#include <sys/types.h>#include <stdarg.h>#include <unistd.h>
Include dependency graph for dce-unistd.h:
This graph shows which files directly or indirectly include this file:Go to the source code of this file.
Functions | |
| int | dce_access (const char *pathname, int mode) |
| unsigned int | dce_alarm (unsigned int seconds) |
| int | dce_chdir (const char *path) |
| int | dce_chown (const char *path, uid_t owner, gid_t group) |
| int | dce_close (int fd) |
| int | dce_daemon (int nochdir, int noclose) |
| int | dce_dup (int oldfd) |
| int | dce_dup2 (int oldfd, int newfd) |
| int | dce_eaccess (const char *pathname, int mode) |
| int | dce_euidaccess (const char *pathname, int mode) |
| int | dce_execl (const char *path, const char *arg,...) |
| int | dce_execle (const char *path, const char *arg,...) |
| int | dce_execlp (const char *file, const char *arg,...) |
| int | dce_execv (const char *path, char *const argv[]) |
| int | dce_execve (const char *filename, char *const argv[], char *const envp[]) |
| int | dce_execvp (const char *file, char *const argv[]) |
| void | dce_exit (int status) |
| int | dce_fchdir (int fd) |
| pid_t | dce_fork (void) |
| int | dce_ftruncate (int fd, off_t length) |
| int | dce_ftruncate64 (int fd, off_t length) |
| char * | dce_get_current_dir_name (void) |
| char * | dce_getcwd (char *buf, size_t size) |
| gid_t | dce_getegid (void) |
| uid_t | dce_geteuid (void) |
| gid_t | dce_getgid (void) |
| int | dce_getopt (int argc, char *const argv[], const char *optstringt) |
| int | dce_getopt_long (int argc, char *const argv[], const char *optstring, const struct option *longopts, int *longindex) |
| int | dce_getpagesize (void) |
| pid_t | dce_getpgrp (void) |
| pid_t | dce_getpid (void) |
| pid_t | dce_getppid (void) |
| uid_t | dce_getuid (void) |
| char * | dce_getwd (char *buf) |
| int | dce_initgroups (const char *user, gid_t group) |
| int | dce_isatty (int desc) |
| off_t | dce_lseek (int fildes, off_t offset, int whence) |
| off64_t | dce_lseek64 (int fildes, off64_t offset, int whence) |
| int | dce_pause (void) |
| int | dce_pipe (int pipefd[2]) |
| ssize_t | dce_pread (int fd, void *buf, size_t count, off_t offset) |
| ssize_t | dce_pwrite (int fd, const void *buf, size_t count, off_t offset) |
| ssize_t | dce_read (int fd, void *buf, size_t count) |
| ssize_t | dce_readlink (const char *p, char *b, size_t bufsize) |
| ssize_t | dce_readv (int fd, const struct iovec *iov, int iovcnt) |
| int | dce_rmdir (const char *pathname) |
| void * | dce_sbrk (intptr_t increment) |
| int | dce_setegid (gid_t egid) |
| int | dce_seteuid (uid_t euid) |
| int | dce_setgid (gid_t gid) |
| int | dce_setregid (gid_t rgid, gid_t egid) |
| int | dce_setresgid (gid_t rgid, gid_t egid, gid_t sgid) |
| int | dce_setresuid (uid_t ruid, uid_t euid, uid_t suid) |
| int | dce_setreuid (uid_t ruid, uid_t euid) |
| int | dce_setuid (uid_t uid) |
| unsigned int | dce_sleep (unsigned int seconds) |
| int | dce_truncate (const char *path, off_t length) |
| char * | dce_ttyname (int fd) |
| int | dce_unlink (const char *pathname) |
| int | dce_usleep (useconds_t usec) |
| ssize_t | dce_write (int fd, const void *buf, size_t count) |
| ssize_t | dce_writev (int fd, const struct iovec *iov, int iovcnt) |
| int dce_access | ( | const char * | pathname, |
| int | mode | ||
| ) |
Definition at line 188 of file dce-fd.cc.
References DEFINE_FORWARDER_PATH.
Referenced by ns3::LinuxSocketFdFactory::Access().
Here is the caller graph for this function:| unsigned int dce_alarm | ( | unsigned int | seconds | ) |
Definition at line 939 of file dce.cc.
References dce_getitimer(), and dce_setitimer().
Here is the call graph for this function:| int dce_chdir | ( | const char * | path | ) |
Definition at line 614 of file dce.cc.
References ns3::Current(), ns3::Process::cwd, ns3::Thread::err, errno, ns3::Thread::process, ns3::UtilsGetNodeId(), ns3::UtilsGetRealFilePath(), and ns3::UtilsGetVirtualFilePath().
Here is the call graph for this function:| int dce_chown | ( | const char * | path, |
| uid_t | owner, | ||
| gid_t | group | ||
| ) |
Definition at line 56 of file dce-credentials.cc.
| int dce_close | ( | int | fd | ) |
Definition at line 192 of file dce-fd.cc.
References ns3::FileUsage::CanForget(), ns3::UnixFd::Close(), ns3::Current(), ns3::Thread::err, ns3::UnixFd::GetFdCount(), ns3::FileUsage::GetFile(), ns3::Process::openFiles, ns3::Thread::process, and ns3::UtilsGetNodeId().
Referenced by dce_dup2(), dce_freopen(), dce_getifaddrs(), ns3::dce_internalClosedir(), dce_opendir(), ns3::DceManager::DeleteProcess(), ns3::DceManager::EnsureDirectoryExists(), and anonymous_namespace{dce-stdio.cc}::my_close().
Here is the call graph for this function:
Here is the caller graph for this function:| int dce_dup | ( | int | oldfd | ) |
Definition at line 554 of file dce-fd.cc.
References ns3::CheckFdExists(), ns3::Current(), ns3::Thread::err, ns3::UnixFd::IncFdCount(), ns3::Process::openFiles, ns3::Thread::process, ns3::UtilsAllocateFd(), and ns3::UtilsGetNodeId().
Referenced by dce_fcntl().
Here is the call graph for this function:
Here is the caller graph for this function:| int dce_dup2 | ( | int | oldfd, |
| int | newfd | ||
| ) |
Definition at line 579 of file dce-fd.cc.
References ns3::CheckFdExists(), ns3::Current(), dce_close(), ns3::Thread::err, ns3::UnixFd::IncFdCount(), MAX_FDS, ns3::Process::openFiles, ns3::Thread::process, and ns3::UtilsGetNodeId().
Here is the call graph for this function:| int dce_eaccess | ( | const char * | pathname, |
| int | mode | ||
| ) |
Definition at line 49 of file dce-credentials.cc.
References ns3::UtilsGetRealFilePath().
Here is the call graph for this function:| int dce_euidaccess | ( | const char * | pathname, |
| int | mode | ||
| ) |
Definition at line 42 of file dce-credentials.cc.
References ns3::UtilsGetRealFilePath().
Here is the call graph for this function:| int dce_execl | ( | const char * | path, |
| const char * | arg, | ||
| ... | |||
| ) |
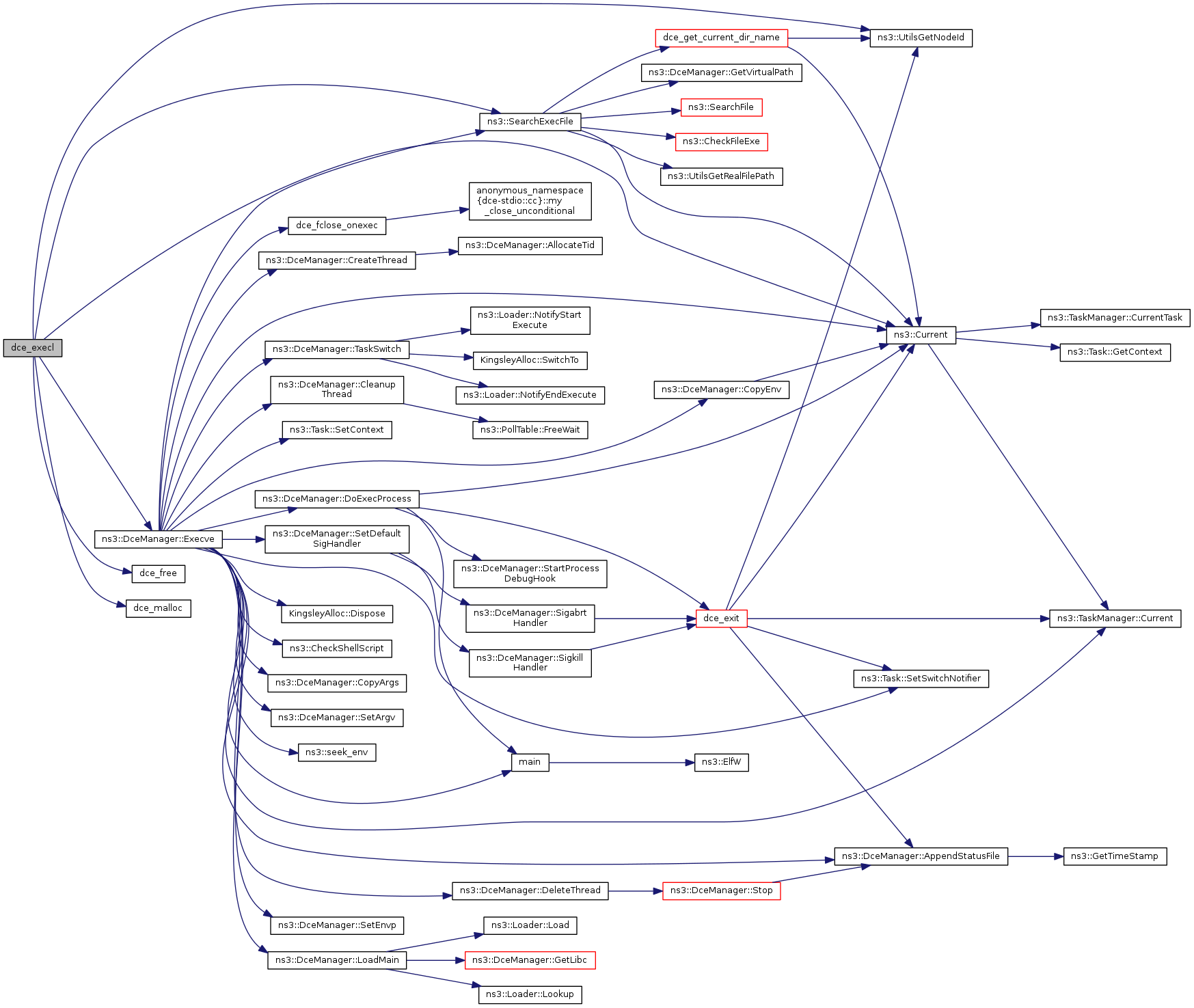
Definition at line 736 of file dce.cc.
References ns3::Current(), dce_free(), dce_malloc(), ns3::Thread::err, ns3::DceManager::Execve(), ns3::Process::manager, ns3::Process::penvp, ns3::Thread::process, ns3::SearchExecFile(), and ns3::UtilsGetNodeId().
Here is the call graph for this function:| int dce_execle | ( | const char * | path, |
| const char * | arg, | ||
| ... | |||
| ) |
Definition at line 870 of file dce.cc.
References ns3::Current(), dce_free(), dce_malloc(), ns3::Thread::err, ns3::DceManager::Execve(), ns3::Process::manager, ns3::Thread::process, ns3::SearchExecFile(), and ns3::UtilsGetNodeId().
Here is the call graph for this function:| int dce_execlp | ( | const char * | file, |
| const char * | arg, | ||
| ... | |||
| ) |
Definition at line 797 of file dce.cc.
References ns3::Current(), dce_free(), dce_malloc(), ns3::Thread::err, ns3::DceManager::Execve(), ns3::Process::manager, ns3::Process::penvp, ns3::Thread::process, ns3::SearchExecFile(), ns3::seek_env(), and ns3::UtilsGetNodeId().
Here is the call graph for this function:| int dce_execv | ( | const char * | path, |
| char *const | argv[] | ||
| ) |
Definition at line 721 of file dce.cc.
References ns3::Current(), ns3::Thread::err, ns3::DceManager::Execve(), ns3::Process::manager, ns3::Process::penvp, ns3::Thread::process, ns3::SearchExecFile(), and ns3::UtilsGetNodeId().
Here is the call graph for this function:| int dce_execve | ( | const char * | filename, |
| char *const | argv[], | ||
| char *const | envp[] | ||
| ) |
Definition at line 781 of file dce.cc.
References ns3::Current(), ns3::Thread::err, ns3::DceManager::Execve(), ns3::Process::manager, ns3::Thread::process, ns3::SearchExecFile(), and ns3::UtilsGetNodeId().
Here is the call graph for this function:| int dce_execvp | ( | const char * | file, |
| char *const | argv[] | ||
| ) |
Definition at line 849 of file dce.cc.
References ns3::Current(), ns3::Thread::err, ns3::DceManager::Execve(), ns3::Process::manager, ns3::Process::penvp, ns3::Thread::process, ns3::SearchExecFile(), ns3::seek_env(), and ns3::UtilsGetNodeId().
Here is the call graph for this function:| void dce_exit | ( | int | status | ) |
Definition at line 70 of file dce-pthread.cc.
References ns3::DceManager::AppendProcFile(), ns3::DceManager::AppendStatusFile(), CleanupPthreadKeys(), ns3::Current(), ns3::TaskManager::Current(), dce___cxa_finalize(), dce_fflush(), ns3::DceManager::DeleteProcess(), ns3::TaskManager::Exit(), ns3::ProcessActivity::exitValue, ns3::Process::loader, ns3::Process::manager, ns3::Process::nodeId, ns3::ProcessActivity::ns3End, ns3::DceManager::PEC_EXIT, ns3::Process::pid, ns3::Thread::process, ns3::ProcessActivity::realEnd, ns3::Task::SetSwitchNotifier(), ns3::Thread::task, ns3::Process::timing, ns3::Loader::UnloadAll(), and ns3::UtilsGetNodeId().
Referenced by dce_abort(), dce_pthread_exit(), ns3::DceManager::DoExecProcess(), ns3::DceManager::DoStartProcess(), ns3::DceManager::SigabrtHandler(), and ns3::DceManager::SigkillHandler().
Here is the call graph for this function:
Here is the caller graph for this function:| int dce_fchdir | ( | int | fd | ) |
Definition at line 633 of file dce.cc.
References ns3::Current(), ns3::Process::cwd, ns3::Thread::err, ns3::getRealFd(), ns3::PathOfFd(), ns3::Thread::process, ns3::UtilsGetCurrentDirName(), ns3::UtilsGetNodeId(), ns3::UtilsGetRealFilePath(), and ns3::UtilsGetVirtualFilePath().
Here is the call graph for this function:| pid_t dce_fork | ( | void | ) |
Definition at line 713 of file dce.cc.
References ns3::DceManager::Clone(), ns3::Current(), ns3::Process::manager, and ns3::Thread::process.
Here is the call graph for this function:| int dce_ftruncate | ( | int | fd, |
| off_t | length | ||
| ) |
Definition at line 697 of file dce-fd.cc.
References ns3::Current(), OPENED_FD_METHOD, and ns3::UtilsGetNodeId().
Referenced by dce_ftruncate64(), and dce_truncate().
Here is the call graph for this function:
Here is the caller graph for this function:| int dce_ftruncate64 | ( | int | fd, |
| off_t | length | ||
| ) |
Definition at line 715 of file dce-fd.cc.
References ns3::Current(), dce_ftruncate(), and ns3::UtilsGetNodeId().
Here is the call graph for this function:| char* dce_get_current_dir_name | ( | void | ) |
Definition at line 607 of file dce.cc.
References ns3::Current(), dce_getcwd(), and ns3::UtilsGetNodeId().
Referenced by ns3::SearchExecFile().
Here is the call graph for this function:
Here is the caller graph for this function:| char* dce_getcwd | ( | char * | buf, |
| size_t | size | ||
| ) |
Definition at line 561 of file dce.cc.
References ns3::Current(), ns3::Process::cwd, dce_malloc(), ns3::Thread::err, ns3::Thread::process, and ns3::UtilsGetNodeId().
Referenced by dce_get_current_dir_name().
Here is the call graph for this function:
Here is the caller graph for this function:| gid_t dce_getegid | ( | void | ) |
Definition at line 24 of file dce-credentials.cc.
References ns3::Current(), ns3::Process::egid, and ns3::Thread::process.
Here is the call graph for this function:| uid_t dce_geteuid | ( | void | ) |
Definition at line 61 of file dce.cc.
References GET_CURRENT_NOLOG.
| gid_t dce_getgid | ( | void | ) |
Definition at line 15 of file dce-credentials.cc.
References ns3::Current(), ns3::Thread::process, and ns3::Process::rgid.
Here is the call graph for this function:| int dce_getopt | ( | int | argc, |
| char *const | argv[], | ||
| const char * | optstringt | ||
| ) |
Definition at line 433 of file dce.cc.
References ns3::Current(), optarg, opterr, optind, optopt, ns3::Process::poptarg, ns3::Process::popterr, ns3::Process::poptind, ns3::Process::poptopt, ns3::Thread::process, and ns3::UtilsGetNodeId().
Here is the call graph for this function:| int dce_getopt_long | ( | int | argc, |
| char *const | argv[], | ||
| const char * | optstring, | ||
| const struct option * | longopts, | ||
| int * | longindex | ||
| ) |
Definition at line 462 of file dce.cc.
References ns3::Current(), optarg, opterr, optind, optopt, ns3::Process::poptarg, ns3::Process::popterr, ns3::Process::poptind, ns3::Process::poptopt, ns3::Thread::process, and ns3::UtilsGetNodeId().
Here is the call graph for this function:| int dce_getpagesize | ( | void | ) |
Definition at line 76 of file dce-alloc.cc.
| pid_t dce_getpgrp | ( | void | ) |
Definition at line 33 of file dce-credentials.cc.
References ns3::Current(), ns3::Process::pgid, and ns3::Thread::process.
Here is the call graph for this function:| pid_t dce_getpid | ( | void | ) |
Definition at line 46 of file dce.cc.
References GET_CURRENT_NOLOG.
| pid_t dce_getppid | ( | void | ) |
Definition at line 51 of file dce.cc.
References GET_CURRENT_NOLOG.
| uid_t dce_getuid | ( | void | ) |
Definition at line 56 of file dce.cc.
References GET_CURRENT_NOLOG.
| char* dce_getwd | ( | char * | buf | ) |
Definition at line 592 of file dce.cc.
References ns3::Current(), ns3::Process::cwd, ns3::Thread::err, ns3::Thread::process, and ns3::UtilsGetNodeId().
Here is the call graph for this function:| int dce_initgroups | ( | const char * | user, |
| gid_t | group | ||
| ) |
Definition at line 62 of file dce-credentials.cc.
| int dce_isatty | ( | int | desc | ) |
Definition at line 226 of file dce-fd.cc.
References ns3::Current(), OPENED_FD_METHOD, and ns3::UtilsGetNodeId().
Here is the call graph for this function:| off_t dce_lseek | ( | int | fildes, |
| off_t | offset, | ||
| int | whence | ||
| ) |
Definition at line 643 of file dce-fd.cc.
References ns3::Current(), dce_lseek64(), and ns3::UtilsGetNodeId().
Referenced by dce_fdopen(), dce_pread(), dce_pwrite(), anonymous_namespace{dce-stdio.cc}::mode_setup(), and anonymous_namespace{dce-stdio.cc}::my_seek().
Here is the call graph for this function:
Here is the caller graph for this function:| off64_t dce_lseek64 | ( | int | fildes, |
| off64_t | offset, | ||
| int | whence | ||
| ) |
Definition at line 648 of file dce-fd.cc.
References ns3::Current(), OPENED_FD_METHOD, and ns3::UtilsGetNodeId().
Referenced by dce_lseek().
Here is the call graph for this function:
Here is the caller graph for this function:| int dce_pipe | ( | int | pipefd[2] | ) |
Definition at line 723 of file dce-fd.cc.
References ns3::Current(), ns3::Thread::err, ns3::UnixFd::IncFdCount(), ns3::Process::openFiles, ns3::Thread::process, ns3::UtilsAllocateFd(), and ns3::UtilsGetNodeId().
Here is the call graph for this function:| ssize_t dce_pread | ( | int | fd, |
| void * | buf, | ||
| size_t | count, | ||
| off_t | offset | ||
| ) |
Definition at line 780 of file dce-fd.cc.
References ns3::Current(), dce_lseek(), dce_read(), ns3::Thread::err, and ns3::UtilsGetNodeId().
Here is the call graph for this function:| ssize_t dce_pwrite | ( | int | fd, |
| const void * | buf, | ||
| size_t | count, | ||
| off_t | offset | ||
| ) |
Definition at line 810 of file dce-fd.cc.
References ns3::Current(), dce_lseek(), dce_write(), ns3::Thread::err, and ns3::UtilsGetNodeId().
Here is the call graph for this function:| ssize_t dce_read | ( | int | fd, |
| void * | buf, | ||
| size_t | count | ||
| ) |
Definition at line 336 of file dce-fd.cc.
References ns3::Current(), OPENED_FD_METHOD, and ns3::UtilsGetNodeId().
Referenced by dce_pread(), dce_readv(), and anonymous_namespace{dce-stdio.cc}::my_read().
Here is the call graph for this function:
Here is the caller graph for this function:| ssize_t dce_readlink | ( | const char * | p, |
| char * | b, | ||
| size_t | bufsize | ||
| ) |
Definition at line 959 of file dce.cc.
References ns3::Current(), ns3::Thread::err, errno, ns3::UtilsGetNodeId(), and ns3::UtilsGetRealFilePath().
Here is the call graph for this function:| ssize_t dce_readv | ( | int | fd, |
| const struct iovec * | iov, | ||
| int | iovcnt | ||
| ) |
Definition at line 390 of file dce-fd.cc.
References ns3::Current(), dce_read(), and ns3::Thread::err.
Here is the call graph for this function:| int dce_rmdir | ( | const char * | pathname | ) |
Definition at line 184 of file dce-fd.cc.
References DEFINE_FORWARDER_PATH.
| void* dce_sbrk | ( | intptr_t | increment | ) |
Definition at line 68 of file dce-alloc.cc.
References dce_calloc().
Here is the call graph for this function:| int dce_setegid | ( | gid_t | egid | ) |
Definition at line 180 of file dce.cc.
References dce_setresgid(), and GET_CURRENT.
Here is the call graph for this function:| int dce_seteuid | ( | uid_t | euid | ) |
Definition at line 175 of file dce.cc.
References dce_setresuid(), and GET_CURRENT.
Here is the call graph for this function:| int dce_setgid | ( | gid_t | gid | ) |
Definition at line 204 of file dce.cc.
References GET_CURRENT, and is_set_gcapable().
Here is the call graph for this function:| int dce_setregid | ( | gid_t | rgid, |
| gid_t | egid | ||
| ) |
Definition at line 169 of file dce.cc.
References dce_setresgid(), and GET_CURRENT.
Here is the call graph for this function:| int dce_setresgid | ( | gid_t | rgid, |
| gid_t | egid, | ||
| gid_t | sgid | ||
| ) |
Definition at line 129 of file dce.cc.
References GET_CURRENT, and is_set_ucapable().
Referenced by dce_setegid(), and dce_setregid().
Here is the call graph for this function:
Here is the caller graph for this function:| int dce_setresuid | ( | uid_t | ruid, |
| uid_t | euid, | ||
| uid_t | suid | ||
| ) |
Definition at line 93 of file dce.cc.
References GET_CURRENT, and is_set_ucapable().
Referenced by dce_seteuid(), and dce_setreuid().
Here is the call graph for this function:
Here is the caller graph for this function:| int dce_setreuid | ( | uid_t | ruid, |
| uid_t | euid | ||
| ) |
Definition at line 164 of file dce.cc.
References dce_setresuid(), and GET_CURRENT.
Here is the call graph for this function:| int dce_setuid | ( | uid_t | uid | ) |
Definition at line 185 of file dce.cc.
References GET_CURRENT, and is_set_ucapable().
Here is the call graph for this function:| unsigned int dce_sleep | ( | unsigned int | seconds | ) |
Definition at line 224 of file dce.cc.
References ns3::Current(), ns3::Process::manager, ns3::Thread::process, ns3::UtilsGetNodeId(), and ns3::DceManager::Wait().
Here is the call graph for this function:| int dce_truncate | ( | const char * | path, |
| off_t | length | ||
| ) |
Definition at line 681 of file dce-fd.cc.
References ns3::Current(), dce_ftruncate(), dce_open(), ns3::Thread::err, errno, and ns3::UtilsGetNodeId().
Here is the call graph for this function:| char* dce_ttyname | ( | int | fd | ) |
Definition at line 234 of file dce-fd.cc.
References ns3::Current(), OPENED_FD_METHOD, and ns3::UtilsGetNodeId().
Here is the call graph for this function:| int dce_unlink | ( | const char * | pathname | ) |
Definition at line 165 of file dce-fd.cc.
References dce_unlink_real(), unlink_notify(), and ns3::UtilsGetRealFilePath().
Here is the call graph for this function:| int dce_usleep | ( | useconds_t | usec | ) |
Definition at line 232 of file dce.cc.
References ns3::Current(), ns3::Process::manager, ns3::Thread::process, ns3::UtilsGetNodeId(), and ns3::DceManager::Wait().
Here is the call graph for this function:| ssize_t dce_write | ( | int | fd, |
| const void * | buf, | ||
| size_t | count | ||
| ) |
Definition at line 288 of file dce-fd.cc.
References ns3::Current(), OPENED_FD_METHOD, and ns3::UtilsGetNodeId().
Referenced by dce_pwrite(), and anonymous_namespace{dce-stdio.cc}::my_write().
Here is the call graph for this function:
Here is the caller graph for this function:| ssize_t dce_writev | ( | int | fd, |
| const struct iovec * | iov, | ||
| int | iovcnt | ||
| ) |
Definition at line 297 of file dce-fd.cc.
References ns3::CheckFdExists(), ns3::Current(), ns3::Thread::err, ns3::FdDecUsage(), ns3::Process::openFiles, ns3::Thread::process, ns3::UtilsGetNodeId(), and ns3::UnixFd::Write().
Here is the call graph for this function: