Interface to network animator. More...
#include <animation-interface.h>
Collaboration diagram for ns3::AnimationInterface:Public Types | |
| typedef void(* | AnimWriteCallback )(const char *str) |
| typedef for WriteCallBack used for listening to AnimationInterface write messages | |
Public Member Functions | |
| AnimationInterface (const std::string filename, uint64_t maxPktsPerFile=MAX_PKTS_PER_TRACE_FILE, bool usingXML=true) | |
| Constructor. | |
| ~AnimationInterface () | |
| Destructor for the animator interface. | |
| int64_t | AssignStreams (int64_t stream) |
| void | EnablePacketMetadata (bool enable) |
| Enable Packet metadata. | |
| uint64_t | GetTracePktCount () |
| Get trace file packet count (This used only for testing) | |
| bool | IsStarted (void) |
| Is AnimationInterface started. | |
| void | ResetAnimWriteCallback () |
| Reset the write callback function. | |
| void | SetAnimWriteCallback (AnimWriteCallback cb) |
| Set a callback function to listen to AnimationInterface write events. | |
| void | SetMobilityPollInterval (Time t) |
| Set mobility poll interval:WARNING: setting a low interval can cause slowness. | |
| bool | SetOutputFile (const std::string &fn) |
| Specify that animation commands are to be written to the specified output file. | |
| void | SetRandomPosition (bool setRandPos) |
| Set random position if a Mobility Model does not exists for the node. | |
| void | SetStartTime (Time t) |
| Specify the time at which capture should start. | |
| void | SetStopTime (Time t) |
| Specify the time at which capture should stop. | |
| void | SetXMLOutput () |
| Specify that animation commands are to be written in XML format. | |
| void | ShowAll802_11 (bool showAll) |
| Show all 802.11 frames. Default: show only frames accepted by mac layer. | |
| void | ShowNode (uint32_t nodeId, bool show=true) |
| Helper function to show/hide a node. | |
| void | ShowNode (Ptr< Node > n, bool show=true) |
| Helper function to show/hide a node. | |
| void | StartAnimation (bool restart=false) |
| Writes the topology information and sets up the appropriate animation packet tx callback. | |
| void | StopAnimation () |
| Closes the interface to the animator. | |
| void | UpdateLinkDescription (uint32_t fromNode, uint32_t toNode, std::string linkDescription) |
| Helper function to update the description for a link. | |
| void | UpdateLinkDescription (Ptr< Node > fromNode, Ptr< Node > toNode, std::string linkDescription) |
| Helper function to update the description for a link. | |
| void | UpdateNodeColor (Ptr< Node > n, uint8_t r, uint8_t g, uint8_t b) |
| Helper function to update the node color. | |
| void | UpdateNodeColor (uint32_t nodeId, uint8_t r, uint8_t g, uint8_t b) |
| Helper function to update the node color. | |
| void | UpdateNodeDescription (Ptr< Node > n, std::string descr) |
| Helper function to update the description for a given node. | |
| void | UpdateNodeDescription (uint32_t nodeId, std::string descr) |
| Helper function to update the description for a given node. | |
Static Public Member Functions | |
| static bool | IsInitialized (void) |
| Check if AnimationInterface is initialized. | |
| static void | SetConstantPosition (Ptr< Node > n, double x, double y, double z=0) |
| Helper function to set Constant Position for a given node. | |
| static void | SetLinkDescription (uint32_t fromNode, uint32_t toNode, std::string linkDescription, std::string fromNodeDescription="", std::string toNodeDescription="") |
| Helper function to set the description for a link. | |
| static void | SetLinkDescription (Ptr< Node > fromNode, Ptr< Node > toNode, std::string linkDescription, std::string fromNodeDescription="", std::string toNodeDescription="") |
| Helper function to set the description for a link. | |
| static void | SetNodeColor (Ptr< Node > n, uint8_t r, uint8_t g, uint8_t b) |
| Helper function to set the node color. | |
| static void | SetNodeColor (NodeContainer nc, uint8_t r, uint8_t g, uint8_t b) |
| Helper function to set the color of nodes in a container. | |
| static void | SetNodeDescription (Ptr< Node > n, std::string descr) |
| Helper function to set a brief description for a given node. | |
| static void | SetNodeDescription (NodeContainer nc, std::string descr) |
| Helper function to set a brief description for nodes in a Node Container. | |
Private Member Functions | |
| void | AddMargin () |
| void | AddPendingCsmaPacket (uint64_t AnimUid, AnimPacketInfo &) |
| void | AddPendingLtePacket (uint64_t AnimUid, AnimPacketInfo &) |
| void | AddPendingUanPacket (uint64_t AnimUid, AnimPacketInfo &) |
| void | AddPendingWifiPacket (uint64_t AnimUid, AnimPacketInfo &) |
| void | AddPendingWimaxPacket (uint64_t AnimUid, AnimPacketInfo &) |
| void | ConnectCallbacks () |
| void | ConnectLte () |
| void | ConnectLteEnb (Ptr< Node > n, Ptr< LteEnbNetDevice > nd, uint32_t devIndex) |
| void | ConnectLteUe (Ptr< Node > n, Ptr< LteUeNetDevice > nd, uint32_t devIndex) |
| void | CsmaMacRxTrace (std::string context, Ptr< const Packet > p) |
| bool | CsmaPacketIsPending (uint64_t AnimUid) |
| void | CsmaPhyRxEndTrace (std::string context, Ptr< const Packet > p) |
| void | CsmaPhyTxBeginTrace (std::string context, Ptr< const Packet > p) |
| void | CsmaPhyTxEndTrace (std::string context, Ptr< const Packet > p) |
| void | DevTxTrace (std::string context, Ptr< const Packet > p, Ptr< NetDevice > tx, Ptr< NetDevice > rx, Time txTime, Time rxTime) |
| uint64_t | GetAnimUidFromPacket (Ptr< const Packet >) |
| std::vector< std::string > | GetElementsFromContext (std::string context) |
| std::string | GetIpv4Address (Ptr< NetDevice > nd) |
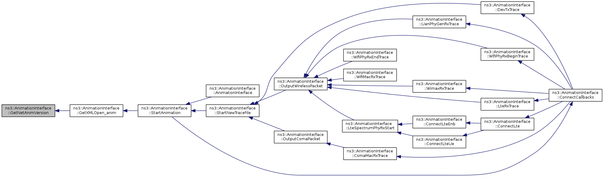
| std::string | GetNetAnimVersion () |
| Ptr< NetDevice > | GetNetDeviceFromContext (std::string context) |
| std::string | GetPacketMetadata (Ptr< const Packet > p) |
| Vector | GetPosition (Ptr< Node > n) |
| std::string | GetPreamble (void) |
| std::string | GetXMLClose (std::string name) |
| std::string | GetXMLOpen_anim (uint32_t lp) |
| std::string | GetXMLOpen_packet (uint32_t fromLp, uint32_t fromId, double fbTx, double lbTx, std::string auxInfo="") |
| std::string | GetXMLOpen_topology (double minX, double minY, double maxX, double maxY) |
| std::string | GetXMLOpen_wpacket (uint32_t fromLp, uint32_t fromId, double fbTx, double lbTx, double range) |
| std::string | GetXMLOpenClose_link (uint32_t fromLp, uint32_t fromId, uint32_t toLp, uint32_t toId) |
| std::string | GetXMLOpenClose_linkupdate (uint32_t fromId, uint32_t toId, std::string) |
| std::string | GetXMLOpenClose_meta (std::string metaInfo) |
| std::string | GetXMLOpenClose_node (uint32_t lp, uint32_t id, double locX, double locY) |
| std::string | GetXMLOpenClose_node (uint32_t lp, uint32_t id, double locX, double locY, struct Rgb rgb) |
| std::string | GetXMLOpenClose_nodeupdate (uint32_t id, bool visible=true) |
| std::string | GetXMLOpenClose_rx (uint32_t toLp, uint32_t toId, double fbRx, double lbRx) |
| bool | IsInTimeWindow () |
| bool | LtePacketIsPending (uint64_t AnimUid) |
| void | LteRxTrace (std::string context, Ptr< const Packet > p, const Mac48Address &) |
| void | LteSpectrumPhyRxStart (std::string context, Ptr< const PacketBurst > pb) |
| void | LteSpectrumPhyTxStart (std::string context, Ptr< const PacketBurst > pb) |
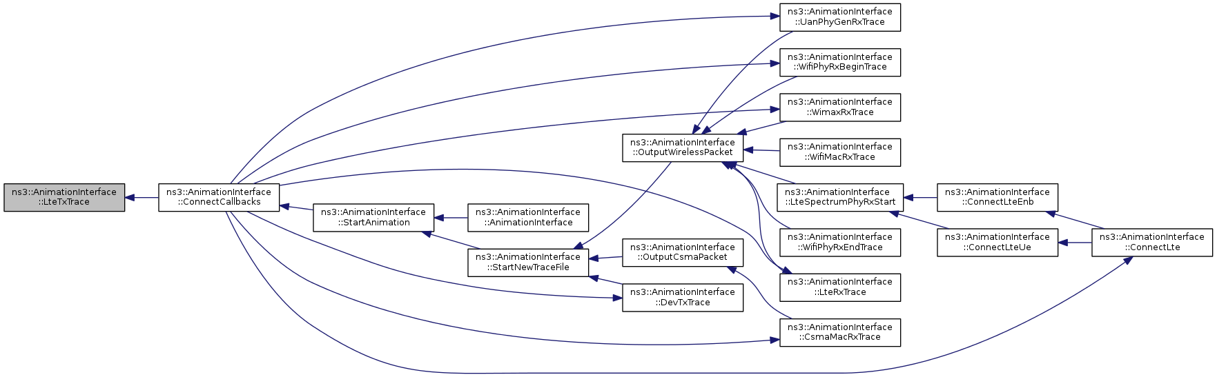
| void | LteTxTrace (std::string context, Ptr< const Packet > p, const Mac48Address &) |
| void | MobilityAutoCheck () |
| void | MobilityCourseChangeTrace (Ptr< const MobilityModel > mob) |
| bool | NodeHasMoved (Ptr< Node > n, Vector newLocation) |
| void | OutputCsmaPacket (Ptr< const Packet > p, AnimPacketInfo &pktInfo, AnimRxInfo pktrxInfo) |
| void | OutputWirelessPacket (Ptr< const Packet > p, AnimPacketInfo &pktInfo, AnimRxInfo pktrxInfo) |
| void | PurgePendingCsma () |
| void | PurgePendingLte () |
| void | PurgePendingWifi () |
| void | PurgePendingWimax () |
| void | RecalcTopoBounds (Vector v) |
| std::vector< Ptr< Node > > | RecalcTopoBounds () |
| void | StartNewTraceFile () |
| bool | UanPacketIsPending (uint64_t AnimUid) |
| void | UanPhyGenRxTrace (std::string context, Ptr< const Packet >) |
| void | UanPhyGenTxTrace (std::string context, Ptr< const Packet >) |
| Vector | UpdatePosition (Ptr< Node > n) |
| Vector | UpdatePosition (Ptr< Node > n, Vector v) |
| void | WifiMacRxTrace (std::string context, Ptr< const Packet > p) |
| bool | WifiPacketIsPending (uint64_t AnimUid) |
| void | WifiPhyRxBeginTrace (std::string context, Ptr< const Packet > p) |
| void | WifiPhyRxDropTrace (std::string context, Ptr< const Packet > p) |
| void | WifiPhyRxEndTrace (std::string context, Ptr< const Packet > p) |
| void | WifiPhyTxBeginTrace (std::string context, Ptr< const Packet > p) |
| void | WifiPhyTxDropTrace (std::string context, Ptr< const Packet > p) |
| void | WifiPhyTxEndTrace (std::string context, Ptr< const Packet > p) |
| bool | WimaxPacketIsPending (uint64_t AnimUid) |
| void | WimaxRxTrace (std::string context, Ptr< const Packet > p, const Mac48Address &) |
| void | WimaxTxTrace (std::string context, Ptr< const Packet > p, const Mac48Address &) |
| void | WriteDummyPacket () |
| int | WriteN (const char *, uint32_t) |
| int | WriteN (const std::string &) |
Private Attributes | |
| uint64_t | gAnimUid |
| uint64_t | m_currentPktCount |
| bool | m_enablePacketMetadata |
| FILE * | m_f |
| std::map< std::string, uint32_t > | m_macToNodeIdMap |
| uint64_t | m_maxPktsPerFile |
| Time | m_mobilityPollInterval |
| std::map< uint32_t, Vector > | m_nodeLocation |
| std::string | m_originalFileName |
| std::string | m_outputFileName |
| bool | m_outputFileSet |
| std::map< uint64_t, AnimPacketInfo > | m_pendingCsmaPackets |
| std::map< uint64_t, AnimPacketInfo > | m_pendingLtePackets |
| std::map< uint64_t, AnimPacketInfo > | m_pendingUanPackets |
| std::map< uint64_t, AnimPacketInfo > | m_pendingWifiPackets |
| std::map< uint64_t, AnimPacketInfo > | m_pendingWimaxPackets |
| bool | m_randomPosition |
| bool | m_started |
| Time | m_startTime |
| Time | m_stopTime |
| double | m_topoMaxX |
| double | m_topoMaxY |
| double | m_topoMinX |
| double | m_topoMinY |
| Ptr< UniformRandomVariable > | m_uniformRandomVariable |
| Provides uniform random variables. | |
| AnimWriteCallback | m_writeCallback |
| bool | m_xml |
Static Private Attributes | |
| static std::map < P2pLinkNodeIdPair, LinkProperties, LinkPairCompare > | linkProperties |
| static std::map< uint32_t, Rgb > | nodeColors |
| static std::map< uint32_t, std::string > | nodeDescriptions |
Interface to network animator.
Provides functions that facilitate communications with an external or internal network animator.
Definition at line 92 of file animation-interface.h.
| typedef void(* ns3::AnimationInterface::AnimWriteCallback)(const char *str) |
typedef for WriteCallBack used for listening to AnimationInterface write messages
Definition at line 206 of file animation-interface.h.
| ns3::AnimationInterface::AnimationInterface | ( | const std::string | filename, |
| uint64_t | maxPktsPerFile = MAX_PKTS_PER_TRACE_FILE, |
||
| bool | usingXML = true |
||
| ) |
Constructor.
| filename | The Filename for the trace file used by the Animator |
| maxPktsPerFile | The maximum number of packets per trace file. AnimationInterface will create trace files with the following filenames : filename, filename-1, filename-2..., filename-N where each file contains packet info for 'maxPktPerFile' number of packets |
| usingXML | Set to true if XML output traces are required |
Definition at line 63 of file animation-interface.cc.
References ns3::initialized, m_uniformRandomVariable, and StartAnimation().
Here is the call graph for this function:| ns3::AnimationInterface::~AnimationInterface | ( | ) |
Destructor for the animator interface.
Definition at line 77 of file animation-interface.cc.
References StopAnimation().
Here is the call graph for this function:
|
private |
Definition at line 625 of file animation-interface.cc.
References m_topoMaxX, m_topoMaxY, m_topoMinX, m_topoMinY, NS_LOG_INFO, and visualizer.higcontainer::w.
Referenced by RecalcTopoBounds(), and StartAnimation().
Here is the caller graph for this function:
|
private |
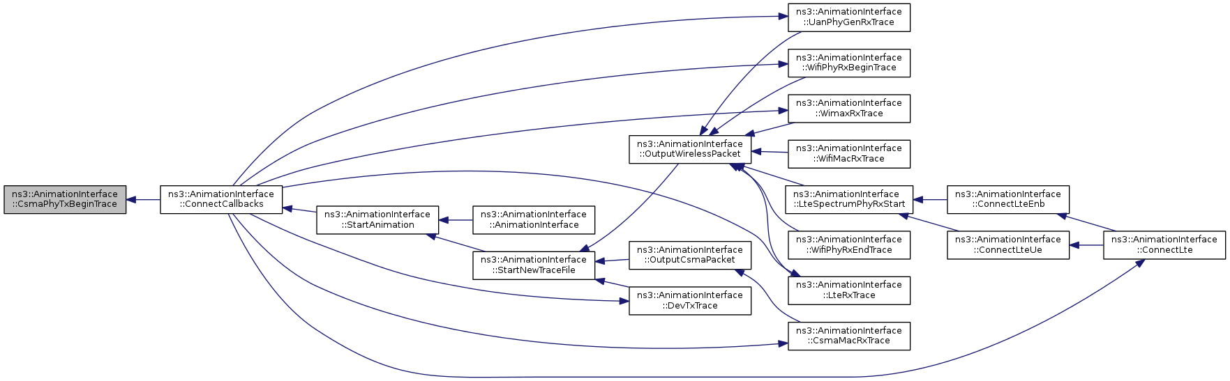
Definition at line 799 of file animation-interface.cc.
References m_pendingCsmaPackets, ns3::AnimPacketInfo::m_txnd, and NS_ASSERT.
Referenced by CsmaPhyTxBeginTrace(), and CsmaPhyTxEndTrace().
Here is the caller graph for this function:
|
private |
Definition at line 793 of file animation-interface.cc.
References m_pendingLtePackets, ns3::AnimPacketInfo::m_txnd, and NS_ASSERT.
Referenced by LteSpectrumPhyTxStart(), and LteTxTrace().
Here is the caller graph for this function:
|
private |
Definition at line 776 of file animation-interface.cc.
References m_pendingUanPackets.
Referenced by UanPhyGenTxTrace().
Here is the caller graph for this function:
|
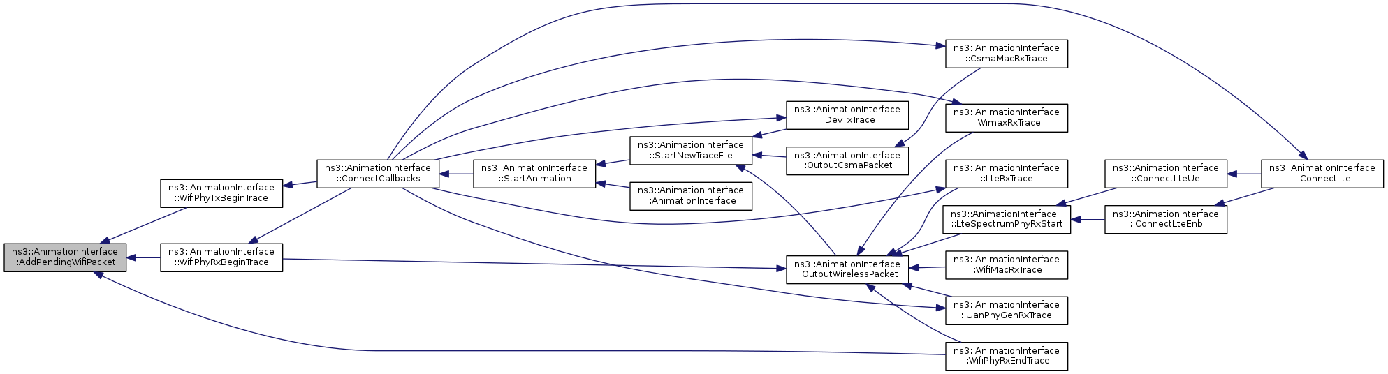
private |
Definition at line 782 of file animation-interface.cc.
References m_pendingWifiPackets.
Referenced by WifiPhyRxBeginTrace(), WifiPhyRxEndTrace(), and WifiPhyTxBeginTrace().
Here is the caller graph for this function:
|
private |
Definition at line 787 of file animation-interface.cc.
References m_pendingWimaxPackets, ns3::AnimPacketInfo::m_txnd, and NS_ASSERT.
Referenced by WimaxTxTrace().
Here is the caller graph for this function:| int64_t ns3::AnimationInterface::AssignStreams | ( | int64_t | stream | ) |
Assign a fixed random variable stream number to the random variables used by this model. Return the number of streams (possibly zero) that have been assigned.
| stream | first stream index to use |
Definition at line 1319 of file animation-interface.cc.
References m_uniformRandomVariable, NS_LOG_FUNCTION, and ns3::RandomVariableStream::SetStream().
Here is the call graph for this function:
|
private |
Definition at line 562 of file animation-interface.cc.
References ns3::Config::Connect(), ConnectLte(), ns3::Config::ConnectWithoutContext(), CsmaMacRxTrace(), CsmaPhyRxEndTrace(), CsmaPhyTxBeginTrace(), CsmaPhyTxEndTrace(), DevTxTrace(), LteRxTrace(), LteTxTrace(), ns3::MakeCallback(), MobilityCourseChangeTrace(), UanPhyGenRxTrace(), UanPhyGenTxTrace(), WifiPhyRxBeginTrace(), WifiPhyTxBeginTrace(), WimaxRxTrace(), and WimaxTxTrace().
Referenced by StartAnimation().
Here is the call graph for this function:
Here is the caller graph for this function:
|
private |
Definition at line 535 of file animation-interface.cc.
References ns3::NodeList::Begin(), ConnectLteEnb(), ConnectLteUe(), ns3::NodeList::End(), ns3::Node::GetDevice(), ns3::Node::GetNDevices(), and NS_ASSERT.
Referenced by ConnectCallbacks().
Here is the call graph for this function:
Here is the caller graph for this function:
|
private |
Definition at line 491 of file animation-interface.cc.
References ns3::LtePhy::GetDownlinkSpectrumPhy(), ns3::Node::GetId(), ns3::LteEnbNetDevice::GetPhy(), ns3::LtePhy::GetUplinkSpectrumPhy(), LteSpectrumPhyRxStart(), LteSpectrumPhyTxStart(), ns3::MakeCallback(), and ns3::ObjectBase::TraceConnect().
Referenced by ConnectLte().
Here is the call graph for this function:
Here is the caller graph for this function:
|
private |
Definition at line 514 of file animation-interface.cc.
References ns3::LtePhy::GetDownlinkSpectrumPhy(), ns3::Node::GetId(), ns3::LtePhy::GetUplinkSpectrumPhy(), LteSpectrumPhyRxStart(), LteSpectrumPhyTxStart(), ns3::MakeCallback(), and ns3::ObjectBase::TraceConnect().
Referenced by ConnectLte().
Here is the call graph for this function:
Here is the caller graph for this function:Definition at line 1211 of file animation-interface.cc.
References CsmaPacketIsPending(), GetAnimUidFromPacket(), GetNetDeviceFromContext(), ns3::NetDevice::GetNode(), ns3::AnimPacketInfo::GetRxInfo(), IsInTimeWindow(), ns3::AnimRxInfo::IsPhyRxComplete(), m_pendingCsmaPackets, m_started, NS_ASSERT, NS_LOG_FUNCTION, NS_LOG_INFO, NS_LOG_WARN, and OutputCsmaPacket().
Referenced by ConnectCallbacks().
Here is the call graph for this function:
Here is the caller graph for this function:
|
private |
Definition at line 186 of file animation-interface.cc.
References m_pendingCsmaPackets.
Referenced by CsmaMacRxTrace(), CsmaPhyRxEndTrace(), and CsmaPhyTxEndTrace().
Here is the caller graph for this function:
|
private |
Definition at line 1189 of file animation-interface.cc.
References CsmaPacketIsPending(), GetAnimUidFromPacket(), GetNetDeviceFromContext(), ns3::NetDevice::GetNode(), IsInTimeWindow(), m_pendingCsmaPackets, m_started, ns3::Simulator::Now(), NS_ASSERT, NS_LOG_INFO, NS_LOG_WARN, ns3::AnimPacketInfo::ProcessRxEnd(), and UpdatePosition().
Referenced by ConnectCallbacks().
Here is the call graph for this function:
Here is the caller graph for this function:
|
private |
Definition at line 1149 of file animation-interface.cc.
References ns3::Packet::AddByteTag(), AddPendingCsmaPacket(), gAnimUid, GetNetDeviceFromContext(), ns3::NetDevice::GetNode(), IsInTimeWindow(), m_started, ns3::Simulator::Now(), NS_ASSERT, NS_LOG_INFO, ns3::AnimByteTag::Set(), and UpdatePosition().
Referenced by ConnectCallbacks().
Here is the call graph for this function:
Here is the caller graph for this function:
|
private |
Definition at line 1167 of file animation-interface.cc.
References AddPendingCsmaPacket(), CsmaPacketIsPending(), GetAnimUidFromPacket(), GetNetDeviceFromContext(), ns3::NetDevice::GetNode(), ns3::Time::GetSeconds(), IsInTimeWindow(), ns3::AnimPacketInfo::m_lbTx, m_pendingCsmaPackets, m_started, ns3::Now(), ns3::Simulator::Now(), NS_ASSERT, NS_LOG_INFO, NS_LOG_WARN, and UpdatePosition().
Referenced by ConnectCallbacks().
Here is the call graph for this function:
Here is the caller graph for this function:
|
private |
Definition at line 725 of file animation-interface.cc.
References ns3::Node::GetId(), ns3::NetDevice::GetNode(), GetPacketMetadata(), ns3::Time::GetSeconds(), GetXMLClose(), GetXMLOpen_packet(), GetXMLOpenClose_meta(), GetXMLOpenClose_rx(), IsInTimeWindow(), m_currentPktCount, m_enablePacketMetadata, m_started, m_xml, ns3::Now(), NS_ASSERT, StartNewTraceFile(), and WriteN().
Referenced by ConnectCallbacks().
Here is the call graph for this function:
Here is the caller graph for this function:| void ns3::AnimationInterface::EnablePacketMetadata | ( | bool | enable | ) |
Enable Packet metadata.
| enable | if true enables writing the packet metadata to the XML trace file if false disables writing the packet metadata |
Definition at line 139 of file animation-interface.cc.
References ns3::Packet::EnablePrinting(), and m_enablePacketMetadata.
Referenced by main().
Here is the call graph for this function:
Here is the caller graph for this function:Definition at line 805 of file animation-interface.cc.
References ns3::AnimByteTag::Get(), ns3::Packet::GetByteTagIterator(), ns3::AnimByteTag::GetInstanceTypeId(), ns3::ByteTagIterator::Item::GetTag(), ns3::ByteTagIterator::Item::GetTypeId(), ns3::ByteTagIterator::HasNext(), and ns3::ByteTagIterator::Next().
Referenced by CsmaMacRxTrace(), CsmaPhyRxEndTrace(), CsmaPhyTxEndTrace(), LteRxTrace(), LteSpectrumPhyRxStart(), UanPhyGenRxTrace(), WifiMacRxTrace(), WifiPhyRxBeginTrace(), WifiPhyRxEndTrace(), WifiPhyTxDropTrace(), and WimaxRxTrace().
Here is the call graph for this function:
Here is the caller graph for this function:
|
private |
Definition at line 1754 of file animation-interface.cc.
Referenced by GetNetDeviceFromContext().
Here is the caller graph for this function:Definition at line 361 of file animation-interface.cc.
References ns3::Ipv4::GetAddress(), ns3::Node::GetId(), ns3::Ipv4::GetInterfaceForDevice(), ns3::Ipv4InterfaceAddress::GetLocal(), ns3::NodeList::GetNode(), and ns3::NetDevice::GetNode().
Referenced by StartAnimation().
Here is the call graph for this function:
Here is the caller graph for this function:
|
private |
Definition at line 106 of file animation-interface.cc.
Referenced by GetXMLOpen_anim().
Here is the caller graph for this function:Definition at line 764 of file animation-interface.cc.
References ns3::Node::GetDevice(), GetElementsFromContext(), ns3::NodeList::GetNode(), and NS_ASSERT.
Referenced by CsmaMacRxTrace(), CsmaPhyRxEndTrace(), CsmaPhyTxBeginTrace(), CsmaPhyTxEndTrace(), LteRxTrace(), LteSpectrumPhyRxStart(), LteSpectrumPhyTxStart(), LteTxTrace(), UanPhyGenRxTrace(), UanPhyGenTxTrace(), WifiMacRxTrace(), WifiPhyRxBeginTrace(), WifiPhyRxEndTrace(), WifiPhyTxBeginTrace(), WifiPhyTxDropTrace(), WimaxRxTrace(), and WimaxTxTrace().
Here is the call graph for this function:
Here is the caller graph for this function:Definition at line 1306 of file animation-interface.cc.
References ns3::Packet::Print().
Referenced by DevTxTrace(), OutputCsmaPacket(), and OutputWirelessPacket().
Here is the call graph for this function:
Here is the caller graph for this function:Definition at line 242 of file animation-interface.cc.
References ns3::Node::GetId(), m_nodeLocation, and NS_FATAL_ERROR.
Referenced by MobilityAutoCheck(), MobilityCourseChangeTrace(), NodeHasMoved(), RecalcTopoBounds(), and StartAnimation().
Here is the call graph for this function:
Here is the caller graph for this function:
|
private |
Definition at line 1330 of file animation-interface.cc.
Referenced by StartAnimation().
Here is the caller graph for this function:| uint64_t ns3::AnimationInterface::GetTracePktCount | ( | ) |
Get trace file packet count (This used only for testing)
returns Number of packets recorded in the current trace file
Definition at line 1313 of file animation-interface.cc.
References m_currentPktCount.
|
inlineprivate |
Definition at line 578 of file animation-interface.h.
Referenced by DevTxTrace(), MobilityAutoCheck(), MobilityCourseChangeTrace(), OutputCsmaPacket(), OutputWirelessPacket(), StartAnimation(), StopAnimation(), and WriteDummyPacket().
Here is the caller graph for this function:
|
private |
Definition at line 1587 of file animation-interface.cc.
References GetNetAnimVersion().
Referenced by StartAnimation().
Here is the call graph for this function:
Here is the caller graph for this function:
|
private |
Definition at line 1711 of file animation-interface.cc.
Referenced by DevTxTrace(), OutputCsmaPacket(), and WriteDummyPacket().
Here is the caller graph for this function:
|
private |
Definition at line 1593 of file animation-interface.cc.
Referenced by MobilityAutoCheck(), MobilityCourseChangeTrace(), and StartAnimation().
Here is the caller graph for this function:
|
private |
Definition at line 1723 of file animation-interface.cc.
Referenced by OutputWirelessPacket().
Here is the caller graph for this function:
|
private |
Definition at line 1680 of file animation-interface.cc.
References ns3::LinkProperties::fromNodeDescription, ns3::LinkProperties::linkDescription, linkProperties, and ns3::LinkProperties::toNodeDescription.
Referenced by StartAnimation().
Here is the caller graph for this function:
|
private |
Definition at line 1666 of file animation-interface.cc.
References ns3::Time::GetSeconds(), and ns3::Now().
Referenced by UpdateLinkDescription().
Here is the call graph for this function:
Here is the caller graph for this function:
|
private |
Definition at line 1746 of file animation-interface.cc.
Referenced by DevTxTrace(), OutputCsmaPacket(), and OutputWirelessPacket().
Here is the caller graph for this function:
|
private |
Definition at line 1630 of file animation-interface.cc.
References nodeDescriptions.
Referenced by MobilityAutoCheck(), MobilityCourseChangeTrace(), and StartAnimation().
Here is the caller graph for this function:
|
private |
Definition at line 1646 of file animation-interface.cc.
References ns3::Rgb::b, ns3::Rgb::g, nodeDescriptions, and ns3::Rgb::r.
|
private |
Definition at line 1603 of file animation-interface.cc.
References ns3::Rgb::b, ns3::Rgb::g, ns3::Time::GetSeconds(), nodeColors, nodeDescriptions, ns3::Now(), and ns3::Rgb::r.
Referenced by ShowNode(), UpdateNodeColor(), and UpdateNodeDescription().
Here is the call graph for this function:
Here is the caller graph for this function:
|
private |
Definition at line 1735 of file animation-interface.cc.
Referenced by DevTxTrace(), OutputCsmaPacket(), OutputWirelessPacket(), and WriteDummyPacket().
Here is the caller graph for this function:
|
static |
Check if AnimationInterface is initialized.
Definition at line 146 of file animation-interface.cc.
References ns3::initialized.
|
private |
Definition at line 167 of file animation-interface.cc.
References m_startTime, m_stopTime, and ns3::Simulator::Now().
Referenced by CsmaMacRxTrace(), CsmaPhyRxEndTrace(), CsmaPhyTxBeginTrace(), CsmaPhyTxEndTrace(), DevTxTrace(), LteRxTrace(), LteSpectrumPhyRxStart(), LteSpectrumPhyTxStart(), LteTxTrace(), MobilityAutoCheck(), MobilityCourseChangeTrace(), UanPhyGenRxTrace(), UanPhyGenTxTrace(), WifiMacRxTrace(), WifiPhyRxBeginTrace(), WifiPhyRxEndTrace(), WifiPhyTxBeginTrace(), WifiPhyTxDropTrace(), WimaxRxTrace(), and WimaxTxTrace().
Here is the call graph for this function:
Here is the caller graph for this function:| bool ns3::AnimationInterface::IsStarted | ( | void | ) |
Is AnimationInterface started.
Definition at line 151 of file animation-interface.cc.
References m_started.
|
private |
Definition at line 197 of file animation-interface.cc.
References m_pendingLtePackets.
Referenced by LteRxTrace(), and LteSpectrumPhyRxStart().
Here is the caller graph for this function:
|
private |
Definition at line 1069 of file animation-interface.cc.
References gAnimUid, GetAnimUidFromPacket(), GetNetDeviceFromContext(), ns3::NetDevice::GetNode(), ns3::AnimPacketInfo::GetRxInfo(), IsInTimeWindow(), LtePacketIsPending(), m_pendingLtePackets, m_started, ns3::Simulator::Now(), NS_ASSERT, NS_LOG_INFO, NS_LOG_WARN, OutputWirelessPacket(), ns3::AnimPacketInfo::ProcessRxBegin(), ns3::AnimPacketInfo::ProcessRxEnd(), ns3::Seconds(), and UpdatePosition().
Referenced by ConnectCallbacks().
Here is the call graph for this function:
Here is the caller graph for this function:
|
private |
Definition at line 1118 of file animation-interface.cc.
References gAnimUid, GetAnimUidFromPacket(), GetNetDeviceFromContext(), ns3::NetDevice::GetNode(), ns3::AnimPacketInfo::GetRxInfo(), IsInTimeWindow(), list, LtePacketIsPending(), m_pendingLtePackets, m_started, ns3::Simulator::Now(), NS_ASSERT, NS_LOG_INFO, NS_LOG_WARN, OutputWirelessPacket(), ns3::AnimPacketInfo::ProcessRxBegin(), ns3::AnimPacketInfo::ProcessRxEnd(), ns3::Seconds(), and UpdatePosition().
Referenced by ConnectLteEnb(), and ConnectLteUe().
Here is the call graph for this function:
Here is the caller graph for this function:
|
private |
Definition at line 1092 of file animation-interface.cc.
References ns3::Packet::AddByteTag(), AddPendingLtePacket(), gAnimUid, GetNetDeviceFromContext(), ns3::NetDevice::GetNode(), IsInTimeWindow(), list, m_started, ns3::Simulator::Now(), NS_ASSERT, NS_LOG_INFO, ns3::Seconds(), ns3::AnimByteTag::Set(), and UpdatePosition().
Referenced by ConnectLteEnb(), and ConnectLteUe().
Here is the call graph for this function:
Here is the caller graph for this function:
|
private |
Definition at line 1050 of file animation-interface.cc.
References ns3::Packet::AddByteTag(), AddPendingLtePacket(), gAnimUid, GetNetDeviceFromContext(), ns3::NetDevice::GetNode(), IsInTimeWindow(), m_started, ns3::Simulator::Now(), NS_ASSERT, NS_LOG_INFO, ns3::Seconds(), ns3::AnimByteTag::Set(), and UpdatePosition().
Referenced by ConnectCallbacks().
Here is the call graph for this function:
Here is the caller graph for this function:
|
private |
Definition at line 1279 of file animation-interface.cc.
References ns3::Node::GetId(), GetPosition(), GetXMLClose(), GetXMLOpen_topology(), GetXMLOpenClose_node(), ns3::Simulator::IsFinished(), IsInTimeWindow(), m_mobilityPollInterval, m_started, m_topoMaxX, m_topoMaxY, m_topoMinX, m_topoMinY, NS_ASSERT, PurgePendingCsma(), PurgePendingLte(), PurgePendingWifi(), PurgePendingWimax(), RecalcTopoBounds(), ns3::Simulator::Schedule(), WriteDummyPacket(), WriteN(), ns3::Vector3D::x, and ns3::Vector3D::y.
Referenced by StartAnimation().
Here is the call graph for this function:
Here is the caller graph for this function:
|
private |
Definition at line 1238 of file animation-interface.cc.
References ns3::Node::GetId(), ns3::Object::GetObject(), ns3::MobilityModel::GetPosition(), GetPosition(), GetXMLClose(), GetXMLOpen_topology(), GetXMLOpenClose_node(), IsInTimeWindow(), m_started, m_topoMaxX, m_topoMaxY, m_topoMinX, m_topoMinY, NS_ASSERT, RecalcTopoBounds(), UpdatePosition(), WriteDummyPacket(), WriteN(), ns3::Vector3D::x, and ns3::Vector3D::y.
Referenced by ConnectCallbacks().
Here is the call graph for this function:
Here is the caller graph for this function:Definition at line 1264 of file animation-interface.cc.
References GetPosition(), ns3::Vector3D::x, and ns3::Vector3D::y.
Referenced by RecalcTopoBounds().
Here is the call graph for this function:
Here is the caller graph for this function:
|
private |
Definition at line 1409 of file animation-interface.cc.
References ns3::Node::GetId(), ns3::NetDevice::GetNode(), GetPacketMetadata(), GetXMLClose(), GetXMLOpen_packet(), GetXMLOpenClose_meta(), GetXMLOpenClose_rx(), m_enablePacketMetadata, ns3::AnimRxInfo::m_fbRx, ns3::AnimPacketInfo::m_fbTx, ns3::AnimRxInfo::m_lbRx, ns3::AnimPacketInfo::m_lbTx, ns3::AnimRxInfo::m_rxnd, ns3::AnimPacketInfo::m_txnd, m_xml, NS_ASSERT, StartNewTraceFile(), and WriteN().
Referenced by CsmaMacRxTrace().
Here is the call graph for this function:
Here is the caller graph for this function:
|
private |
Definition at line 1386 of file animation-interface.cc.
References ns3::AnimPacketInfo::firstlastbitDelta, ns3::Node::GetId(), ns3::NetDevice::GetNode(), GetPacketMetadata(), GetXMLClose(), GetXMLOpen_wpacket(), GetXMLOpenClose_meta(), GetXMLOpenClose_rx(), m_enablePacketMetadata, ns3::AnimRxInfo::m_fbRx, ns3::AnimPacketInfo::m_fbTx, ns3::AnimRxInfo::m_lbRx, ns3::AnimRxInfo::m_rxnd, ns3::AnimPacketInfo::m_txnd, ns3::AnimPacketInfo::m_txNodeId, m_xml, NS_ASSERT, ns3::AnimRxInfo::rxRange, StartNewTraceFile(), and WriteN().
Referenced by LteRxTrace(), LteSpectrumPhyRxStart(), UanPhyGenRxTrace(), WifiMacRxTrace(), WifiPhyRxBeginTrace(), WifiPhyRxEndTrace(), and WimaxRxTrace().
Here is the call graph for this function:
Here is the caller graph for this function:
|
private |
Definition at line 334 of file animation-interface.cc.
References ns3::Time::GetSeconds(), ns3::AnimPacketInfo::m_fbTx, m_pendingCsmaPackets, ns3::Now(), and PURGE_INTERVAL.
Referenced by MobilityAutoCheck().
Here is the call graph for this function:
Here is the caller graph for this function:
|
private |
Definition at line 308 of file animation-interface.cc.
References ns3::Time::GetSeconds(), ns3::AnimPacketInfo::m_fbTx, m_pendingLtePackets, ns3::Now(), and PURGE_INTERVAL.
Referenced by MobilityAutoCheck().
Here is the call graph for this function:
Here is the caller graph for this function:
|
private |
Definition at line 253 of file animation-interface.cc.
References ns3::Time::GetSeconds(), ns3::AnimPacketInfo::m_fbTx, m_pendingWifiPackets, ns3::Now(), and PURGE_INTERVAL.
Referenced by MobilityAutoCheck().
Here is the call graph for this function:
Here is the caller graph for this function:
|
private |
Definition at line 280 of file animation-interface.cc.
References ns3::Time::GetSeconds(), ns3::AnimPacketInfo::m_fbTx, m_pendingWimaxPackets, ns3::Now(), and PURGE_INTERVAL.
Referenced by MobilityAutoCheck().
Here is the call graph for this function:
Here is the caller graph for this function:
|
private |
Definition at line 669 of file animation-interface.cc.
References AddMargin(), m_topoMaxX, m_topoMaxY, m_topoMinX, m_topoMinY, ns3::Vector3D::x, and ns3::Vector3D::y.
Here is the call graph for this function:Definition at line 638 of file animation-interface.cc.
References ns3::NodeList::Begin(), ns3::NodeList::End(), ns3::Object::GetObject(), ns3::MobilityModel::GetPosition(), GetPosition(), NodeHasMoved(), NS_ASSERT, and UpdatePosition().
Referenced by MobilityAutoCheck(), and MobilityCourseChangeTrace().
Here is the call graph for this function:
Here is the caller graph for this function:| void ns3::AnimationInterface::ResetAnimWriteCallback | ( | ) |
Reset the write callback function.
Definition at line 162 of file animation-interface.cc.
References m_writeCallback.
Referenced by StopAnimation().
Here is the caller graph for this function:| void ns3::AnimationInterface::SetAnimWriteCallback | ( | AnimWriteCallback | cb | ) |
Set a callback function to listen to AnimationInterface write events.
| cb | Address of callback function |
Definition at line 157 of file animation-interface.cc.
References m_writeCallback.
|
static |
Helper function to set Constant Position for a given node.
| n | Ptr to the node |
| x | X co-ordinate of the node |
| y | Y co-ordinate of the node |
| z | Z co-ordinate of the node |
Definition at line 1426 of file animation-interface.cc.
References ns3::Object::AggregateObject(), ns3::Node::GetId(), ns3::Object::GetObject(), NS_ASSERT, and NS_LOG_INFO.
Referenced by ns3::AnimationInterfaceTestCase::DoRun(), and main().
Here is the call graph for this function:
Here is the caller graph for this function:
|
static |
Helper function to set the description for a link.
| fromNode | Node Id of the "from Node" of the p2p link |
| toNode | Node Id of the "to Node" of the p2p link |
| linkDescription | Description of the link such as link bandwidth |
| fromNodeDescription | Description at the "from Node" end such as IP address |
| toNodeDescription | Description at the "to Node" end such as Ip address |
Definition at line 1513 of file animation-interface.cc.
References ns3::P2pLinkNodeIdPair::fromNode, linkProperties, and ns3::P2pLinkNodeIdPair::toNode.
Referenced by SetLinkDescription(), and StartAnimation().
Here is the caller graph for this function:
|
static |
Helper function to set the description for a link.
| fromNode | Ptr to the "from Node" of the p2p link |
| toNode | Ptr the "to Node" of the p2p link |
| linkDescription | Description of the link such as link bandwidth |
| fromNodeDescription | Description at the "from Node" end such as IP address |
| toNodeDescription | Description at the "to Node" end such as Ip address |
Definition at line 1537 of file animation-interface.cc.
References ns3::Node::GetId(), NS_ASSERT, and SetLinkDescription().
Here is the call graph for this function:| void ns3::AnimationInterface::SetMobilityPollInterval | ( | Time | t | ) |
Set mobility poll interval:WARNING: setting a low interval can cause slowness.
| t | Time interval between fetching mobility/position information Default: 0.25s |
Definition at line 202 of file animation-interface.cc.
References m_mobilityPollInterval.
|
static |
Helper function to set the node color.
| n | Ptr to the node |
| r | Red component value (0-255) |
| g | Green component value (0-255) |
| b | Blue component value (0-255) |
Definition at line 1441 of file animation-interface.cc.
References ns3::Node::GetId(), ns3::initialized, nodeColors, NS_ASSERT, NS_FATAL_ERROR, and NS_LOG_INFO.
Referenced by main(), and SetNodeColor().
Here is the call graph for this function:
Here is the caller graph for this function:
|
static |
Helper function to set the color of nodes in a container.
| n | Ptr to the node |
| r | Red component value (0-255) |
| g | Green component value (0-255) |
| b | Blue component value (0-255) |
Definition at line 1484 of file animation-interface.cc.
References ns3::NodeContainer::Get(), ns3::NodeContainer::GetN(), NS_ASSERT, and SetNodeColor().
Here is the call graph for this function:Helper function to set a brief description for a given node.
Definition at line 1548 of file animation-interface.cc.
References ns3::Node::GetId(), ns3::initialized, nodeDescriptions, NS_ASSERT, and NS_FATAL_ERROR.
Referenced by main().
Here is the call graph for this function:
Here is the caller graph for this function:
|
static |
Helper function to set a brief description for nodes in a Node Container.
| nc | NodeContainer containing the nodes |
| descr | A string to briefly describe the nodes |
Definition at line 1572 of file animation-interface.cc.
References ns3::NodeContainer::Get(), ns3::Node::GetId(), ns3::NodeContainer::GetN(), ns3::initialized, nodeDescriptions, NS_ASSERT, and NS_FATAL_ERROR.
Here is the call graph for this function:| bool ns3::AnimationInterface::SetOutputFile | ( | const std::string & | fn | ) |
Specify that animation commands are to be written to the specified output file.
This call is used to write the animation information to a text file that can later be used as input to the network animator tool.
| fn | The name of the output file. |
Definition at line 121 of file animation-interface.cc.
References m_f, m_outputFileName, m_outputFileSet, NS_FATAL_ERROR, and NS_LOG_INFO.
Referenced by StartAnimation().
Here is the caller graph for this function:| void ns3::AnimationInterface::SetRandomPosition | ( | bool | setRandPos | ) |
Set random position if a Mobility Model does not exists for the node.
| setRandPos | True if a random position can be set for a node without a Mobililty model |
Definition at line 207 of file animation-interface.cc.
References m_randomPosition.
| void ns3::AnimationInterface::SetStartTime | ( | Time | t | ) |
Specify the time at which capture should start.
| t | The time at which AnimationInterface should begin capture of traffic info |
Definition at line 111 of file animation-interface.cc.
References m_startTime.
| void ns3::AnimationInterface::SetStopTime | ( | Time | t | ) |
Specify the time at which capture should stop.
| t | The time at which AnimationInterface should stop capture of traffic info |
Definition at line 116 of file animation-interface.cc.
References m_stopTime.
| void ns3::AnimationInterface::SetXMLOutput | ( | ) |
Specify that animation commands are to be written in XML format.
Definition at line 82 of file animation-interface.cc.
References m_xml, and NS_LOG_INFO.
| void ns3::AnimationInterface::ShowAll802_11 | ( | bool | showAll | ) |
Show all 802.11 frames. Default: show only frames accepted by mac layer.
| showAll | if true shows all 802.11 frames including beacons, association request and acks (very chatty). if false only frames accepted by mac layer |
| void ns3::AnimationInterface::ShowNode | ( | uint32_t | nodeId, |
| bool | show = true |
||
| ) |
Helper function to show/hide a node.
| nodeId | Id of the node |
| show | Set to true to show node, set to false to hide |
Definition at line 1451 of file animation-interface.cc.
References ns3::NodeList::GetNode(), GetXMLOpenClose_nodeupdate(), NS_ASSERT, NS_LOG_INFO, and WriteN().
Referenced by modify(), and ShowNode().
Here is the call graph for this function:
Here is the caller graph for this function:Helper function to show/hide a node.
| n | Ptr to the node |
| show | Set to true to show node, set to false to hide |
Definition at line 1461 of file animation-interface.cc.
References ShowNode().
Here is the call graph for this function:| void ns3::AnimationInterface::StartAnimation | ( | bool | restart = false | ) |
Writes the topology information and sets up the appropriate animation packet tx callback.
Writes the topology information to the appropriate output, depending on prior calls to SetOutputFile, SetServerPort, or SetInternalAnimation. Then creates the callbacks needed for the animator to start processing packets.
| restart | True when restarting animation |
Definition at line 373 of file animation-interface.cc.
References AddMargin(), ns3::NodeList::Begin(), ConnectCallbacks(), ns3::NodeList::End(), ns3::NetDevice::GetChannel(), ns3::Channel::GetDevice(), ns3::Node::GetDevice(), ns3::Node::GetId(), ns3::Object::GetInstanceTypeId(), GetIpv4Address(), ns3::TypeId::GetName(), ns3::Channel::GetNDevices(), ns3::Node::GetNDevices(), ns3::NodeList::GetNNodes(), ns3::NetDevice::GetNode(), GetPosition(), GetPreamble(), GetXMLClose(), GetXMLOpen_anim(), GetXMLOpen_topology(), GetXMLOpenClose_link(), GetXMLOpenClose_node(), linkProperties, m_currentPktCount, m_mobilityPollInterval, m_outputFileName, m_started, m_topoMaxX, m_topoMaxY, m_topoMinX, m_topoMinY, m_xml, MobilityAutoCheck(), nodeColors, NS_ASSERT, NS_LOG_DEBUG, NS_LOG_INFO, ns3::Simulator::Schedule(), SetLinkDescription(), SetOutputFile(), UpdatePosition(), WriteN(), ns3::Vector3D::x, and ns3::Vector3D::y.
Referenced by AnimationInterface(), and StartNewTraceFile().
Here is the call graph for this function:
Here is the caller graph for this function:
|
private |
Definition at line 89 of file animation-interface.cc.
References m_currentPktCount, m_maxPktsPerFile, m_originalFileName, m_outputFileName, StartAnimation(), and StopAnimation().
Referenced by DevTxTrace(), OutputCsmaPacket(), and OutputWirelessPacket().
Here is the call graph for this function:
Here is the caller graph for this function:| void ns3::AnimationInterface::StopAnimation | ( | ) |
Closes the interface to the animator.
Definition at line 599 of file animation-interface.cc.
References GetXMLClose(), m_f, m_outputFileSet, m_started, m_xml, NS_LOG_INFO, ResetAnimWriteCallback(), and WriteN().
Referenced by StartNewTraceFile(), and ~AnimationInterface().
Here is the call graph for this function:
Here is the caller graph for this function:
|
private |
Definition at line 176 of file animation-interface.cc.
References m_pendingUanPackets.
Referenced by UanPhyGenRxTrace().
Here is the caller graph for this function:
|
private |
Definition at line 849 of file animation-interface.cc.
References GetAnimUidFromPacket(), GetNetDeviceFromContext(), ns3::NetDevice::GetNode(), IsInTimeWindow(), m_pendingUanPackets, m_started, ns3::Simulator::Now(), NS_ASSERT, NS_LOG_INFO, NS_LOG_WARN, OutputWirelessPacket(), UanPacketIsPending(), and UpdatePosition().
Referenced by ConnectCallbacks().
Here is the call graph for this function:
Here is the caller graph for this function:
|
private |
Definition at line 830 of file animation-interface.cc.
References ns3::Packet::AddByteTag(), AddPendingUanPacket(), gAnimUid, GetNetDeviceFromContext(), ns3::NetDevice::GetNode(), IsInTimeWindow(), m_started, ns3::Simulator::Now(), NS_ASSERT, NS_LOG_INFO, ns3::AnimByteTag::Set(), and UpdatePosition().
Referenced by ConnectCallbacks().
Here is the call graph for this function:
Here is the caller graph for this function:| void ns3::AnimationInterface::UpdateLinkDescription | ( | uint32_t | fromNode, |
| uint32_t | toNode, | ||
| std::string | linkDescription | ||
| ) |
Helper function to update the description for a link.
| fromNode | Node Id of the "from Node" of the p2p link |
| toNode | Node Id of the "to Node" of the p2p link |
| linkDescription | Description of the link such as link bandwidth |
Definition at line 1495 of file animation-interface.cc.
References GetXMLOpenClose_linkupdate(), and WriteN().
Referenced by modify().
Here is the call graph for this function:
Here is the caller graph for this function:| void ns3::AnimationInterface::UpdateLinkDescription | ( | Ptr< Node > | fromNode, |
| Ptr< Node > | toNode, | ||
| std::string | linkDescription | ||
| ) |
Helper function to update the description for a link.
| fromNode | Ptr to the "from Node" of the p2p link |
| toNode | Ptr to the "to Node" of the p2p link |
| linkDescription | Description of the link such as link bandwidth |
Definition at line 1503 of file animation-interface.cc.
References ns3::Node::GetId(), GetXMLOpenClose_linkupdate(), NS_ASSERT, and WriteN().
Here is the call graph for this function:Helper function to update the node color.
| n | Ptr to the node |
| r | Red component value (0-255) |
| g | Green component value (0-255) |
| b | Blue component value (0-255) |
Definition at line 1466 of file animation-interface.cc.
References ns3::Node::GetId().
Referenced by modify().
Here is the call graph for this function:
Here is the caller graph for this function:| void ns3::AnimationInterface::UpdateNodeColor | ( | uint32_t | nodeId, |
| uint8_t | r, | ||
| uint8_t | g, | ||
| uint8_t | b | ||
| ) |
Helper function to update the node color.
| nodeId | Id of the node |
| r | Red component value (0-255) |
| g | Green component value (0-255) |
| b | Blue component value (0-255) |
Definition at line 1471 of file animation-interface.cc.
References ns3::NodeList::GetNode(), GetXMLOpenClose_nodeupdate(), nodeColors, NS_ASSERT, NS_LOG_INFO, and WriteN().
Here is the call graph for this function:Helper function to update the description for a given node.
Definition at line 1556 of file animation-interface.cc.
References ns3::Node::GetId().
Referenced by modify().
Here is the call graph for this function:
Here is the caller graph for this function:| void ns3::AnimationInterface::UpdateNodeDescription | ( | uint32_t | nodeId, |
| std::string | descr | ||
| ) |
Helper function to update the description for a given node.
| nodeId | Id of the node |
| descr | A string to briefly describe the node |
Definition at line 1561 of file animation-interface.cc.
References ns3::NodeList::GetNode(), GetXMLOpenClose_nodeupdate(), nodeDescriptions, NS_ASSERT, and WriteN().
Here is the call graph for this function:Definition at line 212 of file animation-interface.cc.
References ns3::Node::GetId(), ns3::Object::GetObject(), ns3::MobilityModel::GetPosition(), ns3::UniformRandomVariable::GetValue(), m_nodeLocation, m_randomPosition, m_topoMaxX, m_topoMaxY, m_topoMinX, m_topoMinY, m_uniformRandomVariable, and NS_LOG_UNCOND.
Referenced by CsmaPhyRxEndTrace(), CsmaPhyTxBeginTrace(), CsmaPhyTxEndTrace(), LteRxTrace(), LteSpectrumPhyRxStart(), LteSpectrumPhyTxStart(), LteTxTrace(), MobilityCourseChangeTrace(), RecalcTopoBounds(), StartAnimation(), UanPhyGenRxTrace(), UanPhyGenTxTrace(), WifiPhyRxBeginTrace(), WifiPhyRxEndTrace(), WifiPhyTxBeginTrace(), WimaxRxTrace(), and WimaxTxTrace().
Here is the call graph for this function:
Here is the caller graph for this function:Definition at line 236 of file animation-interface.cc.
References ns3::Node::GetId(), and m_nodeLocation.
Here is the call graph for this function:Definition at line 982 of file animation-interface.cc.
References GetAnimUidFromPacket(), GetNetDeviceFromContext(), ns3::NetDevice::GetNode(), ns3::AnimPacketInfo::GetRxInfo(), IsInTimeWindow(), ns3::AnimRxInfo::IsPhyRxComplete(), m_pendingWifiPackets, m_started, NS_ASSERT, NS_LOG_INFO, NS_LOG_WARN, OutputWirelessPacket(), and WifiPacketIsPending().
Here is the call graph for this function:
|
private |
Definition at line 181 of file animation-interface.cc.
References m_pendingWifiPackets.
Referenced by WifiMacRxTrace(), WifiPhyRxBeginTrace(), WifiPhyRxEndTrace(), and WifiPhyTxDropTrace().
Here is the caller graph for this function:
|
private |
Definition at line 916 of file animation-interface.cc.
References AddPendingWifiPacket(), ns3::WifiMacHeader::GetAddr2(), GetAnimUidFromPacket(), GetNetDeviceFromContext(), ns3::NodeList::GetNode(), ns3::NetDevice::GetNode(), IsInTimeWindow(), m_macToNodeIdMap, m_pendingWifiPackets, m_started, ns3::Simulator::Now(), NS_ASSERT, NS_LOG_INFO, NS_LOG_WARN, OutputWirelessPacket(), ns3::Packet::PeekHeader(), UpdatePosition(), and WifiPacketIsPending().
Referenced by ConnectCallbacks().
Here is the call graph for this function:
Here is the caller graph for this function:
|
private |
Definition at line 1007 of file animation-interface.cc.
|
private |
Definition at line 955 of file animation-interface.cc.
References AddPendingWifiPacket(), GetAnimUidFromPacket(), GetNetDeviceFromContext(), ns3::NetDevice::GetNode(), ns3::AnimPacketInfo::GetRxInfo(), IsInTimeWindow(), ns3::AnimRxInfo::IsPhyRxComplete(), m_pendingWifiPackets, m_started, ns3::Simulator::Now(), NS_ASSERT, NS_LOG_INFO, NS_LOG_WARN, OutputWirelessPacket(), ns3::AnimPacketInfo::ProcessRxEnd(), UpdatePosition(), and WifiPacketIsPending().
Here is the call graph for this function:
|
private |
Definition at line 871 of file animation-interface.cc.
References ns3::Packet::AddByteTag(), AddPendingWifiPacket(), gAnimUid, ns3::Node::GetId(), GetNetDeviceFromContext(), ns3::NetDevice::GetNode(), IsInTimeWindow(), m_macToNodeIdMap, m_started, ns3::Simulator::Now(), NS_ASSERT, NS_LOG_INFO, ns3::AnimByteTag::Set(), and UpdatePosition().
Referenced by ConnectCallbacks().
Here is the call graph for this function:
Here is the caller graph for this function:
|
private |
Definition at line 901 of file animation-interface.cc.
References GetAnimUidFromPacket(), GetNetDeviceFromContext(), IsInTimeWindow(), m_pendingWifiPackets, m_started, NS_ASSERT, NS_LOG_INFO, and WifiPacketIsPending().
Here is the call graph for this function:
|
private |
Definition at line 896 of file animation-interface.cc.
|
private |
Definition at line 192 of file animation-interface.cc.
References m_pendingWimaxPackets.
Referenced by WimaxRxTrace().
Here is the caller graph for this function:
|
private |
Definition at line 1031 of file animation-interface.cc.
References GetAnimUidFromPacket(), GetNetDeviceFromContext(), ns3::NetDevice::GetNode(), ns3::AnimPacketInfo::GetRxInfo(), IsInTimeWindow(), m_pendingWimaxPackets, m_started, ns3::Simulator::Now(), NS_ASSERT, NS_LOG_INFO, OutputWirelessPacket(), ns3::AnimPacketInfo::ProcessRxBegin(), ns3::AnimPacketInfo::ProcessRxEnd(), ns3::Seconds(), UpdatePosition(), and WimaxPacketIsPending().
Referenced by ConnectCallbacks().
Here is the call graph for this function:
Here is the caller graph for this function:
|
private |
Definition at line 1012 of file animation-interface.cc.
References ns3::Packet::AddByteTag(), AddPendingWimaxPacket(), gAnimUid, GetNetDeviceFromContext(), ns3::NetDevice::GetNode(), IsInTimeWindow(), m_started, ns3::Simulator::Now(), NS_ASSERT, NS_LOG_INFO, ns3::Seconds(), ns3::AnimByteTag::Set(), and UpdatePosition().
Referenced by ConnectCallbacks().
Here is the call graph for this function:
Here is the caller graph for this function:
|
private |
Definition at line 707 of file animation-interface.cc.
References ns3::Time::GetSeconds(), GetXMLClose(), GetXMLOpen_packet(), GetXMLOpenClose_rx(), m_xml, ns3::Now(), and WriteN().
Referenced by MobilityAutoCheck(), and MobilityCourseChangeTrace().
Here is the call graph for this function:
Here is the caller graph for this function:
|
private |
Definition at line 687 of file animation-interface.cc.
Referenced by DevTxTrace(), MobilityAutoCheck(), MobilityCourseChangeTrace(), OutputCsmaPacket(), OutputWirelessPacket(), ShowNode(), StartAnimation(), StopAnimation(), UpdateLinkDescription(), UpdateNodeColor(), UpdateNodeDescription(), WriteDummyPacket(), and WriteN().
Here is the caller graph for this function:
|
private |
Definition at line 615 of file animation-interface.cc.
References m_writeCallback, and WriteN().
Here is the call graph for this function:
|
private |
Definition at line 423 of file animation-interface.h.
Referenced by CsmaPhyTxBeginTrace(), LteRxTrace(), LteSpectrumPhyRxStart(), LteSpectrumPhyTxStart(), LteTxTrace(), UanPhyGenTxTrace(), WifiPhyTxBeginTrace(), and WimaxTxTrace().
|
staticprivate |
Definition at line 550 of file animation-interface.h.
Referenced by GetXMLOpenClose_link(), SetLinkDescription(), and StartAnimation().
|
private |
Definition at line 551 of file animation-interface.h.
Referenced by DevTxTrace(), GetTracePktCount(), StartAnimation(), and StartNewTraceFile().
|
private |
Definition at line 427 of file animation-interface.h.
Referenced by DevTxTrace(), EnablePacketMetadata(), OutputCsmaPacket(), and OutputWirelessPacket().
|
private |
Definition at line 416 of file animation-interface.h.
Referenced by SetOutputFile(), StopAnimation(), and WriteN().
|
private |
Definition at line 541 of file animation-interface.h.
Referenced by WifiPhyRxBeginTrace(), and WifiPhyTxBeginTrace().
|
private |
Definition at line 430 of file animation-interface.h.
Referenced by StartNewTraceFile().
|
private |
Definition at line 420 of file animation-interface.h.
Referenced by MobilityAutoCheck(), SetMobilityPollInterval(), and StartAnimation().
|
private |
Definition at line 518 of file animation-interface.h.
Referenced by GetPosition(), and UpdatePosition().
|
private |
Definition at line 431 of file animation-interface.h.
Referenced by StartNewTraceFile().
|
private |
Definition at line 421 of file animation-interface.h.
Referenced by SetOutputFile(), StartAnimation(), and StartNewTraceFile().
|
private |
Definition at line 422 of file animation-interface.h.
Referenced by SetOutputFile(), and StopAnimation().
|
private |
Definition at line 508 of file animation-interface.h.
Referenced by AddPendingCsmaPacket(), CsmaMacRxTrace(), CsmaPacketIsPending(), CsmaPhyRxEndTrace(), CsmaPhyTxEndTrace(), and PurgePendingCsma().
|
private |
Definition at line 504 of file animation-interface.h.
Referenced by AddPendingLtePacket(), LtePacketIsPending(), LteRxTrace(), LteSpectrumPhyRxStart(), and PurgePendingLte().
|
private |
Definition at line 512 of file animation-interface.h.
Referenced by AddPendingUanPacket(), UanPacketIsPending(), and UanPhyGenRxTrace().
|
private |
Definition at line 496 of file animation-interface.h.
Referenced by AddPendingWifiPacket(), PurgePendingWifi(), WifiMacRxTrace(), WifiPacketIsPending(), WifiPhyRxBeginTrace(), WifiPhyRxEndTrace(), and WifiPhyTxDropTrace().
|
private |
Definition at line 500 of file animation-interface.h.
Referenced by AddPendingWimaxPacket(), PurgePendingWimax(), WimaxPacketIsPending(), and WimaxRxTrace().
|
private |
Definition at line 424 of file animation-interface.h.
Referenced by SetRandomPosition(), and UpdatePosition().
|
private |
Definition at line 426 of file animation-interface.h.
Referenced by CsmaMacRxTrace(), CsmaPhyRxEndTrace(), CsmaPhyTxBeginTrace(), CsmaPhyTxEndTrace(), DevTxTrace(), IsStarted(), LteRxTrace(), LteSpectrumPhyRxStart(), LteSpectrumPhyTxStart(), LteTxTrace(), MobilityAutoCheck(), MobilityCourseChangeTrace(), StartAnimation(), StopAnimation(), UanPhyGenRxTrace(), UanPhyGenTxTrace(), WifiMacRxTrace(), WifiPhyRxBeginTrace(), WifiPhyRxEndTrace(), WifiPhyTxBeginTrace(), WifiPhyTxDropTrace(), WimaxRxTrace(), and WimaxTxTrace().
|
private |
Definition at line 428 of file animation-interface.h.
Referenced by IsInTimeWindow(), and SetStartTime().
|
private |
Definition at line 429 of file animation-interface.h.
Referenced by IsInTimeWindow(), and SetStopTime().
|
private |
Definition at line 563 of file animation-interface.h.
Referenced by AddMargin(), MobilityAutoCheck(), MobilityCourseChangeTrace(), RecalcTopoBounds(), StartAnimation(), and UpdatePosition().
|
private |
Definition at line 564 of file animation-interface.h.
Referenced by AddMargin(), MobilityAutoCheck(), MobilityCourseChangeTrace(), RecalcTopoBounds(), StartAnimation(), and UpdatePosition().
|
private |
Definition at line 561 of file animation-interface.h.
Referenced by AddMargin(), MobilityAutoCheck(), MobilityCourseChangeTrace(), RecalcTopoBounds(), StartAnimation(), and UpdatePosition().
|
private |
Definition at line 562 of file animation-interface.h.
Referenced by AddMargin(), MobilityAutoCheck(), MobilityCourseChangeTrace(), RecalcTopoBounds(), StartAnimation(), and UpdatePosition().
|
private |
Provides uniform random variables.
Definition at line 582 of file animation-interface.h.
Referenced by AnimationInterface(), AssignStreams(), and UpdatePosition().
|
private |
Definition at line 425 of file animation-interface.h.
Referenced by ResetAnimWriteCallback(), SetAnimWriteCallback(), and WriteN().
|
private |
Definition at line 419 of file animation-interface.h.
Referenced by DevTxTrace(), OutputCsmaPacket(), OutputWirelessPacket(), SetXMLOutput(), StartAnimation(), StopAnimation(), and WriteDummyPacket().
|
staticprivate |
Definition at line 548 of file animation-interface.h.
Referenced by GetXMLOpenClose_nodeupdate(), SetNodeColor(), StartAnimation(), and UpdateNodeColor().
|
staticprivate |
Definition at line 549 of file animation-interface.h.
Referenced by GetXMLOpenClose_node(), GetXMLOpenClose_nodeupdate(), SetNodeDescription(), and UpdateNodeDescription().