Utility class used to move node with constant velocity. More...
#include <constant-velocity-helper.h>
Collaboration diagram for ns3::ConstantVelocityHelper:Public Member Functions | |
| ConstantVelocityHelper () | |
| ConstantVelocityHelper (const Vector &position) | |
| ConstantVelocityHelper (const Vector &position, const Vector &vel) | |
| Vector | GetCurrentPosition (void) const |
| Vector | GetVelocity (void) const |
| void | Pause (void) |
| void | SetPosition (const Vector &position) |
| void | SetVelocity (const Vector &vel) |
| void | Unpause (void) |
| void | Update (void) const |
| void | UpdateWithBounds (const Rectangle &rectangle) const |
| void | UpdateWithBounds (const Box &bounds) const |
Private Attributes | |
| Time | m_lastUpdate |
| bool | m_paused |
| Vector | m_position |
| Vector | m_velocity |
Utility class used to move node with constant velocity.
Definition at line 36 of file constant-velocity-helper.h.
| ns3::ConstantVelocityHelper::ConstantVelocityHelper | ( | ) |
Definition at line 27 of file constant-velocity-helper.cc.
| ns3::ConstantVelocityHelper::ConstantVelocityHelper | ( | const Vector & | position | ) |
Definition at line 31 of file constant-velocity-helper.cc.
Definition at line 36 of file constant-velocity-helper.cc.
| Vector ns3::ConstantVelocityHelper::GetCurrentPosition | ( | void | ) | const |
Definition at line 52 of file constant-velocity-helper.cc.
References m_position.
Referenced by ns3::RandomWaypointMobilityModel::BeginWalk(), ns3::SteadyStateRandomWaypointMobilityModel::BeginWalk(), ns3::ConstantVelocityMobilityModel::DoGetPosition(), ns3::RandomDirection2dMobilityModel::DoGetPosition(), ns3::RandomWaypointMobilityModel::DoGetPosition(), ns3::RandomWalk2dMobilityModel::DoGetPosition(), ns3::SteadyStateRandomWaypointMobilityModel::DoGetPosition(), ns3::GaussMarkovMobilityModel::DoGetPosition(), ns3::BuildingsMobilityModel::DoGetPosition(), ns3::RandomWalk2dMobilityModel::DoWalk(), ns3::GaussMarkovMobilityModel::DoWalk(), ns3::RandomWalk2dMobilityModel::Rebound(), ns3::RandomDirection2dMobilityModel::ResetDirectionAndSpeed(), ns3::RandomDirection2dMobilityModel::SetDirectionAndSpeed(), ns3::BuildingsMobilityModel::SetIndoor(), and ns3::SteadyStateRandomWaypointMobilityModel::SteadyStateBeginWalk().
Here is the caller graph for this function:| Vector ns3::ConstantVelocityHelper::GetVelocity | ( | void | ) | const |
Definition at line 58 of file constant-velocity-helper.cc.
References m_paused, and m_velocity.
Referenced by ns3::ConstantVelocityMobilityModel::DoGetVelocity(), ns3::RandomDirection2dMobilityModel::DoGetVelocity(), ns3::RandomWaypointMobilityModel::DoGetVelocity(), ns3::RandomWalk2dMobilityModel::DoGetVelocity(), ns3::SteadyStateRandomWaypointMobilityModel::DoGetVelocity(), ns3::GaussMarkovMobilityModel::DoGetVelocity(), ns3::BuildingsMobilityModel::DoGetVelocity(), ns3::RandomWalk2dMobilityModel::DoWalk(), ns3::GaussMarkovMobilityModel::DoWalk(), and ns3::RandomWalk2dMobilityModel::Rebound().
Here is the caller graph for this function:| void ns3::ConstantVelocityHelper::Pause | ( | void | ) |
Definition at line 109 of file constant-velocity-helper.cc.
References m_paused.
Referenced by ns3::RandomDirection2dMobilityModel::BeginPause(), ns3::RandomWaypointMobilityModel::DoStartPrivate(), ns3::SteadyStateRandomWaypointMobilityModel::Start(), and ns3::SteadyStateRandomWaypointMobilityModel::SteadyStateStart().
Here is the caller graph for this function:| void ns3::ConstantVelocityHelper::SetPosition | ( | const Vector & | position | ) |
Definition at line 44 of file constant-velocity-helper.cc.
References m_lastUpdate, m_position, m_velocity, and ns3::Now().
Referenced by ns3::ConstantVelocityMobilityModel::DoSetPosition(), ns3::RandomDirection2dMobilityModel::DoSetPosition(), ns3::RandomWaypointMobilityModel::DoSetPosition(), ns3::RandomWalk2dMobilityModel::DoSetPosition(), ns3::SteadyStateRandomWaypointMobilityModel::DoSetPosition(), ns3::GaussMarkovMobilityModel::DoSetPosition(), ns3::BuildingsMobilityModel::DoSetPosition(), and ns3::SteadyStateRandomWaypointMobilityModel::SteadyStateStart().
Here is the call graph for this function:
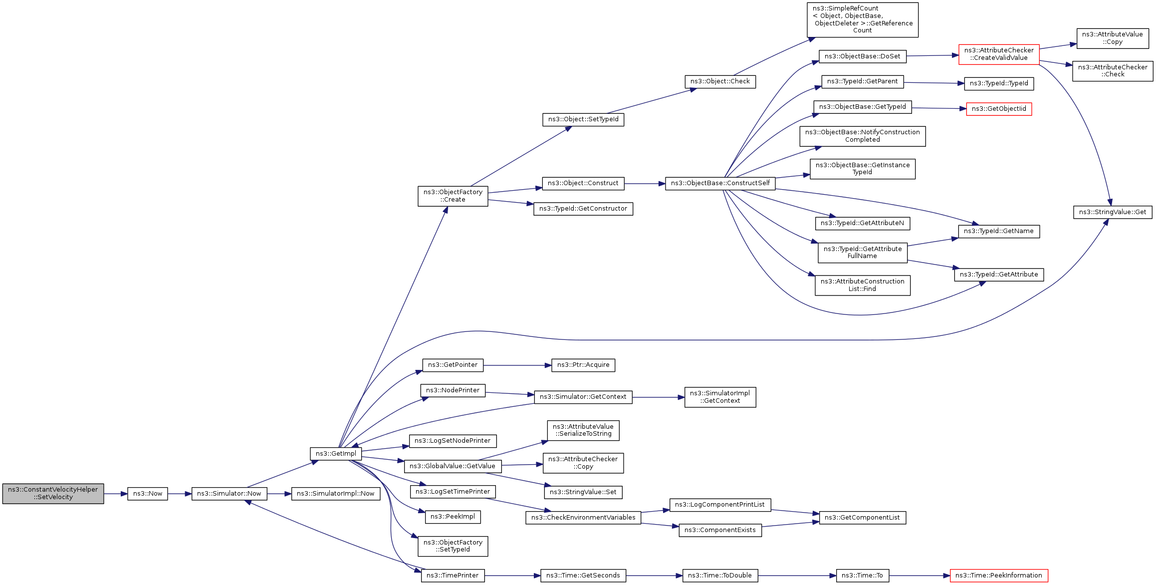
Here is the caller graph for this function:| void ns3::ConstantVelocityHelper::SetVelocity | ( | const Vector & | vel | ) |
Definition at line 63 of file constant-velocity-helper.cc.
References m_lastUpdate, m_velocity, and ns3::Now().
Referenced by ns3::RandomWaypointMobilityModel::BeginWalk(), ns3::SteadyStateRandomWaypointMobilityModel::BeginWalk(), ns3::RandomWalk2dMobilityModel::DoStartPrivate(), ns3::GaussMarkovMobilityModel::DoWalk(), ns3::RandomWalk2dMobilityModel::Rebound(), ns3::RandomDirection2dMobilityModel::SetDirectionAndSpeed(), ns3::ConstantVelocityMobilityModel::SetVelocity(), ns3::GaussMarkovMobilityModel::Start(), and ns3::SteadyStateRandomWaypointMobilityModel::SteadyStateBeginWalk().
Here is the call graph for this function:
Here is the caller graph for this function:| void ns3::ConstantVelocityHelper::Unpause | ( | void | ) |
Definition at line 115 of file constant-velocity-helper.cc.
References m_paused.
Referenced by ns3::RandomWaypointMobilityModel::BeginWalk(), ns3::SteadyStateRandomWaypointMobilityModel::BeginWalk(), ns3::RandomWalk2dMobilityModel::DoStartPrivate(), ns3::GaussMarkovMobilityModel::DoWalk(), ns3::GaussMarkovMobilityModel::GaussMarkovMobilityModel(), ns3::RandomWalk2dMobilityModel::Rebound(), ns3::RandomDirection2dMobilityModel::SetDirectionAndSpeed(), ns3::ConstantVelocityMobilityModel::SetVelocity(), ns3::GaussMarkovMobilityModel::Start(), and ns3::SteadyStateRandomWaypointMobilityModel::SteadyStateBeginWalk().
Here is the caller graph for this function:| void ns3::ConstantVelocityHelper::Update | ( | void | ) | const |
Definition at line 70 of file constant-velocity-helper.cc.
References ns3::Time::GetSeconds(), m_lastUpdate, m_paused, m_position, m_velocity, ns3::Now(), NS_ASSERT, ns3::Vector3D::x, ns3::Vector3D::y, and ns3::Vector3D::z.
Referenced by ns3::RandomDirection2dMobilityModel::BeginPause(), ns3::RandomWaypointMobilityModel::BeginWalk(), ns3::SteadyStateRandomWaypointMobilityModel::BeginWalk(), ns3::ConstantVelocityMobilityModel::DoGetPosition(), ns3::RandomWaypointMobilityModel::DoGetPosition(), ns3::SteadyStateRandomWaypointMobilityModel::DoGetPosition(), ns3::GaussMarkovMobilityModel::DoGetPosition(), ns3::BuildingsMobilityModel::DoGetPosition(), ns3::RandomWalk2dMobilityModel::DoStartPrivate(), ns3::RandomWaypointMobilityModel::DoStartPrivate(), ns3::ConstantVelocityMobilityModel::SetVelocity(), ns3::SteadyStateRandomWaypointMobilityModel::Start(), ns3::GaussMarkovMobilityModel::Start(), ns3::SteadyStateRandomWaypointMobilityModel::SteadyStateBeginWalk(), ns3::SteadyStateRandomWaypointMobilityModel::SteadyStateStart(), and UpdateWithBounds().
Here is the call graph for this function:
Here is the caller graph for this function:| void ns3::ConstantVelocityHelper::UpdateWithBounds | ( | const Rectangle & | rectangle | ) | const |
Definition at line 87 of file constant-velocity-helper.cc.
References m_position, Update(), ns3::Vector3D::x, ns3::Rectangle::xMax, ns3::Rectangle::xMin, ns3::Vector3D::y, ns3::Rectangle::yMax, and ns3::Rectangle::yMin.
Referenced by ns3::RandomDirection2dMobilityModel::DoGetPosition(), ns3::RandomWalk2dMobilityModel::DoGetPosition(), ns3::GaussMarkovMobilityModel::DoWalk(), ns3::RandomWalk2dMobilityModel::Rebound(), ns3::RandomDirection2dMobilityModel::ResetDirectionAndSpeed(), and ns3::RandomDirection2dMobilityModel::SetDirectionAndSpeed().
Here is the call graph for this function:
Here is the caller graph for this function:| void ns3::ConstantVelocityHelper::UpdateWithBounds | ( | const Box & | bounds | ) | const |
Definition at line 97 of file constant-velocity-helper.cc.
References m_position, Update(), ns3::Vector3D::x, ns3::Box::xMax, ns3::Box::xMin, ns3::Vector3D::y, ns3::Box::yMax, ns3::Box::yMin, ns3::Vector3D::z, ns3::Box::zMax, and ns3::Box::zMin.
Here is the call graph for this function:
|
mutableprivate |
Definition at line 55 of file constant-velocity-helper.h.
Referenced by SetPosition(), SetVelocity(), and Update().
|
private |
Definition at line 58 of file constant-velocity-helper.h.
Referenced by GetVelocity(), Pause(), Unpause(), and Update().
|
mutableprivate |
Definition at line 56 of file constant-velocity-helper.h.
Referenced by GetCurrentPosition(), SetPosition(), Update(), and UpdateWithBounds().
|
private |
Definition at line 57 of file constant-velocity-helper.h.
Referenced by GetVelocity(), SetPosition(), SetVelocity(), and Update().