A Discrete-Event Network Simulator
API
 All Classes Namespaces Files Functions Variables Typedefs Enumerations Enumerator Properties Friends Macros Groups Pages
ns3::DataCalculator Class Reference

#include <data-calculator.h>

+ Inheritance diagram for ns3::DataCalculator:
+ Collaboration diagram for ns3::DataCalculator:

Public Member Functions

 DataCalculator ()
virtual ~DataCalculator ()
void Disable ()
void Enable ()
std::string GetContext () const
bool GetEnabled () const
std::string GetKey () const
virtual void Output (DataOutputCallback &callback) const =0
void SetContext (const std::string context)
void SetKey (const std::string key)
virtual void Start (const Time &startTime)
virtual void Stop (const Time &stopTime)
- Public Member Functions inherited from ns3::Object
 Object ()
virtual ~Object ()
void AggregateObject (Ptr< Object > other)
void Dispose (void)
AggregateIterator GetAggregateIterator (void) const
virtual TypeId GetInstanceTypeId (void) const
template<typename T >
Ptr< T > GetObject (void) const
template<typename T >
Ptr< T > GetObject (TypeId tid) const
void Start (void)
- Public Member Functions inherited from ns3::SimpleRefCount< Object, ObjectBase, ObjectDeleter >
 SimpleRefCount ()
 SimpleRefCount (const SimpleRefCount &o)
uint32_t GetReferenceCount (void) const
SimpleRefCountoperator= (const SimpleRefCount &o)
void Ref (void) const
void Unref (void) const
- Public Member Functions inherited from ns3::ObjectBase
virtual ~ObjectBase ()
void GetAttribute (std::string name, AttributeValue &value) const
bool GetAttributeFailSafe (std::string name, AttributeValue &attribute) const
void SetAttribute (std::string name, const AttributeValue &value)
bool SetAttributeFailSafe (std::string name, const AttributeValue &value)
bool TraceConnect (std::string name, std::string context, const CallbackBase &cb)
bool TraceConnectWithoutContext (std::string name, const CallbackBase &cb)
bool TraceDisconnect (std::string name, std::string context, const CallbackBase &cb)
bool TraceDisconnectWithoutContext (std::string name, const CallbackBase &cb)

Protected Member Functions

virtual void DoDispose (void)
- Protected Member Functions inherited from ns3::Object
 Object (const Object &o)
virtual void DoStart (void)
virtual void NotifyNewAggregate (void)

Protected Attributes

std::string m_context
bool m_enabled
std::string m_key

Private Attributes

EventId m_startEvent
EventId m_stopEvent

Additional Inherited Members

- Static Public Member Functions inherited from ns3::Object
static TypeId GetTypeId (void)
 This method returns the TypeId associated to ns3::Object.

Detailed Description

Definition at line 87 of file data-calculator.h.

Constructor & Destructor Documentation

DataCalculator::DataCalculator ( )

Definition at line 35 of file data-calculator.cc.

References NS_LOG_FUNCTION_NOARGS.

DataCalculator::~DataCalculator ( )
virtual

Definition at line 41 of file data-calculator.cc.

References NS_LOG_FUNCTION_NOARGS.

Member Function Documentation

void DataCalculator::Disable ( void  )

Definition at line 96 of file data-calculator.cc.

References m_enabled.

Referenced by Stop().

+ Here is the caller graph for this function:

void DataCalculator::DoDispose ( void  )
protectedvirtual

This method is called by Object::Dispose or by the object's destructor, whichever comes first.

Subclasses are expected to implement their real destruction code in an overriden version of this method and chain up to their parent's implementation once they are done. i.e., for simplicity, the destructor of every subclass should be empty and its content should be moved to the associated DoDispose method.

It is safe to call GetObject from within this method.

Reimplemented from ns3::Object.

Reimplemented in ns3::CounterCalculator< T >, ns3::CounterCalculator< uint32_t >, ns3::PacketSizeMinMaxAvgTotalCalculator, ns3::MinMaxAvgTotalCalculator< T >, ns3::MinMaxAvgTotalCalculator< uint32_t >, ns3::MinMaxAvgTotalCalculator< double >, ns3::MinMaxAvgTotalCalculator< uint64_t >, ns3::TimeMinMaxAvgTotalCalculator, and ns3::PacketCounterCalculator.

Definition at line 47 of file data-calculator.cc.

References ns3::Simulator::Cancel(), m_startEvent, m_stopEvent, and NS_LOG_FUNCTION_NOARGS.

Referenced by ns3::MinMaxAvgTotalCalculator< T >::DoDispose(), and ns3::CounterCalculator< T >::DoDispose().

+ Here is the call graph for this function:

+ Here is the caller graph for this function:

void DataCalculator::Enable ( void  )

Definition at line 89 of file data-calculator.cc.

References m_enabled.

Referenced by Start().

+ Here is the caller graph for this function:

std::string DataCalculator::GetContext ( void  ) const

Definition at line 82 of file data-calculator.cc.

References m_context.

bool DataCalculator::GetEnabled ( ) const

Definition at line 103 of file data-calculator.cc.

References m_enabled.

std::string DataCalculator::GetKey ( ) const

Definition at line 67 of file data-calculator.cc.

References m_key.

void DataCalculator::SetContext ( const std::string  context)

Definition at line 75 of file data-calculator.cc.

References m_context.

void DataCalculator::SetKey ( const std::string  key)

Definition at line 60 of file data-calculator.cc.

References m_key.

void DataCalculator::Start ( const Time startTime)
virtual

Definition at line 111 of file data-calculator.cc.

References Enable(), m_startEvent, and ns3::Simulator::Schedule().

+ Here is the call graph for this function:

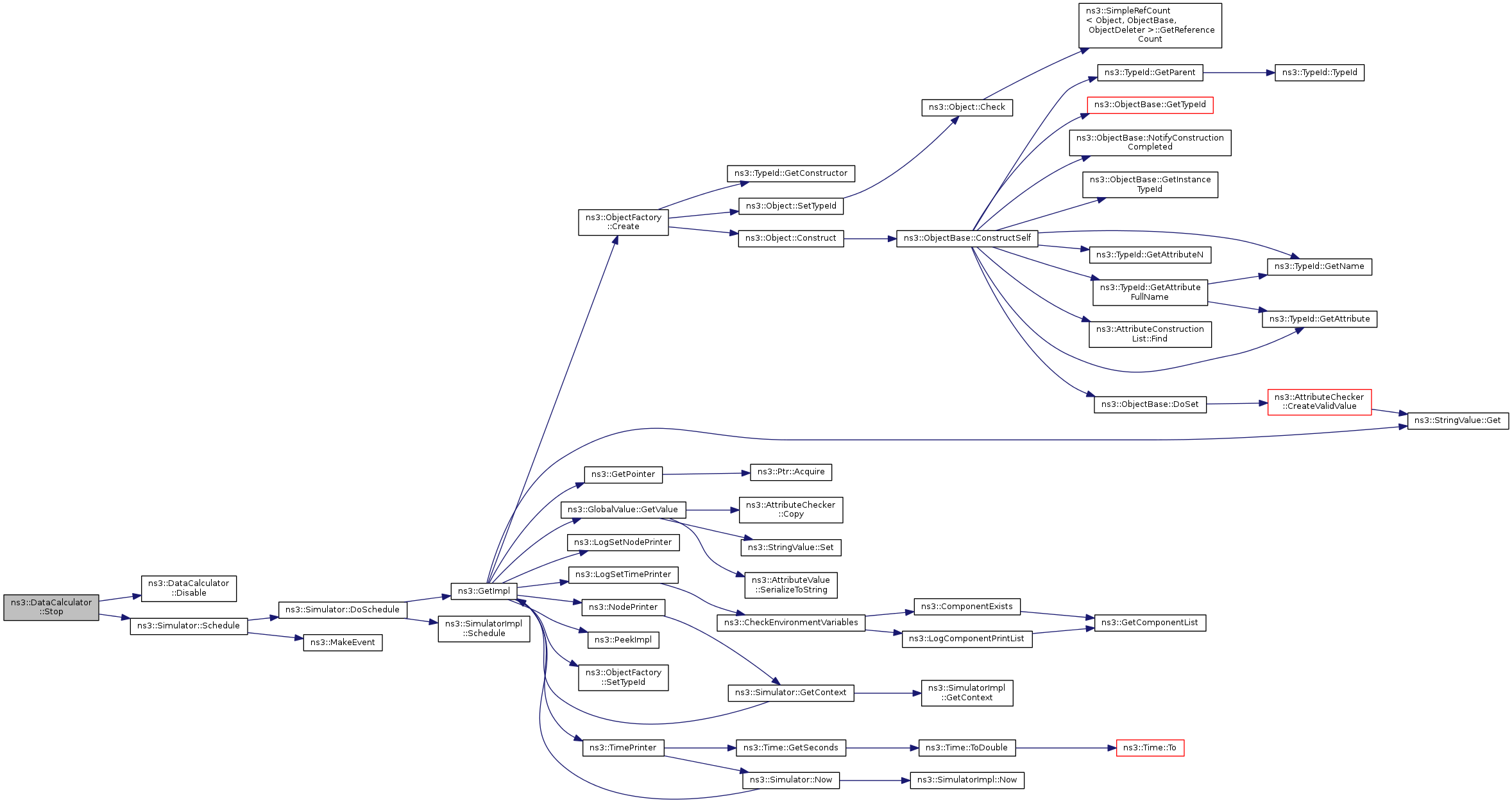
void DataCalculator::Stop ( const Time stopTime)
virtual

Definition at line 121 of file data-calculator.cc.

References Disable(), m_stopEvent, and ns3::Simulator::Schedule().

+ Here is the call graph for this function:

Member Data Documentation

std::string ns3::DataCalculator::m_context
protected
bool ns3::DataCalculator::m_enabled
protected
std::string ns3::DataCalculator::m_key
protected

Definition at line 110 of file data-calculator.h.

Referenced by GetKey(), ns3::TimeMinMaxAvgTotalCalculator::Output(), and SetKey().

EventId ns3::DataCalculator::m_startEvent
private

Definition at line 116 of file data-calculator.h.

Referenced by DoDispose(), and Start().

EventId ns3::DataCalculator::m_stopEvent
private

Definition at line 117 of file data-calculator.h.

Referenced by DoDispose(), and Stop().


The documentation for this class was generated from the following files: