A Discrete-Event Network Simulator
API
 All Classes Namespaces Files Functions Variables Typedefs Enumerations Enumerator Properties Friends Macros Groups Pages
ns3::InetTopologyReader Class Reference

Topology file reader (Inet-format type). More...

#include <inet-topology-reader.h>

+ Inheritance diagram for ns3::InetTopologyReader:
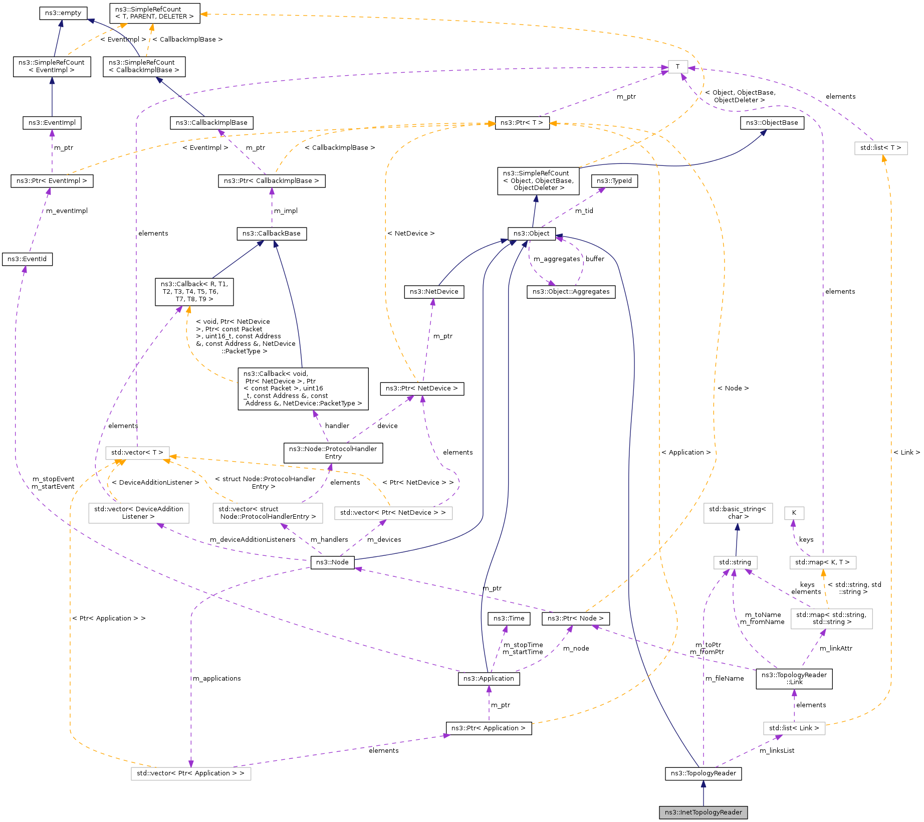
+ Collaboration diagram for ns3::InetTopologyReader:

Public Member Functions

 InetTopologyReader ()
virtual ~InetTopologyReader ()
virtual NodeContainer Read (void)
 Main topology reading function.
- Public Member Functions inherited from ns3::TopologyReader
 TopologyReader ()
virtual ~TopologyReader ()
void AddLink (Link link)
 Adds a link to the topology.
std::string GetFileName (void) const
 Returns the input file name.
ConstLinksIterator LinksBegin (void) const
 Returns an iterator to the the first link in this block.
bool LinksEmpty (void) const
 Checks if the block contains any links.
ConstLinksIterator LinksEnd (void) const
 Returns an iterator to the the last link in this block.
int LinksSize (void) const
 Returns the number of links in this block.
void SetFileName (const std::string &fileName)
 Sets the input file name.
- Public Member Functions inherited from ns3::Object
 Object ()
virtual ~Object ()
void AggregateObject (Ptr< Object > other)
void Dispose (void)
AggregateIterator GetAggregateIterator (void) const
virtual TypeId GetInstanceTypeId (void) const
template<typename T >
Ptr< T > GetObject (void) const
template<typename T >
Ptr< T > GetObject (TypeId tid) const
void Start (void)
- Public Member Functions inherited from ns3::SimpleRefCount< Object, ObjectBase, ObjectDeleter >
 SimpleRefCount ()
 SimpleRefCount (const SimpleRefCount &o)
uint32_t GetReferenceCount (void) const
SimpleRefCountoperator= (const SimpleRefCount &o)
void Ref (void) const
void Unref (void) const
- Public Member Functions inherited from ns3::ObjectBase
virtual ~ObjectBase ()
void GetAttribute (std::string name, AttributeValue &value) const
bool GetAttributeFailSafe (std::string name, AttributeValue &attribute) const
void SetAttribute (std::string name, const AttributeValue &value)
bool SetAttributeFailSafe (std::string name, const AttributeValue &value)
bool TraceConnect (std::string name, std::string context, const CallbackBase &cb)
bool TraceConnectWithoutContext (std::string name, const CallbackBase &cb)
bool TraceDisconnect (std::string name, std::string context, const CallbackBase &cb)
bool TraceDisconnectWithoutContext (std::string name, const CallbackBase &cb)

Static Public Member Functions

static TypeId GetTypeId (void)
 This method returns the TypeId associated to ns3::InetTopologyReader.

Private Member Functions

 InetTopologyReader (const InetTopologyReader &)
InetTopologyReaderoperator= (const InetTopologyReader &)

Additional Inherited Members

- Public Types inherited from ns3::TopologyReader
typedef std::list< Link >
::const_iterator 
ConstLinksIterator
 Constant iterator to the list of the links.
- Protected Member Functions inherited from ns3::Object
 Object (const Object &o)
virtual void DoDispose (void)
virtual void DoStart (void)
virtual void NotifyNewAggregate (void)

Detailed Description

Topology file reader (Inet-format type).

This class takes an input file in Inet format and extracts all the informations needed to build the topology (i.e.number of nodes, links and links structure). It have been tested with Inet 3.0 http://topology.eecs.umich.edu/inet/

It might set a link attribute named "Weight", corresponding to the euclidean distance between two nodes, the nodes being randomly positioned.

Definition at line 47 of file inet-topology-reader.h.

Constructor & Destructor Documentation

ns3::InetTopologyReader::InetTopologyReader ( )

Definition at line 45 of file inet-topology-reader.cc.

References NS_LOG_FUNCTION.

ns3::InetTopologyReader::~InetTopologyReader ( )
virtual

Definition at line 50 of file inet-topology-reader.cc.

References NS_LOG_FUNCTION.

ns3::InetTopologyReader::InetTopologyReader ( const InetTopologyReader )
private

Member Function Documentation

TypeId ns3::InetTopologyReader::GetTypeId ( void  )
static

This method returns the TypeId associated to ns3::InetTopologyReader.

No Attributes defined for this type.
No TraceSources defined for this type.

Reimplemented from ns3::TopologyReader.

Definition at line 37 of file inet-topology-reader.cc.

References ns3::TypeId::SetParent().

+ Here is the call graph for this function:

InetTopologyReader& ns3::InetTopologyReader::operator= ( const InetTopologyReader )
private
NodeContainer ns3::InetTopologyReader::Read ( void  )
virtual

Main topology reading function.

This method opens an input stream and reads the Inet-format file. From the first line it takes the total number of nodes and links. Then discards a number of rows equals to total nodes (containing useless geographical informations). Then reads until the end of the file (total links number rows) and saves the structure of every single link in the topology.

Returns
the container of the nodes created (or empty container if there was an error)

Implements ns3::TopologyReader.

Definition at line 56 of file inet-topology-reader.cc.

References ns3::NodeContainer::Add(), ns3::linksNumber, ns3::nodeMap, ns3::nodesNumber, NS_LOG_INFO, and ns3::TopologyReader::Link::SetAttribute().

+ Here is the call graph for this function:


The documentation for this class was generated from the following files: