Describes an IPv6 address. More...
#include <ipv6-address.h>
Public Member Functions | |
| Ipv6Address () | |
| Default constructor. | |
| Ipv6Address (char const *address) | |
| Constructs an Ipv6Address by parsing the input C-string. | |
| Ipv6Address (uint8_t address[16]) | |
| Constructs an Ipv6Address by using the input 16 bytes. | |
| Ipv6Address (Ipv6Address const &addr) | |
| Copy constructor. | |
| Ipv6Address (Ipv6Address const *addr) | |
| Copy constructor. | |
| ~Ipv6Address () | |
| Destructor. | |
| Ipv6Address | CombinePrefix (Ipv6Prefix const &prefix) |
| Combine this address with a prefix. | |
| void | GetBytes (uint8_t buf[16]) const |
| Get the bytes corresponding to the address. | |
| Ipv4Address | GetIpv4MappedAddress () const |
| Return the Ipv4 address. | |
| bool | IsAllHostsMulticast () const |
| If the IPv6 address is "all hosts multicast" (ff02::3/8). | |
| bool | IsAllNodesMulticast () const |
| If the IPv6 address is "all nodes multicast" (ff02::1/8). | |
| bool | IsAllRoutersMulticast () const |
| If the IPv6 address is "all routers multicast" (ff02::2/8). | |
| bool | IsAny () const |
| If the IPv6 address is the "Any" address. | |
| bool | IsEqual (const Ipv6Address &other) const |
| Comparison operation between two Ipv6Addresses. | |
| bool | IsIpv4MappedAddress () |
| If the address is an IPv4-mapped address. | |
| bool | IsLinkLocal () const |
| If the IPv6 address is a link-local address (fe80::/64). | |
| bool | IsLinkLocalMulticast () const |
| If the IPv6 address is link-local multicast (ff02::/16). | |
| bool | IsLocalhost () const |
| If the IPv6 address is localhost (::1). | |
| bool | IsMulticast () const |
| If the IPv6 address is multicast (ff00::/8). | |
| bool | IsSolicitedMulticast () const |
| If the IPv6 address is a Solicited multicast address. | |
| operator Address () const | |
| Convert to Address object. | |
| void | Print (std::ostream &os) const |
| Print this address to the given output stream. | |
| void | Serialize (uint8_t buf[16]) const |
| Serialize this address to a 16-byte buffer. | |
| void | Set (char const *address) |
| Sets an Ipv6Address by parsing the input C-string. | |
| void | Set (uint8_t address[16]) |
| Set an Ipv6Address by using the input 16 bytes. | |
Static Public Member Functions | |
| static Ipv6Address | ConvertFrom (const Address &address) |
| Convert the Address object into an Ipv6Address ones. | |
| static Ipv6Address | Deserialize (const uint8_t buf[16]) |
| Deserialize this address. | |
| static Ipv6Address | GetAllHostsMulticast () |
| Get the "all hosts multicast" address. | |
| static Ipv6Address | GetAllNodesMulticast () |
| Get the "all nodes multicast" address. | |
| static Ipv6Address | GetAllRoutersMulticast () |
| Get the "all routers multicast" address. | |
| static Ipv6Address | GetAny () |
| Get the "any" (::) Ipv6Address. | |
| static Ipv6Address | GetLoopback () |
| Get the loopback address. | |
| static Ipv6Address | GetOnes () |
| Get the "all-1" IPv6 address (ffff:ffff:ffff:ffff:ffff:ffff:ffff:ffff). | |
| static Ipv6Address | GetZero () |
| Get the 0 (::) Ipv6Address. | |
| static bool | IsMatchingType (const Address &address) |
| If the Address matches the type. | |
| static Ipv6Address | MakeAutoconfiguredAddress (Mac48Address addr, Ipv6Address prefix) |
| Make the autoconfigured IPv6 address with Mac48Address. | |
| static Ipv6Address | MakeAutoconfiguredLinkLocalAddress (Mac48Address mac) |
| Make the autoconfigured link-local IPv6 address with Mac48Address. | |
| static Ipv6Address | MakeIpv4MappedAddress (Ipv4Address addr) |
| Make the Ipv4-mapped IPv6 address. | |
| static Ipv6Address | MakeSolicitedAddress (Ipv6Address addr) |
| Make the solicited IPv6 address. | |
Private Member Functions | |
| Address | ConvertTo (void) const |
| convert the IPv6Address object to an Address object. | |
Static Private Member Functions | |
| static uint8_t | GetType (void) |
| Return the Type of address. | |
Private Attributes | |
| uint8_t | m_address [16] |
| The address representation on 128 bits (16 bytes). | |
Friends | |
| bool | operator!= (Ipv6Address const &a, Ipv6Address const &b) |
| bool | operator< (Ipv6Address const &a, Ipv6Address const &b) |
| bool | operator== (Ipv6Address const &a, Ipv6Address const &b) |
| ns3::Ipv6Address::Ipv6Address | ( | ) |
| ns3::Ipv6Address::Ipv6Address | ( | char const * | address | ) |
Constructs an Ipv6Address by parsing the input C-string.
| address | the C-string containing the IPv6 address (e.g. 2001:660:4701::1). |
Definition at line 266 of file ipv6-address.cc.
References ns3::AsciiToIpv6Host(), and m_address.
Here is the call graph for this function:| ns3::Ipv6Address::Ipv6Address | ( | uint8_t | address[16] | ) |
Constructs an Ipv6Address by using the input 16 bytes.
| address | the 128-bit address |
Definition at line 271 of file ipv6-address.cc.
References m_address.
| ns3::Ipv6Address::Ipv6Address | ( | Ipv6Address const & | addr | ) |
Copy constructor.
| addr | Ipv6Address object |
Definition at line 256 of file ipv6-address.cc.
References m_address.
| ns3::Ipv6Address::Ipv6Address | ( | Ipv6Address const * | addr | ) |
Copy constructor.
| addr | Ipv6Address pointer |
Definition at line 261 of file ipv6-address.cc.
References m_address.
| ns3::Ipv6Address::~Ipv6Address | ( | ) |
Destructor.
Definition at line 277 of file ipv6-address.cc.
| Ipv6Address ns3::Ipv6Address::CombinePrefix | ( | Ipv6Prefix const & | prefix | ) |
Combine this address with a prefix.
| prefix | a IPv6 prefix |
Definition at line 439 of file ipv6-address.cc.
References m_address, and Set().
Referenced by ns3::Ipv6L3Protocol::GetInterfaceForPrefix(), ns3::Ipv6L3Protocol::IpForward(), IsLinkLocal(), ns3::Ipv6StaticRouting::NotifyAddAddress(), ns3::Ipv6StaticRouting::NotifyInterfaceUp(), ns3::Ipv6StaticRouting::NotifyRemoveAddress(), and ns3::Ipv6StaticRouting::SourceAddressSelection().
Here is the call graph for this function:
Here is the caller graph for this function:
|
static |
Convert the Address object into an Ipv6Address ones.
| address | address to convert |
Definition at line 515 of file ipv6-address.cc.
References ns3::Address::CheckCompatible(), ns3::Address::CopyTo(), Deserialize(), GetType(), and NS_ASSERT.
Referenced by ns3::UdpSocketImpl::DoSendTo(), ns3::PbbAddressBlockIpv6::PrintAddress(), ns3::PbbMessageIpv6::PrintOriginatorAddress(), ns3::UdpClient::Send(), ns3::UdpEchoClient::Send(), ns3::UdpTraceClient::SendPacket(), ns3::PbbAddressBlockIpv6::SerializeAddress(), ns3::PbbMessageIpv6::SerializeOriginatorAddress(), ns3::UdpClient::StartApplication(), ns3::UdpTraceClient::StartApplication(), and ns3::UdpEchoClient::StartApplication().
Here is the call graph for this function:
Here is the caller graph for this function:
|
private |
convert the IPv6Address object to an Address object.
Definition at line 508 of file ipv6-address.cc.
References GetType(), and Serialize().
Here is the call graph for this function:
|
static |
Deserialize this address.
| buf | buffer to read address from |
Definition at line 298 of file ipv6-address.cc.
Referenced by ns3::Inet6SocketAddress::ConvertFrom(), ConvertFrom(), and GetIpv4MappedAddress().
Here is the caller graph for this function:
|
static |
Get the "all hosts multicast" address.
Definition at line 541 of file ipv6-address.cc.
Referenced by ns3::Ipv6StaticRouting::LookupStatic(), ns3::Ipv6ListRouting::RouteInput(), and ns3::Ipv6StaticRouting::SourceAddressSelection().
Here is the caller graph for this function:
|
static |
Get the "all nodes multicast" address.
Definition at line 529 of file ipv6-address.cc.
Referenced by ns3::Icmpv6L4Protocol::ForgeNS(), ns3::Icmpv6L4Protocol::HandleNS(), ns3::Ipv6StaticRouting::LookupStatic(), ns3::Ipv6ListRouting::RouteInput(), ns3::Radvd::Send(), ns3::Icmpv6L4Protocol::SendNS(), ns3::Ipv6StaticRouting::SourceAddressSelection(), and ns3::Radvd::StartApplication().
Here is the caller graph for this function:
|
static |
Get the "all routers multicast" address.
Definition at line 535 of file ipv6-address.cc.
Referenced by ns3::Icmpv6L4Protocol::FunctionDadTimeout(), ns3::Ipv6EndPointDemux::Lookup(), ns3::Ipv6StaticRouting::LookupStatic(), ns3::Ipv6ListRouting::RouteInput(), and ns3::Ipv6StaticRouting::SourceAddressSelection().
Here is the caller graph for this function:
|
static |
Get the "any" (::) Ipv6Address.
Definition at line 559 of file ipv6-address.cc.
Referenced by ns3::Ipv6L3Protocol::AddAutoconfiguredAddress(), ns3::Ipv6EndPointDemux::Allocate(), ns3::UdpSocketImpl::Bind(), ns3::TcpSocketBase::Bind(), ns3::Ipv6RawSocketImpl::Bind(), ns3::DualStackTestCase::DoRun(), ns3::Ipv6PacketInfoTagTest::DoRun(), ns3::Udp6SocketLoopbackTest::DoRun(), ns3::UdpSocketImpl::DoSendTo(), ns3::Icmpv6L4Protocol::ForgeNA(), ns3::Icmpv6L4Protocol::ForgeNS(), ns3::Ipv6RawSocketImpl::ForwardUp(), ns3::Icmpv6L4Protocol::HandleNS(), ns3::Icmpv6L4Protocol::HandleRS(), ns3::Ipv6L3Protocol::IpMulticastForward(), ns3::Ipv6RawSocketImpl::Ipv6RawSocketImpl(), ns3::Ipv6EndPointDemux::Lookup(), main(), ns3::Ipv6L3Protocol::RemoveAutoconfiguredAddress(), ns3::Icmpv6L4Protocol::SendNA(), ns3::Icmpv6L4Protocol::SendNS(), ns3::Ipv6L3Protocol::SendRealOut(), ns3::Icmpv6L4Protocol::SendRS(), ns3::TcpTestCase::SetupDefaultSim6(), ns3::Ipv6EndPointDemux::SimpleLookup(), ns3::UdpEchoServer::StartApplication(), ns3::UdpServer::StartApplication(), and ns3::Ipv6FragmentationTest::StartClient().
Here is the caller graph for this function:| void ns3::Ipv6Address::GetBytes | ( | uint8_t | buf[16] | ) | const |
Get the bytes corresponding to the address.
| buf | buffer to store the data |
Definition at line 571 of file ipv6-address.cc.
References m_address.
Referenced by ns3::Ipv6AddressGeneratorImpl::AddAllocated(), ns3::Ipv6AddressGeneratorImpl::Init(), ns3::Ipv6AddressGeneratorImpl::InitAddress(), ns3::Ipv6Prefix::IsMatch(), MakeAutoconfiguredAddress(), ns3::Ipv6AddressGeneratorImpl::NextNetwork(), ns3::Ipv6AddressHash::operator()(), ns3::Icmpv6OptionPrefixInformation::Serialize(), and ns3::WriteTo().
Here is the caller graph for this function:| Ipv4Address ns3::Ipv6Address::GetIpv4MappedAddress | ( | ) | const |
Return the Ipv4 address.
Definition at line 312 of file ipv6-address.cc.
References Deserialize(), and Serialize().
Referenced by ns3::TcpSocketBase::Connect(), ns3::UdpSocketImpl::DoSendTo(), and ns3::TcpL4Protocol::SendPacket().
Here is the call graph for this function:
Here is the caller graph for this function:
|
static |
Get the loopback address.
Definition at line 547 of file ipv6-address.cc.
Referenced by ns3::Ipv6L3Protocol::SetupLoopback().
Here is the caller graph for this function:
|
static |
Get the "all-1" IPv6 address (ffff:ffff:ffff:ffff:ffff:ffff:ffff:ffff).
Definition at line 565 of file ipv6-address.cc.
|
staticprivate |
Return the Type of address.
Definition at line 523 of file ipv6-address.cc.
References ns3::Address::Register().
Referenced by ConvertFrom(), ConvertTo(), and IsMatchingType().
Here is the call graph for this function:
Here is the caller graph for this function:
|
static |
Get the 0 (::) Ipv6Address.
Definition at line 553 of file ipv6-address.cc.
References zero.
Referenced by ns3::Ipv6RoutingTableEntry::CreateDefaultRoute(), ns3::Ipv6RoutingTableEntry::IsDefault(), ns3::Ipv6RoutingTableEntry::IsGateway(), ns3::Ipv6StaticRouting::LookupStatic(), ns3::Ipv6StaticRouting::NotifyAddRoute(), ns3::Ipv6StaticRouting::NotifyRemoveRoute(), and ns3::Ipv6L3Protocol::Send().
Here is the caller graph for this function:| bool ns3::Ipv6Address::IsAllHostsMulticast | ( | ) | const |
If the IPv6 address is "all hosts multicast" (ff02::3/8).
Definition at line 486 of file ipv6-address.cc.
Referenced by ns3::Ipv6L3Protocol::Send().
Here is the caller graph for this function:| bool ns3::Ipv6Address::IsAllNodesMulticast | ( | ) | const |
If the IPv6 address is "all nodes multicast" (ff02::1/8).
Definition at line 474 of file ipv6-address.cc.
Referenced by ns3::Ipv6L3Protocol::Send().
Here is the caller graph for this function:| bool ns3::Ipv6Address::IsAllRoutersMulticast | ( | ) | const |
If the IPv6 address is "all routers multicast" (ff02::2/8).
Definition at line 480 of file ipv6-address.cc.
Referenced by ns3::Ipv6L3Protocol::Send().
Here is the caller graph for this function:| bool ns3::Ipv6Address::IsAny | ( | ) | const |
If the IPv6 address is the "Any" address.
Definition at line 492 of file ipv6-address.cc.
Referenced by ns3::Ipv6Interface::AddAddress(), ns3::NdiscCache::Entry::FunctionDelayTimeout(), ns3::NdiscCache::Entry::FunctionProbeTimeout(), ns3::NdiscCache::Entry::FunctionRetransmitTimeout(), ns3::Icmpv6L4Protocol::HandleNS(), ns3::Ipv6L3Protocol::IpForward(), ns3::Ipv6StaticRouting::LookupStatic(), and ns3::Ipv6RawSocketImpl::SendTo().
Here is the caller graph for this function:| bool ns3::Ipv6Address::IsEqual | ( | const Ipv6Address & | other | ) | const |
Comparison operation between two Ipv6Addresses.
| other | the IPv6 address to which to compare thisaddress |
Definition at line 586 of file ipv6-address.cc.
References m_address.
Referenced by ns3::Icmpv6L4Protocol::HandleRedirection(), ns3::Ipv6RoutingTableEntry::IsDefault(), ns3::Ipv6RoutingTableEntry::IsGateway(), ns3::Ipv6ListRouting::RouteInput(), and ns3::Ipv6StaticRouting::RouteInput().
Here is the caller graph for this function:| bool ns3::Ipv6Address::IsIpv4MappedAddress | ( | ) |
If the address is an IPv4-mapped address.
Definition at line 428 of file ipv6-address.cc.
References m_address.
Referenced by ns3::TcpSocketBase::Connect(), ns3::UdpSocketImpl::DoSendTo(), ns3::UdpL4Protocol::Receive(), and ns3::TcpL4Protocol::SendPacket().
Here is the caller graph for this function:| bool ns3::Ipv6Address::IsLinkLocal | ( | ) | const |
If the IPv6 address is a link-local address (fe80::/64).
Definition at line 576 of file ipv6-address.cc.
References CombinePrefix(), and IsMulticast().
Referenced by ns3::Ipv6L3ProtocolTestCase::DoRun(), ns3::Icmpv6L4Protocol::FunctionDadTimeout(), ns3::Icmpv6L4Protocol::HandleNS(), ns3::Icmpv6L4Protocol::Lookup(), ns3::Ipv6L3Protocol::Send(), and ns3::Ipv6InterfaceAddress::SetAddress().
Here is the call graph for this function:
Here is the caller graph for this function:| bool ns3::Ipv6Address::IsLinkLocalMulticast | ( | ) | const |
If the IPv6 address is link-local multicast (ff02::/16).
Definition at line 419 of file ipv6-address.cc.
References m_address.
| bool ns3::Ipv6Address::IsLocalhost | ( | ) | const |
If the IPv6 address is localhost (::1).
Definition at line 404 of file ipv6-address.cc.
Referenced by ns3::Ipv6Interface::AddAddress(), and ns3::Ipv6InterfaceAddress::SetAddress().
Here is the caller graph for this function:
|
static |
If the Address matches the type.
| address | other address |
Definition at line 498 of file ipv6-address.cc.
References ns3::Address::CheckCompatible(), and GetType().
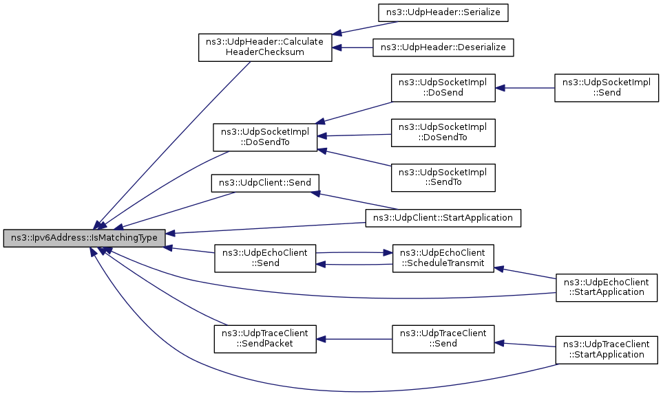
Referenced by ns3::UdpHeader::CalculateHeaderChecksum(), ns3::UdpSocketImpl::DoSendTo(), ns3::UdpClient::Send(), ns3::UdpEchoClient::Send(), ns3::UdpTraceClient::SendPacket(), ns3::UdpClient::StartApplication(), ns3::UdpTraceClient::StartApplication(), and ns3::UdpEchoClient::StartApplication().
Here is the call graph for this function:
Here is the caller graph for this function:| bool ns3::Ipv6Address::IsMulticast | ( | void | ) | const |
If the IPv6 address is multicast (ff00::/8).
Definition at line 410 of file ipv6-address.cc.
References m_address.
Referenced by ns3::UdpSocketImpl::DoSendTo(), ns3::Icmpv6L4Protocol::HandleEchoRequest(), IsLinkLocal(), ns3::Ipv6L3Protocol::LocalDeliver(), ns3::Ipv6ExtensionLooseRouting::Process(), ns3::Ipv6Extension::ProcessOptions(), ns3::Ipv6ListRouting::RouteInput(), ns3::Ipv6StaticRouting::RouteInput(), ns3::Ipv6StaticRouting::RouteOutput(), and ns3::Ipv6Interface::Send().
Here is the caller graph for this function:| bool ns3::Ipv6Address::IsSolicitedMulticast | ( | ) | const |
If the IPv6 address is a Solicited multicast address.
Definition at line 458 of file ipv6-address.cc.
References Serialize().
Referenced by ns3::Ipv6StaticRouting::LookupStatic(), and ns3::Ipv6L3Protocol::Send().
Here is the call graph for this function:
Here is the caller graph for this function:
|
static |
Make the autoconfigured IPv6 address with Mac48Address.
| addr | the MAC address (48 bits). |
| prefix | the IPv6 prefix |
Definition at line 322 of file ipv6-address.cc.
References ns3::Mac48Address::CopyTo(), GetBytes(), and Set().
Referenced by ns3::Ipv6L3Protocol::AddAutoconfiguredAddress(), ns3::Ipv6AddressHelper::NewAddress(), and ns3::Ipv6L3Protocol::RemoveAutoconfiguredAddress().
Here is the call graph for this function:
Here is the caller graph for this function:
|
static |
Make the autoconfigured link-local IPv6 address with Mac48Address.
| mac | the MAC address (48 bits). |
Definition at line 341 of file ipv6-address.cc.
References ns3::Mac48Address::CopyTo(), and Set().
Referenced by ns3::Ipv6Interface::DoSetup().
Here is the call graph for this function:
Here is the caller graph for this function:
|
static |
Make the Ipv4-mapped IPv6 address.
| addr | the IPv4 address |
Definition at line 304 of file ipv6-address.cc.
References ns3::Ipv4Address::Serialize().
Referenced by ns3::UdpL4Protocol::Receive(), and ns3::TcpL4Protocol::Receive().
Here is the call graph for this function:
Here is the caller graph for this function:
|
static |
Make the solicited IPv6 address.
| addr | the IPv6 address |
Definition at line 362 of file ipv6-address.cc.
References Serialize(), and Set().
Referenced by ns3::Icmpv6L4Protocol::DoDAD(), ns3::NdiscCache::Entry::FunctionRetransmitTimeout(), and ns3::Icmpv6L4Protocol::Lookup().
Here is the call graph for this function:
Here is the caller graph for this function:| ns3::Ipv6Address::operator Address | ( | ) | const |
Convert to Address object.
Definition at line 503 of file ipv6-address.cc.
| void ns3::Ipv6Address::Print | ( | std::ostream & | os | ) | const |
Print this address to the given output stream.
The print format is in the typical "2001:660:4701::1".
| os | the output stream to which this Ipv6Address is printed |
Definition at line 383 of file ipv6-address.cc.
References m_address.
Referenced by ns3::operator<<(), ns3::PbbAddressBlockIpv6::PrintAddress(), ns3::PbbMessageIpv6::PrintOriginatorAddress(), and ns3::TcpL4Protocol::Receive().
Here is the caller graph for this function:| void ns3::Ipv6Address::Serialize | ( | uint8_t | buf[16] | ) | const |
Serialize this address to a 16-byte buffer.
| buf | the output buffer to which this address gets overwritten with this Ipv6Address |
Definition at line 293 of file ipv6-address.cc.
References m_address.
Referenced by ns3::Icmpv6Header::CalculatePseudoHeaderChecksum(), ns3::Inet6SocketAddress::ConvertTo(), ConvertTo(), Ipv6AddressTestCase1::DoRun(), GetIpv4MappedAddress(), ns3::Mac48Address::GetMulticast(), IsSolicitedMulticast(), MakeSolicitedAddress(), ns3::Ipv6PacketInfoTag::Serialize(), ns3::Icmpv6NS::Serialize(), ns3::Icmpv6NA::Serialize(), ns3::Icmpv6Redirection::Serialize(), ns3::PbbAddressBlockIpv6::SerializeAddress(), and ns3::PbbMessageIpv6::SerializeOriginatorAddress().
Here is the caller graph for this function:| void ns3::Ipv6Address::Set | ( | char const * | address | ) |
Sets an Ipv6Address by parsing the input C-string.
| address | the C-string containing the IPv6 address (e.g. 2001:660:4701::1). |
Definition at line 282 of file ipv6-address.cc.
References ns3::AsciiToIpv6Host(), and m_address.
Referenced by CombinePrefix(), ns3::Icmpv6NS::Deserialize(), ns3::Icmpv6NA::Deserialize(), ns3::Icmpv6Redirection::Deserialize(), MakeAutoconfiguredAddress(), MakeAutoconfiguredLinkLocalAddress(), MakeSolicitedAddress(), and ns3::ReadFrom().
Here is the call graph for this function:
Here is the caller graph for this function:| void ns3::Ipv6Address::Set | ( | uint8_t | address[16] | ) |
Set an Ipv6Address by using the input 16 bytes.
| address | the 128-bit address |
Definition at line 287 of file ipv6-address.cc.
References m_address.
|
friend |
Definition at line 452 of file ipv6-address.h.
|
friend |
Definition at line 457 of file ipv6-address.h.
|
friend |
Definition at line 447 of file ipv6-address.h.
|
private |
The address representation on 128 bits (16 bytes).
Definition at line 313 of file ipv6-address.h.
Referenced by CombinePrefix(), GetBytes(), Ipv6Address(), IsEqual(), IsIpv4MappedAddress(), IsLinkLocalMulticast(), IsMulticast(), ns3::operator!=(), ns3::operator<(), ns3::operator==(), Print(), Serialize(), and Set().