#include <service-flow.h>
Collaboration diagram for ns3::ServiceFlow:Public Types | |
| enum | CsSpecification { ATM = 99, IPV4 = 100, IPV6 = 101, ETHERNET = 102, VLAN = 103, IPV4_OVER_ETHERNET = 104, IPV6_OVER_ETHERNET = 105, IPV4_OVER_VLAN = 106, IPV6_OVER_VLAN = 107 } |
| enum | Direction { SF_DIRECTION_DOWN, SF_DIRECTION_UP } |
| enum | ModulationType { MODULATION_TYPE_BPSK_12, MODULATION_TYPE_QPSK_12, MODULATION_TYPE_QPSK_34, MODULATION_TYPE_QAM16_12, MODULATION_TYPE_QAM16_34, MODULATION_TYPE_QAM64_23, MODULATION_TYPE_QAM64_34 } |
| enum | SchedulingType { SF_TYPE_NONE = 0, SF_TYPE_UNDEF = 1, SF_TYPE_BE = 2, SF_TYPE_NRTPS = 3, SF_TYPE_RTPS = 4, SF_TYPE_UGS = 6, SF_TYPE_ALL = 255 } |
| enum | Type { SF_TYPE_PROVISIONED, SF_TYPE_ADMITTED, SF_TYPE_ACTIVE } |
This class implements service flows as described by the IEEE-802.16 standard
Definition at line 39 of file service-flow.h.
| ATM | |
| IPV4 | |
| IPV6 | |
| ETHERNET | |
| VLAN | |
| IPV4_OVER_ETHERNET | |
| IPV6_OVER_ETHERNET | |
| IPV4_OVER_VLAN | |
| IPV6_OVER_VLAN |
Definition at line 59 of file service-flow.h.
Definition at line 42 of file service-flow.h.
| MODULATION_TYPE_BPSK_12 | |
| MODULATION_TYPE_QPSK_12 | |
| MODULATION_TYPE_QPSK_34 | |
| MODULATION_TYPE_QAM16_12 | |
| MODULATION_TYPE_QAM16_34 | |
| MODULATION_TYPE_QAM64_23 | |
| MODULATION_TYPE_QAM64_34 |
Definition at line 65 of file service-flow.h.
| SF_TYPE_NONE | |
| SF_TYPE_UNDEF | |
| SF_TYPE_BE | |
| SF_TYPE_NRTPS | |
| SF_TYPE_RTPS | |
| SF_TYPE_UGS | |
| SF_TYPE_ALL |
Definition at line 53 of file service-flow.h.
Definition at line 47 of file service-flow.h.
| ns3::ServiceFlow::ServiceFlow | ( | Tlv | tlv | ) |
creates a service flow from a TLV
| tlv | the tlv from which the service flow will be created |
Definition at line 71 of file service-flow.cc.
References ns3::SfVectorTlvValue::CID, ns3::SfVectorTlvValue::CS_Specification, ns3::Tlv::DOWNLINK_SERVICE_FLOW, ns3::SfVectorTlvValue::Fixed_length_versus_Variable_length_SDU_Indicator, ns3::Tlv::GetType(), InitValues(), ns3::SfVectorTlvValue::IPV4_CS_Parameters, m_connection, m_convergenceSublayerParam, m_csSpecification, m_direction, m_fixedversusVariableSduIndicator, m_isEnabled, m_isMulticast, m_maximumLatency, m_maxSustainedTrafficRate, m_maxTrafficBurst, m_minReservedTrafficRate, m_minTolerableTrafficRate, m_modulationType, m_qosParamSetType, m_record, m_requestTransmissionPolicy, m_schedulingType, m_sfid, m_toleratedJitter, m_trafficPriority, ns3::SfVectorTlvValue::Maximum_Latency, ns3::SfVectorTlvValue::Maximum_Sustained_Traffic_Rate, ns3::SfVectorTlvValue::Maximum_Traffic_Burst, ns3::SfVectorTlvValue::Minimum_Reserved_Traffic_Rate, ns3::SfVectorTlvValue::Minimum_Tolerable_Traffic_Rate, MODULATION_TYPE_QPSK_12, NS_ASSERT_MSG, ns3::Tlv::PeekValue(), ns3::SfVectorTlvValue::QoS_Parameter_Set_Type, ns3::SfVectorTlvValue::Request_Transmission_Policy, ns3::SfVectorTlvValue::Service_Flow_Scheduling_Type, SF_DIRECTION_DOWN, SF_DIRECTION_UP, ns3::SfVectorTlvValue::SFID, ns3::SfVectorTlvValue::Tolerated_Jitter, ns3::SfVectorTlvValue::Traffic_Priority, ns3::Cid::TRANSPORT, and ns3::Tlv::UPLINK_SERVICE_FLOW.
Here is the call graph for this function:| ns3::ServiceFlow::ServiceFlow | ( | enum Direction | direction | ) |
Definition at line 30 of file service-flow.cc.
References InitValues(), m_connection, m_direction, m_isEnabled, m_isMulticast, m_modulationType, m_record, m_sfid, m_type, MODULATION_TYPE_QPSK_12, and SF_TYPE_PROVISIONED.
Here is the call graph for this function:| ns3::ServiceFlow::ServiceFlow | ( | ) |
Definition at line 43 of file service-flow.cc.
References InitValues(), m_isMulticast, m_modulationType, and MODULATION_TYPE_QPSK_12.
Here is the call graph for this function:| ns3::ServiceFlow::ServiceFlow | ( | const ServiceFlow & | sf | ) |
Definition at line 701 of file service-flow.cc.
References GetArqEnable(), GetArqRetryTimeoutRx(), GetArqRetryTimeoutTx(), GetArqWindowSize(), GetConnection(), GetConvergenceSublayerParam(), GetCsSpecification(), GetDirection(), GetFixedversusVariableSduIndicator(), GetIsEnabled(), GetIsMulticast(), GetMaximumLatency(), GetMaxSustainedTrafficRate(), GetMaxTrafficBurst(), GetMinReservedTrafficRate(), GetMinTolerableTrafficRate(), GetModulation(), GetQosParamSetType(), GetRecord(), GetRequestTransmissionPolicy(), GetSduSize(), GetServiceClassName(), GetServiceSchedulingType(), GetSfid(), GetTargetSAID(), GetToleratedJitter(), GetTrafficPriority(), GetType(), GetUnsolicitedGrantInterval(), GetUnsolicitedPollingInterval(), m_arqEnable, m_arqRetryTimeoutRx, m_arqRetryTimeoutTx, m_arqWindowSize, m_connection, m_convergenceSublayerParam, m_csSpecification, m_direction, m_fixedversusVariableSduIndicator, m_isEnabled, m_isMulticast, m_maximumLatency, m_maxSustainedTrafficRate, m_maxTrafficBurst, m_minReservedTrafficRate, m_minTolerableTrafficRate, m_modulationType, m_qosParamSetType, m_record, m_requestTransmissionPolicy, m_schedulingType, m_sduSize, m_serviceClassName, m_sfid, m_targetSAID, m_toleratedJitter, m_trafficPriority, m_type, m_unsolicitedGrantInterval, and m_unsolicitedPollingInterval.
Here is the call graph for this function:| ns3::ServiceFlow::ServiceFlow | ( | uint32_t | sfid, |
| enum Direction | direction, | ||
| Ptr< WimaxConnection > | connection | ||
| ) |
Definition at line 57 of file service-flow.cc.
References InitValues(), m_connection, m_direction, m_isEnabled, m_isMulticast, m_modulationType, m_record, m_sfid, m_type, MODULATION_TYPE_QPSK_12, ns3::WimaxConnection::SetServiceFlow(), and SF_TYPE_PROVISIONED.
Here is the call graph for this function:| ns3::ServiceFlow::~ServiceFlow | ( | void | ) |
Definition at line 180 of file service-flow.cc.
References m_connection, and m_record.
| bool ns3::ServiceFlow::CheckClassifierMatch | ( | Ipv4Address | srcAddress, |
| Ipv4Address | dstAddress, | ||
| uint16_t | srcPort, | ||
| uint16_t | dstPort, | ||
| uint8_t | proto | ||
| ) | const |
| srcAddress | the source ip address |
| dstAddress | the destination ip address |
| srcPort | the source port |
| dstPort | the destination port |
| proto | the layer 4 protocol |
Definition at line 837 of file service-flow.cc.
References ns3::IpcsClassifierRecord::CheckMatch(), ns3::CsParameters::GetPacketClassifierRule(), and m_convergenceSublayerParam.
Here is the call graph for this function:| void ns3::ServiceFlow::CleanUpQueue | ( | void | ) |
Definition at line 288 of file service-flow.cc.
References ns3::WimaxConnection::Dequeue(), GetMaximumLatency(), ns3::WimaxConnection::GetQueue(), ns3::WimaxConnection::HasPackets(), m_connection, ns3::MilliSeconds(), ns3::Now(), and ns3::WimaxMacQueue::Peek().
Here is the call graph for this function:| void ns3::ServiceFlow::CopyParametersFrom | ( | ServiceFlow | sf | ) |
Definition at line 672 of file service-flow.cc.
References GetArqEnable(), GetArqRetryTimeoutRx(), GetArqRetryTimeoutTx(), GetArqWindowSize(), GetConvergenceSublayerParam(), GetCsSpecification(), GetDirection(), GetFixedversusVariableSduIndicator(), GetIsMulticast(), GetMaximumLatency(), GetMaxSustainedTrafficRate(), GetMaxTrafficBurst(), GetMinReservedTrafficRate(), GetMinTolerableTrafficRate(), GetModulation(), GetQosParamSetType(), GetRequestTransmissionPolicy(), GetSduSize(), GetServiceClassName(), GetServiceSchedulingType(), GetTargetSAID(), GetToleratedJitter(), GetTrafficPriority(), GetUnsolicitedGrantInterval(), GetUnsolicitedPollingInterval(), m_arqEnable, m_arqRetryTimeoutRx, m_arqRetryTimeoutTx, m_arqWindowSize, m_convergenceSublayerParam, m_csSpecification, m_direction, m_fixedversusVariableSduIndicator, m_isMulticast, m_maximumLatency, m_maxSustainedTrafficRate, m_maxTrafficBurst, m_minReservedTrafficRate, m_minTolerableTrafficRate, m_modulationType, m_qosParamSetType, m_requestTransmissionPolicy, m_schedulingType, m_sduSize, m_serviceClassName, m_targetSAID, m_toleratedJitter, m_trafficPriority, m_unsolicitedGrantInterval, and m_unsolicitedPollingInterval.
Referenced by ns3::BsServiceFlowManager::AddMulticastServiceFlow(), ns3::SsServiceFlowManager::AddServiceFlow(), and ns3::BsServiceFlowManager::ProcessDsaReq().
Here is the call graph for this function:
Here is the caller graph for this function:| uint16_t ns3::ServiceFlow::GetArqBlockLifeTime | ( | void | ) | const |
Definition at line 425 of file service-flow.cc.
References m_arqBlockLifeTime.
| uint16_t ns3::ServiceFlow::GetArqBlockSize | ( | void | ) | const |
Definition at line 445 of file service-flow.cc.
References m_arqBlockSize.
| uint8_t ns3::ServiceFlow::GetArqDeliverInOrder | ( | void | ) | const |
Definition at line 435 of file service-flow.cc.
References m_arqDeliverInOrder.
| uint8_t ns3::ServiceFlow::GetArqEnable | ( | void | ) | const |
Definition at line 404 of file service-flow.cc.
References m_arqEnable.
Referenced by CopyParametersFrom(), operator=(), and ServiceFlow().
Here is the caller graph for this function:| uint16_t ns3::ServiceFlow::GetArqPurgeTimeout | ( | void | ) | const |
Definition at line 440 of file service-flow.cc.
References m_arqPurgeTimeout.
| uint16_t ns3::ServiceFlow::GetArqRetryTimeoutRx | ( | void | ) | const |
Definition at line 419 of file service-flow.cc.
References m_arqRetryTimeoutRx.
Referenced by CopyParametersFrom(), operator=(), and ServiceFlow().
Here is the caller graph for this function:| uint16_t ns3::ServiceFlow::GetArqRetryTimeoutTx | ( | void | ) | const |
Definition at line 414 of file service-flow.cc.
References m_arqRetryTimeoutTx.
Referenced by CopyParametersFrom(), operator=(), and ServiceFlow().
Here is the caller graph for this function:| uint16_t ns3::ServiceFlow::GetArqSyncLoss | ( | void | ) | const |
Definition at line 430 of file service-flow.cc.
References m_arqSyncLoss.
| uint16_t ns3::ServiceFlow::GetArqWindowSize | ( | void | ) | const |
Definition at line 409 of file service-flow.cc.
References m_arqWindowSize.
Referenced by CopyParametersFrom(), operator=(), and ServiceFlow().
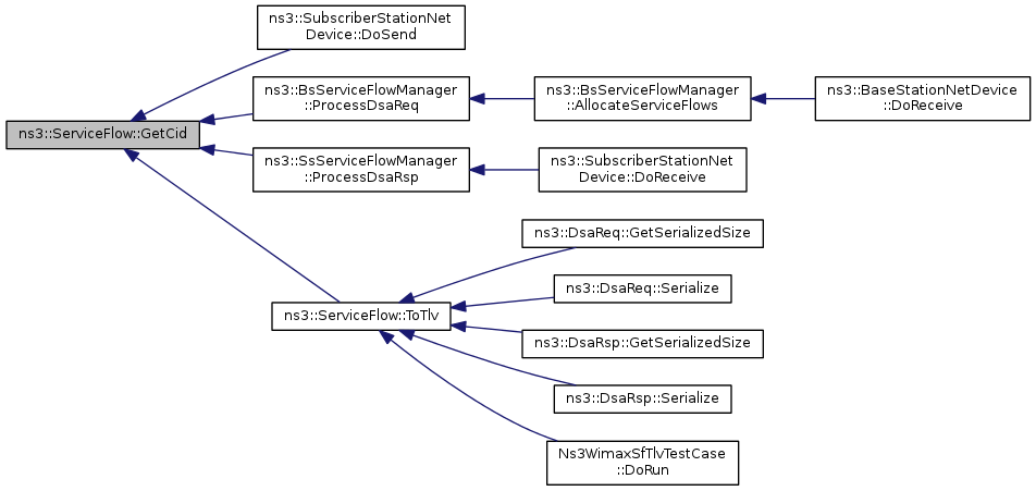
Here is the caller graph for this function:| uint16_t ns3::ServiceFlow::GetCid | ( | void | ) | const |
Definition at line 325 of file service-flow.cc.
References ns3::WimaxConnection::GetCid(), ns3::Cid::GetIdentifier(), and m_connection.
Referenced by ns3::SubscriberStationNetDevice::DoSend(), ns3::BsServiceFlowManager::ProcessDsaReq(), ns3::SsServiceFlowManager::ProcessDsaRsp(), and ToTlv().
Here is the call graph for this function:
Here is the caller graph for this function:| Ptr< WimaxConnection > ns3::ServiceFlow::GetConnection | ( | void | ) | const |
Definition at line 222 of file service-flow.cc.
References m_connection.
Referenced by ns3::BSSchedulerSimple::CreateUgsBurst(), ns3::BSSchedulerRtps::CreateUgsBurst(), ns3::SubscriberStationNetDevice::DoSend(), operator=(), ns3::BandwidthManager::SendBandwidthRequest(), ns3::UplinkSchedulerRtps::ServiceBandwidthRequests(), ns3::UplinkSchedulerMBQoS::ServiceBandwidthRequests(), ns3::UplinkSchedulerMBQoS::ServiceBandwidthRequestsBytes(), ServiceFlow(), ns3::UplinkSchedulerSimple::ServiceUnsolicitedGrants(), ns3::UplinkSchedulerRtps::ServiceUnsolicitedGrants(), and ns3::UplinkSchedulerMBQoS::ServiceUnsolicitedGrants().
Here is the caller graph for this function:| CsParameters ns3::ServiceFlow::GetConvergenceSublayerParam | ( | void | ) | const |
Definition at line 455 of file service-flow.cc.
References m_convergenceSublayerParam.
Referenced by CopyParametersFrom(), operator=(), ns3::BsServiceFlowManager::ProcessDsaReq(), and ServiceFlow().
Here is the caller graph for this function:| enum ServiceFlow::CsSpecification ns3::ServiceFlow::GetCsSpecification | ( | void | ) | const |
Definition at line 450 of file service-flow.cc.
References m_csSpecification.
Referenced by CopyParametersFrom(), DsaRequestTestCase::DoRun(), Ns3WimaxSfTlvTestCase::DoRun(), operator=(), and ServiceFlow().
Here is the caller graph for this function:| ServiceFlow::Direction ns3::ServiceFlow::GetDirection | ( | void | ) | const |
Definition at line 197 of file service-flow.cc.
References m_direction.
Referenced by CopyParametersFrom(), DsaRequestTestCase::DoRun(), Ns3WimaxSfTlvTestCase::DoRun(), operator=(), ns3::BsServiceFlowManager::ProcessDsaReq(), and ServiceFlow().
Here is the caller graph for this function:| uint8_t ns3::ServiceFlow::GetFixedversusVariableSduIndicator | ( | void | ) | const |
Definition at line 389 of file service-flow.cc.
References m_fixedversusVariableSduIndicator.
Referenced by CopyParametersFrom(), operator=(), and ServiceFlow().
Here is the caller graph for this function:| bool ns3::ServiceFlow::GetIsEnabled | ( | void | ) | const |
Definition at line 234 of file service-flow.cc.
References m_isEnabled.
Referenced by ns3::SubscriberStationNetDevice::DoSend(), operator=(), and ServiceFlow().
Here is the caller graph for this function:| bool ns3::ServiceFlow::GetIsMulticast | ( | void | ) | const |
Definition at line 471 of file service-flow.cc.
References m_isMulticast.
Referenced by CopyParametersFrom(), operator=(), ServiceFlow(), ns3::UplinkSchedulerSimple::SetupServiceFlow(), ns3::UplinkSchedulerMBQoS::SetupServiceFlow(), and ns3::UplinkSchedulerRtps::SetupServiceFlow().
Here is the caller graph for this function:| uint32_t ns3::ServiceFlow::GetMaximumLatency | ( | void | ) | const |
Definition at line 384 of file service-flow.cc.
References m_maximumLatency.
Referenced by CleanUpQueue(), CopyParametersFrom(), ns3::UplinkSchedulerMBQoS::DetermineDeadline(), DsaRequestTestCase::DoRun(), Ns3WimaxSfTlvTestCase::DoRun(), operator=(), and ServiceFlow().
Here is the caller graph for this function:| uint32_t ns3::ServiceFlow::GetMaxSustainedTrafficRate | ( | void | ) | const |
Definition at line 349 of file service-flow.cc.
References m_maxSustainedTrafficRate.
Referenced by CopyParametersFrom(), DsaRequestTestCase::DoRun(), Ns3WimaxSfTlvTestCase::DoRun(), operator=(), and ServiceFlow().
Here is the caller graph for this function:| uint32_t ns3::ServiceFlow::GetMaxTrafficBurst | ( | void | ) | const |
Definition at line 354 of file service-flow.cc.
References m_maxTrafficBurst.
Referenced by CopyParametersFrom(), DsaRequestTestCase::DoRun(), Ns3WimaxSfTlvTestCase::DoRun(), operator=(), and ServiceFlow().
Here is the caller graph for this function:| uint32_t ns3::ServiceFlow::GetMinReservedTrafficRate | ( | void | ) | const |
Definition at line 359 of file service-flow.cc.
References m_minReservedTrafficRate.
Referenced by ns3::UplinkSchedulerMBQoS::CheckDeadline(), ns3::UplinkSchedulerMBQoS::CheckMinimumBandwidth(), CopyParametersFrom(), DsaRequestTestCase::DoRun(), Ns3WimaxSfTlvTestCase::DoRun(), operator=(), ServiceFlow(), ns3::UplinkSchedulerSimple::SetupServiceFlow(), ns3::UplinkSchedulerMBQoS::SetupServiceFlow(), ns3::UplinkSchedulerRtps::SetupServiceFlow(), and ns3::UplinkSchedulerMBQoS::UplinkSchedWindowTimer().
Here is the caller graph for this function:| uint32_t ns3::ServiceFlow::GetMinTolerableTrafficRate | ( | void | ) | const |
Definition at line 364 of file service-flow.cc.
References m_minTolerableTrafficRate.
Referenced by CopyParametersFrom(), DsaRequestTestCase::DoRun(), Ns3WimaxSfTlvTestCase::DoRun(), operator=(), and ServiceFlow().
Here is the caller graph for this function:| enum WimaxPhy::ModulationType ns3::ServiceFlow::GetModulation | ( | void | ) | const |
Definition at line 476 of file service-flow.cc.
References m_modulationType.
Referenced by ns3::BSSchedulerRtps::BSSchedulerBEConnection(), ns3::BSSchedulerRtps::BSSchedulerNRTPSConnection(), ns3::BSSchedulerRtps::BSSchedulerRTPSConnection(), ns3::BSSchedulerRtps::BSSchedulerUGSConnection(), CopyParametersFrom(), operator=(), ns3::BSSchedulerSimple::Schedule(), ServiceFlow(), ns3::UplinkSchedulerSimple::SetupServiceFlow(), ns3::UplinkSchedulerMBQoS::SetupServiceFlow(), and ns3::UplinkSchedulerRtps::SetupServiceFlow().
Here is the caller graph for this function:| uint8_t ns3::ServiceFlow::GetQosParamSetType | ( | void | ) | const |
Definition at line 339 of file service-flow.cc.
References m_qosParamSetType.
Referenced by CopyParametersFrom(), operator=(), and ServiceFlow().
Here is the caller graph for this function:| Ptr< WimaxMacQueue > ns3::ServiceFlow::GetQueue | ( | void | ) | const |
Definition at line 252 of file service-flow.cc.
References ns3::WimaxConnection::GetQueue(), and m_connection.
Referenced by ns3::BandwidthManager::SelectFlowForRequest().
Here is the call graph for this function:
Here is the caller graph for this function:| ServiceFlowRecord * ns3::ServiceFlow::GetRecord | ( | void | ) | const |
Definition at line 246 of file service-flow.cc.
References m_record.
Referenced by ns3::BSSchedulerRtps::BSSchedulerUGSConnection(), ns3::BandwidthManager::CalculateAllocationSize(), ns3::UplinkSchedulerMBQoS::CheckMinimumBandwidth(), ns3::UplinkSchedulerMBQoS::CountSymbolsJobs(), ns3::UplinkSchedulerMBQoS::DetermineDeadline(), ns3::SubscriberStationNetDevice::DoReceive(), ns3::SortProcess::operator()(), operator=(), ns3::BSSchedulerSimple::Schedule(), ns3::SubscriberStationNetDevice::SendBurst(), ns3::UplinkSchedulerSimple::ServiceBandwidthRequests(), ns3::UplinkSchedulerRtps::ServiceBandwidthRequests(), ns3::UplinkSchedulerMBQoS::ServiceBandwidthRequests(), ns3::UplinkSchedulerMBQoS::ServiceBandwidthRequestsBytes(), ServiceFlow(), ns3::UplinkSchedulerSimple::ServiceUnsolicitedGrants(), ns3::UplinkSchedulerRtps::ServiceUnsolicitedGrants(), ns3::UplinkSchedulerMBQoS::ServiceUnsolicitedGrants(), ns3::UplinkSchedulerSimple::SetupServiceFlow(), ns3::UplinkSchedulerMBQoS::SetupServiceFlow(), ns3::UplinkSchedulerRtps::SetupServiceFlow(), and ns3::UplinkSchedulerMBQoS::UplinkSchedWindowTimer().
Here is the caller graph for this function:| uint32_t ns3::ServiceFlow::GetRequestTransmissionPolicy | ( | void | ) | const |
Definition at line 374 of file service-flow.cc.
References m_requestTransmissionPolicy.
Referenced by CopyParametersFrom(), operator=(), and ServiceFlow().
Here is the caller graph for this function:| enum ServiceFlow::SchedulingType ns3::ServiceFlow::GetSchedulingType | ( | void | ) | const |
Definition at line 262 of file service-flow.cc.
References m_schedulingType.
Referenced by ns3::BandwidthManager::CalculateAllocationSize(), ns3::UplinkSchedulerMBQoS::CheckMinimumBandwidth(), ns3::WimaxConnection::GetSchedulingType(), ns3::UplinkSchedulerMBQoS::ProcessBandwidthRequest(), ns3::BandwidthManager::SelectFlowForRequest(), ns3::UplinkSchedulerSimple::ServiceUnsolicitedGrants(), ns3::UplinkSchedulerRtps::ServiceUnsolicitedGrants(), ns3::UplinkSchedulerMBQoS::ServiceUnsolicitedGrants(), ns3::UplinkSchedulerSimple::SetupServiceFlow(), ns3::UplinkSchedulerMBQoS::SetupServiceFlow(), ns3::UplinkSchedulerRtps::SetupServiceFlow(), and ns3::UplinkSchedulerMBQoS::UplinkSchedWindowTimer().
Here is the caller graph for this function:| char * ns3::ServiceFlow::GetSchedulingTypeStr | ( | void | ) | const |
Definition at line 781 of file service-flow.cc.
References m_schedulingType, NS_FATAL_ERROR, SF_TYPE_BE, SF_TYPE_NRTPS, SF_TYPE_RTPS, and SF_TYPE_UGS.
Referenced by ns3::UplinkSchedulerRtps::ServiceBandwidthRequests(), ns3::UplinkSchedulerMBQoS::ServiceBandwidthRequests(), ns3::UplinkSchedulerMBQoS::ServiceBandwidthRequestsBytes(), ns3::UplinkSchedulerRtps::ServiceUnsolicitedGrants(), and ns3::UplinkSchedulerMBQoS::ServiceUnsolicitedGrants().
Here is the caller graph for this function:| uint8_t ns3::ServiceFlow::GetSduSize | ( | void | ) | const |
Definition at line 394 of file service-flow.cc.
References m_sduSize.
Referenced by ns3::UplinkSchedulerMBQoS::CheckMinimumBandwidth(), CopyParametersFrom(), ns3::UplinkSchedulerMBQoS::CountSymbolsJobs(), operator=(), ns3::UplinkSchedulerSimple::ServiceBandwidthRequests(), ns3::UplinkSchedulerRtps::ServiceBandwidthRequests(), ns3::UplinkSchedulerMBQoS::ServiceBandwidthRequests(), ServiceFlow(), ns3::UplinkSchedulerSimple::SetupServiceFlow(), and ns3::UplinkSchedulerRtps::SetupServiceFlow().
Here is the caller graph for this function:| std::string ns3::ServiceFlow::GetServiceClassName | ( | ) | const |
Definition at line 334 of file service-flow.cc.
References m_serviceClassName.
Referenced by CopyParametersFrom(), operator=(), and ServiceFlow().
Here is the caller graph for this function:| enum ServiceFlow::SchedulingType ns3::ServiceFlow::GetServiceSchedulingType | ( | void | ) | const |
Definition at line 369 of file service-flow.cc.
References m_schedulingType.
Referenced by CopyParametersFrom(), DsaRequestTestCase::DoRun(), Ns3WimaxSfTlvTestCase::DoRun(), operator=(), and ServiceFlow().
Here is the caller graph for this function:| uint32_t ns3::ServiceFlow::GetSfid | ( | void | ) | const |
Definition at line 320 of file service-flow.cc.
References m_sfid.
Referenced by DsaRequestTestCase::DoRun(), Ns3WimaxSfTlvTestCase::DoRun(), ns3::SubscriberStationNetDevice::DoSend(), operator=(), ns3::BsServiceFlowManager::ProcessDsaReq(), ns3::SubscriberStationNetDevice::SendBurst(), ns3::UplinkSchedulerRtps::ServiceBandwidthRequests(), ns3::UplinkSchedulerMBQoS::ServiceBandwidthRequests(), ns3::UplinkSchedulerMBQoS::ServiceBandwidthRequestsBytes(), ServiceFlow(), ns3::UplinkSchedulerSimple::ServiceUnsolicitedGrants(), ns3::UplinkSchedulerRtps::ServiceUnsolicitedGrants(), and ns3::UplinkSchedulerMBQoS::ServiceUnsolicitedGrants().
Here is the caller graph for this function:| uint16_t ns3::ServiceFlow::GetTargetSAID | ( | void | ) | const |
Definition at line 399 of file service-flow.cc.
References m_targetSAID.
Referenced by CopyParametersFrom(), operator=(), and ServiceFlow().
Here is the caller graph for this function:| uint32_t ns3::ServiceFlow::GetToleratedJitter | ( | void | ) | const |
Definition at line 379 of file service-flow.cc.
References m_toleratedJitter.
Referenced by CopyParametersFrom(), operator=(), ServiceFlow(), ns3::UplinkSchedulerSimple::SetupServiceFlow(), ns3::UplinkSchedulerMBQoS::SetupServiceFlow(), and ns3::UplinkSchedulerRtps::SetupServiceFlow().
Here is the caller graph for this function:| uint8_t ns3::ServiceFlow::GetTrafficPriority | ( | void | ) | const |
Definition at line 344 of file service-flow.cc.
References m_trafficPriority.
Referenced by CopyParametersFrom(), DsaRequestTestCase::DoRun(), Ns3WimaxSfTlvTestCase::DoRun(), operator=(), and ServiceFlow().
Here is the caller graph for this function:| ServiceFlow::Type ns3::ServiceFlow::GetType | ( | void | ) | const |
Definition at line 209 of file service-flow.cc.
References m_type.
Referenced by operator=(), and ServiceFlow().
Here is the caller graph for this function:| uint16_t ns3::ServiceFlow::GetUnsolicitedGrantInterval | ( | void | ) | const |
Definition at line 460 of file service-flow.cc.
References m_unsolicitedGrantInterval.
Referenced by ns3::BandwidthManager::CalculateAllocationSize(), CopyParametersFrom(), operator=(), and ServiceFlow().
Here is the caller graph for this function:| uint16_t ns3::ServiceFlow::GetUnsolicitedPollingInterval | ( | void | ) | const |
Definition at line 465 of file service-flow.cc.
References m_unsolicitedPollingInterval.
Referenced by ns3::BandwidthManager::CalculateAllocationSize(), CopyParametersFrom(), ns3::UplinkSchedulerMBQoS::CountSymbolsJobs(), operator=(), and ServiceFlow().
Here is the caller graph for this function:| bool ns3::ServiceFlow::HasPackets | ( | void | ) | const |
Definition at line 268 of file service-flow.cc.
References ns3::WimaxConnection::HasPackets(), and m_connection.
Referenced by ns3::BSSchedulerSimple::CreateUgsBurst(), ns3::BSSchedulerRtps::CreateUgsBurst(), and ns3::BandwidthManager::SelectFlowForRequest().
Here is the call graph for this function:
Here is the caller graph for this function:| bool ns3::ServiceFlow::HasPackets | ( | MacHeaderType::HeaderType | packetType | ) | const |
Definition at line 278 of file service-flow.cc.
References ns3::WimaxConnection::HasPackets(), and m_connection.
Here is the call graph for this function:| void ns3::ServiceFlow::InitValues | ( | void | ) |
Definition at line 636 of file service-flow.cc.
References IPV4, m_arqBlockLifeTime, m_arqBlockSize, m_arqDeliverInOrder, m_arqEnable, m_arqPurgeTimeout, m_arqRetryTimeoutRx, m_arqRetryTimeoutTx, m_arqSyncLoss, m_arqWindowSize, m_csSpecification, m_direction, m_fixedversusVariableSduIndicator, m_isMulticast, m_maximumLatency, m_maxSustainedTrafficRate, m_maxTrafficBurst, m_minReservedTrafficRate, m_minTolerableTrafficRate, m_modulationType, m_qosParamSetType, m_requestTransmissionPolicy, m_schedulingType, m_sduSize, m_serviceClassName, m_sfid, m_targetSAID, m_toleratedJitter, m_trafficPriority, m_type, m_unsolicitedGrantInterval, m_unsolicitedPollingInterval, MODULATION_TYPE_QPSK_12, SF_DIRECTION_DOWN, SF_TYPE_ACTIVE, and SF_TYPE_NONE.
Referenced by ServiceFlow().
Here is the caller graph for this function:| ServiceFlow & ns3::ServiceFlow::operator= | ( | ServiceFlow const & | o | ) |
Definition at line 737 of file service-flow.cc.
References GetArqEnable(), GetArqRetryTimeoutRx(), GetArqRetryTimeoutTx(), GetArqWindowSize(), GetConnection(), GetConvergenceSublayerParam(), GetCsSpecification(), GetDirection(), GetFixedversusVariableSduIndicator(), GetIsEnabled(), GetIsMulticast(), GetMaximumLatency(), GetMaxSustainedTrafficRate(), GetMaxTrafficBurst(), GetMinReservedTrafficRate(), GetMinTolerableTrafficRate(), GetModulation(), GetQosParamSetType(), GetRecord(), GetRequestTransmissionPolicy(), GetSduSize(), GetServiceClassName(), GetServiceSchedulingType(), GetSfid(), GetTargetSAID(), GetToleratedJitter(), GetTrafficPriority(), GetType(), GetUnsolicitedGrantInterval(), GetUnsolicitedPollingInterval(), m_arqEnable, m_arqRetryTimeoutRx, m_arqRetryTimeoutTx, m_arqWindowSize, m_connection, m_convergenceSublayerParam, m_csSpecification, m_direction, m_fixedversusVariableSduIndicator, m_isEnabled, m_isMulticast, m_maximumLatency, m_maxSustainedTrafficRate, m_maxTrafficBurst, m_minReservedTrafficRate, m_minTolerableTrafficRate, m_modulationType, m_qosParamSetType, m_record, m_requestTransmissionPolicy, m_schedulingType, m_sduSize, m_serviceClassName, m_sfid, m_targetSAID, m_toleratedJitter, m_trafficPriority, m_type, m_unsolicitedGrantInterval, and m_unsolicitedPollingInterval.
Here is the call graph for this function:| void ns3::ServiceFlow::PrintQoSParameters | ( | void | ) | const |
Definition at line 313 of file service-flow.cc.
| void ns3::ServiceFlow::SetArqBlockLifeTime | ( | uint16_t | lifeTime | ) |
Definition at line 580 of file service-flow.cc.
References m_arqBlockLifeTime.
| void ns3::ServiceFlow::SetArqBlockSize | ( | uint16_t | size | ) |
Definition at line 600 of file service-flow.cc.
References m_arqBlockSize.
| void ns3::ServiceFlow::SetArqDeliverInOrder | ( | uint8_t | inOrder | ) |
Definition at line 590 of file service-flow.cc.
References m_arqDeliverInOrder.
| void ns3::ServiceFlow::SetArqEnable | ( | uint8_t | arqEnable | ) |
Definition at line 560 of file service-flow.cc.
References m_arqEnable.
| void ns3::ServiceFlow::SetArqPurgeTimeout | ( | uint16_t | timeout | ) |
Definition at line 595 of file service-flow.cc.
References m_arqPurgeTimeout, and timeout.
| void ns3::ServiceFlow::SetArqRetryTimeoutRx | ( | uint16_t | timeout | ) |
Definition at line 575 of file service-flow.cc.
References m_arqRetryTimeoutRx, and timeout.
| void ns3::ServiceFlow::SetArqRetryTimeoutTx | ( | uint16_t | timeout | ) |
Definition at line 570 of file service-flow.cc.
References m_arqRetryTimeoutTx, and timeout.
| void ns3::ServiceFlow::SetArqSyncLoss | ( | uint16_t | syncLoss | ) |
Definition at line 585 of file service-flow.cc.
References m_arqSyncLoss.
| void ns3::ServiceFlow::SetArqWindowSize | ( | uint16_t | arqWindowSize | ) |
Definition at line 565 of file service-flow.cc.
References m_arqWindowSize.
| void ns3::ServiceFlow::SetConnection | ( | Ptr< WimaxConnection > | connection | ) |
Definition at line 215 of file service-flow.cc.
References m_connection, and ns3::WimaxConnection::SetServiceFlow().
Referenced by ns3::BsServiceFlowManager::AddMulticastServiceFlow(), and ns3::SsServiceFlowManager::ProcessDsaRsp().
Here is the call graph for this function:
Here is the caller graph for this function:| void ns3::ServiceFlow::SetConvergenceSublayerParam | ( | CsParameters | csparam | ) |
Definition at line 610 of file service-flow.cc.
References m_convergenceSublayerParam.
Referenced by ns3::WimaxHelper::CreateServiceFlow(), DsaRequestTestCase::DoRun(), Ns3WimaxSfCreationTestCase::DoRun(), Ns3WimaxSfTlvTestCase::DoRun(), and ns3::BsServiceFlowManager::ProcessDsaReq().
Here is the caller graph for this function:| void ns3::ServiceFlow::SetCsSpecification | ( | enum | CsSpecification | ) |
Definition at line 605 of file service-flow.cc.
References m_csSpecification.
Referenced by ns3::WimaxHelper::CreateServiceFlow(), DsaRequestTestCase::DoRun(), Ns3WimaxSfCreationTestCase::DoRun(), and Ns3WimaxSfTlvTestCase::DoRun().
Here is the caller graph for this function:| void ns3::ServiceFlow::SetDirection | ( | enum Direction | direction | ) |
Definition at line 191 of file service-flow.cc.
References m_direction.
| void ns3::ServiceFlow::SetFixedversusVariableSduIndicator | ( | uint8_t | sduIndicator | ) |
Definition at line 545 of file service-flow.cc.
References m_fixedversusVariableSduIndicator.
| void ns3::ServiceFlow::SetIsEnabled | ( | bool | isEnabled | ) |
Definition at line 228 of file service-flow.cc.
References m_isEnabled.
Referenced by ns3::BsServiceFlowManager::AddMulticastServiceFlow(), ns3::SsServiceFlowManager::ProcessDsaRsp(), and ns3::BsServiceFlowManager::ScheduleDsaRsp().
Here is the caller graph for this function:| void ns3::ServiceFlow::SetIsMulticast | ( | bool | isMulticast | ) |
Definition at line 625 of file service-flow.cc.
References m_isMulticast.
Referenced by ns3::BsServiceFlowManager::AddMulticastServiceFlow().
Here is the caller graph for this function:| void ns3::ServiceFlow::SetMaximumLatency | ( | uint32_t | MaximumLatency | ) |
Definition at line 540 of file service-flow.cc.
References m_maximumLatency.
Referenced by ns3::WimaxHelper::CreateServiceFlow(), DsaRequestTestCase::DoRun(), Ns3WimaxSfCreationTestCase::DoRun(), and Ns3WimaxSfTlvTestCase::DoRun().
Here is the caller graph for this function:| void ns3::ServiceFlow::SetMaxSustainedTrafficRate | ( | uint32_t | maxSustainedRate | ) |
Definition at line 505 of file service-flow.cc.
References m_maxSustainedTrafficRate.
Referenced by ns3::WimaxHelper::CreateServiceFlow(), DsaRequestTestCase::DoRun(), Ns3WimaxSfCreationTestCase::DoRun(), and Ns3WimaxSfTlvTestCase::DoRun().
Here is the caller graph for this function:| void ns3::ServiceFlow::SetMaxTrafficBurst | ( | uint32_t | maxTrafficBurst | ) |
Definition at line 510 of file service-flow.cc.
References m_maxTrafficBurst.
Referenced by ns3::WimaxHelper::CreateServiceFlow(), DsaRequestTestCase::DoRun(), Ns3WimaxSfCreationTestCase::DoRun(), and Ns3WimaxSfTlvTestCase::DoRun().
Here is the caller graph for this function:| void ns3::ServiceFlow::SetMinReservedTrafficRate | ( | uint32_t | minResvRate | ) |
Definition at line 515 of file service-flow.cc.
References m_minReservedTrafficRate.
Referenced by ns3::WimaxHelper::CreateServiceFlow(), DsaRequestTestCase::DoRun(), Ns3WimaxSfCreationTestCase::DoRun(), and Ns3WimaxSfTlvTestCase::DoRun().
Here is the caller graph for this function:| void ns3::ServiceFlow::SetMinTolerableTrafficRate | ( | uint32_t | minJitter | ) |
Definition at line 520 of file service-flow.cc.
References m_minTolerableTrafficRate.
Referenced by ns3::WimaxHelper::CreateServiceFlow(), DsaRequestTestCase::DoRun(), Ns3WimaxSfCreationTestCase::DoRun(), and Ns3WimaxSfTlvTestCase::DoRun().
Here is the caller graph for this function:| void ns3::ServiceFlow::SetModulation | ( | enum WimaxPhy::ModulationType | modulationType | ) |
Definition at line 630 of file service-flow.cc.
References m_modulationType.
Referenced by ns3::BsServiceFlowManager::AddMulticastServiceFlow().
Here is the caller graph for this function:| void ns3::ServiceFlow::SetQosParamSetType | ( | uint8_t | type | ) |
Definition at line 495 of file service-flow.cc.
References m_qosParamSetType.
| void ns3::ServiceFlow::SetRecord | ( | ServiceFlowRecord * | record | ) |
Definition at line 240 of file service-flow.cc.
References m_record.
| void ns3::ServiceFlow::SetRequestTransmissionPolicy | ( | uint32_t | policy | ) |
Definition at line 530 of file service-flow.cc.
References m_requestTransmissionPolicy.
Referenced by ns3::WimaxHelper::CreateServiceFlow().
Here is the caller graph for this function:| void ns3::ServiceFlow::SetSduSize | ( | uint8_t | sduSize | ) |
Definition at line 550 of file service-flow.cc.
References m_sduSize.
Referenced by ns3::WimaxHelper::CreateServiceFlow().
Here is the caller graph for this function:| void ns3::ServiceFlow::SetServiceClassName | ( | std::string | name | ) |
Definition at line 490 of file service-flow.cc.
References m_serviceClassName.
| void ns3::ServiceFlow::SetServiceSchedulingType | ( | enum ServiceFlow::SchedulingType | schedType | ) |
Definition at line 525 of file service-flow.cc.
References m_schedulingType.
Referenced by ns3::WimaxHelper::CreateServiceFlow(), DsaRequestTestCase::DoRun(), Ns3WimaxSfCreationTestCase::DoRun(), and Ns3WimaxSfTlvTestCase::DoRun().
Here is the caller graph for this function:| void ns3::ServiceFlow::SetSfid | ( | uint32_t | sfid | ) |
Definition at line 485 of file service-flow.cc.
References m_sfid.
Referenced by DsaRequestTestCase::DoRun(), and Ns3WimaxSfTlvTestCase::DoRun().
Here is the caller graph for this function:| void ns3::ServiceFlow::SetTargetSAID | ( | uint16_t | targetSaid | ) |
Definition at line 555 of file service-flow.cc.
References m_targetSAID.
| void ns3::ServiceFlow::SetToleratedJitter | ( | uint32_t | jitter | ) |
Definition at line 535 of file service-flow.cc.
References m_toleratedJitter.
Referenced by ns3::WimaxHelper::CreateServiceFlow().
Here is the caller graph for this function:| void ns3::ServiceFlow::SetTrafficPriority | ( | uint8_t | priority | ) |
Definition at line 500 of file service-flow.cc.
References m_trafficPriority.
Referenced by ns3::WimaxHelper::CreateServiceFlow(), DsaRequestTestCase::DoRun(), Ns3WimaxSfCreationTestCase::DoRun(), and Ns3WimaxSfTlvTestCase::DoRun().
Here is the caller graph for this function:| void ns3::ServiceFlow::SetType | ( | enum Type | type | ) |
Definition at line 203 of file service-flow.cc.
References m_type.
Referenced by ns3::BsServiceFlowManager::AddMulticastServiceFlow(), and ns3::BsServiceFlowManager::ScheduleDsaRsp().
Here is the caller graph for this function:| void ns3::ServiceFlow::SetUnsolicitedGrantInterval | ( | uint16_t | unsolicitedGrantInterval | ) |
Definition at line 615 of file service-flow.cc.
References m_unsolicitedGrantInterval.
Referenced by ns3::WimaxHelper::CreateServiceFlow(), ns3::BsServiceFlowManager::ProcessDsaReq(), ns3::SsServiceFlowManager::ProcessDsaRsp(), ns3::UplinkSchedulerSimple::SetupServiceFlow(), ns3::UplinkSchedulerMBQoS::SetupServiceFlow(), and ns3::UplinkSchedulerRtps::SetupServiceFlow().
Here is the caller graph for this function:| void ns3::ServiceFlow::SetUnsolicitedPollingInterval | ( | uint16_t | unsolicitedPollingInterval | ) |
Definition at line 620 of file service-flow.cc.
References m_unsolicitedPollingInterval.
Referenced by ns3::BsServiceFlowManager::ProcessDsaReq(), ns3::SsServiceFlowManager::ProcessDsaRsp(), ns3::UplinkSchedulerSimple::SetupServiceFlow(), ns3::UplinkSchedulerMBQoS::SetupServiceFlow(), and ns3::UplinkSchedulerRtps::SetupServiceFlow().
Here is the caller graph for this function:| Tlv ns3::ServiceFlow::ToTlv | ( | void | ) | const |
creates a TLV from this service flow
Definition at line 804 of file service-flow.cc.
References ns3::VectorTlvValue::Add(), ns3::SfVectorTlvValue::CID, ns3::SfVectorTlvValue::CS_Specification, ns3::Tlv::DOWNLINK_SERVICE_FLOW, ns3::SfVectorTlvValue::Fixed_length_versus_Variable_length_SDU_Indicator, GetCid(), ns3::VectorTlvValue::GetSerializedSize(), m_convergenceSublayerParam, m_csSpecification, m_direction, m_fixedversusVariableSduIndicator, m_maximumLatency, m_maxSustainedTrafficRate, m_maxTrafficBurst, m_minReservedTrafficRate, m_minTolerableTrafficRate, m_qosParamSetType, m_requestTransmissionPolicy, m_schedulingType, m_sduSize, m_sfid, m_targetSAID, m_toleratedJitter, m_trafficPriority, ns3::SfVectorTlvValue::Maximum_Latency, ns3::SfVectorTlvValue::Maximum_Sustained_Traffic_Rate, ns3::SfVectorTlvValue::Maximum_Traffic_Burst, ns3::SfVectorTlvValue::Minimum_Reserved_Traffic_Rate, ns3::SfVectorTlvValue::Minimum_Tolerable_Traffic_Rate, ns3::SfVectorTlvValue::QoS_Parameter_Set_Type, ns3::SfVectorTlvValue::Request_Transmission_Policy, ns3::SfVectorTlvValue::SDU_Size, ns3::SfVectorTlvValue::Service_Flow_Scheduling_Type, SF_DIRECTION_UP, ns3::SfVectorTlvValue::SFID, ns3::SfVectorTlvValue::Target_SAID, ns3::SfVectorTlvValue::Tolerated_Jitter, ns3::CsParameters::ToTlv(), ns3::SfVectorTlvValue::Traffic_Priority, and ns3::Tlv::UPLINK_SERVICE_FLOW.
Referenced by Ns3WimaxSfTlvTestCase::DoRun(), ns3::DsaReq::GetSerializedSize(), ns3::DsaRsp::GetSerializedSize(), ns3::DsaReq::Serialize(), and ns3::DsaRsp::Serialize().
Here is the call graph for this function:
Here is the caller graph for this function:
|
private |
Definition at line 221 of file service-flow.h.
Referenced by GetArqBlockLifeTime(), InitValues(), and SetArqBlockLifeTime().
|
private |
Definition at line 225 of file service-flow.h.
Referenced by GetArqBlockSize(), InitValues(), and SetArqBlockSize().
|
private |
Definition at line 223 of file service-flow.h.
Referenced by GetArqDeliverInOrder(), InitValues(), and SetArqDeliverInOrder().
|
private |
Definition at line 217 of file service-flow.h.
Referenced by CopyParametersFrom(), GetArqEnable(), InitValues(), operator=(), ServiceFlow(), and SetArqEnable().
|
private |
Definition at line 224 of file service-flow.h.
Referenced by GetArqPurgeTimeout(), InitValues(), and SetArqPurgeTimeout().
|
private |
Definition at line 220 of file service-flow.h.
Referenced by CopyParametersFrom(), GetArqRetryTimeoutRx(), InitValues(), operator=(), ServiceFlow(), and SetArqRetryTimeoutRx().
|
private |
Definition at line 219 of file service-flow.h.
Referenced by CopyParametersFrom(), GetArqRetryTimeoutTx(), InitValues(), operator=(), ServiceFlow(), and SetArqRetryTimeoutTx().
|
private |
Definition at line 222 of file service-flow.h.
Referenced by GetArqSyncLoss(), InitValues(), and SetArqSyncLoss().
|
private |
Definition at line 218 of file service-flow.h.
Referenced by CopyParametersFrom(), GetArqWindowSize(), InitValues(), operator=(), ServiceFlow(), and SetArqWindowSize().
|
private |
Definition at line 232 of file service-flow.h.
Referenced by CleanUpQueue(), GetCid(), GetConnection(), GetQueue(), HasPackets(), operator=(), ServiceFlow(), SetConnection(), and ~ServiceFlow().
|
private |
Definition at line 227 of file service-flow.h.
Referenced by CheckClassifierMatch(), CopyParametersFrom(), GetConvergenceSublayerParam(), operator=(), ServiceFlow(), SetConvergenceSublayerParam(), and ToTlv().
|
private |
Definition at line 226 of file service-flow.h.
Referenced by CopyParametersFrom(), GetCsSpecification(), InitValues(), operator=(), ServiceFlow(), SetCsSpecification(), and ToTlv().
|
private |
Definition at line 230 of file service-flow.h.
Referenced by CopyParametersFrom(), GetDirection(), InitValues(), operator=(), ServiceFlow(), SetDirection(), and ToTlv().
|
private |
Definition at line 214 of file service-flow.h.
Referenced by CopyParametersFrom(), GetFixedversusVariableSduIndicator(), InitValues(), operator=(), ServiceFlow(), SetFixedversusVariableSduIndicator(), and ToTlv().
|
private |
Definition at line 233 of file service-flow.h.
Referenced by GetIsEnabled(), operator=(), ServiceFlow(), and SetIsEnabled().
|
private |
Definition at line 234 of file service-flow.h.
Referenced by CopyParametersFrom(), GetIsMulticast(), InitValues(), operator=(), ServiceFlow(), and SetIsMulticast().
|
private |
Definition at line 213 of file service-flow.h.
Referenced by CopyParametersFrom(), GetMaximumLatency(), InitValues(), operator=(), ServiceFlow(), SetMaximumLatency(), and ToTlv().
|
private |
Definition at line 206 of file service-flow.h.
Referenced by CopyParametersFrom(), GetMaxSustainedTrafficRate(), InitValues(), operator=(), ServiceFlow(), SetMaxSustainedTrafficRate(), and ToTlv().
|
private |
Definition at line 207 of file service-flow.h.
Referenced by CopyParametersFrom(), GetMaxTrafficBurst(), InitValues(), operator=(), ServiceFlow(), SetMaxTrafficBurst(), and ToTlv().
|
private |
Definition at line 208 of file service-flow.h.
Referenced by CopyParametersFrom(), GetMinReservedTrafficRate(), InitValues(), operator=(), ServiceFlow(), SetMinReservedTrafficRate(), and ToTlv().
|
private |
Definition at line 209 of file service-flow.h.
Referenced by CopyParametersFrom(), GetMinTolerableTrafficRate(), InitValues(), operator=(), ServiceFlow(), SetMinTolerableTrafficRate(), and ToTlv().
|
private |
Definition at line 235 of file service-flow.h.
Referenced by CopyParametersFrom(), GetModulation(), InitValues(), operator=(), ServiceFlow(), and SetModulation().
|
private |
Definition at line 204 of file service-flow.h.
Referenced by CopyParametersFrom(), GetQosParamSetType(), InitValues(), operator=(), ServiceFlow(), SetQosParamSetType(), and ToTlv().
|
private |
Definition at line 237 of file service-flow.h.
Referenced by GetRecord(), operator=(), ServiceFlow(), SetRecord(), and ~ServiceFlow().
|
private |
Definition at line 211 of file service-flow.h.
Referenced by CopyParametersFrom(), GetRequestTransmissionPolicy(), InitValues(), operator=(), ServiceFlow(), SetRequestTransmissionPolicy(), and ToTlv().
|
private |
Definition at line 210 of file service-flow.h.
Referenced by CopyParametersFrom(), GetSchedulingType(), GetSchedulingTypeStr(), GetServiceSchedulingType(), InitValues(), operator=(), ServiceFlow(), SetServiceSchedulingType(), and ToTlv().
|
private |
Definition at line 215 of file service-flow.h.
Referenced by CopyParametersFrom(), GetSduSize(), InitValues(), operator=(), ServiceFlow(), SetSduSize(), and ToTlv().
|
private |
Definition at line 203 of file service-flow.h.
Referenced by CopyParametersFrom(), GetServiceClassName(), InitValues(), operator=(), ServiceFlow(), and SetServiceClassName().
|
private |
Definition at line 202 of file service-flow.h.
Referenced by GetSfid(), InitValues(), operator=(), ServiceFlow(), SetSfid(), and ToTlv().
|
private |
Definition at line 216 of file service-flow.h.
Referenced by CopyParametersFrom(), GetTargetSAID(), InitValues(), operator=(), ServiceFlow(), SetTargetSAID(), and ToTlv().
|
private |
Definition at line 212 of file service-flow.h.
Referenced by CopyParametersFrom(), GetToleratedJitter(), InitValues(), operator=(), ServiceFlow(), SetToleratedJitter(), and ToTlv().
|
private |
Definition at line 205 of file service-flow.h.
Referenced by CopyParametersFrom(), GetTrafficPriority(), InitValues(), operator=(), ServiceFlow(), SetTrafficPriority(), and ToTlv().
|
private |
Definition at line 231 of file service-flow.h.
Referenced by GetType(), InitValues(), operator=(), ServiceFlow(), and SetType().
|
private |
Definition at line 228 of file service-flow.h.
Referenced by CopyParametersFrom(), GetUnsolicitedGrantInterval(), InitValues(), operator=(), ServiceFlow(), and SetUnsolicitedGrantInterval().
|
private |
Definition at line 229 of file service-flow.h.
Referenced by CopyParametersFrom(), GetUnsolicitedPollingInterval(), InitValues(), operator=(), ServiceFlow(), and SetUnsolicitedPollingInterval().