trace classes with value semantics More...
#include <traced-value.h>
Inheritance diagram for ns3::TracedValue< T >:
Collaboration diagram for ns3::TracedValue< T >:Public Member Functions | |
| TracedValue () | |
| TracedValue (const TracedValue &o) | |
| TracedValue (const T &v) | |
| template<typename U > | |
| TracedValue (const TracedValue< U > &other) | |
| template<typename U > | |
| TracedValue (const U &other) | |
| void | Connect (const CallbackBase &cb, std::string path) |
| void | ConnectWithoutContext (const CallbackBase &cb) |
| void | Disconnect (const CallbackBase &cb, std::string path) |
| void | DisconnectWithoutContext (const CallbackBase &cb) |
| T | Get (void) const |
| operator T () const | |
| TracedValue & | operator++ () |
| TracedValue | operator++ (int) |
| TracedValue & | operator-- () |
| TracedValue | operator-- (int) |
| TracedValue & | operator= (const TracedValue &o) |
| void | Set (const T &v) |
Private Attributes | |
| TracedCallback< T, T > | m_cb |
| T | m_v |
trace classes with value semantics
If you want to trace the change of value of a class or primitive type which have value semantics (they must support operator !=), you can wrap them in an instance of this template: this instance will behave just like the original class (if it did not export any special method), and will define Connect/DisconnectWithoutContext methods to work with ns3::MakeTraceSourceAccessor.
Definition at line 53 of file traced-value.h.
|
inline |
Definition at line 56 of file traced-value.h.
|
inline |
Definition at line 58 of file traced-value.h.
|
inline |
Definition at line 60 of file traced-value.h.
|
inline |
Definition at line 71 of file traced-value.h.
|
inline |
Definition at line 75 of file traced-value.h.
|
inline |
Definition at line 81 of file traced-value.h.
|
inline |
Definition at line 78 of file traced-value.h.
|
inline |
Definition at line 87 of file traced-value.h.
|
inline |
Definition at line 84 of file traced-value.h.
|
inline |
Definition at line 97 of file traced-value.h.
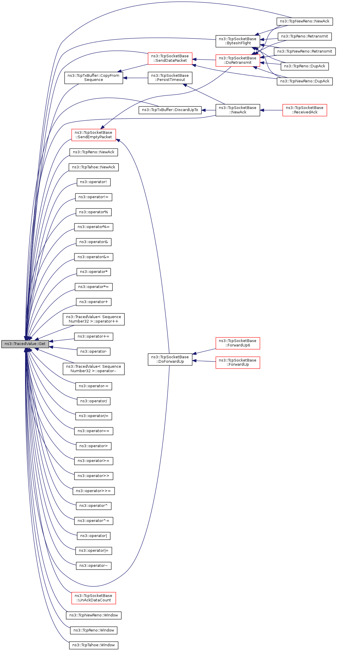
Referenced by ns3::TcpSocketBase::BytesInFlight(), ns3::TcpTxBuffer::CopyFromSequence(), ns3::TcpTxBuffer::DiscardUpTo(), ns3::TcpSocketBase::DoForwardUp(), ns3::TcpNewReno::NewAck(), ns3::TcpReno::NewAck(), ns3::TcpTahoe::NewAck(), ns3::TcpSocketBase::NewAck(), ns3::operator!(), ns3::operator!=(), ns3::operator%(), ns3::operator%=(), ns3::operator&(), ns3::operator&=(), ns3::operator*(), ns3::operator*=(), ns3::operator+(), ns3::TracedValue< SequenceNumber32 >::operator++(), ns3::operator+=(), ns3::operator-(), ns3::TracedValue< SequenceNumber32 >::operator--(), ns3::operator-=(), ns3::operator/(), ns3::operator/=(), ns3::operator==(), ns3::operator>(), ns3::operator>=(), ns3::operator>>(), ns3::operator>>=(), ns3::operator^(), ns3::operator^=(), ns3::operator|(), ns3::operator|=(), ns3::operator~(), ns3::TcpSocketBase::SendDataPacket(), ns3::TcpSocketBase::SendEmptyPacket(), ns3::TcpSocketBase::UnAckDataCount(), ns3::TcpNewReno::Window(), ns3::TcpReno::Window(), and ns3::TcpTahoe::Window().
Here is the caller graph for this function:
|
inline |
Definition at line 62 of file traced-value.h.
|
inline |
Definition at line 100 of file traced-value.h.
|
inline |
Definition at line 114 of file traced-value.h.
|
inline |
Definition at line 107 of file traced-value.h.
|
inline |
Definition at line 122 of file traced-value.h.
|
inline |
Definition at line 65 of file traced-value.h.
|
inline |
Definition at line 90 of file traced-value.h.
Referenced by ns3::operator%=(), ns3::operator&=(), ns3::operator*=(), ns3::TracedValue< SequenceNumber32 >::operator++(), ns3::operator+=(), ns3::TracedValue< SequenceNumber32 >::operator--(), ns3::operator-=(), ns3::operator/=(), ns3::TracedValue< SequenceNumber32 >::operator=(), ns3::operator>>=(), ns3::operator^=(), and ns3::operator|=().
Here is the caller graph for this function:
|
private |
Definition at line 132 of file traced-value.h.
Referenced by ns3::TracedValue< SequenceNumber32 >::Connect(), ns3::TracedValue< SequenceNumber32 >::ConnectWithoutContext(), ns3::TracedValue< SequenceNumber32 >::Disconnect(), ns3::TracedValue< SequenceNumber32 >::DisconnectWithoutContext(), and ns3::TracedValue< SequenceNumber32 >::Set().
|
private |
Definition at line 131 of file traced-value.h.
Referenced by ns3::TracedValue< SequenceNumber32 >::Get(), ns3::TracedValue< ValueClassTest >::operator ValueClassTest(), ns3::TracedValue< SequenceNumber32 >::operator=(), and ns3::TracedValue< SequenceNumber32 >::Set().