#include <wifi-mac-header.h>
Inheritance diagram for ns3::WifiMacHeader:
Collaboration diagram for ns3::WifiMacHeader:Public Types | |
| enum | AddressType { ADDR1, ADDR2, ADDR3, ADDR4 } |
| enum | QosAckPolicy { NORMAL_ACK = 0, NO_ACK = 1, NO_EXPLICIT_ACK = 2, BLOCK_ACK = 3 } |
Public Member Functions | |
| WifiMacHeader () | |
| ~WifiMacHeader () | |
| virtual uint32_t | Deserialize (Buffer::Iterator start) |
| Mac48Address | GetAddr1 (void) const |
| Mac48Address | GetAddr2 (void) const |
| Mac48Address | GetAddr3 (void) const |
| Mac48Address | GetAddr4 (void) const |
| Time | GetDuration (void) const |
| uint16_t | GetFragmentNumber (void) const |
| virtual TypeId | GetInstanceTypeId (void) const |
| enum QosAckPolicy | GetQosAckPolicy (void) const |
| uint8_t | GetQosTid (void) const |
| uint8_t | GetQosTxopLimit (void) const |
| uint16_t | GetRawDuration (void) const |
| uint16_t | GetSequenceControl (void) const |
| uint16_t | GetSequenceNumber (void) const |
| virtual uint32_t | GetSerializedSize (void) const |
| uint32_t | GetSize (void) const |
| enum WifiMacType | GetType (void) const |
| const char * | GetTypeString (void) const |
| bool | IsAck (void) const |
| bool | IsAction () const |
| bool | IsAssocReq (void) const |
| bool | IsAssocResp (void) const |
| bool | IsAuthentication (void) const |
| bool | IsBeacon (void) const |
| bool | IsBlockAck (void) const |
| bool | IsBlockAckReq (void) const |
| bool | IsCfpoll (void) const |
| bool | IsCtl (void) const |
| bool | IsCts (void) const |
| bool | IsData (void) const |
| bool | IsDeauthentication (void) const |
| bool | IsDisassociation (void) const |
| bool | IsFromDs (void) const |
| bool | IsMgt (void) const |
| bool | IsMoreFragments (void) const |
| bool | IsMultihopAction () const |
| bool | IsProbeReq (void) const |
| bool | IsProbeResp (void) const |
| bool | IsQosAck (void) const |
| bool | IsQosAmsdu (void) const |
| bool | IsQosBlockAck (void) const |
| bool | IsQosData (void) const |
| bool | IsQosEosp (void) const |
| bool | IsQosNoAck (void) const |
| bool | IsReassocReq (void) const |
| bool | IsReassocResp (void) const |
| bool | IsRetry (void) const |
| bool | IsRts (void) const |
| bool | IsToDs (void) const |
| virtual void | Print (std::ostream &os) const |
| virtual void | Serialize (Buffer::Iterator start) const |
| void | SetAction () |
| void | SetAddr1 (Mac48Address address) |
| void | SetAddr2 (Mac48Address address) |
| void | SetAddr3 (Mac48Address address) |
| void | SetAddr4 (Mac48Address address) |
| void | SetAssocReq (void) |
| void | SetAssocResp (void) |
| void | SetBeacon (void) |
| void | SetBlockAck (void) |
| void | SetBlockAckReq (void) |
| void | SetDsFrom (void) |
| void | SetDsNotFrom (void) |
| void | SetDsNotTo (void) |
| void | SetDsTo (void) |
| void | SetDuration (Time duration) |
| void | SetFragmentNumber (uint8_t frag) |
| void | SetId (uint16_t id) |
| void | SetMoreFragments (void) |
| void | SetMultihopAction () |
| void | SetNoMoreFragments (void) |
| void | SetNoRetry (void) |
| void | SetProbeReq (void) |
| void | SetProbeResp (void) |
| void | SetQosAckPolicy (enum QosAckPolicy) |
| void | SetQosAmsdu (void) |
| void | SetQosBlockAck (void) |
| void | SetQosEosp () |
| void | SetQosNoAck (void) |
| void | SetQosNoAmsdu (void) |
| void | SetQosNoEosp () |
| void | SetQosNormalAck (void) |
| void | SetQosTid (uint8_t tid) |
| void | SetQosTxopLimit (uint8_t txop) |
| void | SetRawDuration (uint16_t duration) |
| void | SetRetry (void) |
| void | SetSequenceNumber (uint16_t seq) |
| void | SetType (enum WifiMacType type) |
| void | SetTypeData (void) |
Public Member Functions inherited from ns3::Header | |
| virtual | ~Header () |
Static Public Member Functions | |
| static TypeId | GetTypeId (void) |
| This method returns the TypeId associated to ns3::WifiMacHeader. | |
Private Member Functions | |
| uint16_t | GetFrameControl (void) const |
| uint16_t | GetQosControl (void) const |
| void | PrintFrameControl (std::ostream &os) const |
| void | SetFrameControl (uint16_t control) |
| void | SetQosControl (uint16_t qos) |
| void | SetSequenceControl (uint16_t seq) |
Private Attributes | |
| Mac48Address | m_addr1 |
| Mac48Address | m_addr2 |
| Mac48Address | m_addr3 |
| Mac48Address | m_addr4 |
| uint8_t | m_amsduPresent |
| uint8_t | m_ctrlFromDs |
| uint8_t | m_ctrlMoreData |
| uint8_t | m_ctrlMoreFrag |
| uint8_t | m_ctrlOrder |
| uint8_t | m_ctrlPwrMgt |
| uint8_t | m_ctrlRetry |
| uint8_t | m_ctrlSubtype |
| uint8_t | m_ctrlToDs |
| uint8_t | m_ctrlType |
| uint8_t | m_ctrlWep |
| uint16_t | m_duration |
| uint8_t | m_qosAckPolicy |
| uint8_t | m_qosEosp |
| uint16_t | m_qosStuff |
| uint8_t | m_qosTid |
| uint8_t | m_seqFrag |
| uint16_t | m_seqSeq |
Additional Inherited Members | |
Protected Member Functions inherited from ns3::ObjectBase | |
| void | ConstructSelf (const AttributeConstructionList &attributes) |
| virtual void | NotifyConstructionCompleted (void) |
Implements the IEEE 802.11 MAC header
Definition at line 76 of file wifi-mac-header.h.
Definition at line 87 of file wifi-mac-header.h.
Definition at line 79 of file wifi-mac-header.h.
| ns3::WifiMacHeader::WifiMacHeader | ( | ) |
Definition at line 46 of file wifi-mac-header.cc.
| ns3::WifiMacHeader::~WifiMacHeader | ( | ) |
Definition at line 54 of file wifi-mac-header.cc.
|
virtual |
| start | an iterator which points to where the header should written. |
This method is used by Packet::RemoveHeader to re-create a header from the byte buffer of a packet. The data read is expected to match bit-for-bit the representation of this header in real networks.
Implements ns3::Header.
Definition at line 1106 of file wifi-mac-header.cc.
References ns3::Buffer::Iterator::GetDistanceFrom(), m_addr1, m_addr2, m_addr3, m_addr4, m_ctrlFromDs, m_ctrlSubtype, m_ctrlToDs, m_ctrlType, m_duration, ns3::ReadFrom(), ns3::Buffer::Iterator::ReadLsbtohU16(), SetFrameControl(), SetQosControl(), SetSequenceControl(), visualizer.core::start(), ns3::SUBTYPE_CTL_ACK, ns3::SUBTYPE_CTL_BACKREQ, ns3::SUBTYPE_CTL_BACKRESP, ns3::SUBTYPE_CTL_CTS, ns3::SUBTYPE_CTL_RTS, ns3::TYPE_CTL, ns3::TYPE_DATA, and ns3::TYPE_MGT.
Here is the call graph for this function:| Mac48Address ns3::WifiMacHeader::GetAddr1 | ( | void | ) | const |
Definition at line 399 of file wifi-mac-header.cc.
References m_addr1.
Referenced by ns3::MacLow::BlockAckTimeout(), ns3::MacLow::CalculateOverallTxTime(), ns3::EdcaTxopN::CompleteTx(), ns3::MacLow::CtsTimeout(), ns3::MacLow::FastAckTimeout(), ns3::MeshWifiInterfaceMac::ForwardDown(), ns3::MacLow::ForwardDown(), ns3::MacLow::GetDataTxMode(), ns3::EdcaTxopN::GetFragmentOffset(), ns3::DcaTxop::GetFragmentOffset(), ns3::EdcaTxopN::GetFragmentSize(), ns3::DcaTxop::GetFragmentSize(), ns3::EdcaTxopN::GetNextFragmentSize(), ns3::DcaTxop::GetNextFragmentSize(), ns3::BlockAckManager::GetNextPacket(), ns3::MacTxMiddle::GetNextSequenceNumberfor(), ns3::MacLow::GetRtsTxMode(), ns3::EdcaTxopN::GotAck(), ns3::EdcaTxopN::IsLastFragment(), ns3::DcaTxop::IsLastFragment(), ns3::EdcaTxopN::MapDestAddressForAggregation(), ns3::EdcaTxopN::MissedAck(), ns3::DcaTxop::MissedAck(), ns3::EdcaTxopN::MissedCts(), ns3::DcaTxop::MissedCts(), ns3::EdcaTxopN::NeedDataRetransmission(), ns3::DcaTxop::NeedDataRetransmission(), ns3::EdcaTxopN::NeedFragmentation(), ns3::DcaTxop::NeedFragmentation(), ns3::EdcaTxopN::NeedRts(), ns3::DcaTxop::NeedRts(), ns3::EdcaTxopN::NeedRtsRetransmission(), ns3::DcaTxop::NeedRtsRetransmission(), ns3::MacLow::NormalAckTimeout(), ns3::EdcaTxopN::NotifyAccessGranted(), ns3::DcaTxop::NotifyAccessGranted(), ns3::MacLow::NotifyNav(), ns3::aodv::Neighbors::ProcessTxError(), ns3::dsr::RouteCache::ProcessTxError(), ns3::EdcaTxopN::PushFront(), ns3::DcaTxop::Queue(), ns3::EdcaTxopN::Queue(), ns3::flame::FlameProtocolMac::Receive(), ns3::MacRxMiddle::Receive(), ns3::AdhocWifiMac::Receive(), ns3::StaWifiMac::Receive(), ns3::ApWifiMac::Receive(), ns3::MeshWifiInterfaceMac::Receive(), ns3::RegularWifiMac::Receive(), ns3::MacLow::ReceiveOk(), ns3::MacLow::SendDataAfterCts(), ns3::MacLow::SendDataPacket(), ns3::MeshWifiInterfaceMac::SendManagementFrame(), ns3::MacLow::SendRtsForPacket(), ns3::EdcaTxopN::SetupBlockAckIfNeeded(), ns3::MacLow::StartTransmission(), ns3::BlockAckManager::StorePacket(), ns3::MacLow::SuperFastAckTimeout(), ns3::dot11s::PeerManagementProtocolMac::TxError(), ns3::ApWifiMac::TxFailed(), ns3::dot11s::PeerManagementProtocolMac::TxOk(), ns3::ApWifiMac::TxOk(), ns3::dot11s::PeerManagementProtocolMac::UpdateOutcomingFrame(), and ns3::EdcaTxopN::VerifyBlockAck().
| Mac48Address ns3::WifiMacHeader::GetAddr2 | ( | void | ) | const |
Definition at line 404 of file wifi-mac-header.cc.
References m_addr2.
Referenced by ns3::MacRxMiddle::Lookup(), ns3::EdcaTxopN::MapSrcAddressForAggregation(), ns3::MacLow::NotifyNav(), ns3::flame::FlameProtocolMac::Receive(), ns3::dot11s::PeerManagementProtocolMac::Receive(), ns3::MacRxMiddle::Receive(), ns3::AdhocWifiMac::Receive(), ns3::StaWifiMac::Receive(), ns3::ApWifiMac::Receive(), ns3::MeshWifiInterfaceMac::Receive(), ns3::RegularWifiMac::Receive(), ns3::dot11s::HwmpProtocolMac::ReceiveAction(), ns3::MacLow::ReceiveOk(), ns3::MacLow::StoreMpduIfNeeded(), and ns3::AnimationInterface::WifiPhyRxBeginTrace().
Here is the caller graph for this function:| Mac48Address ns3::WifiMacHeader::GetAddr3 | ( | void | ) | const |
Definition at line 409 of file wifi-mac-header.cc.
References m_addr3.
Referenced by ns3::EdcaTxopN::MapDestAddressForAggregation(), ns3::EdcaTxopN::MapSrcAddressForAggregation(), ns3::dot11s::PeerManagementProtocolMac::Receive(), ns3::StaWifiMac::Receive(), ns3::ApWifiMac::Receive(), ns3::MeshWifiInterfaceMac::Receive(), ns3::dot11s::HwmpProtocolMac::ReceiveAction(), and ns3::dot11s::HwmpProtocolMac::ReceiveData().
Here is the caller graph for this function:| Mac48Address ns3::WifiMacHeader::GetAddr4 | ( | void | ) | const |
Definition at line 414 of file wifi-mac-header.cc.
References m_addr4.
Referenced by ns3::MeshWifiInterfaceMac::Receive(), and ns3::dot11s::HwmpProtocolMac::ReceiveData().
Here is the caller graph for this function:| Time ns3::WifiMacHeader::GetDuration | ( | void | ) | const |
Definition at line 690 of file wifi-mac-header.cc.
References m_duration, and ns3::MicroSeconds().
Referenced by ns3::MacLow::ForwardDown(), ns3::MacLow::NotifyNav(), and ns3::MacLow::ReceiveOk().
Here is the call graph for this function:
Here is the caller graph for this function:| uint16_t ns3::WifiMacHeader::GetFragmentNumber | ( | void | ) | const |
Definition at line 705 of file wifi-mac-header.cc.
References m_seqFrag.
Referenced by ns3::MacRxMiddle::HandleFragments(), ns3::MacRxMiddle::Receive(), and ns3::BlockAckCache::UpdateWithMpdu().
Here is the caller graph for this function:
|
private |
Definition at line 786 of file wifi-mac-header.cc.
References m_ctrlFromDs, m_ctrlMoreData, m_ctrlMoreFrag, m_ctrlOrder, m_ctrlRetry, m_ctrlSubtype, m_ctrlToDs, m_ctrlType, and m_ctrlWep.
Referenced by Serialize().
Here is the caller graph for this function:
|
virtual |
This method is typically implemented by ns3::Object::GetInstanceTypeId but some classes which derive from ns3::ObjectBase directly have to implement it themselves.
Implements ns3::ObjectBase.
Definition at line 945 of file wifi-mac-header.cc.
References GetTypeId().
Here is the call graph for this function:| enum WifiMacHeader::QosAckPolicy ns3::WifiMacHeader::GetQosAckPolicy | ( | void | ) | const |
Definition at line 756 of file wifi-mac-header.cc.
References BLOCK_ACK, m_qosAckPolicy, NO_ACK, NO_EXPLICIT_ACK, NORMAL_ACK, and NS_ASSERT.
|
private |
Definition at line 802 of file wifi-mac-header.cc.
References m_amsduPresent, m_qosAckPolicy, m_qosEosp, m_qosStuff, and m_qosTid.
Referenced by Serialize().
Here is the caller graph for this function:| uint8_t ns3::WifiMacHeader::GetQosTid | ( | void | ) | const |
Definition at line 750 of file wifi-mac-header.cc.
References IsQosData(), m_qosTid, and NS_ASSERT.
Referenced by ns3::EdcaTxopN::CompleteTx(), ns3::ApWifiMac::DeaggregateAmsduAndForward(), ns3::BlockAckManager::GetNextPacket(), ns3::MacTxMiddle::GetNextSequenceNumberfor(), ns3::MacRxMiddle::Lookup(), ns3::WifiRemoteStationManager::Lookup(), ns3::EdcaTxopN::NotifyAccessGranted(), ns3::ApWifiMac::Receive(), ns3::MeshWifiInterfaceMac::Receive(), ns3::MacLow::ReceiveOk(), ns3::EdcaTxopN::SetupBlockAckIfNeeded(), ns3::MacLow::StoreMpduIfNeeded(), ns3::BlockAckManager::StorePacket(), and ns3::EdcaTxopN::VerifyBlockAck().
Here is the call graph for this function:
Here is the caller graph for this function:| uint8_t ns3::WifiMacHeader::GetQosTxopLimit | ( | void | ) | const |
Definition at line 779 of file wifi-mac-header.cc.
References IsQosData(), m_qosStuff, and NS_ASSERT.
Here is the call graph for this function:| uint16_t ns3::WifiMacHeader::GetRawDuration | ( | void | ) | const |
Definition at line 685 of file wifi-mac-header.cc.
References m_duration.
| uint16_t ns3::WifiMacHeader::GetSequenceControl | ( | void | ) | const |
Definition at line 695 of file wifi-mac-header.cc.
References m_seqFrag, and m_seqSeq.
Referenced by ns3::MacLow::ForwardDown(), ns3::MacRxMiddle::HandleFragments(), ns3::MacRxMiddle::IsDuplicate(), ns3::EdcaTxopN::NotifyAccessGranted(), ns3::DcaTxop::NotifyAccessGranted(), ns3::MacRxMiddle::Receive(), Serialize(), and ns3::MacLow::StoreMpduIfNeeded().
Here is the caller graph for this function:| uint16_t ns3::WifiMacHeader::GetSequenceNumber | ( | void | ) | const |
Definition at line 700 of file wifi-mac-header.cc.
References m_seqSeq.
Referenced by ns3::BlockAckManager::GetNextPacket(), ns3::MacRxMiddle::HandleFragments(), ns3::BlockAckManager::HasOtherFragments(), ns3::MacRxMiddle::Receive(), ns3::BlockAckCache::UpdateWithMpdu(), and ns3::EdcaTxopN::VerifyBlockAck().
Here is the caller graph for this function:
|
virtual |
This method is used by Packet::AddHeader to store a header into the byte buffer of a packet. This method should return the number of bytes which are needed to store the full header data by Serialize.
Implements ns3::Header.
Definition at line 1049 of file wifi-mac-header.cc.
References GetSize().
Referenced by ns3::MacLow::NotifyNav(), ns3::EdcaTxopN::PushFront(), ns3::DcaTxop::Queue(), and ns3::EdcaTxopN::Queue().
Here is the call graph for this function:
Here is the caller graph for this function:| uint32_t ns3::WifiMacHeader::GetSize | ( | void | ) | const |
Definition at line 843 of file wifi-mac-header.cc.
References m_ctrlFromDs, m_ctrlSubtype, m_ctrlToDs, m_ctrlType, ns3::SUBTYPE_CTL_ACK, ns3::SUBTYPE_CTL_BACKREQ, ns3::SUBTYPE_CTL_BACKRESP, ns3::SUBTYPE_CTL_CTS, ns3::SUBTYPE_CTL_RTS, ns3::TYPE_CTL, ns3::TYPE_DATA, and ns3::TYPE_MGT.
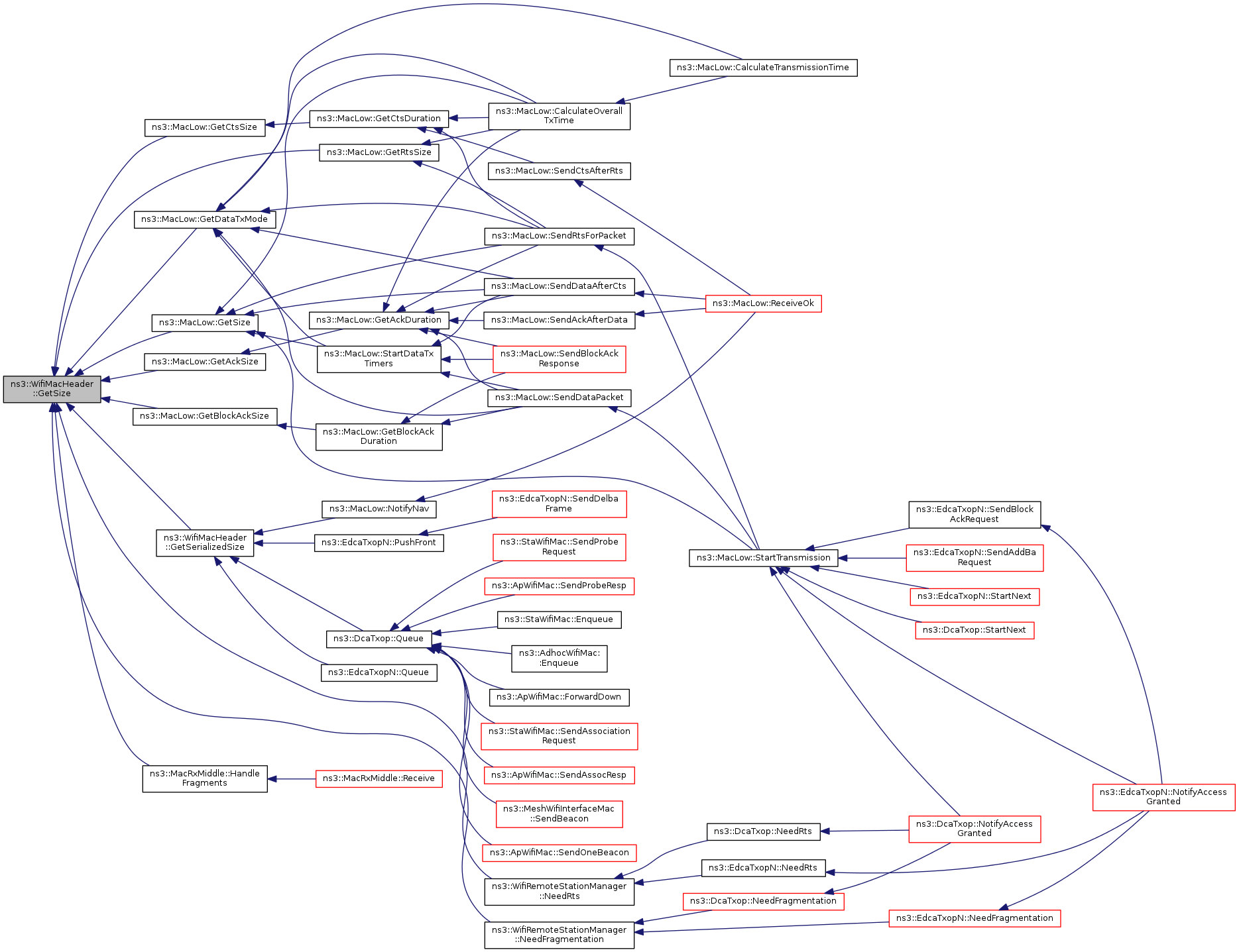
Referenced by ns3::MacLow::GetAckSize(), ns3::MacLow::GetBlockAckSize(), ns3::MacLow::GetCtsSize(), ns3::MacLow::GetDataTxMode(), ns3::MacLow::GetRtsSize(), GetSerializedSize(), ns3::MacLow::GetSize(), ns3::MacRxMiddle::HandleFragments(), ns3::WifiRemoteStationManager::NeedFragmentation(), and ns3::WifiRemoteStationManager::NeedRts().
Here is the caller graph for this function:| enum WifiMacType ns3::WifiMacHeader::GetType | ( | void | ) | const |
Definition at line 420 of file wifi-mac-header.cc.
References m_ctrlSubtype, m_ctrlType, NS_ASSERT, ns3::SUBTYPE_CTL_ACK, ns3::SUBTYPE_CTL_BACKREQ, ns3::SUBTYPE_CTL_BACKRESP, ns3::SUBTYPE_CTL_CTS, ns3::SUBTYPE_CTL_RTS, ns3::TYPE_CTL, ns3::TYPE_DATA, ns3::TYPE_MGT, ns3::WIFI_MAC_CTL_ACK, ns3::WIFI_MAC_CTL_BACKREQ, ns3::WIFI_MAC_CTL_BACKRESP, ns3::WIFI_MAC_CTL_CTS, ns3::WIFI_MAC_CTL_RTS, ns3::WIFI_MAC_DATA, ns3::WIFI_MAC_DATA_CFACK, ns3::WIFI_MAC_DATA_CFACK_CFPOLL, ns3::WIFI_MAC_DATA_CFPOLL, ns3::WIFI_MAC_DATA_NULL, ns3::WIFI_MAC_DATA_NULL_CFACK, ns3::WIFI_MAC_DATA_NULL_CFACK_CFPOLL, ns3::WIFI_MAC_DATA_NULL_CFPOLL, ns3::WIFI_MAC_MGT_ACTION, ns3::WIFI_MAC_MGT_ACTION_NO_ACK, ns3::WIFI_MAC_MGT_ASSOCIATION_REQUEST, ns3::WIFI_MAC_MGT_ASSOCIATION_RESPONSE, ns3::WIFI_MAC_MGT_AUTHENTICATION, ns3::WIFI_MAC_MGT_BEACON, ns3::WIFI_MAC_MGT_DEAUTHENTICATION, ns3::WIFI_MAC_MGT_DISASSOCIATION, ns3::WIFI_MAC_MGT_MULTIHOP_ACTION, ns3::WIFI_MAC_MGT_PROBE_REQUEST, ns3::WIFI_MAC_MGT_PROBE_RESPONSE, ns3::WIFI_MAC_MGT_REASSOCIATION_REQUEST, ns3::WIFI_MAC_MGT_REASSOCIATION_RESPONSE, ns3::WIFI_MAC_QOSDATA, ns3::WIFI_MAC_QOSDATA_CFACK, ns3::WIFI_MAC_QOSDATA_CFACK_CFPOLL, ns3::WIFI_MAC_QOSDATA_CFPOLL, ns3::WIFI_MAC_QOSDATA_NULL, ns3::WIFI_MAC_QOSDATA_NULL_CFACK_CFPOLL, and ns3::WIFI_MAC_QOSDATA_NULL_CFPOLL.
Referenced by GetTypeString(), IsAck(), IsAction(), IsAssocReq(), IsAssocResp(), IsAuthentication(), IsBeacon(), IsBlockAck(), IsBlockAckReq(), IsCfpoll(), IsCts(), IsDeauthentication(), IsDisassociation(), IsMultihopAction(), IsProbeReq(), IsProbeResp(), IsReassocReq(), IsReassocResp(), IsRts(), ns3::EdcaTxopN::NotifyAccessGranted(), Print(), and ns3::RegularWifiMac::Receive().
Here is the caller graph for this function:
|
static |
This method returns the TypeId associated to ns3::WifiMacHeader.
No Attributes defined for this type.
No TraceSources defined for this type.
Reimplemented from ns3::Header.
Definition at line 935 of file wifi-mac-header.cc.
References ns3::TypeId::SetParent().
Referenced by GetInstanceTypeId().
Here is the call graph for this function:
Here is the caller graph for this function:| const char * ns3::WifiMacHeader::GetTypeString | ( | void | ) | const |
Definition at line 882 of file wifi-mac-header.cc.
References ns3::DATA, FOO, and GetType().
Referenced by ns3::MacLow::ForwardDown(), Print(), and ns3::MacLow::ReceiveOk().
Here is the call graph for this function:
Here is the caller graph for this function:| bool ns3::WifiMacHeader::IsAck | ( | void | ) | const |
Definition at line 608 of file wifi-mac-header.cc.
References GetType(), and ns3::WIFI_MAC_CTL_ACK.
Referenced by ns3::MacLow::ReceiveOk().
Here is the call graph for this function:
Here is the caller graph for this function:| bool ns3::WifiMacHeader::IsAction | ( | void | ) | const |
Definition at line 663 of file wifi-mac-header.cc.
References GetType(), and ns3::WIFI_MAC_MGT_ACTION.
Referenced by ns3::EdcaTxopN::GotAck(), ns3::dot11s::PeerManagementProtocolMac::Receive(), ns3::dot11s::HwmpProtocolMac::Receive(), ns3::RegularWifiMac::Receive(), and ns3::dot11s::PeerManagementProtocolMac::UpdateOutcomingFrame().
Here is the call graph for this function:
Here is the caller graph for this function:| bool ns3::WifiMacHeader::IsAssocReq | ( | void | ) | const |
Definition at line 613 of file wifi-mac-header.cc.
References GetType(), and ns3::WIFI_MAC_MGT_ASSOCIATION_REQUEST.
Referenced by ns3::StaWifiMac::Receive(), and ns3::ApWifiMac::Receive().
Here is the call graph for this function:
Here is the caller graph for this function:| bool ns3::WifiMacHeader::IsAssocResp | ( | void | ) | const |
Definition at line 618 of file wifi-mac-header.cc.
References GetType(), and ns3::WIFI_MAC_MGT_ASSOCIATION_RESPONSE.
Referenced by ns3::StaWifiMac::Receive(), ns3::ApWifiMac::TxFailed(), and ns3::ApWifiMac::TxOk().
Here is the call graph for this function:
Here is the caller graph for this function:| bool ns3::WifiMacHeader::IsAuthentication | ( | void | ) | const |
Definition at line 653 of file wifi-mac-header.cc.
References GetType(), and ns3::WIFI_MAC_MGT_AUTHENTICATION.
Here is the call graph for this function:| bool ns3::WifiMacHeader::IsBeacon | ( | void | ) | const |
Definition at line 643 of file wifi-mac-header.cc.
References GetType(), and ns3::WIFI_MAC_MGT_BEACON.
Referenced by ns3::dot11s::PeerManagementProtocolMac::Receive(), ns3::StaWifiMac::Receive(), and ns3::MeshWifiInterfaceMac::Receive().
Here is the call graph for this function:
Here is the caller graph for this function:| bool ns3::WifiMacHeader::IsBlockAck | ( | void | ) | const |
Definition at line 678 of file wifi-mac-header.cc.
References GetType(), and ns3::WIFI_MAC_CTL_BACKRESP.
Referenced by ns3::MacLow::ReceiveOk().
Here is the call graph for this function:
Here is the caller graph for this function:| bool ns3::WifiMacHeader::IsBlockAckReq | ( | void | ) | const |
Definition at line 673 of file wifi-mac-header.cc.
References GetType(), and ns3::WIFI_MAC_CTL_BACKREQ.
Referenced by ns3::MacLow::ReceiveOk().
Here is the call graph for this function:
Here is the caller graph for this function:| bool ns3::WifiMacHeader::IsCfpoll | ( | void | ) | const |
Definition at line 578 of file wifi-mac-header.cc.
References GetType(), ns3::WIFI_MAC_DATA_CFACK_CFPOLL, ns3::WIFI_MAC_DATA_CFPOLL, ns3::WIFI_MAC_DATA_NULL_CFACK_CFPOLL, ns3::WIFI_MAC_DATA_NULL_CFPOLL, ns3::WIFI_MAC_QOSDATA_CFACK_CFPOLL, ns3::WIFI_MAC_QOSDATA_CFPOLL, ns3::WIFI_MAC_QOSDATA_NULL_CFACK_CFPOLL, and ns3::WIFI_MAC_QOSDATA_NULL_CFPOLL.
Referenced by ns3::MacLow::NotifyNav().
Here is the call graph for this function:
Here is the caller graph for this function:| bool ns3::WifiMacHeader::IsCtl | ( | void | ) | const |
Definition at line 568 of file wifi-mac-header.cc.
References m_ctrlType, and ns3::TYPE_CTL.
Referenced by ns3::AdhocWifiMac::Receive(), ns3::StaWifiMac::Receive(), and ns3::MacLow::ReceiveOk().
Here is the caller graph for this function:| bool ns3::WifiMacHeader::IsCts | ( | void | ) | const |
Definition at line 603 of file wifi-mac-header.cc.
References GetType(), and ns3::WIFI_MAC_CTL_CTS.
Referenced by ns3::MacLow::ReceiveOk().
Here is the call graph for this function:
Here is the caller graph for this function:| bool ns3::WifiMacHeader::IsData | ( | void | ) | const |
Definition at line 557 of file wifi-mac-header.cc.
References m_ctrlType, and ns3::TYPE_DATA.
Referenced by ns3::EdcaTxopN::NotifyAccessGranted(), ns3::flame::FlameProtocolMac::Receive(), ns3::MacRxMiddle::Receive(), ns3::dot11s::HwmpProtocolMac::Receive(), ns3::AdhocWifiMac::Receive(), ns3::StaWifiMac::Receive(), ns3::ApWifiMac::Receive(), ns3::MeshWifiInterfaceMac::Receive(), ns3::dot11s::HwmpProtocolMac::ReceiveData(), ns3::MacLow::ReceiveOk(), ns3::flame::FlameProtocolMac::UpdateOutcomingFrame(), and ns3::dot11s::HwmpProtocolMac::UpdateOutcomingFrame().
Here is the caller graph for this function:| bool ns3::WifiMacHeader::IsDeauthentication | ( | void | ) | const |
Definition at line 658 of file wifi-mac-header.cc.
References GetType(), and ns3::WIFI_MAC_MGT_DEAUTHENTICATION.
Here is the call graph for this function:| bool ns3::WifiMacHeader::IsDisassociation | ( | void | ) | const |
Definition at line 648 of file wifi-mac-header.cc.
References GetType(), and ns3::WIFI_MAC_MGT_DISASSOCIATION.
Referenced by ns3::ApWifiMac::Receive().
Here is the call graph for this function:
Here is the caller graph for this function:| bool ns3::WifiMacHeader::IsFromDs | ( | void | ) | const |
Definition at line 546 of file wifi-mac-header.cc.
References m_ctrlFromDs.
Referenced by ns3::StaWifiMac::Receive(), and ns3::ApWifiMac::Receive().
Here is the caller graph for this function:| bool ns3::WifiMacHeader::IsMgt | ( | void | ) | const |
Definition at line 573 of file wifi-mac-header.cc.
References m_ctrlType, and ns3::TYPE_MGT.
Referenced by ns3::MacRxMiddle::Receive(), ns3::ApWifiMac::Receive(), ns3::RegularWifiMac::Receive(), and ns3::MacLow::ReceiveOk().
Here is the caller graph for this function:| bool ns3::WifiMacHeader::IsMoreFragments | ( | void | ) | const |
Definition at line 715 of file wifi-mac-header.cc.
References m_ctrlMoreFrag.
Referenced by ns3::MacRxMiddle::HandleFragments().
Here is the caller graph for this function:| bool ns3::WifiMacHeader::IsMultihopAction | ( | void | ) | const |
Definition at line 668 of file wifi-mac-header.cc.
References GetType(), and ns3::WIFI_MAC_MGT_MULTIHOP_ACTION.
Here is the call graph for this function:| bool ns3::WifiMacHeader::IsProbeReq | ( | void | ) | const |
Definition at line 633 of file wifi-mac-header.cc.
References GetType(), and ns3::WIFI_MAC_MGT_PROBE_REQUEST.
Referenced by ns3::StaWifiMac::Receive(), and ns3::ApWifiMac::Receive().
Here is the call graph for this function:
Here is the caller graph for this function:| bool ns3::WifiMacHeader::IsProbeResp | ( | void | ) | const |
Definition at line 638 of file wifi-mac-header.cc.
References GetType(), and ns3::WIFI_MAC_MGT_PROBE_RESPONSE.
Referenced by ns3::StaWifiMac::Receive().
Here is the call graph for this function:
Here is the caller graph for this function:| bool ns3::WifiMacHeader::IsQosAck | ( | void | ) | const |
Definition at line 732 of file wifi-mac-header.cc.
References IsQosData(), m_qosAckPolicy, and NS_ASSERT.
Referenced by ns3::MacLow::ReceiveOk().
Here is the call graph for this function:
Here is the caller graph for this function:| bool ns3::WifiMacHeader::IsQosAmsdu | ( | void | ) | const |
Definition at line 744 of file wifi-mac-header.cc.
References IsQosData(), m_amsduPresent, and NS_ASSERT.
Referenced by ns3::EdcaTxopN::GotAck(), ns3::EdcaTxopN::NotifyAccessGranted(), ns3::AdhocWifiMac::Receive(), ns3::StaWifiMac::Receive(), and ns3::ApWifiMac::Receive().
Here is the call graph for this function:
Here is the caller graph for this function:| bool ns3::WifiMacHeader::IsQosBlockAck | ( | void | ) | const |
Definition at line 720 of file wifi-mac-header.cc.
References IsQosData(), m_qosAckPolicy, and NS_ASSERT.
Referenced by ns3::EdcaTxopN::CompleteTx(), ns3::EdcaTxopN::NotifyAccessGranted(), and ns3::MacLow::ReceiveOk().
Here is the call graph for this function:
Here is the caller graph for this function:| bool ns3::WifiMacHeader::IsQosData | ( | void | ) | const |
Definition at line 563 of file wifi-mac-header.cc.
References m_ctrlSubtype, m_ctrlType, and ns3::TYPE_DATA.
Referenced by ns3::EdcaTxopN::CompleteTx(), ns3::MacTxMiddle::GetNextSequenceNumberfor(), GetQosTid(), GetQosTxopLimit(), IsQosAck(), IsQosAmsdu(), IsQosBlockAck(), IsQosEosp(), IsQosNoAck(), ns3::MacRxMiddle::Lookup(), ns3::WifiRemoteStationManager::Lookup(), ns3::EdcaTxopN::NotifyAccessGranted(), ns3::AdhocWifiMac::Receive(), ns3::StaWifiMac::Receive(), ns3::ApWifiMac::Receive(), ns3::MeshWifiInterfaceMac::Receive(), ns3::MacLow::ReceiveOk(), and ns3::BlockAckManager::StorePacket().
Here is the caller graph for this function:| bool ns3::WifiMacHeader::IsQosEosp | ( | void | ) | const |
Definition at line 738 of file wifi-mac-header.cc.
References IsQosData(), m_qosEosp, and NS_ASSERT.
Here is the call graph for this function:| bool ns3::WifiMacHeader::IsQosNoAck | ( | void | ) | const |
Definition at line 726 of file wifi-mac-header.cc.
References IsQosData(), m_qosAckPolicy, and NS_ASSERT.
Referenced by ns3::MacLow::ReceiveOk().
Here is the call graph for this function:
Here is the caller graph for this function:| bool ns3::WifiMacHeader::IsReassocReq | ( | void | ) | const |
Definition at line 623 of file wifi-mac-header.cc.
References GetType(), and ns3::WIFI_MAC_MGT_REASSOCIATION_REQUEST.
Here is the call graph for this function:| bool ns3::WifiMacHeader::IsReassocResp | ( | void | ) | const |
Definition at line 628 of file wifi-mac-header.cc.
References GetType(), and ns3::WIFI_MAC_MGT_REASSOCIATION_RESPONSE.
Here is the call graph for this function:| bool ns3::WifiMacHeader::IsRetry | ( | void | ) | const |
Definition at line 710 of file wifi-mac-header.cc.
References m_ctrlRetry.
Referenced by ns3::EdcaTxopN::CompleteTx(), ns3::MacRxMiddle::IsDuplicate(), and ns3::EdcaTxopN::NotifyAccessGranted().
Here is the caller graph for this function:| bool ns3::WifiMacHeader::IsRts | ( | void | ) | const |
Definition at line 598 of file wifi-mac-header.cc.
References GetType(), and ns3::WIFI_MAC_CTL_RTS.
Referenced by ns3::MacLow::NotifyNav(), and ns3::MacLow::ReceiveOk().
Here is the call graph for this function:
Here is the caller graph for this function:| bool ns3::WifiMacHeader::IsToDs | ( | void | ) | const |
Definition at line 551 of file wifi-mac-header.cc.
References m_ctrlToDs.
Referenced by ns3::StaWifiMac::Receive(), and ns3::ApWifiMac::Receive().
Here is the caller graph for this function:
|
virtual |
| os | output stream This method is used by Packet::Print to print the content of a trailer as ascii data to a c++ output stream. Although the trailer is free to format its output as it wishes, it is recommended to follow a few rules to integrate with the packet pretty printer: start with flags, small field values located between a pair of parens. Values should be separated by whitespace. Follow the parens with the important fields, separated by whitespace. i.e.: (field1 val1 field2 val2 field3 val3) field4 val4 field5 val5 |
Implements ns3::Header.
Definition at line 960 of file wifi-mac-header.cc.
References GetType(), GetTypeString(), m_addr1, m_addr2, m_addr3, m_addr4, m_ctrlFromDs, m_ctrlToDs, m_duration, m_seqFrag, m_seqSeq, NS_FATAL_ERROR, PrintFrameControl(), ns3::WIFI_MAC_CTL_ACK, ns3::WIFI_MAC_CTL_BACKREQ, ns3::WIFI_MAC_CTL_BACKRESP, ns3::WIFI_MAC_CTL_CTS, ns3::WIFI_MAC_CTL_RTS, ns3::WIFI_MAC_DATA, ns3::WIFI_MAC_DATA_CFACK, ns3::WIFI_MAC_DATA_CFACK_CFPOLL, ns3::WIFI_MAC_DATA_CFPOLL, ns3::WIFI_MAC_DATA_NULL, ns3::WIFI_MAC_DATA_NULL_CFACK, ns3::WIFI_MAC_DATA_NULL_CFACK_CFPOLL, ns3::WIFI_MAC_DATA_NULL_CFPOLL, ns3::WIFI_MAC_MGT_ACTION, ns3::WIFI_MAC_MGT_ACTION_NO_ACK, ns3::WIFI_MAC_MGT_ASSOCIATION_REQUEST, ns3::WIFI_MAC_MGT_ASSOCIATION_RESPONSE, ns3::WIFI_MAC_MGT_AUTHENTICATION, ns3::WIFI_MAC_MGT_BEACON, ns3::WIFI_MAC_MGT_DEAUTHENTICATION, ns3::WIFI_MAC_MGT_DISASSOCIATION, ns3::WIFI_MAC_MGT_MULTIHOP_ACTION, ns3::WIFI_MAC_MGT_PROBE_REQUEST, ns3::WIFI_MAC_MGT_PROBE_RESPONSE, ns3::WIFI_MAC_MGT_REASSOCIATION_REQUEST, ns3::WIFI_MAC_MGT_REASSOCIATION_RESPONSE, ns3::WIFI_MAC_QOSDATA, ns3::WIFI_MAC_QOSDATA_CFACK, ns3::WIFI_MAC_QOSDATA_CFACK_CFPOLL, ns3::WIFI_MAC_QOSDATA_CFPOLL, ns3::WIFI_MAC_QOSDATA_NULL, ns3::WIFI_MAC_QOSDATA_NULL_CFACK_CFPOLL, and ns3::WIFI_MAC_QOSDATA_NULL_CFPOLL.
Here is the call graph for this function:
|
private |
Definition at line 951 of file wifi-mac-header.cc.
References m_ctrlFromDs, m_ctrlMoreData, m_ctrlMoreFrag, m_ctrlRetry, and m_ctrlToDs.
Referenced by Print().
Here is the caller graph for this function:
|
virtual |
| start | an iterator which points to where the header should be written. |
This method is used by Packet::AddHeader to store a header into the byte buffer of a packet. The data written is expected to match bit-for-bit the representation of this header in a real network.
Implements ns3::Header.
Definition at line 1054 of file wifi-mac-header.cc.
References GetFrameControl(), GetQosControl(), GetSequenceControl(), m_addr1, m_addr2, m_addr3, m_addr4, m_ctrlFromDs, m_ctrlSubtype, m_ctrlToDs, m_ctrlType, m_duration, NS_ASSERT, ns3::SUBTYPE_CTL_ACK, ns3::SUBTYPE_CTL_BACKREQ, ns3::SUBTYPE_CTL_BACKRESP, ns3::SUBTYPE_CTL_CTS, ns3::SUBTYPE_CTL_RTS, ns3::TYPE_CTL, ns3::TYPE_DATA, ns3::TYPE_MGT, ns3::Buffer::Iterator::WriteHtolsbU16(), and ns3::WriteTo().
Here is the call graph for this function:| void ns3::WifiMacHeader::SetAction | ( | void | ) |
Definition at line 149 of file wifi-mac-header.cc.
References m_ctrlSubtype, m_ctrlType, and ns3::TYPE_MGT.
Referenced by ns3::dot11s::HwmpProtocolMac::ForwardPerr(), ns3::EdcaTxopN::SendAddBaRequest(), ns3::RegularWifiMac::SendAddBaResponse(), ns3::EdcaTxopN::SendDelbaFrame(), ns3::dot11s::PeerManagementProtocolMac::SendPeerLinkManagementFrame(), ns3::dot11s::HwmpProtocolMac::SendPrep(), and ns3::dot11s::HwmpProtocolMac::SendPreq().
Here is the caller graph for this function:| void ns3::WifiMacHeader::SetAddr1 | ( | Mac48Address | address | ) |
Definition at line 80 of file wifi-mac-header.cc.
References m_addr1.
Referenced by ns3::MeshWifiBeacon::CreateHeader(), ns3::StaWifiMac::Enqueue(), ns3::AdhocWifiMac::Enqueue(), ns3::ApWifiMac::ForwardDown(), ns3::MeshWifiInterfaceMac::ForwardDown(), ns3::dot11s::HwmpProtocolMac::ForwardPerr(), ns3::MacLow::SendAckAfterData(), ns3::EdcaTxopN::SendAddBaRequest(), ns3::RegularWifiMac::SendAddBaResponse(), ns3::StaWifiMac::SendAssociationRequest(), ns3::ApWifiMac::SendAssocResp(), ns3::EdcaTxopN::SendBlockAckRequest(), ns3::MacLow::SendBlockAckResponse(), ns3::MacLow::SendCtsAfterRts(), ns3::EdcaTxopN::SendDelbaFrame(), ns3::ApWifiMac::SendOneBeacon(), ns3::dot11s::PeerManagementProtocolMac::SendPeerLinkManagementFrame(), ns3::dot11s::HwmpProtocolMac::SendPrep(), ns3::dot11s::HwmpProtocolMac::SendPreq(), ns3::StaWifiMac::SendProbeRequest(), ns3::ApWifiMac::SendProbeResp(), ns3::MacLow::SendRtsForPacket(), ns3::flame::FlameProtocolMac::UpdateOutcomingFrame(), and ns3::dot11s::HwmpProtocolMac::UpdateOutcomingFrame().
Here is the caller graph for this function:| void ns3::WifiMacHeader::SetAddr2 | ( | Mac48Address | address | ) |
Definition at line 85 of file wifi-mac-header.cc.
References m_addr2.
Referenced by ns3::MeshWifiBeacon::CreateHeader(), ns3::StaWifiMac::Enqueue(), ns3::AdhocWifiMac::Enqueue(), ns3::ApWifiMac::ForwardDown(), ns3::MeshWifiInterfaceMac::ForwardDown(), ns3::dot11s::HwmpProtocolMac::ForwardPerr(), ns3::EdcaTxopN::SendAddBaRequest(), ns3::RegularWifiMac::SendAddBaResponse(), ns3::StaWifiMac::SendAssociationRequest(), ns3::ApWifiMac::SendAssocResp(), ns3::EdcaTxopN::SendBlockAckRequest(), ns3::MacLow::SendBlockAckResponse(), ns3::EdcaTxopN::SendDelbaFrame(), ns3::ApWifiMac::SendOneBeacon(), ns3::dot11s::PeerManagementProtocolMac::SendPeerLinkManagementFrame(), ns3::dot11s::HwmpProtocolMac::SendPrep(), ns3::dot11s::HwmpProtocolMac::SendPreq(), ns3::StaWifiMac::SendProbeRequest(), ns3::ApWifiMac::SendProbeResp(), and ns3::MacLow::SendRtsForPacket().
Here is the caller graph for this function:| void ns3::WifiMacHeader::SetAddr3 | ( | Mac48Address | address | ) |
Definition at line 90 of file wifi-mac-header.cc.
References m_addr3.
Referenced by ns3::MeshWifiBeacon::CreateHeader(), ns3::StaWifiMac::Enqueue(), ns3::AdhocWifiMac::Enqueue(), ns3::ApWifiMac::ForwardDown(), ns3::MeshWifiInterfaceMac::ForwardDown(), ns3::dot11s::HwmpProtocolMac::ForwardPerr(), ns3::EdcaTxopN::NotifyAccessGranted(), ns3::EdcaTxopN::SendAddBaRequest(), ns3::RegularWifiMac::SendAddBaResponse(), ns3::StaWifiMac::SendAssociationRequest(), ns3::ApWifiMac::SendAssocResp(), ns3::EdcaTxopN::SendBlockAckRequest(), ns3::EdcaTxopN::SendDelbaFrame(), ns3::ApWifiMac::SendOneBeacon(), ns3::dot11s::PeerManagementProtocolMac::SendPeerLinkManagementFrame(), ns3::dot11s::HwmpProtocolMac::SendPrep(), ns3::dot11s::HwmpProtocolMac::SendPreq(), ns3::StaWifiMac::SendProbeRequest(), and ns3::ApWifiMac::SendProbeResp().
Here is the caller graph for this function:| void ns3::WifiMacHeader::SetAddr4 | ( | Mac48Address | address | ) |
Definition at line 95 of file wifi-mac-header.cc.
References m_addr4.
Referenced by ns3::MeshWifiInterfaceMac::ForwardDown().
Here is the caller graph for this function:| void ns3::WifiMacHeader::SetAssocReq | ( | void | ) |
Definition at line 100 of file wifi-mac-header.cc.
References m_ctrlSubtype, m_ctrlType, and ns3::TYPE_MGT.
Referenced by ns3::StaWifiMac::SendAssociationRequest().
Here is the caller graph for this function:| void ns3::WifiMacHeader::SetAssocResp | ( | void | ) |
Definition at line 106 of file wifi-mac-header.cc.
References m_ctrlSubtype, m_ctrlType, and ns3::TYPE_MGT.
Referenced by ns3::ApWifiMac::SendAssocResp().
Here is the caller graph for this function:| void ns3::WifiMacHeader::SetBeacon | ( | void | ) |
Definition at line 124 of file wifi-mac-header.cc.
References m_ctrlSubtype, m_ctrlType, and ns3::TYPE_MGT.
Referenced by ns3::MeshWifiBeacon::CreateHeader(), and ns3::ApWifiMac::SendOneBeacon().
Here is the caller graph for this function:| void ns3::WifiMacHeader::SetBlockAck | ( | void | ) |
Definition at line 136 of file wifi-mac-header.cc.
References m_ctrlSubtype, m_ctrlType, and ns3::TYPE_CTL.
| void ns3::WifiMacHeader::SetBlockAckReq | ( | void | ) |
Definition at line 130 of file wifi-mac-header.cc.
References m_ctrlSubtype, m_ctrlType, and ns3::TYPE_CTL.
| void ns3::WifiMacHeader::SetDsFrom | ( | void | ) |
Definition at line 59 of file wifi-mac-header.cc.
References m_ctrlFromDs.
Referenced by ns3::ApWifiMac::ForwardDown(), ns3::MeshWifiInterfaceMac::ForwardDown(), and ns3::dot11s::AirtimeLinkMetricCalculator::SetHeaderTid().
Here is the caller graph for this function:| void ns3::WifiMacHeader::SetDsNotFrom | ( | void | ) |
Definition at line 64 of file wifi-mac-header.cc.
References m_ctrlFromDs.
Referenced by ns3::MeshWifiBeacon::CreateHeader(), ns3::StaWifiMac::Enqueue(), ns3::AdhocWifiMac::Enqueue(), ns3::dot11s::HwmpProtocolMac::ForwardPerr(), ns3::MacLow::SendAckAfterData(), ns3::EdcaTxopN::SendAddBaRequest(), ns3::RegularWifiMac::SendAddBaResponse(), ns3::StaWifiMac::SendAssociationRequest(), ns3::ApWifiMac::SendAssocResp(), ns3::EdcaTxopN::SendBlockAckRequest(), ns3::MacLow::SendBlockAckResponse(), ns3::MacLow::SendCtsAfterRts(), ns3::EdcaTxopN::SendDelbaFrame(), ns3::ApWifiMac::SendOneBeacon(), ns3::dot11s::PeerManagementProtocolMac::SendPeerLinkManagementFrame(), ns3::dot11s::HwmpProtocolMac::SendPrep(), ns3::dot11s::HwmpProtocolMac::SendPreq(), ns3::StaWifiMac::SendProbeRequest(), ns3::ApWifiMac::SendProbeResp(), and ns3::MacLow::SendRtsForPacket().
Here is the caller graph for this function:| void ns3::WifiMacHeader::SetDsNotTo | ( | void | ) |
Definition at line 74 of file wifi-mac-header.cc.
References m_ctrlToDs.
Referenced by ns3::MeshWifiBeacon::CreateHeader(), ns3::AdhocWifiMac::Enqueue(), ns3::ApWifiMac::ForwardDown(), ns3::dot11s::HwmpProtocolMac::ForwardPerr(), ns3::MacLow::SendAckAfterData(), ns3::EdcaTxopN::SendAddBaRequest(), ns3::RegularWifiMac::SendAddBaResponse(), ns3::StaWifiMac::SendAssociationRequest(), ns3::ApWifiMac::SendAssocResp(), ns3::EdcaTxopN::SendBlockAckRequest(), ns3::MacLow::SendBlockAckResponse(), ns3::MacLow::SendCtsAfterRts(), ns3::EdcaTxopN::SendDelbaFrame(), ns3::ApWifiMac::SendOneBeacon(), ns3::dot11s::PeerManagementProtocolMac::SendPeerLinkManagementFrame(), ns3::dot11s::HwmpProtocolMac::SendPrep(), ns3::dot11s::HwmpProtocolMac::SendPreq(), ns3::StaWifiMac::SendProbeRequest(), ns3::ApWifiMac::SendProbeResp(), and ns3::MacLow::SendRtsForPacket().
Here is the caller graph for this function:| void ns3::WifiMacHeader::SetDsTo | ( | void | ) |
Definition at line 69 of file wifi-mac-header.cc.
References m_ctrlToDs.
Referenced by ns3::StaWifiMac::Enqueue(), ns3::MeshWifiInterfaceMac::ForwardDown(), and ns3::dot11s::AirtimeLinkMetricCalculator::SetHeaderTid().
Here is the caller graph for this function:| void ns3::WifiMacHeader::SetDuration | ( | Time | duration | ) |
Definition at line 305 of file wifi-mac-header.cc.
References ns3::Time::GetMicroSeconds(), m_duration, and NS_ASSERT.
Referenced by ns3::MacLow::SendAckAfterData(), ns3::MacLow::SendBlockAckResponse(), ns3::MacLow::SendCtsAfterRts(), ns3::MacLow::SendDataAfterCts(), ns3::MacLow::SendDataPacket(), and ns3::MacLow::SendRtsForPacket().
Here is the call graph for this function:
Here is the caller graph for this function:| void ns3::WifiMacHeader::SetFragmentNumber | ( | uint8_t | frag | ) |
Definition at line 320 of file wifi-mac-header.cc.
References m_seqFrag.
Referenced by ns3::EdcaTxopN::GetFragmentPacket(), ns3::DcaTxop::GetFragmentPacket(), ns3::EdcaTxopN::NotifyAccessGranted(), ns3::DcaTxop::NotifyAccessGranted(), and ns3::EdcaTxopN::SendAddBaRequest().
Here is the caller graph for this function:
|
private |
Definition at line 814 of file wifi-mac-header.cc.
References m_ctrlFromDs, m_ctrlMoreData, m_ctrlMoreFrag, m_ctrlOrder, m_ctrlRetry, m_ctrlSubtype, m_ctrlToDs, m_ctrlType, and m_ctrlWep.
Referenced by Deserialize().
Here is the caller graph for this function:| void ns3::WifiMacHeader::SetId | ( | uint16_t | id | ) |
Definition at line 312 of file wifi-mac-header.cc.
References m_duration.
| void ns3::WifiMacHeader::SetMoreFragments | ( | void | ) |
Definition at line 328 of file wifi-mac-header.cc.
References m_ctrlMoreFrag.
Referenced by ns3::EdcaTxopN::GetFragmentPacket(), and ns3::DcaTxop::GetFragmentPacket().
Here is the caller graph for this function:| void ns3::WifiMacHeader::SetMultihopAction | ( | void | ) |
Definition at line 155 of file wifi-mac-header.cc.
References m_ctrlSubtype, m_ctrlType, and ns3::TYPE_MGT.
| void ns3::WifiMacHeader::SetNoMoreFragments | ( | void | ) |
Definition at line 324 of file wifi-mac-header.cc.
References m_ctrlMoreFrag.
Referenced by ns3::EdcaTxopN::GetFragmentPacket(), ns3::DcaTxop::GetFragmentPacket(), ns3::EdcaTxopN::NotifyAccessGranted(), ns3::DcaTxop::NotifyAccessGranted(), ns3::MacLow::SendAckAfterData(), ns3::EdcaTxopN::SendAddBaRequest(), ns3::EdcaTxopN::SendBlockAckRequest(), ns3::MacLow::SendBlockAckResponse(), ns3::MacLow::SendCtsAfterRts(), and ns3::MacLow::SendRtsForPacket().
Here is the caller graph for this function:| void ns3::WifiMacHeader::SetNoRetry | ( | void | ) |
Definition at line 336 of file wifi-mac-header.cc.
References m_ctrlRetry.
Referenced by ns3::EdcaTxopN::NotifyAccessGranted(), ns3::DcaTxop::NotifyAccessGranted(), ns3::MacLow::SendAckAfterData(), ns3::EdcaTxopN::SendAddBaRequest(), ns3::EdcaTxopN::SendBlockAckRequest(), ns3::MacLow::SendBlockAckResponse(), ns3::MacLow::SendCtsAfterRts(), and ns3::MacLow::SendRtsForPacket().
Here is the caller graph for this function:| void ns3::WifiMacHeader::SetProbeReq | ( | void | ) |
Definition at line 112 of file wifi-mac-header.cc.
References m_ctrlSubtype, m_ctrlType, and ns3::TYPE_MGT.
Referenced by ns3::StaWifiMac::SendProbeRequest().
Here is the caller graph for this function:| void ns3::WifiMacHeader::SetProbeResp | ( | void | ) |
Definition at line 118 of file wifi-mac-header.cc.
References m_ctrlSubtype, m_ctrlType, and ns3::TYPE_MGT.
Referenced by ns3::ApWifiMac::SendProbeResp().
Here is the caller graph for this function:| void ns3::WifiMacHeader::SetQosAckPolicy | ( | enum QosAckPolicy | policy | ) |
Definition at line 352 of file wifi-mac-header.cc.
References BLOCK_ACK, m_qosAckPolicy, NO_ACK, NO_EXPLICIT_ACK, and NORMAL_ACK.
Referenced by ns3::StaWifiMac::Enqueue(), ns3::AdhocWifiMac::Enqueue(), ns3::ApWifiMac::ForwardDown(), ns3::MeshWifiInterfaceMac::ForwardDown(), ns3::BlockAckManager::GetNextPacket(), and ns3::EdcaTxopN::VerifyBlockAck().
Here is the caller graph for this function:| void ns3::WifiMacHeader::SetQosAmsdu | ( | void | ) |
Definition at line 385 of file wifi-mac-header.cc.
References m_amsduPresent.
Referenced by ns3::EdcaTxopN::NotifyAccessGranted().
Here is the caller graph for this function:| void ns3::WifiMacHeader::SetQosBlockAck | ( | void | ) |
Definition at line 376 of file wifi-mac-header.cc.
References m_qosAckPolicy.
|
private |
Definition at line 833 of file wifi-mac-header.cc.
References m_amsduPresent, m_qosAckPolicy, m_qosEosp, m_qosStuff, and m_qosTid.
Referenced by Deserialize().
Here is the caller graph for this function:| void ns3::WifiMacHeader::SetQosEosp | ( | ) |
Definition at line 344 of file wifi-mac-header.cc.
References m_qosEosp.
| void ns3::WifiMacHeader::SetQosNoAck | ( | void | ) |
Definition at line 381 of file wifi-mac-header.cc.
References m_qosAckPolicy.
| void ns3::WifiMacHeader::SetQosNoAmsdu | ( | void | ) |
Definition at line 389 of file wifi-mac-header.cc.
References m_amsduPresent.
Referenced by ns3::StaWifiMac::Enqueue(), ns3::AdhocWifiMac::Enqueue(), ns3::ApWifiMac::ForwardDown(), and ns3::MeshWifiInterfaceMac::ForwardDown().
Here is the caller graph for this function:| void ns3::WifiMacHeader::SetQosNoEosp | ( | ) |
Definition at line 348 of file wifi-mac-header.cc.
References m_qosEosp.
Referenced by ns3::StaWifiMac::Enqueue(), ns3::AdhocWifiMac::Enqueue(), ns3::ApWifiMac::ForwardDown(), and ns3::MeshWifiInterfaceMac::ForwardDown().
Here is the caller graph for this function:| void ns3::WifiMacHeader::SetQosNormalAck | ( | void | ) |
Definition at line 371 of file wifi-mac-header.cc.
References m_qosAckPolicy.
| void ns3::WifiMacHeader::SetQosTid | ( | uint8_t | tid | ) |
Definition at line 340 of file wifi-mac-header.cc.
References m_qosTid.
Referenced by ns3::StaWifiMac::Enqueue(), ns3::AdhocWifiMac::Enqueue(), ns3::ApWifiMac::ForwardDown(), ns3::MeshWifiInterfaceMac::ForwardDown(), and ns3::dot11s::AirtimeLinkMetricCalculator::SetHeaderTid().
Here is the caller graph for this function:| void ns3::WifiMacHeader::SetQosTxopLimit | ( | uint8_t | txop | ) |
Definition at line 393 of file wifi-mac-header.cc.
References m_qosStuff.
Referenced by ns3::StaWifiMac::Enqueue(), ns3::AdhocWifiMac::Enqueue(), ns3::ApWifiMac::ForwardDown(), and ns3::MeshWifiInterfaceMac::ForwardDown().
Here is the caller graph for this function:| void ns3::WifiMacHeader::SetRawDuration | ( | uint16_t | duration | ) |
Definition at line 300 of file wifi-mac-header.cc.
References m_duration.
| void ns3::WifiMacHeader::SetRetry | ( | void | ) |
Definition at line 332 of file wifi-mac-header.cc.
References m_ctrlRetry.
Referenced by ns3::BlockAckManager::GetNextPacket(), ns3::EdcaTxopN::MissedAck(), ns3::DcaTxop::MissedAck(), and ns3::EdcaTxopN::MissedBlockAck().
Here is the caller graph for this function:
|
private |
Definition at line 827 of file wifi-mac-header.cc.
References m_seqFrag, and m_seqSeq.
Referenced by Deserialize().
Here is the caller graph for this function:| void ns3::WifiMacHeader::SetSequenceNumber | ( | uint16_t | seq | ) |
Definition at line 316 of file wifi-mac-header.cc.
References m_seqSeq.
Referenced by ns3::EdcaTxopN::NotifyAccessGranted(), ns3::DcaTxop::NotifyAccessGranted(), and ns3::EdcaTxopN::SendAddBaRequest().
Here is the caller graph for this function:| void ns3::WifiMacHeader::SetType | ( | enum WifiMacType | type | ) |
Definition at line 161 of file wifi-mac-header.cc.
References m_ctrlFromDs, m_ctrlSubtype, m_ctrlToDs, m_ctrlType, ns3::SUBTYPE_CTL_ACK, ns3::SUBTYPE_CTL_BACKREQ, ns3::SUBTYPE_CTL_BACKRESP, ns3::SUBTYPE_CTL_CTS, ns3::SUBTYPE_CTL_RTS, ns3::TYPE_CTL, ns3::TYPE_DATA, ns3::TYPE_MGT, ns3::WIFI_MAC_CTL_ACK, ns3::WIFI_MAC_CTL_BACKREQ, ns3::WIFI_MAC_CTL_BACKRESP, ns3::WIFI_MAC_CTL_CTS, ns3::WIFI_MAC_CTL_RTS, ns3::WIFI_MAC_DATA, ns3::WIFI_MAC_DATA_CFACK, ns3::WIFI_MAC_DATA_CFACK_CFPOLL, ns3::WIFI_MAC_DATA_CFPOLL, ns3::WIFI_MAC_DATA_NULL, ns3::WIFI_MAC_DATA_NULL_CFACK, ns3::WIFI_MAC_DATA_NULL_CFACK_CFPOLL, ns3::WIFI_MAC_DATA_NULL_CFPOLL, ns3::WIFI_MAC_MGT_ACTION, ns3::WIFI_MAC_MGT_ACTION_NO_ACK, ns3::WIFI_MAC_MGT_ASSOCIATION_REQUEST, ns3::WIFI_MAC_MGT_ASSOCIATION_RESPONSE, ns3::WIFI_MAC_MGT_AUTHENTICATION, ns3::WIFI_MAC_MGT_BEACON, ns3::WIFI_MAC_MGT_DEAUTHENTICATION, ns3::WIFI_MAC_MGT_DISASSOCIATION, ns3::WIFI_MAC_MGT_MULTIHOP_ACTION, ns3::WIFI_MAC_MGT_PROBE_REQUEST, ns3::WIFI_MAC_MGT_PROBE_RESPONSE, ns3::WIFI_MAC_MGT_REASSOCIATION_REQUEST, ns3::WIFI_MAC_MGT_REASSOCIATION_RESPONSE, ns3::WIFI_MAC_QOSDATA, ns3::WIFI_MAC_QOSDATA_CFACK, ns3::WIFI_MAC_QOSDATA_CFACK_CFPOLL, ns3::WIFI_MAC_QOSDATA_CFPOLL, ns3::WIFI_MAC_QOSDATA_NULL, ns3::WIFI_MAC_QOSDATA_NULL_CFACK_CFPOLL, and ns3::WIFI_MAC_QOSDATA_NULL_CFPOLL.
Referenced by ns3::StaWifiMac::Enqueue(), ns3::AdhocWifiMac::Enqueue(), ns3::ApWifiMac::ForwardDown(), ns3::MeshWifiInterfaceMac::ForwardDown(), ns3::MacLow::GetAckSize(), ns3::MacLow::GetBlockAckSize(), ns3::MacLow::GetCtsSize(), ns3::MacLow::GetRtsSize(), ns3::MacLow::NotifyNav(), ns3::MacLow::SendAckAfterData(), ns3::EdcaTxopN::SendBlockAckRequest(), ns3::MacLow::SendBlockAckResponse(), ns3::MacLow::SendCtsAfterRts(), and ns3::MacLow::SendRtsForPacket().
Here is the caller graph for this function:| void ns3::WifiMacHeader::SetTypeData | ( | void | ) |
Definition at line 143 of file wifi-mac-header.cc.
References m_ctrlSubtype, m_ctrlType, and ns3::TYPE_DATA.
Referenced by ns3::StaWifiMac::Enqueue(), ns3::AdhocWifiMac::Enqueue(), ns3::ApWifiMac::ForwardDown(), ns3::MeshWifiInterfaceMac::ForwardDown(), and ns3::dot11s::AirtimeLinkMetricCalculator::SetHeaderTid().
Here is the caller graph for this function:
|
private |
Definition at line 214 of file wifi-mac-header.h.
Referenced by Deserialize(), GetAddr1(), Print(), Serialize(), and SetAddr1().
|
private |
Definition at line 215 of file wifi-mac-header.h.
Referenced by Deserialize(), GetAddr2(), Print(), Serialize(), and SetAddr2().
|
private |
Definition at line 216 of file wifi-mac-header.h.
Referenced by Deserialize(), GetAddr3(), Print(), Serialize(), and SetAddr3().
|
private |
Definition at line 219 of file wifi-mac-header.h.
Referenced by Deserialize(), GetAddr4(), Print(), Serialize(), and SetAddr4().
|
private |
Definition at line 223 of file wifi-mac-header.h.
Referenced by GetQosControl(), IsQosAmsdu(), SetQosAmsdu(), SetQosControl(), and SetQosNoAmsdu().
|
private |
Definition at line 206 of file wifi-mac-header.h.
Referenced by Deserialize(), GetFrameControl(), GetSize(), IsFromDs(), Print(), PrintFrameControl(), Serialize(), SetDsFrom(), SetDsNotFrom(), SetFrameControl(), and SetType().
|
private |
Definition at line 210 of file wifi-mac-header.h.
Referenced by GetFrameControl(), PrintFrameControl(), and SetFrameControl().
|
private |
Definition at line 207 of file wifi-mac-header.h.
Referenced by GetFrameControl(), IsMoreFragments(), PrintFrameControl(), SetFrameControl(), SetMoreFragments(), and SetNoMoreFragments().
|
private |
Definition at line 212 of file wifi-mac-header.h.
Referenced by GetFrameControl(), and SetFrameControl().
|
private |
Definition at line 209 of file wifi-mac-header.h.
|
private |
Definition at line 208 of file wifi-mac-header.h.
Referenced by GetFrameControl(), IsRetry(), PrintFrameControl(), SetFrameControl(), SetNoRetry(), and SetRetry().
|
private |
Definition at line 204 of file wifi-mac-header.h.
Referenced by Deserialize(), GetFrameControl(), GetSize(), GetType(), IsQosData(), Serialize(), SetAction(), SetAssocReq(), SetAssocResp(), SetBeacon(), SetBlockAck(), SetBlockAckReq(), SetFrameControl(), SetMultihopAction(), SetProbeReq(), SetProbeResp(), SetType(), and SetTypeData().
|
private |
Definition at line 205 of file wifi-mac-header.h.
Referenced by Deserialize(), GetFrameControl(), GetSize(), IsToDs(), Print(), PrintFrameControl(), Serialize(), SetDsNotTo(), SetDsTo(), SetFrameControl(), and SetType().
|
private |
Definition at line 203 of file wifi-mac-header.h.
Referenced by Deserialize(), GetFrameControl(), GetSize(), GetType(), IsCtl(), IsData(), IsMgt(), IsQosData(), Serialize(), SetAction(), SetAssocReq(), SetAssocResp(), SetBeacon(), SetBlockAck(), SetBlockAckReq(), SetFrameControl(), SetMultihopAction(), SetProbeReq(), SetProbeResp(), SetType(), and SetTypeData().
|
private |
Definition at line 211 of file wifi-mac-header.h.
Referenced by GetFrameControl(), and SetFrameControl().
|
private |
Definition at line 213 of file wifi-mac-header.h.
Referenced by Deserialize(), GetDuration(), GetRawDuration(), Print(), Serialize(), SetDuration(), SetId(), and SetRawDuration().
|
private |
Definition at line 222 of file wifi-mac-header.h.
Referenced by GetQosAckPolicy(), GetQosControl(), IsQosAck(), IsQosBlockAck(), IsQosNoAck(), SetQosAckPolicy(), SetQosBlockAck(), SetQosControl(), SetQosNoAck(), and SetQosNormalAck().
|
private |
Definition at line 221 of file wifi-mac-header.h.
Referenced by GetQosControl(), IsQosEosp(), SetQosControl(), SetQosEosp(), and SetQosNoEosp().
|
private |
Definition at line 224 of file wifi-mac-header.h.
Referenced by GetQosControl(), GetQosTxopLimit(), SetQosControl(), and SetQosTxopLimit().
|
private |
Definition at line 220 of file wifi-mac-header.h.
Referenced by GetQosControl(), GetQosTid(), SetQosControl(), and SetQosTid().
|
private |
Definition at line 217 of file wifi-mac-header.h.
Referenced by GetFragmentNumber(), GetSequenceControl(), Print(), SetFragmentNumber(), and SetSequenceControl().
|
private |
Definition at line 218 of file wifi-mac-header.h.
Referenced by GetSequenceControl(), GetSequenceNumber(), Print(), SetSequenceControl(), and SetSequenceNumber().