#include "ns3/random-variable-stream.h"#include "ns3/ptr.h"#include "ns3/double.h"#include "ns3/string.h"#include "ns3/integer.h"#include "ns3/gnuplot.h"#include <map>#include <cmath>
Include dependency graph for main-random-variable.cc:Go to the source code of this file.
Functions | |
| double | dround (double number, double precision) |
| static GnuplotDataset | Histogramm (Ptr< RandomVariableStream > rndvar, unsigned int probes, double precision, const std::string &title, bool notcontinous=false) |
| int | main (int argc, char *argv[]) |
| double dround | ( | double | number, |
| double | precision | ||
| ) |
Round a double number to the given precision. e.g. dround(0.234, 0.1) = 0.2 and dround(0.257, 0.1) = 0.3
Definition at line 33 of file main-random-variable.cc.
|
static |
Definition at line 45 of file main-random-variable.cc.
References ns3::Gnuplot2dDataset::Add(), data, dround(), ns3::RandomVariableStream::GetValue(), ns3::Gnuplot2dDataset::IMPULSES, ns3::Gnuplot2dDataset::SetStyle(), and ns3::GnuplotDataset::SetTitle().
Referenced by main().
Here is the call graph for this function:
Here is the caller graph for this function:| int main | ( | int | argc, |
| char * | argv[] | ||
| ) |
Definition at line 74 of file main-random-variable.cc.
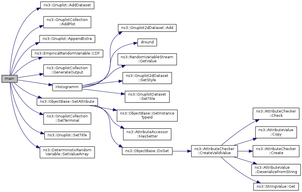
References ns3::Gnuplot::AddDataset(), ns3::GnuplotCollection::AddPlot(), ns3::Gnuplot::AppendExtra(), ns3::EmpiricalRandomVariable::CDF(), ns3::GnuplotCollection::GenerateOutput(), Histogramm(), ns3::ObjectBase::SetAttribute(), ns3::GnuplotCollection::SetTerminal(), ns3::Gnuplot::SetTitle(), ns3::DeterministicRandomVariable::SetValueArray(), and sample-rng-plot::x.
Here is the call graph for this function: