Inheritance diagram for NscTcpLossTestCase2:
Collaboration diagram for NscTcpLossTestCase2:Public Member Functions | |
| NscTcpLossTestCase2 () | |
| virtual | ~NscTcpLossTestCase2 () |
Public Member Functions inherited from ns3::TestCase | |
| virtual | ~TestCase () |
Private Member Functions | |
| virtual void | DoRun (void) |
| void | SinkRx (std::string path, Ptr< const Packet > p, const Address &address) |
Private Attributes | |
| TestVectors< uint32_t > | m_inputs |
| TestVectors< uint32_t > | m_responses |
| bool | m_writeResults |
Additional Inherited Members | |
Protected Member Functions inherited from ns3::TestCase | |
| TestCase (std::string name) | |
| void | AddTestCase (TestCase *testCase) |
| Add an individual test case to this test suite. | |
| std::string | CreateDataDirFilename (std::string filename) |
| std::string | CreateTempDirFilename (std::string filename) |
| bool | GetErrorStatus (void) const NS_DEPRECATED |
| std::string | GetName (void) const |
| bool | IsStatusFailure (void) const |
| bool | IsStatusSuccess (void) const |
| bool | MustAssertOnFailure (void) const |
| bool | MustContinueOnFailure (void) const |
| void | ReportTestFailure (std::string cond, std::string actual, std::string limit, std::string message, std::string file, int32_t line) |
| void | SetDataDir (std::string directory) |
Definition at line 158 of file nsctcp-loss-test-suite.cc.
| NscTcpLossTestCase2::NscTcpLossTestCase2 | ( | ) |
Definition at line 174 of file nsctcp-loss-test-suite.cc.
|
inlinevirtual |
Definition at line 162 of file nsctcp-loss-test-suite.cc.
|
privatevirtual |
Definition at line 187 of file nsctcp-loss-test-suite.cc.
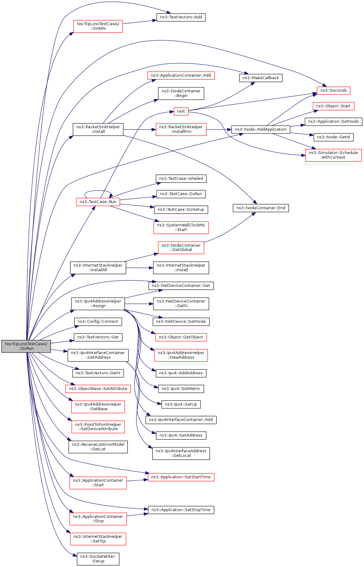
References ns3::TestVectors< T >::Add(), ns3::Node::AddApplication(), ns3::Ipv4AddressHelper::Assign(), ns3::Config::Connect(), ns3::NetDeviceContainer::Get(), ns3::TestVectors< T >::Get(), ns3::Ipv4InterfaceContainer::GetAddress(), ns3::TestVectors< T >::GetN(), ns3::PacketSinkHelper::Install(), ns3::InternetStackHelper::InstallAll(), m_inputs, m_responses, m_writeResults, ns3::MakeCallback(), NS_TEST_ASSERT_MSG_EQ, ns3::TestCase::Run(), ns3::Seconds(), ns3::ObjectBase::SetAttribute(), ns3::Ipv4AddressHelper::SetBase(), ns3::PointToPointHelper::SetDeviceAttribute(), ns3::ReceiveListErrorModel::SetList(), ns3::Application::SetStartTime(), ns3::Application::SetStopTime(), ns3::InternetStackHelper::SetTcp(), ns3::SocketWriter::Setup(), SinkRx(), ns3::ApplicationContainer::Start(), and ns3::ApplicationContainer::Stop().
Here is the call graph for this function:
|
private |
Definition at line 181 of file nsctcp-loss-test-suite.cc.
References ns3::TestVectors< T >::Add(), ns3::Packet::GetSize(), and m_responses.
Referenced by DoRun().
Here is the call graph for this function:
Here is the caller graph for this function:
|
private |
Definition at line 170 of file nsctcp-loss-test-suite.cc.
Referenced by DoRun().
|
private |
Definition at line 171 of file nsctcp-loss-test-suite.cc.
|
private |
Definition at line 166 of file nsctcp-loss-test-suite.cc.
Referenced by DoRun().