#include <bs-link-manager.h>
Inheritance diagram for ns3::BSLinkManager:
Collaboration diagram for ns3::BSLinkManager:Public Member Functions | |
| BSLinkManager (Ptr< BaseStationNetDevice > bs) | |
| ~BSLinkManager (void) | |
| uint8_t | CalculateRangingOppsToAllocate (void) |
| void | ProcessRangingRequest (Cid cid, RngReq rngreq) |
| process a ranging request message | |
| uint64_t | SelectDlChannel (void) |
| void | VerifyInvitedRanging (Cid cid, uint8_t uiuc) |
| Verifies at the end of an invited ranging interval if SS sent ranging message in it or not. | |
Public Member Functions inherited from ns3::Object | |
| Object () | |
| virtual | ~Object () |
| void | AggregateObject (Ptr< Object > other) |
| void | Dispose (void) |
| AggregateIterator | GetAggregateIterator (void) const |
| virtual TypeId | GetInstanceTypeId (void) const |
| template<typename T > | |
| Ptr< T > | GetObject (void) const |
| template<typename T > | |
| Ptr< T > | GetObject (TypeId tid) const |
| void | Start (void) |
Public Member Functions inherited from ns3::SimpleRefCount< Object, ObjectBase, ObjectDeleter > | |
| SimpleRefCount () | |
| SimpleRefCount (const SimpleRefCount &o) | |
| uint32_t | GetReferenceCount (void) const |
| SimpleRefCount & | operator= (const SimpleRefCount &o) |
| void | Ref (void) const |
| void | Unref (void) const |
Public Member Functions inherited from ns3::ObjectBase | |
| virtual | ~ObjectBase () |
| void | GetAttribute (std::string name, AttributeValue &value) const |
| bool | GetAttributeFailSafe (std::string name, AttributeValue &attribute) const |
| void | SetAttribute (std::string name, const AttributeValue &value) |
| bool | SetAttributeFailSafe (std::string name, const AttributeValue &value) |
| bool | TraceConnect (std::string name, std::string context, const CallbackBase &cb) |
| bool | TraceConnectWithoutContext (std::string name, const CallbackBase &cb) |
| bool | TraceDisconnect (std::string name, std::string context, const CallbackBase &cb) |
| bool | TraceDisconnectWithoutContext (std::string name, const CallbackBase &cb) |
Static Public Member Functions | |
| static TypeId | GetTypeId (void) |
| This method returns the TypeId associated to ns3::BSLinkManager. | |
Private Member Functions | |
| BSLinkManager (const BSLinkManager &) | |
| void | AbortRanging (Cid cid, RngRsp *rngrsp, SSRecord *ssRecord, bool isNewSS) |
| void | AcceptRanging (Cid cid, RngRsp *rngrsp, SSRecord *ssRecord) |
| bool | ChangeDlChannel (void) |
| void | ContinueRanging (Cid cid, RngRsp *rngrsp, SSRecord *ssRecord) |
| void | DeallocateCids (Cid cid) |
| uint32_t | GetNewDlChannel (void) |
| uint8_t | GetSignalQuality (void) |
| bool | IsRangingAcceptable (void) |
| BSLinkManager & | operator= (const BSLinkManager &) |
| void | PerformInitialRanging (Cid cid, RngReq *rngreq, RngRsp *rngrsp) |
| void | PerformInvitedRanging (Cid cid, RngRsp *rngrsp) |
| void | PerformRanging (Cid cid, RngReq rngreq) |
| void | ScheduleRngRspMessage (Cid cid, RngRsp *rngrsp) |
| void | SetParametersToAdjust (RngRsp *rngrsp) |
Private Attributes | |
| Ptr< BaseStationNetDevice > | m_bs |
| uint32_t | m_signalQuality |
| uint8_t | m_signalQualityThreshold |
| int | tries |
Additional Inherited Members | |
Protected Member Functions inherited from ns3::Object | |
| Object (const Object &o) | |
| virtual void | DoDispose (void) |
| virtual void | DoStart (void) |
| virtual void | NotifyNewAggregate (void) |
Definition at line 38 of file bs-link-manager.h.
| ns3::BSLinkManager::BSLinkManager | ( | Ptr< BaseStationNetDevice > | bs | ) |
Definition at line 48 of file bs-link-manager.cc.
References tries.
| ns3::BSLinkManager::~BSLinkManager | ( | void | ) |
Definition at line 56 of file bs-link-manager.cc.
References m_bs.
|
private |
|
private |
Definition at line 270 of file bs-link-manager.cc.
References DeallocateCids(), ns3::SSRecord::DisablePollForRanging(), ns3::WimaxNetDevice::RANGING_STATUS_ABORT, ScheduleRngRspMessage(), ns3::SSRecord::SetRangingStatus(), and ns3::RngRsp::SetRangStatus().
Referenced by PerformInitialRanging(), PerformInvitedRanging(), and VerifyInvitedRanging().
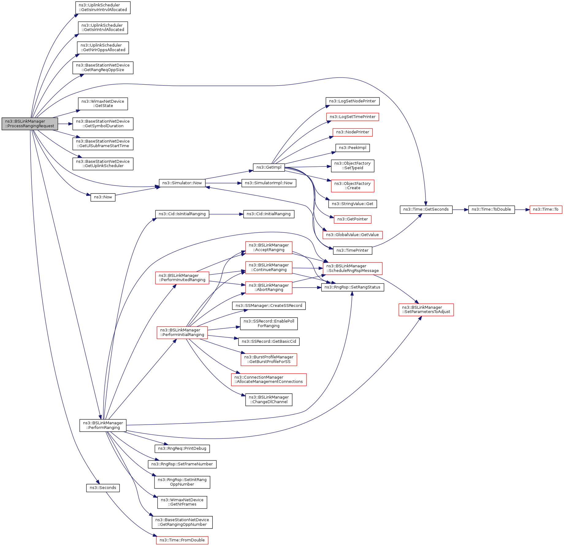
Here is the call graph for this function:
Here is the caller graph for this function:Definition at line 285 of file bs-link-manager.cc.
References ns3::SSRecord::DisablePollForRanging(), ns3::WimaxNetDevice::RANGING_STATUS_SUCCESS, ScheduleRngRspMessage(), ns3::SSRecord::SetRangingStatus(), and ns3::RngRsp::SetRangStatus().
Referenced by PerformInitialRanging(), and PerformInvitedRanging().
Here is the call graph for this function:
Here is the caller graph for this function:| uint8_t ns3::BSLinkManager::CalculateRangingOppsToAllocate | ( | void | ) |
Definition at line 62 of file bs-link-manager.cc.
|
private |
Definition at line 340 of file bs-link-manager.cc.
Referenced by PerformInitialRanging().
Here is the caller graph for this function:Definition at line 299 of file bs-link-manager.cc.
References ns3::WimaxNetDevice::RANGING_STATUS_CONTINUE, ScheduleRngRspMessage(), ns3::SSRecord::SetRangingStatus(), and ns3::RngRsp::SetRangStatus().
Referenced by PerformInitialRanging(), and PerformInvitedRanging().
Here is the call graph for this function:
Here is the caller graph for this function:
|
private |
Definition at line 323 of file bs-link-manager.cc.
Referenced by AbortRanging().
Here is the caller graph for this function:
|
private |
Definition at line 347 of file bs-link-manager.cc.
Referenced by PerformInitialRanging().
Here is the caller graph for this function:
|
private |
Definition at line 354 of file bs-link-manager.cc.
References m_signalQuality.
Referenced by IsRangingAcceptable().
Here is the caller graph for this function:
|
static |
This method returns the TypeId associated to ns3::BSLinkManager.
This object is accessible through the following paths with Config::Set and Config::Connect:
No Attributes defined for this type.
No TraceSources defined for this type.
Reimplemented from ns3::Object.
Definition at line 41 of file bs-link-manager.cc.
References ns3::TypeId::SetParent().
Here is the call graph for this function:
|
private |
Definition at line 363 of file bs-link-manager.cc.
References GetSignalQuality(), and m_signalQualityThreshold.
Referenced by PerformInitialRanging(), and PerformInvitedRanging().
Here is the call graph for this function:
Here is the caller graph for this function:
|
private |
|
private |
Definition at line 154 of file bs-link-manager.cc.
References AbortRanging(), AcceptRanging(), ns3::ConnectionManager::AllocateManagementConnections(), ChangeDlChannel(), ContinueRanging(), ns3::SSManager::CreateSSRecord(), ns3::SSRecord::EnablePollForRanging(), ns3::SSRecord::GetBasicCid(), ns3::BurstProfileManager::GetBurstProfileForSS(), ns3::WimaxNetDevice::GetBurstProfileManager(), ns3::WimaxNetDevice::GetConnectionManager(), ns3::RngReq::GetMacAddress(), GetNewDlChannel(), ns3::RngReq::GetReqDlBurstProfile(), ns3::BaseStationNetDevice::GetSSManager(), ns3::SSManager::GetSSRecord(), ns3::SSManager::IsInRecord(), IsRangingAcceptable(), m_bs, ns3::SSRecord::ResetInvitedRangingRetries(), ns3::SSRecord::ResetRangingCorrectionRetries(), ns3::RngRsp::SetDlFreqOverride(), ns3::RngRsp::SetDlOperBurstProfile(), ns3::RngRsp::SetMacAddress(), and ns3::SSRecord::SetModulationType().
Referenced by PerformRanging().
Here is the call graph for this function:
Here is the caller graph for this function:Definition at line 218 of file bs-link-manager.cc.
References AbortRanging(), AcceptRanging(), ContinueRanging(), ns3::BaseStationNetDevice::GetMaxRangingCorrectionRetries(), ns3::SSRecord::GetRangingCorrectionRetries(), ns3::BaseStationNetDevice::GetSSManager(), ns3::SSManager::GetSSRecord(), ns3::SSRecord::IncrementRangingCorrectionRetries(), IsRangingAcceptable(), m_bs, and ns3::SSRecord::ResetInvitedRangingRetries().
Referenced by PerformRanging().
Here is the call graph for this function:
Here is the caller graph for this function:Definition at line 112 of file bs-link-manager.cc.
References ns3::WimaxNetDevice::GetNrFrames(), ns3::BaseStationNetDevice::GetRangingOppNumber(), ns3::Cid::IsInitialRanging(), m_bs, NS_LOG_DEBUG, PerformInitialRanging(), PerformInvitedRanging(), ns3::RngReq::PrintDebug(), ns3::WimaxNetDevice::RANGING_STATUS_CONTINUE, ScheduleRngRspMessage(), ns3::RngRsp::SetFrameNumber(), ns3::RngRsp::SetInitRangOppNumber(), SetParametersToAdjust(), ns3::RngRsp::SetRangStatus(), and tries.
Referenced by ProcessRangingRequest().
Here is the call graph for this function:
Here is the caller graph for this function:process a ranging request message
| cid | the connection identifier in which the ranging message was received |
| rngreq | the ranging request message |
Definition at line 72 of file bs-link-manager.cc.
References ns3::BaseStationNetDevice::BS_STATE_UL_SUB_FRAME, ns3::UplinkScheduler::GetIsInvIrIntrvlAllocated(), ns3::UplinkScheduler::GetIsIrIntrvlAllocated(), ns3::UplinkScheduler::GetNrIrOppsAllocated(), ns3::BaseStationNetDevice::GetRangReqOppSize(), ns3::Time::GetSeconds(), ns3::WimaxNetDevice::GetState(), ns3::BaseStationNetDevice::GetSymbolDuration(), ns3::BaseStationNetDevice::GetUlSubframeStartTime(), ns3::BaseStationNetDevice::GetUplinkScheduler(), m_bs, ns3::Now(), ns3::Simulator::Now(), NS_ASSERT_MSG, PerformRanging(), ns3::Seconds(), and tries.
Referenced by ns3::BaseStationNetDevice::DoReceive().
Here is the call graph for this function:
Here is the caller graph for this function:Definition at line 307 of file bs-link-manager.cc.
References ns3::Packet::AddHeader(), ns3::BaseStationNetDevice::Enqueue(), ns3::BaseStationNetDevice::GetConnection(), ns3::RngRsp::GetRangStatus(), m_bs, ns3::ManagementMessageType::MESSAGE_TYPE_RNG_RSP, ns3::WimaxNetDevice::RANGING_STATUS_CONTINUE, ns3::WimaxNetDevice::RANGING_STATUS_SUCCESS, and SetParametersToAdjust().
Referenced by AbortRanging(), AcceptRanging(), ContinueRanging(), and PerformRanging().
Here is the call graph for this function:
Here is the caller graph for this function:| uint64_t ns3::BSLinkManager::SelectDlChannel | ( | void | ) |
Definition at line 329 of file bs-link-manager.cc.
References ns3::WimaxNetDevice::GetChannel(), and m_bs.
Referenced by ns3::BaseStationNetDevice::Start().
Here is the call graph for this function:
Here is the caller graph for this function:
|
private |
Definition at line 261 of file bs-link-manager.cc.
References ns3::RngRsp::SetOffsetFreqAdjust(), ns3::RngRsp::SetPowerLevelAdjust(), and ns3::RngRsp::SetTimingAdjust().
Referenced by PerformRanging(), and ScheduleRngRspMessage().
Here is the call graph for this function:
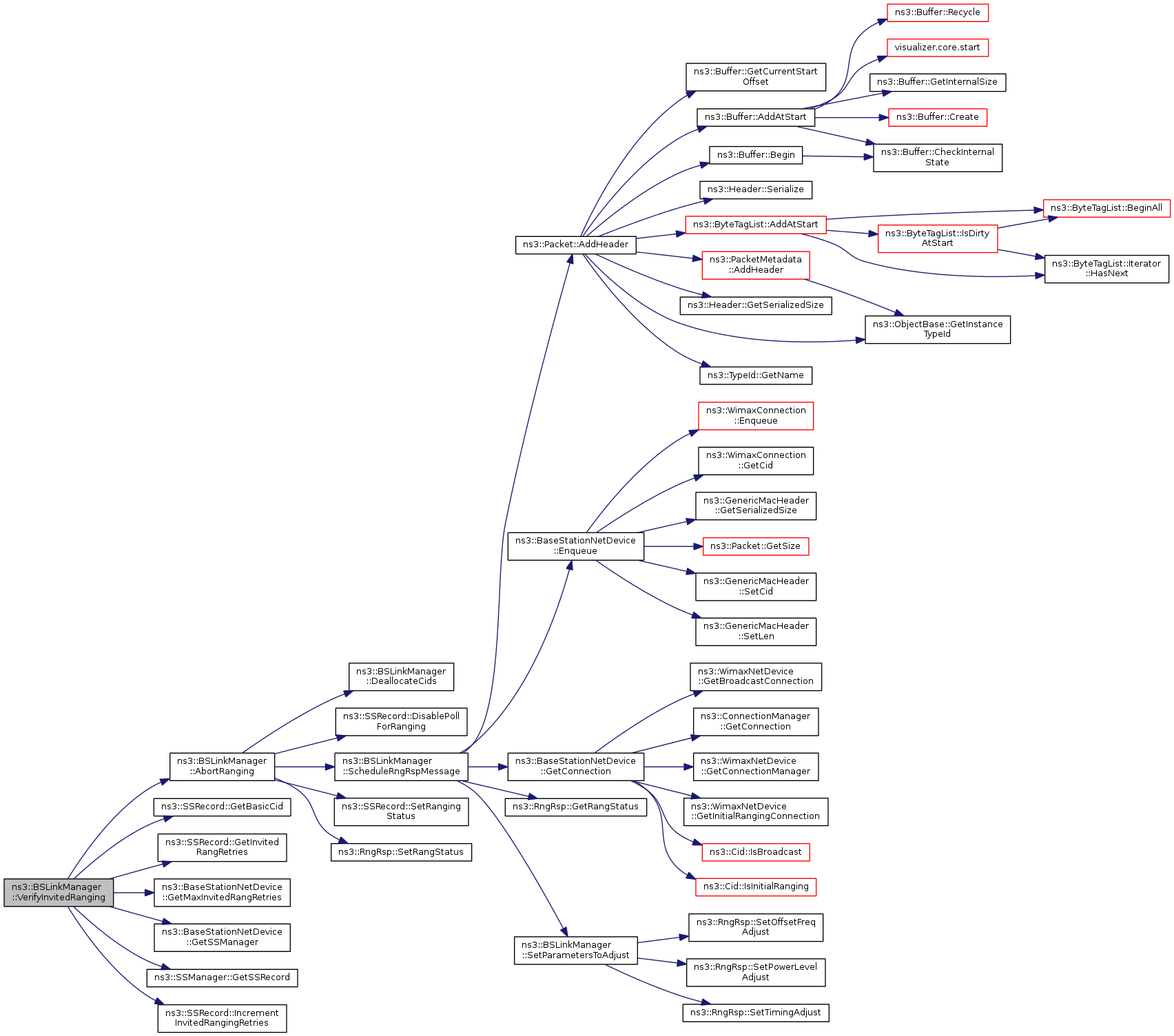
Here is the caller graph for this function:| void ns3::BSLinkManager::VerifyInvitedRanging | ( | Cid | cid, |
| uint8_t | uiuc | ||
| ) |
Verifies at the end of an invited ranging interval if SS sent ranging message in it or not.
Definition at line 242 of file bs-link-manager.cc.
References AbortRanging(), ns3::SSRecord::GetBasicCid(), ns3::SSRecord::GetInvitedRangRetries(), ns3::BaseStationNetDevice::GetMaxInvitedRangRetries(), ns3::BaseStationNetDevice::GetSSManager(), ns3::SSManager::GetSSRecord(), ns3::SSRecord::IncrementInvitedRangingRetries(), m_bs, and ns3::OfdmUlBurstProfile::UIUC_INITIAL_RANGING.
Referenced by ns3::BaseStationNetDevice::UplinkAllocationEnd().
Here is the call graph for this function:
Here is the caller graph for this function:
|
private |
Definition at line 83 of file bs-link-manager.h.
Referenced by PerformInitialRanging(), PerformInvitedRanging(), PerformRanging(), ProcessRangingRequest(), ScheduleRngRspMessage(), SelectDlChannel(), VerifyInvitedRanging(), and ~BSLinkManager().
|
private |
Definition at line 86 of file bs-link-manager.h.
Referenced by GetSignalQuality().
|
private |
Definition at line 87 of file bs-link-manager.h.
Referenced by IsRangingAcceptable().
|
private |
Definition at line 88 of file bs-link-manager.h.
Referenced by BSLinkManager(), PerformRanging(), and ProcessRangingRequest().