Inheritance diagram for ns3::DcfStateTest:
Collaboration diagram for ns3::DcfStateTest:Classes | |
| struct | ExpectedCollision |
Public Member Functions | |
| DcfStateTest (DcfManagerTest *test, uint32_t i) | |
| void | QueueTx (uint64_t txTime, uint64_t expectedGrantTime) |
Public Member Functions inherited from ns3::DcfState | |
| DcfState () | |
| virtual | ~DcfState () |
| uint32_t | GetAifsn (void) const |
| uint32_t | GetCw (void) const |
| uint32_t | GetCwMax (void) const |
| uint32_t | GetCwMin (void) const |
| bool | IsAccessRequested (void) const |
| void | ResetCw (void) |
| void | SetAifsn (uint32_t aifsn) |
| void | SetCwMax (uint32_t maxCw) |
| void | SetCwMin (uint32_t minCw) |
| void | StartBackoffNow (uint32_t nSlots) |
| void | UpdateFailedCw (void) |
Private Types | |
| typedef std::list< struct ExpectedCollision > | ExpectedCollisions |
| typedef std::pair< uint64_t, uint64_t > | ExpectedGrant |
| typedef std::list< ExpectedGrant > | ExpectedGrants |
Private Member Functions | |
| virtual void | DoNotifyAccessGranted (void) |
| virtual void | DoNotifyChannelSwitching (void) |
| virtual void | DoNotifyCollision (void) |
| virtual void | DoNotifyInternalCollision (void) |
Private Attributes | |
| ExpectedCollisions | m_expectedCollision |
| ExpectedGrants | m_expectedGrants |
| ExpectedCollisions | m_expectedInternalCollision |
| uint32_t | m_i |
| DcfManagerTest * | m_test |
Friends | |
| class | DcfManagerTest |
Definition at line 29 of file dcf-manager-test.cc.
|
private |
Definition at line 48 of file dcf-manager-test.cc.
|
private |
Definition at line 41 of file dcf-manager-test.cc.
|
private |
Definition at line 42 of file dcf-manager-test.cc.
| ns3::DcfStateTest::DcfStateTest | ( | DcfManagerTest * | test, |
| uint32_t | i | ||
| ) |
Definition at line 109 of file dcf-manager-test.cc.
|
privatevirtual |
Definition at line 120 of file dcf-manager-test.cc.
References m_i, m_test, and ns3::DcfManagerTest::NotifyAccessGranted().
Here is the call graph for this function:
|
privatevirtual |
Definition at line 135 of file dcf-manager-test.cc.
References m_i, m_test, and ns3::DcfManagerTest::NotifyChannelSwitching().
Here is the call graph for this function:
|
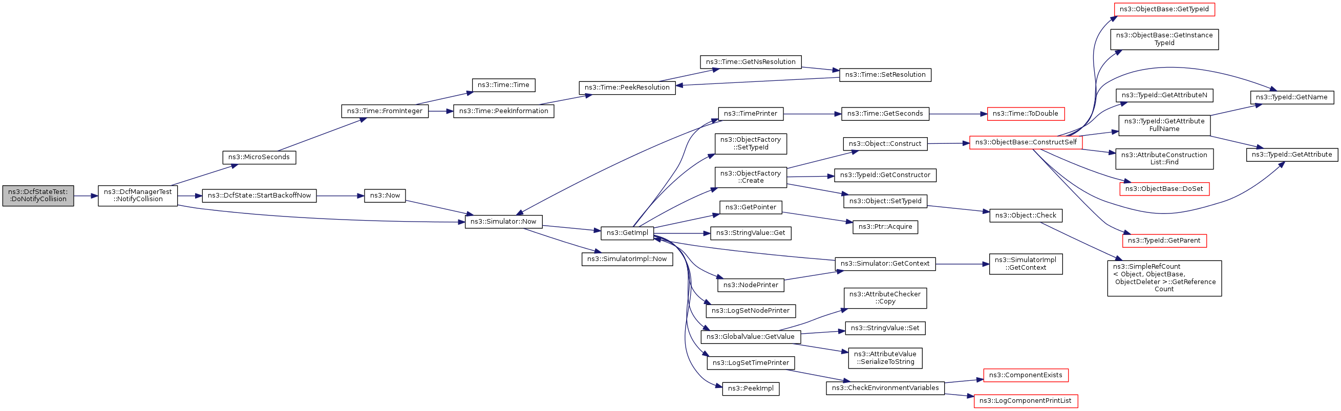
privatevirtual |
Definition at line 130 of file dcf-manager-test.cc.
References m_i, m_test, and ns3::DcfManagerTest::NotifyCollision().
Here is the call graph for this function:
|
privatevirtual |
Definition at line 125 of file dcf-manager-test.cc.
References m_i, m_test, and ns3::DcfManagerTest::NotifyInternalCollision().
Here is the call graph for this function:| void ns3::DcfStateTest::QueueTx | ( | uint64_t | txTime, |
| uint64_t | expectedGrantTime | ||
| ) |
Definition at line 115 of file dcf-manager-test.cc.
References m_expectedGrants.
Referenced by ns3::DcfManagerTest::DoAccessRequest().
Here is the caller graph for this function:
|
friend |
Definition at line 35 of file dcf-manager-test.cc.
|
private |
Definition at line 51 of file dcf-manager-test.cc.
Referenced by ns3::DcfManagerTest::EndTest(), ns3::DcfManagerTest::ExpectCollision(), and ns3::DcfManagerTest::NotifyCollision().
|
private |
Definition at line 52 of file dcf-manager-test.cc.
Referenced by ns3::DcfManagerTest::EndTest(), ns3::DcfManagerTest::NotifyAccessGranted(), ns3::DcfManagerTest::NotifyChannelSwitching(), and QueueTx().
|
private |
Definition at line 50 of file dcf-manager-test.cc.
Referenced by ns3::DcfManagerTest::EndTest(), ns3::DcfManagerTest::ExpectInternalCollision(), and ns3::DcfManagerTest::NotifyInternalCollision().
|
private |
Definition at line 54 of file dcf-manager-test.cc.
Referenced by DoNotifyAccessGranted(), DoNotifyChannelSwitching(), DoNotifyCollision(), and DoNotifyInternalCollision().
|
private |
Definition at line 53 of file dcf-manager-test.cc.
Referenced by DoNotifyAccessGranted(), DoNotifyChannelSwitching(), DoNotifyCollision(), and DoNotifyInternalCollision().