class for keeping the data sent by the application to the TCP socket, i.e. the sending buffer. More...
#include <tcp-tx-buffer.h>
Inheritance diagram for ns3::TcpTxBuffer:
Collaboration diagram for ns3::TcpTxBuffer:Public Member Functions | |
| TcpTxBuffer (uint32_t n=0) | |
| virtual | ~TcpTxBuffer (void) |
| bool | Add (Ptr< Packet > p) |
| uint32_t | Available (void) const |
| Ptr< Packet > | CopyFromSequence (uint32_t numBytes, const SequenceNumber32 &seq) |
| void | DiscardUpTo (const SequenceNumber32 &seq) |
| SequenceNumber32 | HeadSequence (void) const |
| uint32_t | MaxBufferSize (void) const |
| void | SetHeadSequence (const SequenceNumber32 &seq) |
| void | SetMaxBufferSize (uint32_t n) |
| uint32_t | Size (void) const |
| uint32_t | SizeFromSequence (const SequenceNumber32 &seq) const |
| SequenceNumber32 | TailSequence (void) const |
Public Member Functions inherited from ns3::Object | |
| Object () | |
| virtual | ~Object () |
| void | AggregateObject (Ptr< Object > other) |
| void | Dispose (void) |
| AggregateIterator | GetAggregateIterator (void) const |
| virtual TypeId | GetInstanceTypeId (void) const |
| template<typename T > | |
| Ptr< T > | GetObject (void) const |
| template<typename T > | |
| Ptr< T > | GetObject (TypeId tid) const |
| void | Start (void) |
Public Member Functions inherited from ns3::SimpleRefCount< Object, ObjectBase, ObjectDeleter > | |
| SimpleRefCount () | |
| SimpleRefCount (const SimpleRefCount &o) | |
| uint32_t | GetReferenceCount (void) const |
| SimpleRefCount & | operator= (const SimpleRefCount &o) |
| void | Ref (void) const |
| void | Unref (void) const |
Public Member Functions inherited from ns3::ObjectBase | |
| virtual | ~ObjectBase () |
| void | GetAttribute (std::string name, AttributeValue &value) const |
| bool | GetAttributeFailSafe (std::string name, AttributeValue &attribute) const |
| void | SetAttribute (std::string name, const AttributeValue &value) |
| bool | SetAttributeFailSafe (std::string name, const AttributeValue &value) |
| bool | TraceConnect (std::string name, std::string context, const CallbackBase &cb) |
| bool | TraceConnectWithoutContext (std::string name, const CallbackBase &cb) |
| bool | TraceDisconnect (std::string name, std::string context, const CallbackBase &cb) |
| bool | TraceDisconnectWithoutContext (std::string name, const CallbackBase &cb) |
Static Public Member Functions | |
| static TypeId | GetTypeId (void) |
| This method returns the TypeId associated to ns3::Object. | |
Private Types | |
| typedef std::list< Ptr< Packet > >::iterator | BufIterator |
Private Attributes | |
| std::list< Ptr< Packet > > | m_data |
| TracedValue< SequenceNumber32 > | m_firstByteSeq |
| uint32_t | m_maxBuffer |
| uint32_t | m_size |
Additional Inherited Members | |
Protected Member Functions inherited from ns3::Object | |
| Object (const Object &o) | |
| virtual void | DoDispose (void) |
| virtual void | DoStart (void) |
| virtual void | NotifyNewAggregate (void) |
class for keeping the data sent by the application to the TCP socket, i.e. the sending buffer.
Definition at line 40 of file tcp-tx-buffer.h.
|
private |
Definition at line 111 of file tcp-tx-buffer.h.
| ns3::TcpTxBuffer::TcpTxBuffer | ( | uint32_t | n = 0 | ) |
Definition at line 53 of file tcp-tx-buffer.cc.
|
virtual |
Definition at line 58 of file tcp-tx-buffer.cc.
Append a data packet to the end of the buffer
| p | The packet to be appended to the Tx buffer |
Definition at line 99 of file tcp-tx-buffer.cc.
References Available(), ns3::Packet::GetSize(), m_data, m_firstByteSeq, m_size, NS_LOG_FUNCTION, and NS_LOG_LOGIC.
Referenced by ns3::TcpSocketBase::Send().
Here is the call graph for this function:
Here is the caller graph for this function:| uint32_t ns3::TcpTxBuffer::Available | ( | void | ) | const |
Returns the available capacity in this Tx window
Definition at line 93 of file tcp-tx-buffer.cc.
References m_maxBuffer, and m_size.
Referenced by Add(), and ns3::TcpSocketBase::GetTxAvailable().
Here is the caller graph for this function:| Ptr< Packet > ns3::TcpTxBuffer::CopyFromSequence | ( | uint32_t | numBytes, |
| const SequenceNumber32 & | seq | ||
| ) |
Copy data of size numBytes into a packet, data from the range [seq, seq+numBytes)
Definition at line 131 of file tcp-tx-buffer.cc.
References ns3::Packet::AddAtEnd(), ns3::Packet::CreateFragment(), ns3::TracedValue< T >::Get(), ns3::Packet::GetSize(), m_data, m_firstByteSeq, NS_ASSERT, NS_LOG_FUNCTION, NS_LOG_LOGIC, and SizeFromSequence().
Referenced by ns3::TcpSocketBase::PersistTimeout(), and ns3::TcpSocketBase::SendDataPacket().
Here is the call graph for this function:
Here is the caller graph for this function:| void ns3::TcpTxBuffer::DiscardUpTo | ( | const SequenceNumber32 & | seq | ) |
Discard data up to but not including this sequence number.
| seq | The sequence number of the head byte |
Definition at line 206 of file tcp-tx-buffer.cc.
References ns3::TracedValue< T >::Get(), m_data, m_firstByteSeq, m_maxBuffer, m_size, NS_ASSERT, NS_LOG_FUNCTION, and NS_LOG_LOGIC.
Referenced by ns3::TcpSocketBase::NewAck().
Here is the call graph for this function:
Here is the caller graph for this function:
|
static |
This method returns the TypeId associated to ns3::Object.
No Attributes defined for this type.
No TraceSources defined for this type.
Reimplemented from ns3::Object.
Definition at line 34 of file tcp-tx-buffer.cc.
References m_firstByteSeq, ns3::MakeTraceSourceAccessor(), and ns3::TypeId::SetParent().
Here is the call graph for this function:| SequenceNumber32 ns3::TcpTxBuffer::HeadSequence | ( | void | ) | const |
Returns the first byte's sequence number
Definition at line 63 of file tcp-tx-buffer.cc.
References m_firstByteSeq.
Referenced by ns3::TcpSocketBase::BytesInFlight(), ns3::TcpSocketBase::DoRetransmit(), ns3::TcpTahoe::DupAck(), ns3::TcpNewReno::NewAck(), ns3::TcpSocketBase::NewAck(), ns3::TcpSocketBase::ReceivedAck(), ns3::TcpNewReno::Retransmit(), ns3::TcpReno::Retransmit(), ns3::TcpTahoe::Retransmit(), ns3::TcpSocketBase::Retransmit(), ns3::TcpSocketBase::ReTxTimeout(), ns3::TcpSocketBase::SendPendingData(), and ns3::TcpSocketBase::UnAckDataCount().
Here is the caller graph for this function:| uint32_t ns3::TcpTxBuffer::MaxBufferSize | ( | void | ) | const |
Returns the Tx window size
Definition at line 81 of file tcp-tx-buffer.cc.
References m_maxBuffer.
Referenced by ns3::TcpSocketBase::GetSndBufSize().
Here is the caller graph for this function:| void ns3::TcpTxBuffer::SetHeadSequence | ( | const SequenceNumber32 & | seq | ) |
Set the m_firstByteSeq to seq. Supposed to be called only when the connection is just set up and we did not send any data out yet.
Definition at line 199 of file tcp-tx-buffer.cc.
References m_firstByteSeq, and NS_LOG_FUNCTION.
Referenced by ns3::TcpSocketBase::ProcessSynRcvd(), and ns3::TcpSocketBase::ProcessSynSent().
Here is the caller graph for this function:| void ns3::TcpTxBuffer::SetMaxBufferSize | ( | uint32_t | n | ) |
Set the Tx window size
Definition at line 87 of file tcp-tx-buffer.cc.
References m_maxBuffer.
Referenced by ns3::TcpSocketBase::SetSndBufSize().
Here is the caller graph for this function:| uint32_t ns3::TcpTxBuffer::Size | ( | void | ) | const |
Returns total number of bytes in this Tx buffer
Definition at line 75 of file tcp-tx-buffer.cc.
References m_size.
Referenced by ns3::TcpSocketBase::DoRetransmit(), ns3::TcpSocketBase::NewAck(), ns3::TcpSocketBase::ProcessWait(), ns3::TcpSocketBase::Send(), and ns3::TcpSocketBase::SendPendingData().
Here is the caller graph for this function:| uint32_t ns3::TcpTxBuffer::SizeFromSequence | ( | const SequenceNumber32 & | seq | ) | const |
Returns the number of bytes from the buffer in the range [seq, tailSequence)
Definition at line 119 of file tcp-tx-buffer.cc.
References m_firstByteSeq, m_size, NS_LOG_FUNCTION, and NS_LOG_LOGIC.
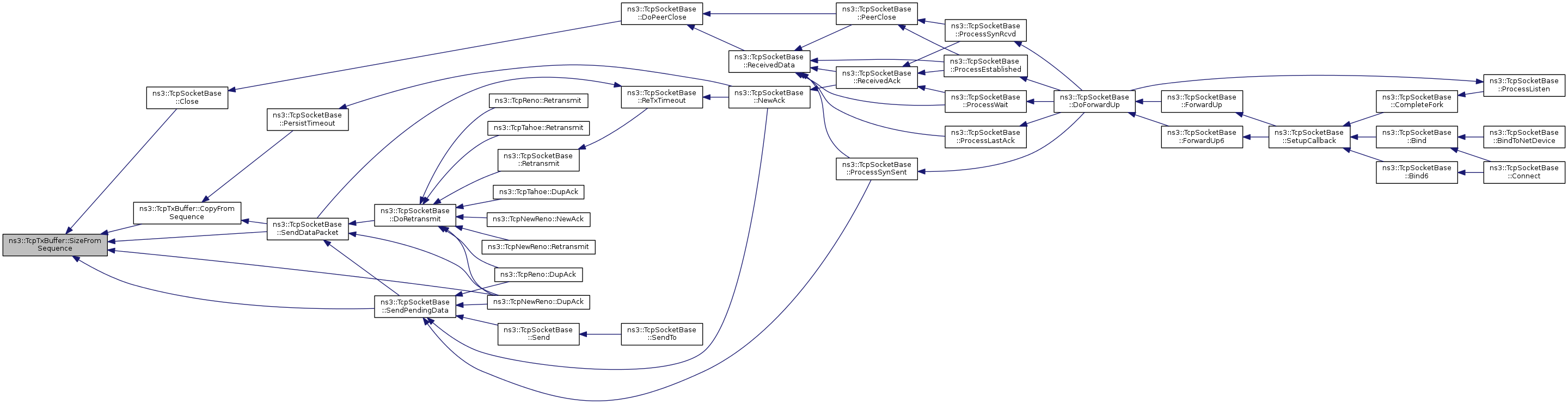
Referenced by ns3::TcpSocketBase::Close(), CopyFromSequence(), ns3::TcpNewReno::DupAck(), ns3::TcpSocketBase::SendDataPacket(), and ns3::TcpSocketBase::SendPendingData().
Here is the caller graph for this function:| SequenceNumber32 ns3::TcpTxBuffer::TailSequence | ( | void | ) | const |
Returns the last byte's sequence number + 1
Definition at line 69 of file tcp-tx-buffer.cc.
References m_firstByteSeq, and m_size.
Definition at line 116 of file tcp-tx-buffer.h.
Referenced by Add(), CopyFromSequence(), and DiscardUpTo().
|
private |
Definition at line 113 of file tcp-tx-buffer.h.
Referenced by Add(), CopyFromSequence(), DiscardUpTo(), GetTypeId(), HeadSequence(), SetHeadSequence(), SizeFromSequence(), and TailSequence().
|
private |
Definition at line 115 of file tcp-tx-buffer.h.
Referenced by Available(), DiscardUpTo(), MaxBufferSize(), and SetMaxBufferSize().
|
private |
Definition at line 114 of file tcp-tx-buffer.h.
Referenced by Add(), Available(), DiscardUpTo(), Size(), SizeFromSequence(), and TailSequence().