A Discrete-Event Network Simulator
API
 All Classes Namespaces Files Functions Variables Typedefs Enumerations Enumerator Properties Friends Macros Groups Pages
ns3::WifiMacQueue Class Reference

#include <wifi-mac-queue.h>

+ Inheritance diagram for ns3::WifiMacQueue:
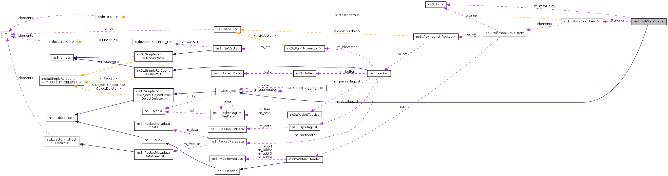
+ Collaboration diagram for ns3::WifiMacQueue:

Classes

struct  Item

Public Member Functions

 WifiMacQueue ()
 ~WifiMacQueue ()
Ptr< const PacketDequeue (WifiMacHeader *hdr)
Ptr< const PacketDequeueByTidAndAddress (WifiMacHeader *hdr, uint8_t tid, WifiMacHeader::AddressType type, Mac48Address addr)
Ptr< const PacketDequeueFirstAvailable (WifiMacHeader *hdr, Time &tStamp, const QosBlockedDestinations *blockedPackets)
void Enqueue (Ptr< const Packet > packet, const WifiMacHeader &hdr)
void Flush (void)
Time GetMaxDelay (void) const
uint32_t GetMaxSize (void) const
uint32_t GetNPacketsByTidAndAddress (uint8_t tid, WifiMacHeader::AddressType type, Mac48Address addr)
uint32_t GetSize (void)
bool IsEmpty (void)
Ptr< const PacketPeek (WifiMacHeader *hdr)
Ptr< const PacketPeekByTidAndAddress (WifiMacHeader *hdr, uint8_t tid, WifiMacHeader::AddressType type, Mac48Address addr)
Ptr< const PacketPeekFirstAvailable (WifiMacHeader *hdr, Time &tStamp, const QosBlockedDestinations *blockedPackets)
void PushFront (Ptr< const Packet > packet, const WifiMacHeader &hdr)
bool Remove (Ptr< const Packet > packet)
void SetMaxDelay (Time delay)
void SetMaxSize (uint32_t maxSize)
- Public Member Functions inherited from ns3::Object
 Object ()
virtual ~Object ()
void AggregateObject (Ptr< Object > other)
void Dispose (void)
AggregateIterator GetAggregateIterator (void) const
virtual TypeId GetInstanceTypeId (void) const
template<typename T >
Ptr< T > GetObject (void) const
template<typename T >
Ptr< T > GetObject (TypeId tid) const
void Start (void)
- Public Member Functions inherited from ns3::SimpleRefCount< Object, ObjectBase, ObjectDeleter >
 SimpleRefCount ()
 SimpleRefCount (const SimpleRefCount &o)
uint32_t GetReferenceCount (void) const
SimpleRefCountoperator= (const SimpleRefCount &o)
void Ref (void) const
void Unref (void) const
- Public Member Functions inherited from ns3::ObjectBase
virtual ~ObjectBase ()
void GetAttribute (std::string name, AttributeValue &value) const
bool GetAttributeFailSafe (std::string name, AttributeValue &attribute) const
void SetAttribute (std::string name, const AttributeValue &value)
bool SetAttributeFailSafe (std::string name, const AttributeValue &value)
bool TraceConnect (std::string name, std::string context, const CallbackBase &cb)
bool TraceConnectWithoutContext (std::string name, const CallbackBase &cb)
bool TraceDisconnect (std::string name, std::string context, const CallbackBase &cb)
bool TraceDisconnectWithoutContext (std::string name, const CallbackBase &cb)

Static Public Member Functions

static TypeId GetTypeId (void)
 This method returns the TypeId associated to ns3::WifiMacQueue.

Private Types

typedef std::list< struct ItemPacketQueue
typedef std::list< struct Item >
::iterator 
PacketQueueI
typedef std::list< struct Item >
::reverse_iterator 
PacketQueueRI

Private Member Functions

void Cleanup (void)
Mac48Address GetAddressForPacket (enum WifiMacHeader::AddressType type, PacketQueueI)

Private Attributes

Time m_maxDelay
uint32_t m_maxSize
WifiMacParameters * m_parameters
PacketQueue m_queue
uint32_t m_size

Additional Inherited Members

- Protected Member Functions inherited from ns3::Object
 Object (const Object &o)
virtual void DoDispose (void)
virtual void DoStart (void)
virtual void NotifyNewAggregate (void)

Detailed Description

This queue implements the timeout procedure described in IEEE Std. 802.11-2007, section 9.9.1.6, paragraph 6.

When a packet is received by the MAC, to be sent to the PHY, it is queued in the internal queue after being tagged by the current time.

When a packet is dequeued, the queue checks its timestamp to verify whether or not it should be dropped. If dot11EDCATableMSDULifetime has elapsed, it is dropped. Otherwise, it is returned to the caller.

Definition at line 52 of file wifi-mac-queue.h.

Member Typedef Documentation

Definition at line 124 of file wifi-mac-queue.h.

typedef std::list<struct Item>::iterator ns3::WifiMacQueue::PacketQueueI
private

Definition at line 128 of file wifi-mac-queue.h.

typedef std::list<struct Item>::reverse_iterator ns3::WifiMacQueue::PacketQueueRI
private

Definition at line 127 of file wifi-mac-queue.h.

Constructor & Destructor Documentation

ns3::WifiMacQueue::WifiMacQueue ( )

Definition at line 62 of file wifi-mac-queue.cc.

ns3::WifiMacQueue::~WifiMacQueue ( )

Definition at line 67 of file wifi-mac-queue.cc.

References Flush().

+ Here is the call graph for this function:

Member Function Documentation

void ns3::WifiMacQueue::Cleanup ( void  )
private

Definition at line 110 of file wifi-mac-queue.cc.

References m_maxDelay, m_queue, m_size, and ns3::Now().

Referenced by Dequeue(), DequeueByTidAndAddress(), DequeueFirstAvailable(), Enqueue(), GetNPacketsByTidAndAddress(), IsEmpty(), Peek(), PeekByTidAndAddress(), PeekFirstAvailable(), and PushFront().

+ Here is the call graph for this function:

+ Here is the caller graph for this function:

Ptr< const Packet > ns3::WifiMacQueue::Dequeue ( WifiMacHeader hdr)

Definition at line 135 of file wifi-mac-queue.cc.

References Cleanup(), ns3::WifiMacQueue::Item::hdr, m_queue, m_size, and ns3::WifiMacQueue::Item::packet.

Referenced by ns3::DcaTxop::NotifyAccessGranted().

+ Here is the call graph for this function:

+ Here is the caller graph for this function:

Ptr< const Packet > ns3::WifiMacQueue::DequeueByTidAndAddress ( WifiMacHeader hdr,
uint8_t  tid,
WifiMacHeader::AddressType  type,
Mac48Address  addr 
)

Searchs and returns, if is present in this queue, first packet having address indicated by type equals to addr, and tid equals to tid. This method removes the packet from this queue. Is typically used by ns3::EdcaTxopN in order to perform correct MSDU aggregation (A-MSDU).

Definition at line 163 of file wifi-mac-queue.cc.

References Cleanup(), GetAddressForPacket(), m_queue, m_size, and NS_ASSERT.

+ Here is the call graph for this function:

Ptr< const Packet > ns3::WifiMacQueue::DequeueFirstAvailable ( WifiMacHeader hdr,
Time tStamp,
const QosBlockedDestinations blockedPackets 
)

Returns first available packet for transmission. A packet could be no available if it's a QoS packet with a tid and an address1 fields equal to tid and addr respectively that index a pending agreement in the BlockAckManager object. So that packet must not be transmitted until reception of an ADDBA response frame from station addressed by addr. This method removes the packet from queue.

Definition at line 308 of file wifi-mac-queue.cc.

References Cleanup(), ns3::QosBlockedDestinations::IsBlocked(), m_queue, and m_size.

Referenced by ns3::EdcaTxopN::NotifyAccessGranted().

+ Here is the call graph for this function:

+ Here is the caller graph for this function:

void ns3::WifiMacQueue::Enqueue ( Ptr< const Packet packet,
const WifiMacHeader hdr 
)

Definition at line 97 of file wifi-mac-queue.cc.

References Cleanup(), m_maxSize, m_queue, m_size, and ns3::Now().

Referenced by ns3::DcaTxop::Queue(), and ns3::EdcaTxopN::Queue().

+ Here is the call graph for this function:

+ Here is the caller graph for this function:

void ns3::WifiMacQueue::Flush ( void  )

Definition at line 230 of file wifi-mac-queue.cc.

References m_queue, and m_size.

Referenced by ns3::EdcaTxopN::NotifyChannelSwitching(), ns3::DcaTxop::NotifyChannelSwitching(), and ~WifiMacQueue().

+ Here is the caller graph for this function:

Mac48Address ns3::WifiMacQueue::GetAddressForPacket ( enum WifiMacHeader::AddressType  type,
PacketQueueI  it 
)
private

Definition at line 237 of file wifi-mac-queue.cc.

References ns3::WifiMacHeader::ADDR1, ns3::WifiMacHeader::ADDR2, and ns3::WifiMacHeader::ADDR3.

Referenced by DequeueByTidAndAddress(), GetNPacketsByTidAndAddress(), and PeekByTidAndAddress().

+ Here is the caller graph for this function:

Time ns3::WifiMacQueue::GetMaxDelay ( void  ) const

Definition at line 91 of file wifi-mac-queue.cc.

References m_maxDelay.

Referenced by ns3::EdcaTxopN::EdcaTxopN().

+ Here is the caller graph for this function:

uint32_t ns3::WifiMacQueue::GetMaxSize ( void  ) const

Definition at line 85 of file wifi-mac-queue.cc.

References m_maxSize.

uint32_t ns3::WifiMacQueue::GetNPacketsByTidAndAddress ( uint8_t  tid,
WifiMacHeader::AddressType  type,
Mac48Address  addr 
)

Returns number of QoS packets having tid equals to tid and address specified by type equals to addr.

Definition at line 284 of file wifi-mac-queue.cc.

References Cleanup(), GetAddressForPacket(), m_queue, and NS_ASSERT.

Referenced by ns3::BlockAckManager::ScheduleBlockAckReqIfNeeded(), ns3::EdcaTxopN::SetupBlockAckIfNeeded(), and ns3::BlockAckManager::SwitchToBlockAckIfNeeded().

+ Here is the call graph for this function:

+ Here is the caller graph for this function:

uint32_t ns3::WifiMacQueue::GetSize ( void  )

Definition at line 224 of file wifi-mac-queue.cc.

References m_size.

TypeId ns3::WifiMacQueue::GetTypeId ( void  )
static

This method returns the TypeId associated to ns3::WifiMacQueue.

This object is accessible through the following paths with Config::Set and Config::Connect:

  • /NodeList/[i]/DeviceList/[i]/$ns3::WifiNetDevice/Mac/$ns3::RegularWifiMac/BE_EdcaTxopN/Queue
  • /NodeList/[i]/DeviceList/[i]/$ns3::WifiNetDevice/Mac/$ns3::RegularWifiMac/BK_EdcaTxopN/Queue
  • /NodeList/[i]/DeviceList/[i]/$ns3::WifiNetDevice/Mac/$ns3::RegularWifiMac/DcaTxop/Queue
  • /NodeList/[i]/DeviceList/[i]/$ns3::WifiNetDevice/Mac/$ns3::RegularWifiMac/VI_EdcaTxopN/Queue
  • /NodeList/[i]/DeviceList/[i]/$ns3::WifiNetDevice/Mac/$ns3::RegularWifiMac/VO_EdcaTxopN/Queue

Attributes defined for this type:

  • MaxPacketNumber: If a packet arrives when there are already this number of packets, it is dropped.
  • MaxDelay: If a packet stays longer than this delay in the queue, it is dropped.
    • Set with class: TimeValue
    • Underlying type: Time
    • Initial value: +10000000000.0ns
    • Flags: construct write read

No TraceSources defined for this type.

Reimplemented from ns3::Object.

Definition at line 45 of file wifi-mac-queue.cc.

References m_maxDelay, m_maxSize, ns3::Seconds(), and ns3::TypeId::SetParent().

+ Here is the call graph for this function:

bool ns3::WifiMacQueue::IsEmpty ( void  )
Ptr< const Packet > ns3::WifiMacQueue::Peek ( WifiMacHeader hdr)

Definition at line 150 of file wifi-mac-queue.cc.

References Cleanup(), ns3::WifiMacQueue::Item::hdr, m_queue, and ns3::WifiMacQueue::Item::packet.

+ Here is the call graph for this function:

Ptr< const Packet > ns3::WifiMacQueue::PeekByTidAndAddress ( WifiMacHeader hdr,
uint8_t  tid,
WifiMacHeader::AddressType  type,
Mac48Address  addr 
)

Searchs and returns, if is present in this queue, first packet having address indicated by type equals to addr, and tid equals to tid. This method doesn't remove the packet from this queue. Is typically used by ns3::EdcaTxopN in order to perform correct MSDU aggregation (A-MSDU).

Definition at line 192 of file wifi-mac-queue.cc.

References Cleanup(), GetAddressForPacket(), m_queue, and NS_ASSERT.

Referenced by ns3::EdcaTxopN::NotifyAccessGranted().

+ Here is the call graph for this function:

+ Here is the caller graph for this function:

Ptr< const Packet > ns3::WifiMacQueue::PeekFirstAvailable ( WifiMacHeader hdr,
Time tStamp,
const QosBlockedDestinations blockedPackets 
)

Returns first available packet for transmission. The packet isn't removed from queue.

Definition at line 330 of file wifi-mac-queue.cc.

References Cleanup(), ns3::QosBlockedDestinations::IsBlocked(), and m_queue.

Referenced by ns3::EdcaTxopN::NotifyAccessGranted().

+ Here is the call graph for this function:

+ Here is the caller graph for this function:

void ns3::WifiMacQueue::PushFront ( Ptr< const Packet packet,
const WifiMacHeader hdr 
)

Definition at line 271 of file wifi-mac-queue.cc.

References Cleanup(), m_maxSize, m_queue, m_size, and ns3::Now().

Referenced by ns3::EdcaTxopN::PushFront().

+ Here is the call graph for this function:

+ Here is the caller graph for this function:

bool ns3::WifiMacQueue::Remove ( Ptr< const Packet packet)

If exists, removes packet from queue and returns true. Otherwise it takes no effects and return false. Deletion of the packet is performed in linear time (O(n)).

Definition at line 255 of file wifi-mac-queue.cc.

References m_queue, and m_size.

Referenced by ns3::EdcaTxopN::NotifyAccessGranted().

+ Here is the caller graph for this function:

void ns3::WifiMacQueue::SetMaxDelay ( Time  delay)

Definition at line 79 of file wifi-mac-queue.cc.

References m_maxDelay.

void ns3::WifiMacQueue::SetMaxSize ( uint32_t  maxSize)

Definition at line 73 of file wifi-mac-queue.cc.

References m_maxSize.

Member Data Documentation

Time ns3::WifiMacQueue::m_maxDelay
private

Definition at line 147 of file wifi-mac-queue.h.

Referenced by Cleanup(), GetMaxDelay(), GetTypeId(), and SetMaxDelay().

uint32_t ns3::WifiMacQueue::m_maxSize
private

Definition at line 146 of file wifi-mac-queue.h.

Referenced by Enqueue(), GetMaxSize(), GetTypeId(), PushFront(), and SetMaxSize().

WifiMacParameters* ns3::WifiMacQueue::m_parameters
private

Definition at line 144 of file wifi-mac-queue.h.

uint32_t ns3::WifiMacQueue::m_size
private

The documentation for this class was generated from the following files: