A Discrete-Event Network Simulator
API
 All Classes Namespaces Files Functions Variables Typedefs Enumerations Enumerator Properties Friends Macros Groups Pages
wifi-mac-header.h File Reference
#include "ns3/header.h"
#include "ns3/mac48-address.h"
#include "ns3/nstime.h"
#include <stdint.h>
+ Include dependency graph for wifi-mac-header.h:
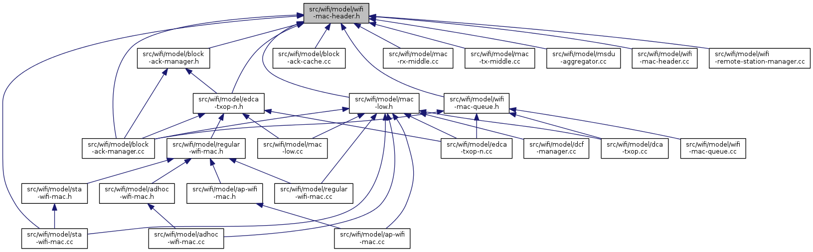
+ This graph shows which files directly or indirectly include this file:

Go to the source code of this file.

Classes

class  ns3::WifiMacHeader

Namespaces

namespace  ns3
 Every class exported by the ns3 library is enclosed in the ns3 namespace.

Enumerations

enum  ns3::WifiMacType {
  ns3::WIFI_MAC_CTL_RTS = 0, ns3::WIFI_MAC_CTL_CTS, ns3::WIFI_MAC_CTL_ACK, ns3::WIFI_MAC_CTL_BACKREQ,
  ns3::WIFI_MAC_CTL_BACKRESP, ns3::WIFI_MAC_MGT_BEACON, ns3::WIFI_MAC_MGT_ASSOCIATION_REQUEST, ns3::WIFI_MAC_MGT_ASSOCIATION_RESPONSE,
  ns3::WIFI_MAC_MGT_DISASSOCIATION, ns3::WIFI_MAC_MGT_REASSOCIATION_REQUEST, ns3::WIFI_MAC_MGT_REASSOCIATION_RESPONSE, ns3::WIFI_MAC_MGT_PROBE_REQUEST,
  ns3::WIFI_MAC_MGT_PROBE_RESPONSE, ns3::WIFI_MAC_MGT_AUTHENTICATION, ns3::WIFI_MAC_MGT_DEAUTHENTICATION, ns3::WIFI_MAC_MGT_ACTION,
  ns3::WIFI_MAC_MGT_ACTION_NO_ACK, ns3::WIFI_MAC_MGT_MULTIHOP_ACTION, ns3::WIFI_MAC_DATA, ns3::WIFI_MAC_DATA_CFACK,
  ns3::WIFI_MAC_DATA_CFPOLL, ns3::WIFI_MAC_DATA_CFACK_CFPOLL, ns3::WIFI_MAC_DATA_NULL, ns3::WIFI_MAC_DATA_NULL_CFACK,
  ns3::WIFI_MAC_DATA_NULL_CFPOLL, ns3::WIFI_MAC_DATA_NULL_CFACK_CFPOLL, ns3::WIFI_MAC_QOSDATA, ns3::WIFI_MAC_QOSDATA_CFACK,
  ns3::WIFI_MAC_QOSDATA_CFPOLL, ns3::WIFI_MAC_QOSDATA_CFACK_CFPOLL, ns3::WIFI_MAC_QOSDATA_NULL, ns3::WIFI_MAC_QOSDATA_NULL_CFPOLL,
  ns3::WIFI_MAC_QOSDATA_NULL_CFACK_CFPOLL
}