Test script. More...
Collaboration diagram for AodvExample:Public Member Functions | |
| AodvExample () | |
| bool | Configure (int argc, char **argv) |
| Configure script parameters,. | |
| void | Report (std::ostream &os) |
| Report results. | |
| void | Run () |
| Run simulation. | |
Private Member Functions | |
| void | CreateDevices () |
| void | CreateNodes () |
| void | InstallApplications () |
| void | InstallInternetStack () |
Private Attributes | |
parameters | |
| uint32_t | size |
| Number of nodes. | |
| double | step |
| Distance between nodes, meters. | |
| double | totalTime |
| Simulation time, seconds. | |
| bool | pcap |
| Write per-device PCAP traces if true. | |
| bool | printRoutes |
| Print routes if true. | |
network | |
| NodeContainer | nodes |
| NetDeviceContainer | devices |
| Ipv4InterfaceContainer | interfaces |
Test script.
This script creates 1-dimensional grid topology and then ping last node from the first one:
[10.0.0.1] <– step –> [10.0.0.2] <– step –> [10.0.0.3] <– step –> [10.0.04]
ping 10.0.0.4
| bool AodvExample::Configure | ( | int | argc, |
| char ** | argv | ||
| ) |
Configure script parameters,.
Definition at line 107 of file aodv.cc.
References ns3::CommandLine::AddValue(), ns3::CommandLine::Parse(), pcap, printRoutes, size, step, and totalTime.
Referenced by main().
Here is the call graph for this function:
Here is the caller graph for this function:
|
private |
Definition at line 172 of file aodv.cc.
References ns3::YansWifiChannelHelper::Create(), devices, ns3::PcapHelperForDevice::EnablePcapAll(), ns3::WifiHelper::Install(), nodes, pcap, ns3::YansWifiPhyHelper::SetChannel(), ns3::WifiHelper::SetRemoteStationManager(), and ns3::NqosWifiMacHelper::SetType().
Referenced by Run().
Here is the call graph for this function:
Here is the caller graph for this function:
|
private |
Definition at line 147 of file aodv.cc.
References ns3::NodeContainer::Create(), ns3::NodeContainer::Get(), ns3::MobilityHelper::Install(), nodes, ns3::MobilityHelper::SetMobilityModel(), ns3::MobilityHelper::SetPositionAllocator(), size, and step.
Referenced by Run().
Here is the call graph for this function:
Here is the caller graph for this function:
|
private |
Definition at line 209 of file aodv.cc.
References ns3::NodeContainer::Get(), ns3::Ipv4InterfaceContainer::GetAddress(), ns3::Object::GetObject(), interfaces, nodes, ns3::Seconds(), ns3::V4PingHelper::SetAttribute(), SetPosition(), size, ns3::ApplicationContainer::Start(), ns3::ApplicationContainer::Stop(), and totalTime.
Referenced by Run().
Here is the call graph for this function:
Here is the caller graph for this function:
|
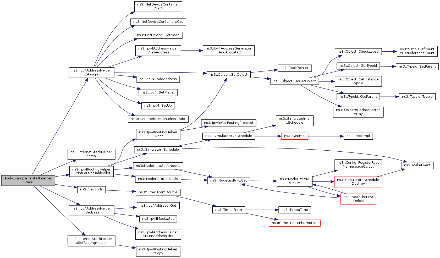
private |
Definition at line 190 of file aodv.cc.
References ns3::Ipv4AddressHelper::Assign(), devices, ns3::InternetStackHelper::Install(), interfaces, nodes, printRoutes, ns3::Ipv4RoutingHelper::PrintRoutingTableAllAt(), ns3::Seconds(), ns3::Ipv4AddressHelper::SetBase(), and ns3::InternetStackHelper::SetRoutingHelper().
Referenced by Run().
Here is the call graph for this function:
Here is the caller graph for this function:| void AodvExample::Report | ( | std::ostream & | os | ) |
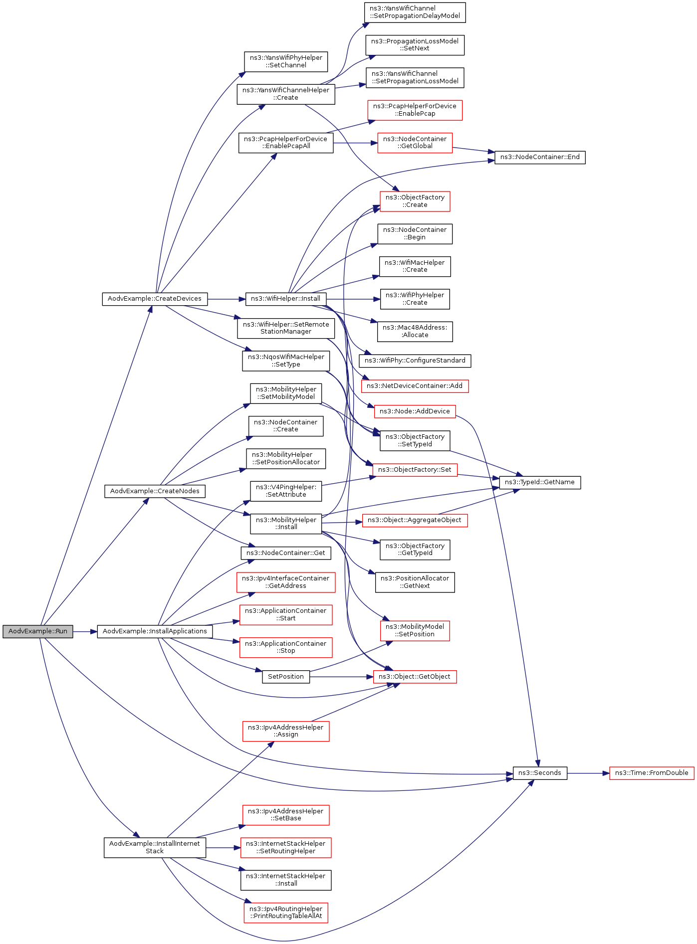
| void AodvExample::Run | ( | ) |
Run simulation.
Definition at line 126 of file aodv.cc.
References CreateDevices(), CreateNodes(), InstallApplications(), InstallInternetStack(), ns3::Seconds(), and totalTime.
Referenced by main().
Here is the call graph for this function:
Here is the caller graph for this function:
|
private |
Definition at line 74 of file aodv.cc.
Referenced by CreateDevices(), and InstallInternetStack().
|
private |
Definition at line 75 of file aodv.cc.
Referenced by InstallApplications(), and InstallInternetStack().
|
private |
Definition at line 73 of file aodv.cc.
Referenced by visualizer.core.Visualizer::autoscale_view(), visualizer.core.Visualizer::center_on_node(), CreateDevices(), CreateNodes(), visualizer.core.Visualizer::get_node(), InstallApplications(), InstallInternetStack(), visualizer.core.Visualizer::scan_topology(), visualizer.core.Visualizer::select_node(), and visualizer.core.Visualizer::set_follow_node().
|
private |
Write per-device PCAP traces if true.
Definition at line 66 of file aodv.cc.
Referenced by Configure(), and CreateDevices().
|
private |
Print routes if true.
Definition at line 68 of file aodv.cc.
Referenced by Configure(), and InstallInternetStack().
|
private |
Number of nodes.
Definition at line 60 of file aodv.cc.
Referenced by Configure(), CreateNodes(), and InstallApplications().
|
private |
Distance between nodes, meters.
Definition at line 62 of file aodv.cc.
Referenced by Configure(), and CreateNodes().
|
private |
Simulation time, seconds.
Definition at line 64 of file aodv.cc.
Referenced by Configure(), InstallApplications(), and Run().