Inheritance diagram for Ns3WimaxCsParamTlvTestCase:
Collaboration diagram for Ns3WimaxCsParamTlvTestCase:Public Member Functions | |
| Ns3WimaxCsParamTlvTestCase () | |
| virtual | ~Ns3WimaxCsParamTlvTestCase () |
Public Member Functions inherited from ns3::TestCase | |
| virtual | ~TestCase () |
Private Member Functions | |
| virtual void | DoRun (void) |
Additional Inherited Members | |
Protected Member Functions inherited from ns3::TestCase | |
| TestCase (std::string name) | |
| void | AddTestCase (TestCase *testCase) |
| Add an individual test case to this test suite. | |
| std::string | CreateDataDirFilename (std::string filename) |
| std::string | CreateTempDirFilename (std::string filename) |
| bool | GetErrorStatus (void) const NS_DEPRECATED |
| std::string | GetName (void) const |
| bool | IsStatusFailure (void) const |
| bool | IsStatusSuccess (void) const |
| bool | MustAssertOnFailure (void) const |
| bool | MustContinueOnFailure (void) const |
| void | ReportTestFailure (std::string cond, std::string actual, std::string limit, std::string message, std::string file, int32_t line) |
| void | SetDataDir (std::string directory) |
Definition at line 48 of file wimax-tlv-test.cc.
| Ns3WimaxCsParamTlvTestCase::Ns3WimaxCsParamTlvTestCase | ( | ) |
Definition at line 59 of file wimax-tlv-test.cc.
|
virtual |
Definition at line 64 of file wimax-tlv-test.cc.
|
privatevirtual |
Definition at line 69 of file wimax-tlv-test.cc.
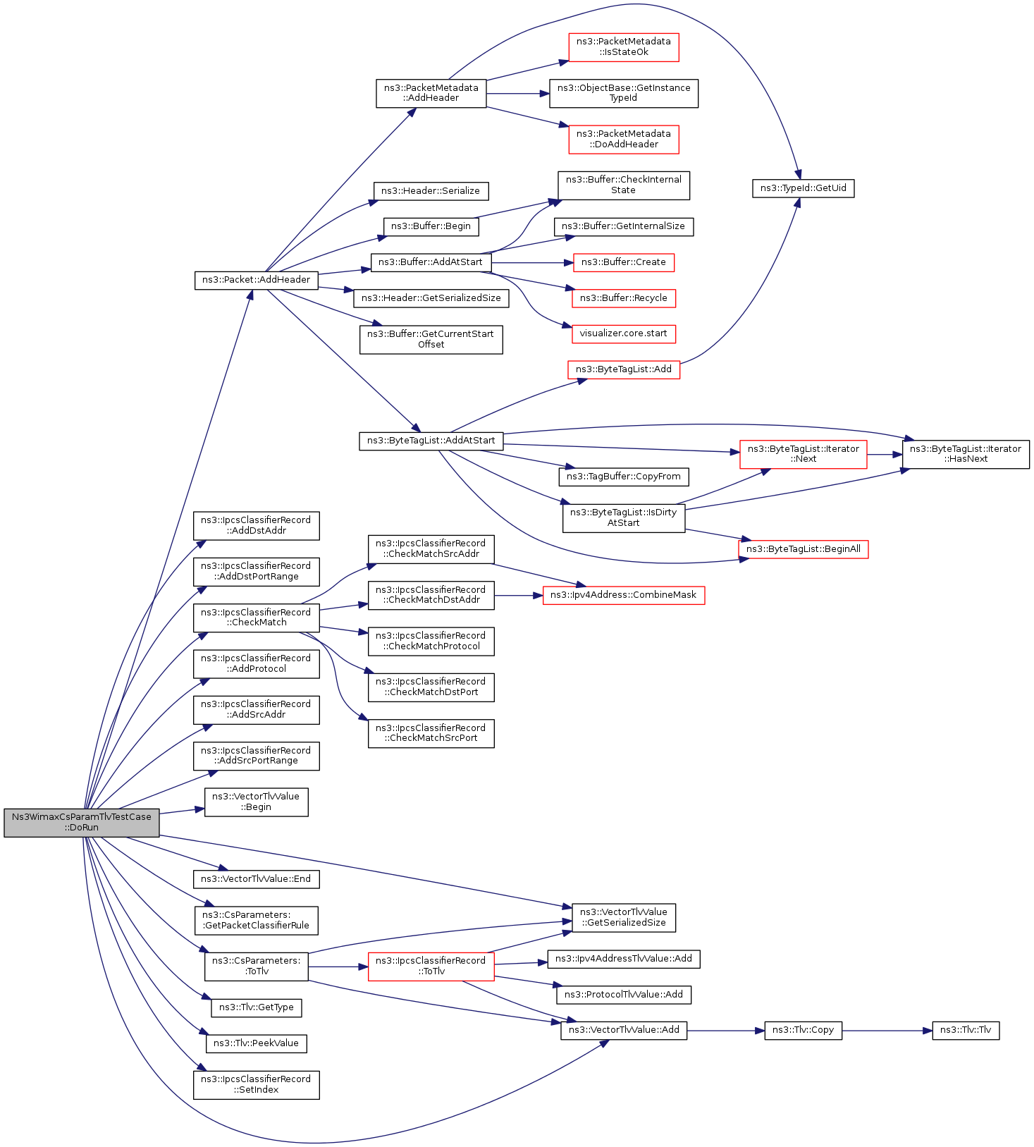
References ns3::VectorTlvValue::Add(), ns3::IpcsClassifierRecord::AddDstAddr(), ns3::IpcsClassifierRecord::AddDstPortRange(), ns3::Packet::AddHeader(), ns3::IpcsClassifierRecord::AddProtocol(), ns3::IpcsClassifierRecord::AddSrcAddr(), ns3::IpcsClassifierRecord::AddSrcPortRange(), ns3::VectorTlvValue::Begin(), ns3::IpcsClassifierRecord::CheckMatch(), ns3::VectorTlvValue::End(), ns3::CsParameters::GetPacketClassifierRule(), ns3::VectorTlvValue::GetSerializedSize(), ns3::Tlv::GetType(), NS_TEST_ASSERT_MSG_EQ, ns3::Tlv::PeekValue(), ns3::IpcsClassifierRecord::SetIndex(), and ns3::CsParameters::ToTlv().
Here is the call graph for this function: