A Discrete-Event Network Simulator
API
 All Classes Namespaces Files Functions Variables Typedefs Enumerations Enumerator Properties Friends Macros Groups Pages
ns3::LlcSnapHeader Class Reference

Header for the LLC/SNAP encapsulation. More...

#include <llc-snap-header.h>

+ Inheritance diagram for ns3::LlcSnapHeader:
+ Collaboration diagram for ns3::LlcSnapHeader:

Public Member Functions

 LlcSnapHeader ()
virtual uint32_t Deserialize (Buffer::Iterator start)
virtual TypeId GetInstanceTypeId (void) const
virtual uint32_t GetSerializedSize (void) const
uint16_t GetType (void)
virtual void Print (std::ostream &os) const
virtual void Serialize (Buffer::Iterator start) const
void SetType (uint16_t type)
- Public Member Functions inherited from ns3::Header
virtual ~Header ()

Static Public Member Functions

static TypeId GetTypeId (void)

Private Attributes

uint16_t m_etherType

Additional Inherited Members

- Protected Member Functions inherited from ns3::ObjectBase
void ConstructSelf (const AttributeConstructionList &attributes)
virtual void NotifyConstructionCompleted (void)

Detailed Description

Header for the LLC/SNAP encapsulation.

This type is not accessible from the Config system.
No Attributes are defined for this type.
No TraceSources are defined for this type.

Definition at line 40 of file llc-snap-header.h.

Constructor & Destructor Documentation

ns3::LlcSnapHeader::LlcSnapHeader ( )

Definition at line 32 of file llc-snap-header.cc.

References NS_LOG_FUNCTION.

Member Function Documentation

uint32_t ns3::LlcSnapHeader::Deserialize ( Buffer::Iterator  start)
virtual
Parameters
startan iterator which points to where the header should written.
Returns
the number of bytes read.

This method is used by Packet::RemoveHeader to re-create a header from the byte buffer of a packet. The data read is expected to match bit-for-bit the representation of this header in real networks.

Implements ns3::Header.

Definition at line 91 of file llc-snap-header.cc.

References GetSerializedSize(), m_etherType, ns3::Buffer::Iterator::Next(), NS_LOG_FUNCTION, ns3::Buffer::Iterator::ReadNtohU16(), and visualizer.core::start().

+ Here is the call graph for this function:

TypeId ns3::LlcSnapHeader::GetInstanceTypeId ( void  ) const
virtual
Returns
the TypeId associated to the most-derived type of this instance.

This method is typically implemented by ns3::Object::GetInstanceTypeId but some classes which derive from ns3::ObjectBase directly have to implement it themselves.

Implements ns3::ObjectBase.

Definition at line 67 of file llc-snap-header.cc.

References GetTypeId().

+ Here is the call graph for this function:

uint32_t ns3::LlcSnapHeader::GetSerializedSize ( void  ) const
virtual
Returns
the expected size of the header.

This method is used by Packet::AddHeader to store a header into the byte buffer of a packet. This method should return the number of bytes which are needed to store the full header data by Serialize.

Implements ns3::Header.

Definition at line 51 of file llc-snap-header.cc.

References ns3::LLC_SNAP_HEADER_LENGTH, and NS_LOG_FUNCTION.

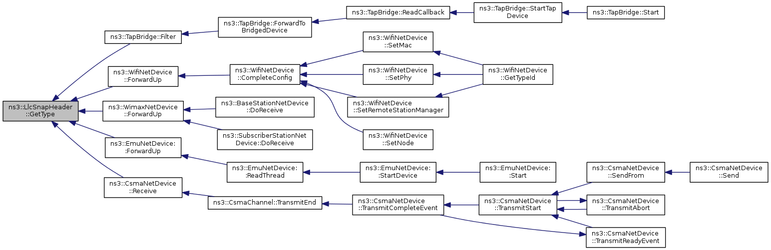
Referenced by Deserialize(), ns3::TapBridge::Filter(), and ns3::EmuNetDevice::ForwardUp().

+ Here is the caller graph for this function:

uint16_t ns3::LlcSnapHeader::GetType ( void  )
TypeId ns3::LlcSnapHeader::GetTypeId ( void  )
static

Reimplemented from ns3::Header.

Definition at line 58 of file llc-snap-header.cc.

References ns3::TypeId::SetParent().

Referenced by GetInstanceTypeId().

+ Here is the call graph for this function:

+ Here is the caller graph for this function:

void ns3::LlcSnapHeader::Print ( std::ostream &  os) const
virtual
Parameters
osoutput stream This method is used by Packet::Print to print the content of a trailer as ascii data to a c++ output stream. Although the trailer is free to format its output as it wishes, it is recommended to follow a few rules to integrate with the packet pretty printer: start with flags, small field values located between a pair of parens. Values should be separated by whitespace. Follow the parens with the important fields, separated by whitespace. i.e.: (field1 val1 field2 val2 field3 val3) field4 val4 field5 val5

Implements ns3::Header.

Definition at line 72 of file llc-snap-header.cc.

References m_etherType, and NS_LOG_FUNCTION.

void ns3::LlcSnapHeader::Serialize ( Buffer::Iterator  start) const
virtual
Parameters
startan iterator which points to where the header should be written.

This method is used by Packet::AddHeader to store a header into the byte buffer of a packet. The data written is expected to match bit-for-bit the representation of this header in a real network.

Implements ns3::Header.

Definition at line 82 of file llc-snap-header.cc.

References m_etherType, NS_LOG_FUNCTION, visualizer.core::start(), ns3::Buffer::Iterator::Write(), and ns3::Buffer::Iterator::WriteHtonU16().

+ Here is the call graph for this function:

void ns3::LlcSnapHeader::SetType ( uint16_t  type)

Member Data Documentation

uint16_t ns3::LlcSnapHeader::m_etherType
private

Definition at line 55 of file llc-snap-header.h.

Referenced by Deserialize(), GetType(), Print(), Serialize(), and SetType().


The documentation for this class was generated from the following files: