Abstract class that concrete msdu aggregators have to implement. More...
#include <msdu-aggregator.h>
Inheritance diagram for ns3::MsduAggregator:
Collaboration diagram for ns3::MsduAggregator:Public Types | |
| typedef std::list< std::pair < Ptr< Packet > , AmsduSubframeHeader > > | DeaggregatedMsdus |
| typedef std::list< std::pair < Ptr< Packet > , AmsduSubframeHeader > >::const_iterator | DeaggregatedMsdusCI |
Public Member Functions | |
| virtual bool | Aggregate (Ptr< const Packet > packet, Ptr< Packet > aggregatedPacket, Mac48Address src, Mac48Address dest)=0 |
Public Member Functions inherited from ns3::Object | |
| Object () | |
| virtual | ~Object () |
| void | AggregateObject (Ptr< Object > other) |
| void | Dispose (void) |
| AggregateIterator | GetAggregateIterator (void) const |
| virtual TypeId | GetInstanceTypeId (void) const |
| template<typename T > | |
| Ptr< T > | GetObject (void) const |
| template<typename T > | |
| Ptr< T > | GetObject (TypeId tid) const |
| void | Start (void) |
Public Member Functions inherited from ns3::SimpleRefCount< Object, ObjectBase, ObjectDeleter > | |
| SimpleRefCount () | |
| SimpleRefCount (const SimpleRefCount &o) | |
| uint32_t | GetReferenceCount (void) const |
| SimpleRefCount & | operator= (const SimpleRefCount &o) |
| void | Ref (void) const |
| void | Unref (void) const |
Public Member Functions inherited from ns3::ObjectBase | |
| virtual | ~ObjectBase () |
| void | GetAttribute (std::string name, AttributeValue &value) const |
| bool | GetAttributeFailSafe (std::string name, AttributeValue &attribute) const |
| void | SetAttribute (std::string name, const AttributeValue &value) |
| bool | SetAttributeFailSafe (std::string name, const AttributeValue &value) |
| bool | TraceConnect (std::string name, std::string context, const CallbackBase &cb) |
| bool | TraceConnectWithoutContext (std::string name, const CallbackBase &cb) |
| bool | TraceDisconnect (std::string name, std::string context, const CallbackBase &cb) |
| bool | TraceDisconnectWithoutContext (std::string name, const CallbackBase &cb) |
Static Public Member Functions | |
| static DeaggregatedMsdus | Deaggregate (Ptr< Packet > aggregatedPacket) |
| static TypeId | GetTypeId (void) |
Additional Inherited Members | |
Protected Member Functions inherited from ns3::Object | |
| Object (const Object &o) | |
| virtual void | DoDispose (void) |
| virtual void | DoStart (void) |
| virtual void | NotifyNewAggregate (void) |
Abstract class that concrete msdu aggregators have to implement.
This type is not accessible from the Config system.
No Attributes are defined for this type.
No TraceSources are defined for this type.
Definition at line 39 of file msdu-aggregator.h.
| typedef std::list<std::pair<Ptr<Packet>, AmsduSubframeHeader> > ns3::MsduAggregator::DeaggregatedMsdus |
Definition at line 42 of file msdu-aggregator.h.
| typedef std::list<std::pair<Ptr<Packet>, AmsduSubframeHeader> >::const_iterator ns3::MsduAggregator::DeaggregatedMsdusCI |
Definition at line 43 of file msdu-aggregator.h.
|
pure virtual |
Implemented in ns3::MsduStandardAggregator.
Referenced by ns3::EdcaTxopN::NotifyAccessGranted().
Here is the caller graph for this function:
|
static |
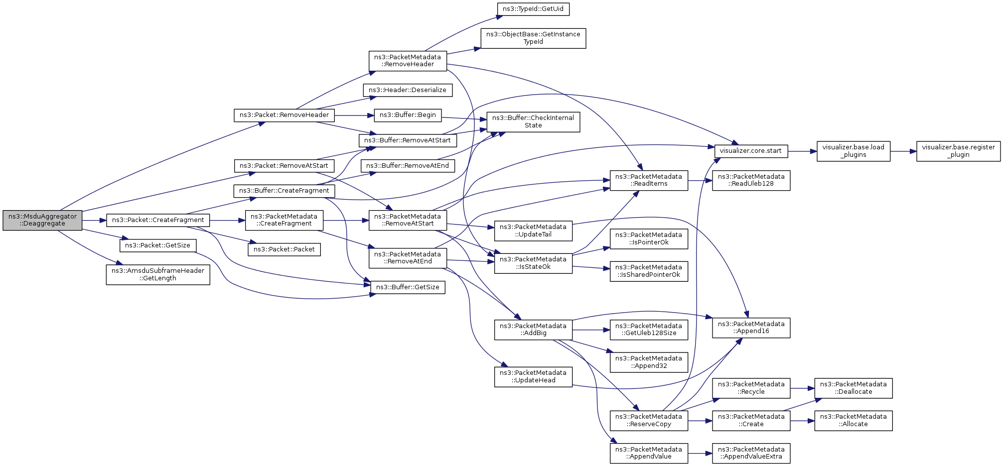
Definition at line 41 of file msdu-aggregator.cc.
References ns3::Packet::CreateFragment(), ns3::AmsduSubframeHeader::GetLength(), ns3::Packet::GetSize(), NS_LOG_FUNCTION_NOARGS, NS_LOG_INFO, ns3::Packet::RemoveAtStart(), and ns3::Packet::RemoveHeader().
Referenced by ns3::ApWifiMac::DeaggregateAmsduAndForward(), and ns3::RegularWifiMac::DeaggregateAmsduAndForward().
Here is the call graph for this function:
Here is the caller graph for this function:
|
static |
Reimplemented from ns3::Object.
Reimplemented in ns3::MsduStandardAggregator.
Definition at line 32 of file msdu-aggregator.cc.
References ns3::TypeId::SetParent().
Here is the call graph for this function: