Inheritance diagram for ns3::Ns2MobilityHelperTest:
Collaboration diagram for ns3::Ns2MobilityHelperTest:Classes | |
| struct | ReferencePoint |
| Single record in mobility reference. More... | |
Public Member Functions | |
| Ns2MobilityHelperTest (std::string const &name, Time timeLimit, uint32_t nodes=1) | |
| virtual | ~Ns2MobilityHelperTest () |
| Empty. | |
| void | AddReferencePoint (ReferencePoint const &r) |
| Add next reference point. | |
| void | AddReferencePoint (const char *id, double sec, Vector const &p, Vector const &v) |
| Sugar. | |
| void | SetTrace (std::string const &trace) |
| Set NS-2 trace to read as single large string (don't forget to add \n and quote "'s) | |
Public Member Functions inherited from ns3::TestCase | |
| virtual | ~TestCase () |
Private Member Functions | |
| bool | CheckInitialPositions () |
| Check that all initial positions are correct. | |
| void | CourseChange (std::string context, Ptr< const MobilityModel > mobility) |
| Listen for course change events. | |
| void | CreateNodes () |
| Create and name nodes. | |
| void | DoRun () |
| Go. | |
| void | DoSetup () |
| void | DoTeardown () |
| bool | WriteTrace () |
| Dump NS-2 trace to tmp file. | |
Private Attributes | |
| size_t | m_nextRefPoint |
| Next reference point to be checked. | |
| uint32_t | m_nodeCount |
| Number of nodes used in the test. | |
| std::vector< ReferencePoint > | m_reference |
| Reference mobility. | |
| Time | m_timeLimit |
| Test time limit. | |
| std::string | m_trace |
| Trace as string. | |
| std::string | m_traceFile |
| TMP trace file name. | |
Additional Inherited Members | |
Protected Member Functions inherited from ns3::TestCase | |
| TestCase (std::string name) | |
| void | AddTestCase (TestCase *testCase) |
| Add an individual test case to this test suite. | |
| std::string | CreateDataDirFilename (std::string filename) |
| std::string | CreateTempDirFilename (std::string filename) |
| bool | GetErrorStatus (void) const NS_DEPRECATED |
| std::string | GetName (void) const |
| bool | IsStatusFailure (void) const |
| bool | IsStatusSuccess (void) const |
| bool | MustAssertOnFailure (void) const |
| bool | MustContinueOnFailure (void) const |
| void | ReportTestFailure (std::string cond, std::string actual, std::string limit, std::string message, std::string file, int32_t line) |
| void | SetDataDir (std::string directory) |
Every test case is supposed to:
Definition at line 81 of file ns2-mobility-helper-test-suite.cc.
|
inline |
Create new test case. To make it useful SetTrace () and AddReferencePoint () must be called
| name | Short description |
| timeLimit | Test time limit |
| nodes | Number of nodes used in the test trace, 1 by default |
Definition at line 112 of file ns2-mobility-helper-test-suite.cc.
|
inlinevirtual |
Empty.
Definition at line 120 of file ns2-mobility-helper-test-suite.cc.
|
inline |
Add next reference point.
Definition at line 129 of file ns2-mobility-helper-test-suite.cc.
References m_reference.
Referenced by AddReferencePoint(), and ns3::Ns2MobilityHelperTestSuite::Ns2MobilityHelperTestSuite().
Here is the caller graph for this function:
|
inline |
Sugar.
Definition at line 134 of file ns2-mobility-helper-test-suite.cc.
References AddReferencePoint(), and ns3::Seconds().
Here is the call graph for this function:
|
inlineprivate |
Check that all initial positions are correct.
Definition at line 177 of file ns2-mobility-helper-test-suite.cc.
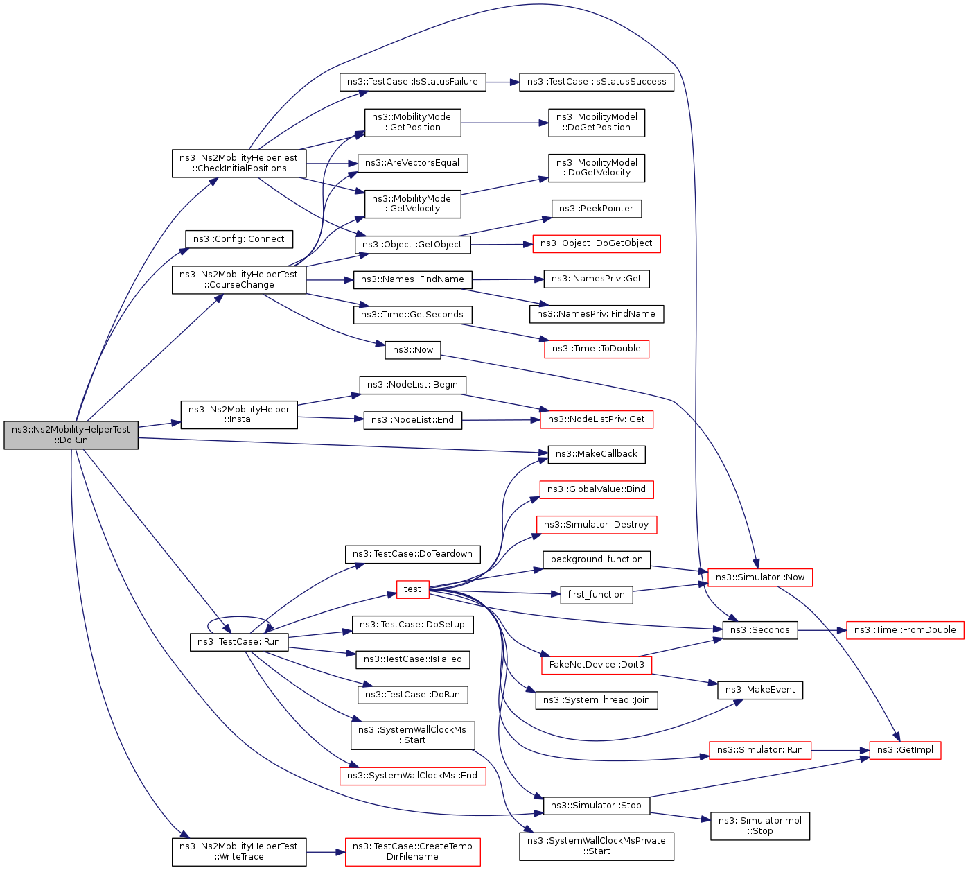
References ns3::AreVectorsEqual(), ns3::Object::GetObject(), ns3::MobilityModel::GetPosition(), ns3::MobilityModel::GetVelocity(), ns3::TestCase::IsStatusFailure(), m_nextRefPoint, m_reference, ns3::Ns2MobilityHelperTest::ReferencePoint::node, NS_TEST_ASSERT_MSG_NE_RETURNS_BOOL, NS_TEST_EXPECT_MSG_EQ, ns3::Ns2MobilityHelperTest::ReferencePoint::pos, ns3::Seconds(), and ns3::Ns2MobilityHelperTest::ReferencePoint::vel.
Referenced by DoRun().
Here is the call graph for this function:
Here is the caller graph for this function:
|
inlineprivate |
Listen for course change events.
Definition at line 197 of file ns2-mobility-helper-test-suite.cc.
References ns3::AreVectorsEqual(), ns3::Names::FindName(), ns3::Object::GetObject(), ns3::MobilityModel::GetPosition(), ns3::Time::GetSeconds(), ns3::MobilityModel::GetVelocity(), m_nextRefPoint, m_reference, ns3::Ns2MobilityHelperTest::ReferencePoint::node, ns3::Now(), NS_ASSERT, NS_TEST_EXPECT_MSG_EQ, NS_TEST_EXPECT_MSG_LT, ns3::Ns2MobilityHelperTest::ReferencePoint::pos, ns3::Ns2MobilityHelperTest::ReferencePoint::time, and ns3::Ns2MobilityHelperTest::ReferencePoint::vel.
Referenced by DoRun().
Here is the call graph for this function:
Here is the caller graph for this function:
|
inlineprivate |
Create and name nodes.
Definition at line 165 of file ns2-mobility-helper-test-suite.cc.
References ns3::Names::Add(), ns3::NodeContainer::Create(), ns3::NodeContainer::Get(), and m_nodeCount.
Referenced by DoSetup().
Here is the call graph for this function:
Here is the caller graph for this function:
|
inlineprivate |
Go.
Definition at line 235 of file ns2-mobility-helper-test-suite.cc.
References CheckInitialPositions(), ns3::Config::Connect(), CourseChange(), ns3::Ns2MobilityHelper::Install(), m_reference, m_timeLimit, m_trace, m_traceFile, ns3::MakeCallback(), NS_TEST_ASSERT_MSG_EQ, ns3::TestCase::Run(), ns3::Simulator::Stop(), and WriteTrace().
Here is the call graph for this function:
|
inlineprivate |
Definition at line 222 of file ns2-mobility-helper-test-suite.cc.
References CreateNodes().
Here is the call graph for this function:
|
inlineprivate |
Definition at line 227 of file ns2-mobility-helper-test-suite.cc.
References ns3::Names::Clear(), ns3::Simulator::Destroy(), and m_traceFile.
Here is the call graph for this function:
|
inline |
Set NS-2 trace to read as single large string (don't forget to add \n and quote "'s)
Definition at line 124 of file ns2-mobility-helper-test-suite.cc.
References m_trace.
Referenced by ns3::Ns2MobilityHelperTestSuite::Ns2MobilityHelperTestSuite().
Here is the caller graph for this function:
|
inlineprivate |
Dump NS-2 trace to tmp file.
Definition at line 155 of file ns2-mobility-helper-test-suite.cc.
References ns3::TestCase::CreateTempDirFilename(), m_trace, m_traceFile, and NS_TEST_ASSERT_MSG_EQ_RETURNS_BOOL.
Referenced by DoRun().
Here is the call graph for this function:
Here is the caller graph for this function:
|
private |
Next reference point to be checked.
Definition at line 149 of file ns2-mobility-helper-test-suite.cc.
Referenced by CheckInitialPositions(), and CourseChange().
|
private |
Number of nodes used in the test.
Definition at line 143 of file ns2-mobility-helper-test-suite.cc.
Referenced by CreateNodes().
|
private |
Reference mobility.
Definition at line 147 of file ns2-mobility-helper-test-suite.cc.
Referenced by AddReferencePoint(), CheckInitialPositions(), CourseChange(), and DoRun().
|
private |
Test time limit.
Definition at line 141 of file ns2-mobility-helper-test-suite.cc.
Referenced by DoRun().
|
private |
Trace as string.
Definition at line 145 of file ns2-mobility-helper-test-suite.cc.
Referenced by DoRun(), SetTrace(), and WriteTrace().
|
private |
TMP trace file name.
Definition at line 151 of file ns2-mobility-helper-test-suite.cc.
Referenced by DoRun(), DoTeardown(), and WriteTrace().