#include <packet-burst.h>
Inheritance diagram for ns3::PacketBurst:
Collaboration diagram for ns3::PacketBurst:Public Member Functions | |
| PacketBurst (void) | |
| virtual | ~PacketBurst (void) |
| void | AddPacket (Ptr< Packet > packet) |
| add a packet to the list of packet | |
| std::list< Ptr< Packet > >::const_iterator | Begin (void) const |
| Ptr< PacketBurst > | Copy (void) const |
| std::list< Ptr< Packet > >::const_iterator | End (void) const |
| uint32_t | GetNPackets (void) const |
| std::list< Ptr< Packet > > | GetPackets (void) const |
| uint32_t | GetSize (void) const |
Public Member Functions inherited from ns3::Object | |
| Object () | |
| virtual | ~Object () |
| void | AggregateObject (Ptr< Object > other) |
| void | Dispose (void) |
| AggregateIterator | GetAggregateIterator (void) const |
| virtual TypeId | GetInstanceTypeId (void) const |
| template<typename T > | |
| Ptr< T > | GetObject (void) const |
| template<typename T > | |
| Ptr< T > | GetObject (TypeId tid) const |
| void | Start (void) |
Public Member Functions inherited from ns3::SimpleRefCount< Object, ObjectBase, ObjectDeleter > | |
| SimpleRefCount () | |
| SimpleRefCount (const SimpleRefCount &o) | |
| uint32_t | GetReferenceCount (void) const |
| SimpleRefCount & | operator= (const SimpleRefCount &o) |
| void | Ref (void) const |
| void | Unref (void) const |
Public Member Functions inherited from ns3::ObjectBase | |
| virtual | ~ObjectBase () |
| void | GetAttribute (std::string name, AttributeValue &value) const |
| bool | GetAttributeFailSafe (std::string name, AttributeValue &attribute) const |
| void | SetAttribute (std::string name, const AttributeValue &value) |
| bool | SetAttributeFailSafe (std::string name, const AttributeValue &value) |
| bool | TraceConnect (std::string name, std::string context, const CallbackBase &cb) |
| bool | TraceConnectWithoutContext (std::string name, const CallbackBase &cb) |
| bool | TraceDisconnect (std::string name, std::string context, const CallbackBase &cb) |
| bool | TraceDisconnectWithoutContext (std::string name, const CallbackBase &cb) |
Static Public Member Functions | |
| static TypeId | GetTypeId (void) |
| this class implement a burst as a list of packets | |
Private Member Functions | |
| void | DoDispose (void) |
Private Attributes | |
| std::list< Ptr< Packet > > | m_packets |
Additional Inherited Members | |
Protected Member Functions inherited from ns3::Object | |
| Object (const Object &o) | |
| virtual void | DoDispose (void) |
| virtual void | DoStart (void) |
| virtual void | NotifyNewAggregate (void) |
This type is not accessible from the Config system.
No Attributes are defined for this type.
No TraceSources are defined for this type.
Definition at line 32 of file packet-burst.h.
| ns3::PacketBurst::PacketBurst | ( | void | ) |
Definition at line 43 of file packet-burst.cc.
References NS_LOG_FUNCTION.
|
virtual |
Definition at line 48 of file packet-burst.cc.
References list, m_packets, and NS_LOG_FUNCTION.
add a packet to the list of packet
| packet | the packet to add |
Definition at line 81 of file packet-burst.cc.
References m_packets, and NS_LOG_FUNCTION.
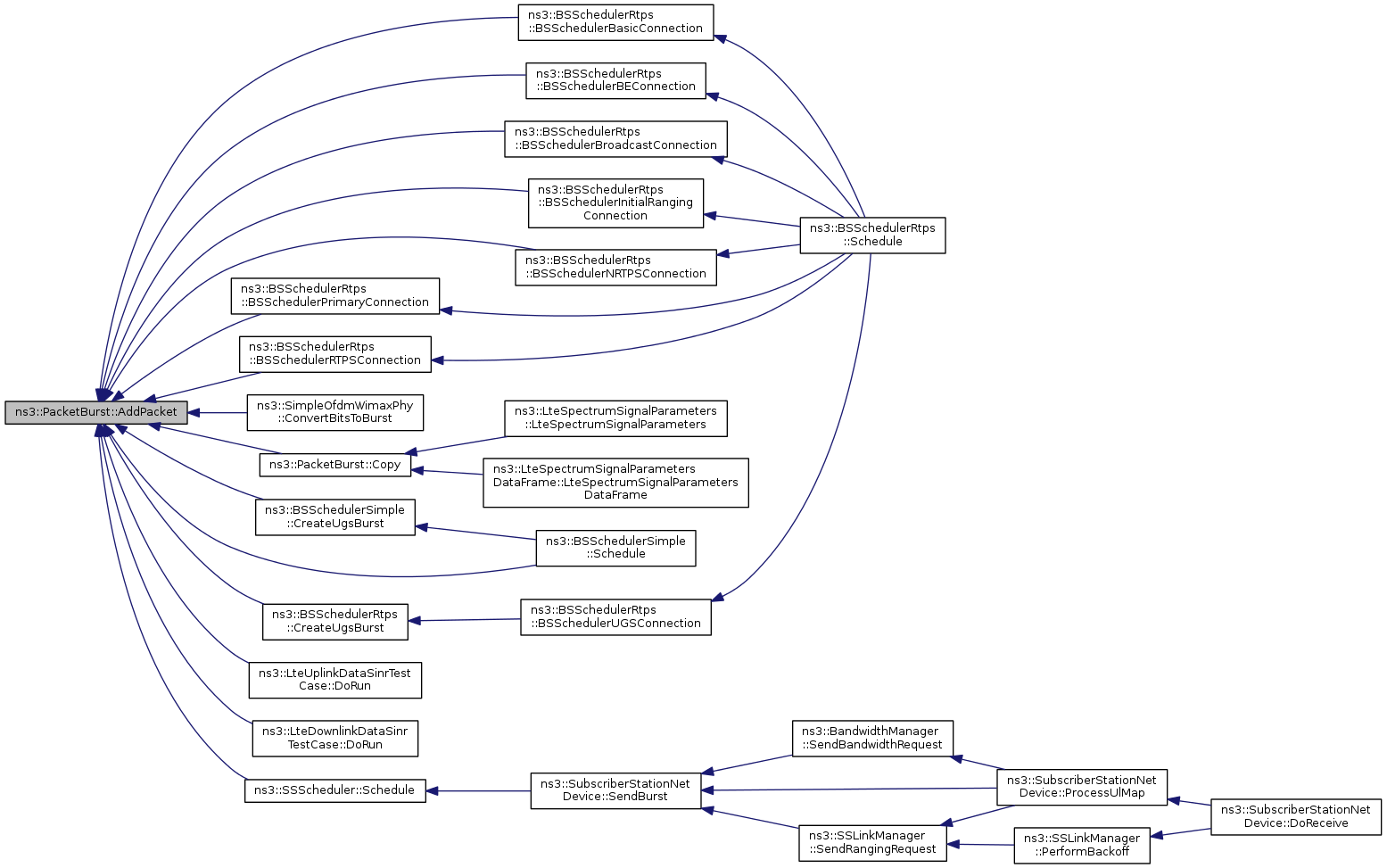
Referenced by ns3::BSSchedulerRtps::BSSchedulerBasicConnection(), ns3::BSSchedulerRtps::BSSchedulerBEConnection(), ns3::BSSchedulerRtps::BSSchedulerBroadcastConnection(), ns3::BSSchedulerRtps::BSSchedulerInitialRangingConnection(), ns3::BSSchedulerRtps::BSSchedulerNRTPSConnection(), ns3::BSSchedulerRtps::BSSchedulerPrimaryConnection(), ns3::BSSchedulerRtps::BSSchedulerRTPSConnection(), ns3::SimpleOfdmWimaxPhy::ConvertBitsToBurst(), Copy(), ns3::BSSchedulerSimple::CreateUgsBurst(), ns3::BSSchedulerRtps::CreateUgsBurst(), ns3::LteUplinkDataSinrTestCase::DoRun(), ns3::LteDownlinkDataSinrTestCase::DoRun(), ns3::SSScheduler::Schedule(), and ns3::BSSchedulerSimple::Schedule().
Here is the caller graph for this function:Definition at line 119 of file packet-burst.cc.
References m_packets, and NS_LOG_FUNCTION.
Referenced by ns3::LteSpectrumPhy::EndTx(), and ns3::WimaxNetDevice::Receive().
Here is the caller graph for this function:| Ptr< PacketBurst > ns3::PacketBurst::Copy | ( | void | ) | const |
Definition at line 66 of file packet-burst.cc.
References AddPacket(), ns3::Packet::Copy(), list, m_packets, and NS_LOG_FUNCTION.
Referenced by ns3::LteSpectrumSignalParameters::LteSpectrumSignalParameters(), and ns3::LteSpectrumSignalParametersDataFrame::LteSpectrumSignalParametersDataFrame().
Here is the call graph for this function:
Here is the caller graph for this function:
|
private |
Definition at line 60 of file packet-burst.cc.
References m_packets, and NS_LOG_FUNCTION.
Definition at line 126 of file packet-burst.cc.
References m_packets, and NS_LOG_FUNCTION.
Referenced by ns3::LteSpectrumPhy::EndTx(), and ns3::WimaxNetDevice::Receive().
Here is the caller graph for this function:| uint32_t ns3::PacketBurst::GetNPackets | ( | void | ) | const |
Definition at line 98 of file packet-burst.cc.
References m_packets, and NS_LOG_FUNCTION.
Referenced by ns3::BSSchedulerSimple::AddDownlinkBurst(), ns3::BSSchedulerRtps::AddDownlinkBurst(), ns3::BSSchedulerRtps::BSSchedulerBasicConnection(), ns3::BSSchedulerRtps::BSSchedulerBEConnection(), ns3::BSSchedulerRtps::BSSchedulerBroadcastConnection(), ns3::BSSchedulerRtps::BSSchedulerInitialRangingConnection(), ns3::BSSchedulerRtps::BSSchedulerNRTPSConnection(), ns3::BSSchedulerRtps::BSSchedulerPrimaryConnection(), ns3::BSSchedulerRtps::BSSchedulerRTPSConnection(), ns3::BSSchedulerRtps::BSSchedulerUGSConnection(), ns3::BSSchedulerSimple::Schedule(), and ns3::SubscriberStationNetDevice::SendBurst().
Here is the caller graph for this function:Definition at line 91 of file packet-burst.cc.
References m_packets, and NS_LOG_FUNCTION.
Referenced by ns3::PcapSniffTxRxEvent().
Here is the caller graph for this function:| uint32_t ns3::PacketBurst::GetSize | ( | void | ) | const |
Definition at line 105 of file packet-burst.cc.
References ns3::Packet::GetSize(), list, m_packets, and NS_LOG_FUNCTION.
Referenced by ns3::BSSchedulerSimple::AddDownlinkBurst(), ns3::BSSchedulerRtps::AddDownlinkBurst(), ns3::BSSchedulerSimple::Schedule(), ns3::SimpleOfdmWimaxPhy::Send(), ns3::SubscriberStationNetDevice::SendBurst(), and ns3::BaseStationNetDevice::SendBursts().
Here is the call graph for this function:
Here is the caller graph for this function:
|
static |
this class implement a burst as a list of packets
Reimplemented from ns3::Object.
Definition at line 34 of file packet-burst.cc.
References ns3::TypeId::SetParent().
Here is the call graph for this function:Definition at line 67 of file packet-burst.h.
Referenced by AddPacket(), Begin(), Copy(), DoDispose(), End(), GetNPackets(), GetPackets(), GetSize(), and ~PacketBurst().