A Discrete-Event Network Simulator
API
 All Classes Namespaces Files Functions Variables Typedefs Enumerations Enumerator Properties Friends Macros Groups Pages
ns3::Tlv Class Reference

This class implements the Type-Len-Value structure channel encodings as described by "IEEE Standard for Local and metropolitan area networks Part 16: Air Interface for Fixed Broadband Wireless Access Systems". More...

#include <wimax-tlv.h>

+ Inheritance diagram for ns3::Tlv:
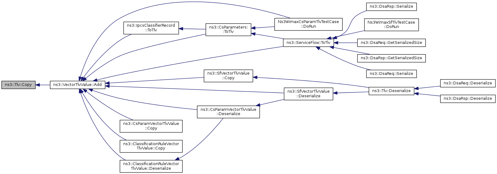
+ Collaboration diagram for ns3::Tlv:

Public Types

enum  CommonTypes {
  HMAC_TUPLE = 149, MAC_VERSION_ENCODING = 148, CURRENT_TRANSMIT_POWER = 147, DOWNLINK_SERVICE_FLOW = 146,
  UPLINK_SERVICE_FLOW = 145, VENDOR_ID_EMCODING = 144, VENDOR_SPECIFIC_INFORMATION = 143
}

Public Member Functions

 Tlv (uint8_t type, uint64_t length, const TlvValue &value)
 Tlv (void)
 Tlv (const Tlv &tlv)
 ~Tlv (void)
TlvCopy (void) const
TlvValueCopyValue (void) const
virtual uint32_t Deserialize (Buffer::Iterator start)
virtual TypeId GetInstanceTypeId (void) const
uint64_t GetLength (void) const
virtual uint32_t GetSerializedSize (void) const
uint8_t GetSizeOfLen (void) const
uint8_t GetType (void) const
Tlvoperator= (Tlv const &o)
TlvValuePeekValue (void)
virtual void Print (std::ostream &os) const
virtual void Serialize (Buffer::Iterator start) const
- Public Member Functions inherited from ns3::Header
virtual ~Header ()

Private Attributes

uint64_t m_length
uint8_t m_type
TlvValuem_value

Additional Inherited Members

- Static Public Member Functions inherited from ns3::Header
static TypeId GetTypeId (void)
- Protected Member Functions inherited from ns3::ObjectBase
void ConstructSelf (const AttributeConstructionList &attributes)
virtual void NotifyConstructionCompleted (void)

Detailed Description

This class implements the Type-Len-Value structure channel encodings as described by "IEEE Standard for Local and metropolitan area networks Part 16: Air Interface for Fixed Broadband Wireless Access Systems".

  1. TLV encodings, page 645

Definition at line 64 of file wimax-tlv.h.

Member Enumeration Documentation

Enumerator:
HMAC_TUPLE 
MAC_VERSION_ENCODING 
CURRENT_TRANSMIT_POWER 
DOWNLINK_SERVICE_FLOW 
UPLINK_SERVICE_FLOW 
VENDOR_ID_EMCODING 
VENDOR_SPECIFIC_INFORMATION 

Definition at line 67 of file wimax-tlv.h.

Constructor & Destructor Documentation

ns3::Tlv::Tlv ( uint8_t  type,
uint64_t  length,
const TlvValue value 
)

Definition at line 39 of file wimax-tlv.cc.

References ns3::TlvValue::Copy(), m_length, m_type, and m_value.

+ Here is the call graph for this function:

ns3::Tlv::Tlv ( void  )

Definition at line 46 of file wimax-tlv.cc.

References m_length, m_type, and m_value.

Referenced by Copy().

+ Here is the caller graph for this function:

ns3::Tlv::~Tlv ( void  )

Definition at line 53 of file wimax-tlv.cc.

References m_value.

ns3::Tlv::Tlv ( const Tlv tlv)

Definition at line 68 of file wimax-tlv.cc.

References CopyValue(), GetLength(), GetType(), m_length, m_type, and m_value.

+ Here is the call graph for this function:

Member Function Documentation

Tlv * ns3::Tlv::Copy ( void  ) const

Definition at line 217 of file wimax-tlv.cc.

References m_length, m_type, m_value, and Tlv().

Referenced by ns3::VectorTlvValue::Add().

+ Here is the call graph for this function:

+ Here is the caller graph for this function:

TlvValue * ns3::Tlv::CopyValue ( void  ) const

Definition at line 63 of file wimax-tlv.cc.

References ns3::TlvValue::Copy(), and m_value.

Referenced by operator=(), and Tlv().

+ Here is the call graph for this function:

+ Here is the caller graph for this function:

uint32_t ns3::Tlv::Deserialize ( Buffer::Iterator  start)
virtual
Parameters
startan iterator which points to where the header should written.
Returns
the number of bytes read.

This method is used by Packet::RemoveHeader to re-create a header from the byte buffer of a packet. The data read is expected to match bit-for-bit the representation of this header in real networks.

Implements ns3::Header.

Definition at line 134 of file wimax-tlv.cc.

References ns3::SfVectorTlvValue::Copy(), CURRENT_TRANSMIT_POWER, ns3::SfVectorTlvValue::Deserialize(), DOWNLINK_SERVICE_FLOW, HMAC_TUPLE, m_length, m_type, m_value, MAC_VERSION_ENCODING, NS_ASSERT_MSG, NS_FATAL_ERROR, ns3::Buffer::Iterator::ReadU8(), UPLINK_SERVICE_FLOW, VENDOR_ID_EMCODING, VENDOR_SPECIFIC_INFORMATION, and WIMAX_TLV_EXTENDED_LENGTH_MASK.

Referenced by ns3::DsaReq::Deserialize(), and ns3::DsaRsp::Deserialize().

+ Here is the call graph for this function:

+ Here is the caller graph for this function:

TypeId ns3::Tlv::GetInstanceTypeId ( void  ) const
virtual
Returns
the TypeId associated to the most-derived type of this instance.

This method is typically implemented by ns3::Object::GetInstanceTypeId but some classes which derive from ns3::ObjectBase directly have to implement it themselves.

Implements ns3::ObjectBase.

Definition at line 29 of file wimax-tlv.cc.

References ns3::Header::GetTypeId().

+ Here is the call graph for this function:

uint64_t ns3::Tlv::GetLength ( void  ) const

Definition at line 206 of file wimax-tlv.cc.

References m_length.

Referenced by operator=(), and Tlv().

+ Here is the caller graph for this function:

uint32_t ns3::Tlv::GetSerializedSize ( void  ) const
virtual
Returns
the expected size of the header.

This method is used by Packet::AddHeader to store a header into the byte buffer of a packet. This method should return the number of bytes which are needed to store the full header data by Serialize.

Implements ns3::Header.

Definition at line 90 of file wimax-tlv.cc.

References ns3::TlvValue::GetSerializedSize(), GetSizeOfLen(), and m_value.

Referenced by ns3::DsaReq::GetSerializedSize(), and ns3::DsaRsp::GetSerializedSize().

+ Here is the call graph for this function:

+ Here is the caller graph for this function:

uint8_t ns3::Tlv::GetSizeOfLen ( void  ) const

Definition at line 96 of file wimax-tlv.cc.

References m_length.

Referenced by GetSerializedSize(), and Serialize().

+ Here is the caller graph for this function:

uint8_t ns3::Tlv::GetType ( void  ) const
Tlv & ns3::Tlv::operator= ( Tlv const &  o)

Definition at line 76 of file wimax-tlv.cc.

References CopyValue(), GetLength(), GetType(), m_length, m_type, and m_value.

+ Here is the call graph for this function:

TlvValue * ns3::Tlv::PeekValue ( void  )

Definition at line 211 of file wimax-tlv.cc.

References m_value.

Referenced by ns3::CsParameters::CsParameters(), Ns3WimaxCsParamTlvTestCase::DoRun(), ns3::IpcsClassifierRecord::IpcsClassifierRecord(), and ns3::ServiceFlow::ServiceFlow().

+ Here is the caller graph for this function:

void ns3::Tlv::Print ( std::ostream &  os) const
virtual
Parameters
osoutput stream This method is used by Packet::Print to print the content of a trailer as ascii data to a c++ output stream. Although the trailer is free to format its output as it wishes, it is recommended to follow a few rules to integrate with the packet pretty printer: start with flags, small field values located between a pair of parens. Values should be separated by whitespace. Follow the parens with the important fields, separated by whitespace. i.e.: (field1 val1 field2 val2 field3 val3) field4 val4 field5 val5

Implements ns3::Header.

Definition at line 34 of file wimax-tlv.cc.

References m_length, and m_type.

void ns3::Tlv::Serialize ( Buffer::Iterator  start) const
virtual
Parameters
startan iterator which points to where the header should be written.

This method is used by Packet::AddHeader to store a header into the byte buffer of a packet. The data written is expected to match bit-for-bit the representation of this header in a real network.

Implements ns3::Header.

Definition at line 114 of file wimax-tlv.cc.

References GetSizeOfLen(), m_length, m_type, m_value, ns3::TlvValue::Serialize(), WIMAX_TLV_EXTENDED_LENGTH_MASK, and ns3::Buffer::Iterator::WriteU8().

Referenced by ns3::DsaReq::Serialize(), and ns3::DsaRsp::Serialize().

+ Here is the call graph for this function:

+ Here is the caller graph for this function:

Member Data Documentation

uint64_t ns3::Tlv::m_length
private

Definition at line 96 of file wimax-tlv.h.

Referenced by Copy(), Deserialize(), GetLength(), GetSizeOfLen(), operator=(), Print(), Serialize(), and Tlv().

uint8_t ns3::Tlv::m_type
private

Definition at line 95 of file wimax-tlv.h.

Referenced by Copy(), Deserialize(), GetType(), operator=(), Print(), Serialize(), and Tlv().

TlvValue* ns3::Tlv::m_value
private

The documentation for this class was generated from the following files: