AODV deferred route lookup test case (see bug 772) More...
#include <bug-772.h>
Inheritance diagram for ns3::aodv::Bug772ChainTest:
Collaboration diagram for ns3::aodv::Bug772ChainTest:Public Member Functions | |
| Bug772ChainTest (const char *const prefix, const char *const proto, Time time, uint32_t size) | |
| ~Bug772ChainTest () | |
Public Member Functions inherited from ns3::TestCase | |
| virtual | ~TestCase () |
Private Member Functions | |
| void | CheckResults () |
| Compare traces with reference ones. | |
| void | CreateDevices () |
| Create devices, install TCP/IP stack and applications. | |
| void | CreateNodes () |
| Create test topology. | |
| void | DoRun () |
| Go. | |
Private Attributes | |
| NodeContainer * | m_nodes |
| XXX It is important to have pointers here. | |
| const std::string | m_prefix |
| PCAP file names prefix. | |
| const std::string | m_proto |
| Socket factory TID. | |
| const uint32_t | m_size |
| Chain size. | |
| const double | m_step |
| Chain step, meters. | |
| const Time | m_time |
| Total simulation time. | |
Additional Inherited Members | |
Protected Member Functions inherited from ns3::TestCase | |
| TestCase (std::string name) | |
| void | AddTestCase (TestCase *testCase) |
| Add an individual test case to this test suite. | |
| std::string | CreateDataDirFilename (std::string filename) |
| std::string | CreateTempDirFilename (std::string filename) |
| bool | GetErrorStatus (void) const NS_DEPRECATED |
| std::string | GetName (void) const |
| bool | IsStatusFailure (void) const |
| bool | IsStatusSuccess (void) const |
| bool | MustAssertOnFailure (void) const |
| bool | MustContinueOnFailure (void) const |
| void | ReportTestFailure (std::string cond, std::string actual, std::string limit, std::string message, std::string file, int32_t line) |
| void | SetDataDir (std::string directory) |
AODV deferred route lookup test case (see bug 772)
TODO: describe expected packet trace
| ns3::aodv::Bug772ChainTest::Bug772ChainTest | ( | const char *const | prefix, |
| const char *const | proto, | ||
| Time | time, | ||
| uint32_t | size | ||
| ) |
Create test case
| prefix | Unique file names prefix |
| proto | ns3::UdpSocketFactory or ns3::TcpSocketFactory |
| size | Number of nodes in the chain |
| time | Simulation time |
Definition at line 57 of file bug-772.cc.
| ns3::aodv::Bug772ChainTest::~Bug772ChainTest | ( | ) |
Definition at line 68 of file bug-772.cc.
References m_nodes.
|
private |
Compare traces with reference ones.
Definition at line 163 of file bug-772.cc.
References m_prefix, m_size, and NS_PCAP_TEST_EXPECT_EQ.
Referenced by DoRun().
Here is the caller graph for this function:
|
private |
Create devices, install TCP/IP stack and applications.
Definition at line 109 of file bug-772.cc.
References ns3::AodvHelper::AssignStreams(), ns3::YansWifiChannelHelper::AssignStreams(), ns3::WifiHelper::AssignStreams(), ns3::YansWifiChannelHelper::Create(), ns3::TestCase::CreateTempDirFilename(), ns3::YansWifiChannelHelper::Default(), ns3::NqosWifiMacHelper::Default(), ns3::WifiHelper::Default(), ns3::YansWifiPhyHelper::Default(), ns3::PcapHelperForDevice::EnablePcap(), ns3::NetDeviceContainer::Get(), ns3::NodeContainer::Get(), ns3::Ipv4InterfaceContainer::GetAddress(), ns3::Ipv4Address::GetAny(), ns3::NetDeviceContainer::GetN(), ns3::PacketSinkHelper::Install(), ns3::InternetStackHelper::Install(), ns3::WifiHelper::Install(), m_nodes, m_prefix, m_proto, m_size, m_time, NS_TEST_ASSERT_MSG_EQ, port, ns3::Seconds(), ns3::Ipv4AddressHelper::SetBase(), ns3::YansWifiPhyHelper::SetChannel(), ns3::OnOffHelper::SetConstantRate(), ns3::YansWifiPhyHelper::SetErrorRateModel(), ns3::WifiHelper::SetRemoteStationManager(), ns3::InternetStackHelper::SetRoutingHelper(), ns3::NqosWifiMacHelper::SetType(), ns3::ApplicationContainer::Start(), and ns3::ApplicationContainer::Stop().
Referenced by DoRun().
Here is the call graph for this function:
Here is the caller graph for this function:
|
private |
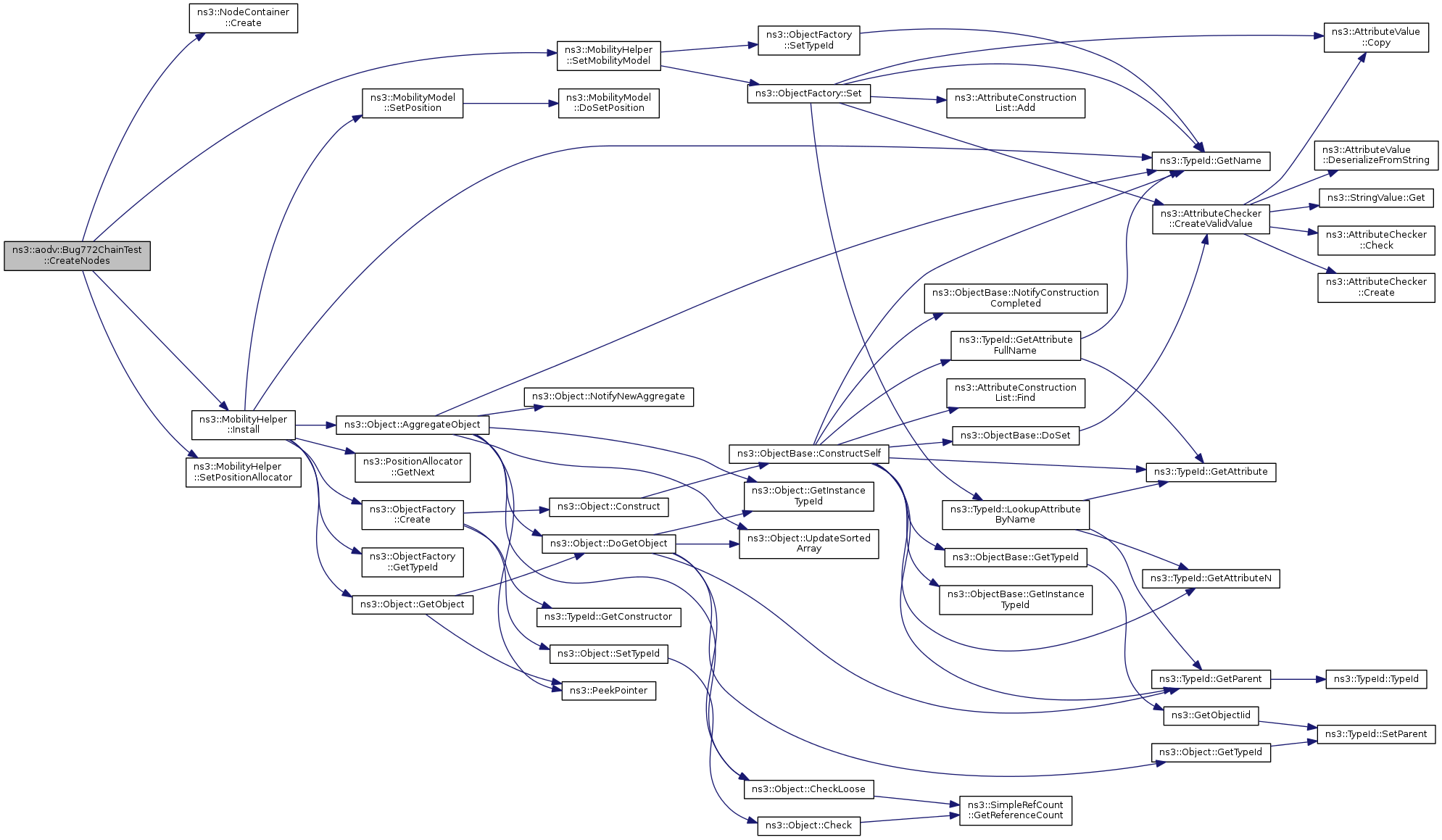
Create test topology.
Definition at line 92 of file bug-772.cc.
References ns3::NodeContainer::Create(), ns3::MobilityHelper::Install(), m_nodes, m_size, m_step, ns3::MobilityHelper::SetMobilityModel(), and ns3::MobilityHelper::SetPositionAllocator().
Referenced by DoRun().
Here is the call graph for this function:
Here is the caller graph for this function:
|
private |
Go.
Definition at line 74 of file bug-772.cc.
References CheckResults(), CreateDevices(), CreateNodes(), ns3::Simulator::Destroy(), m_nodes, m_time, ns3::TestCase::Run(), ns3::RngSeedManager::SetRun(), ns3::RngSeedManager::SetSeed(), and ns3::Simulator::Stop().
Here is the call graph for this function:
|
private |
XXX It is important to have pointers here.
Definition at line 54 of file bug-772.h.
Referenced by CreateDevices(), CreateNodes(), DoRun(), and ~Bug772ChainTest().
|
private |
PCAP file names prefix.
Definition at line 57 of file bug-772.h.
Referenced by CheckResults(), and CreateDevices().
|
private |
|
private |
Chain size.
Definition at line 63 of file bug-772.h.
Referenced by CheckResults(), CreateDevices(), and CreateNodes().
|
private |
|
private |
Total simulation time.
Definition at line 61 of file bug-772.h.
Referenced by CreateDevices(), and DoRun().