Inheritance diagram for CsmaPacketSocketTestCase:
Collaboration diagram for CsmaPacketSocketTestCase:Public Member Functions | |
| CsmaPacketSocketTestCase () | |
| virtual | ~CsmaPacketSocketTestCase () |
Public Member Functions inherited from ns3::TestCase | |
| virtual | ~TestCase () |
Private Member Functions | |
| virtual void | DoRun (void) |
| void | DropEvent (Ptr< const Packet > p) |
| void | SinkRx (std::string path, Ptr< const Packet > p, const Address &address) |
Private Attributes | |
| uint32_t | m_count |
| uint32_t | m_drops |
Additional Inherited Members | |
Public Types inherited from ns3::TestCase | |
| enum | TestDuration { QUICK = 1, EXTENSIVE = 2, TAKES_FOREVER = 3 } |
| How long the test takes to execute. More... | |
Protected Member Functions inherited from ns3::TestCase | |
| TestCase (std::string name) | |
| void | AddTestCase (TestCase *testCase) NS_DEPRECATED |
| Add an individual test case to this test suite. | |
| void | AddTestCase (TestCase *testCase, enum TestDuration duration) |
| Add an individual test case to this test suite. | |
| std::string | CreateDataDirFilename (std::string filename) |
| std::string | CreateTempDirFilename (std::string filename) |
| bool | GetErrorStatus (void) const NS_DEPRECATED |
| std::string | GetName (void) const |
| bool | IsStatusFailure (void) const |
| bool | IsStatusSuccess (void) const |
| bool | MustAssertOnFailure (void) const |
| bool | MustContinueOnFailure (void) const |
| void | ReportTestFailure (std::string cond, std::string actual, std::string limit, std::string message, std::string file, int32_t line) |
| void | SetDataDir (std::string directory) |
Definition at line 566 of file csma-system-test-suite.cc.
| CsmaPacketSocketTestCase::CsmaPacketSocketTestCase | ( | ) |
Definition at line 581 of file csma-system-test-suite.cc.
|
virtual |
Definition at line 586 of file csma-system-test-suite.cc.
|
privatevirtual |
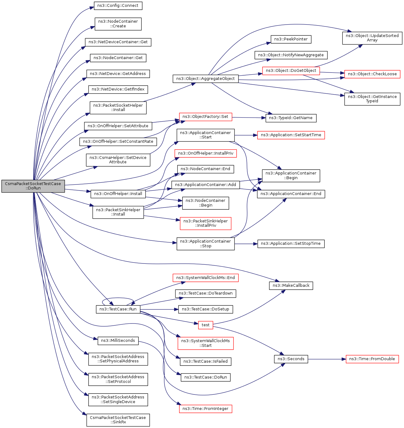
Definition at line 614 of file csma-system-test-suite.cc.
References ns3::Config::Connect(), ns3::NodeContainer::Create(), ns3::NetDeviceContainer::Get(), ns3::NodeContainer::Get(), ns3::NetDevice::GetAddress(), ns3::NetDevice::GetIfIndex(), ns3::PacketSocketHelper::Install(), ns3::PacketSinkHelper::Install(), ns3::OnOffHelper::Install(), m_count, ns3::MakeCallback(), ns3::MilliSeconds(), NS_TEST_ASSERT_MSG_EQ, ns3::TestCase::Run(), ns3::Seconds(), ns3::OnOffHelper::SetAttribute(), ns3::OnOffHelper::SetConstantRate(), ns3::CsmaHelper::SetDeviceAttribute(), ns3::PacketSocketAddress::SetPhysicalAddress(), ns3::PacketSocketAddress::SetProtocol(), ns3::PacketSocketAddress::SetSingleDevice(), SinkRx(), ns3::ApplicationContainer::Start(), and ns3::ApplicationContainer::Stop().
Here is the call graph for this function:Definition at line 597 of file csma-system-test-suite.cc.
References m_drops.
|
private |
Definition at line 591 of file csma-system-test-suite.cc.
References m_count.
Referenced by DoRun().
Here is the caller graph for this function:
|
private |
Definition at line 576 of file csma-system-test-suite.cc.
|
private |
Definition at line 577 of file csma-system-test-suite.cc.
Referenced by DropEvent().