A Discrete-Event Network Simulator
API
 All Classes Namespaces Files Functions Variables Typedefs Enumerations Enumerator Properties Friends Macros Groups Pages
ns3::Icmpv4Header Class Reference

#include <icmpv4.h>

+ Inheritance diagram for ns3::Icmpv4Header:
+ Collaboration diagram for ns3::Icmpv4Header:

Public Types

enum  { ECHO_REPLY = 0, DEST_UNREACH = 3, ECHO = 8, TIME_EXCEEDED = 11 }

Public Member Functions

 Icmpv4Header ()
virtual ~Icmpv4Header ()
virtual uint32_t Deserialize (Buffer::Iterator start)
void EnableChecksum (void)
uint8_t GetCode (void) const
virtual TypeId GetInstanceTypeId (void) const
virtual uint32_t GetSerializedSize (void) const
uint8_t GetType (void) const
virtual void Print (std::ostream &os) const
virtual void Serialize (Buffer::Iterator start) const
void SetCode (uint8_t code)
void SetType (uint8_t type)
- Public Member Functions inherited from ns3::Header
virtual ~Header ()

Static Public Member Functions

static TypeId GetTypeId (void)

Private Attributes

bool m_calcChecksum
uint8_t m_code
uint8_t m_type

Additional Inherited Members

- Protected Member Functions inherited from ns3::ObjectBase
void ConstructSelf (const AttributeConstructionList &attributes)
virtual void NotifyConstructionCompleted (void)

Detailed Description

Doxygen introspection did not find any typical Config paths.
No Attributes are defined for this type.
No TraceSources are defined for this type.

Definition at line 33 of file icmpv4.h.

Member Enumeration Documentation

anonymous enum
Enumerator:
ECHO_REPLY 
DEST_UNREACH 
ECHO 
TIME_EXCEEDED 

Definition at line 36 of file icmpv4.h.

Constructor & Destructor Documentation

ns3::Icmpv4Header::Icmpv4Header ( )

Definition at line 44 of file icmpv4.cc.

References NS_LOG_FUNCTION.

ns3::Icmpv4Header::~Icmpv4Header ( )
virtual

Definition at line 51 of file icmpv4.cc.

References NS_LOG_FUNCTION.

Member Function Documentation

uint32_t ns3::Icmpv4Header::Deserialize ( Buffer::Iterator  start)
virtual
Parameters
startan iterator which points to where the header should written.
Returns
the number of bytes read.

This method is used by Packet::RemoveHeader to re-create a header from the byte buffer of a packet. The data read is expected to match bit-for-bit the representation of this header in real networks.

Implements ns3::Header.

Definition at line 92 of file icmpv4.cc.

References m_code, m_type, ns3::Buffer::Iterator::Next(), NS_LOG_FUNCTION, and ns3::Buffer::Iterator::ReadU8().

+ Here is the call graph for this function:

void ns3::Icmpv4Header::EnableChecksum ( void  )

Definition at line 56 of file icmpv4.cc.

References m_calcChecksum, and NS_LOG_FUNCTION.

Referenced by ns3::V4Ping::Send(), and ns3::Icmpv4L4Protocol::SendMessage().

+ Here is the caller graph for this function:

uint8_t ns3::Icmpv4Header::GetCode ( void  ) const

Definition at line 126 of file icmpv4.cc.

References m_code, and NS_LOG_FUNCTION.

Referenced by ns3::Icmpv4L4Protocol::Forward().

+ Here is the caller graph for this function:

TypeId ns3::Icmpv4Header::GetInstanceTypeId ( void  ) const
virtual
Returns
the TypeId associated to the most-derived type of this instance.

This method is typically implemented by ns3::Object::GetInstanceTypeId but some classes which derive from ns3::ObjectBase directly have to implement it themselves.

Implements ns3::ObjectBase.

Definition at line 62 of file icmpv4.cc.

References GetTypeId(), and NS_LOG_FUNCTION.

+ Here is the call graph for this function:

uint32_t ns3::Icmpv4Header::GetSerializedSize ( void  ) const
virtual
Returns
the expected size of the header.

This method is used by Packet::AddHeader to store a header into the byte buffer of a packet. This method should return the number of bytes which are needed to store the full header data by Serialize.

Implements ns3::Header.

Definition at line 68 of file icmpv4.cc.

References NS_LOG_FUNCTION.

uint8_t ns3::Icmpv4Header::GetType ( void  ) const

Definition at line 120 of file icmpv4.cc.

References m_type, and NS_LOG_FUNCTION.

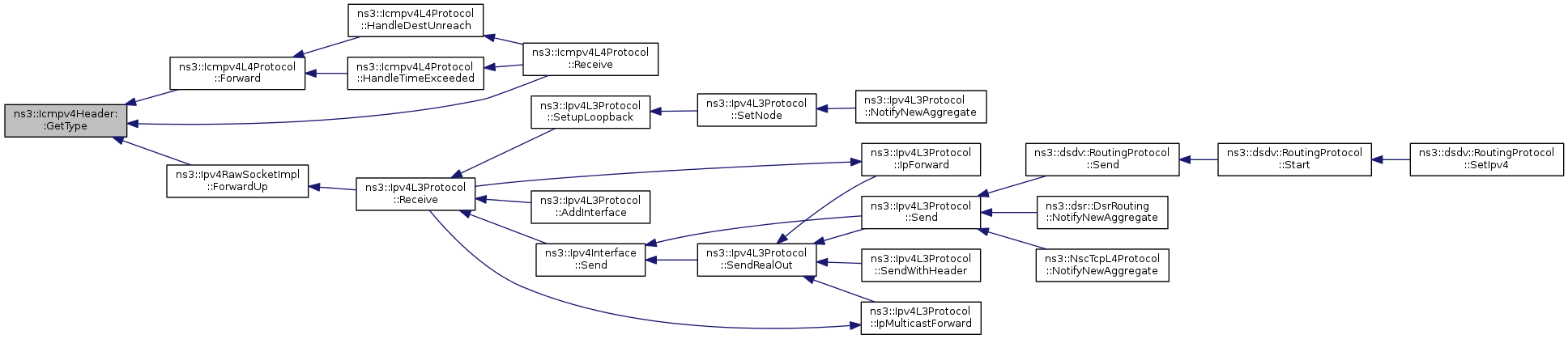
Referenced by ns3::Icmpv4L4Protocol::Forward(), ns3::Ipv4RawSocketImpl::ForwardUp(), and ns3::Icmpv4L4Protocol::Receive().

+ Here is the caller graph for this function:

TypeId ns3::Icmpv4Header::GetTypeId ( void  )
static

Reimplemented from ns3::Header.

Definition at line 36 of file icmpv4.cc.

References ns3::TypeId::SetParent().

Referenced by GetInstanceTypeId().

+ Here is the call graph for this function:

+ Here is the caller graph for this function:

void ns3::Icmpv4Header::Print ( std::ostream &  os) const
virtual
Parameters
osoutput stream This method is used by Packet::Print to print the content of a trailer as ascii data to a c++ output stream. Although the trailer is free to format its output as it wishes, it is recommended to follow a few rules to integrate with the packet pretty printer: start with flags, small field values located between a pair of parens. Values should be separated by whitespace. Follow the parens with the important fields, separated by whitespace. i.e.: (field1 val1 field2 val2 field3 val3) field4 val4 field5 val5

Implements ns3::Header.

Definition at line 101 of file icmpv4.cc.

References m_code, m_type, and NS_LOG_FUNCTION.

void ns3::Icmpv4Header::Serialize ( Buffer::Iterator  start) const
virtual
Parameters
startan iterator which points to where the header should be written.

This method is used by Packet::AddHeader to store a header into the byte buffer of a packet. The data written is expected to match bit-for-bit the representation of this header in a real network.

Implements ns3::Header.

Definition at line 74 of file icmpv4.cc.

References ns3::Buffer::Iterator::CalculateIpChecksum(), ns3::Buffer::Iterator::GetSize(), m_calcChecksum, m_code, m_type, ns3::Buffer::Iterator::Next(), NS_LOG_FUNCTION, visualizer.core::start(), ns3::Buffer::Iterator::WriteHtonU16(), ns3::Buffer::Iterator::WriteU16(), and ns3::Buffer::Iterator::WriteU8().

+ Here is the call graph for this function:

void ns3::Icmpv4Header::SetCode ( uint8_t  code)

Definition at line 114 of file icmpv4.cc.

References m_code, and NS_LOG_FUNCTION.

Referenced by ns3::V4Ping::Send(), and ns3::Icmpv4L4Protocol::SendMessage().

+ Here is the caller graph for this function:

void ns3::Icmpv4Header::SetType ( uint8_t  type)

Definition at line 108 of file icmpv4.cc.

References m_type, and NS_LOG_FUNCTION.

Referenced by ns3::V4Ping::Send(), and ns3::Icmpv4L4Protocol::SendMessage().

+ Here is the caller graph for this function:

Member Data Documentation

bool ns3::Icmpv4Header::m_calcChecksum
private

Definition at line 62 of file icmpv4.h.

Referenced by EnableChecksum(), and Serialize().

uint8_t ns3::Icmpv4Header::m_code
private

Definition at line 61 of file icmpv4.h.

Referenced by Deserialize(), GetCode(), Print(), Serialize(), and SetCode().

uint8_t ns3::Icmpv4Header::m_type
private

Definition at line 60 of file icmpv4.h.

Referenced by Deserialize(), GetType(), Print(), Serialize(), and SetType().


The documentation for this class was generated from the following files: