#include <lte-simple-helper.h>
Inheritance diagram for ns3::LteSimpleHelper:
Collaboration diagram for ns3::LteSimpleHelper:Public Member Functions | |
| LteSimpleHelper (void) | |
| virtual | ~LteSimpleHelper (void) |
| virtual void | DoDispose (void) |
| void | EnableDlPdcpTraces (void) |
| void | EnableDlRlcTraces (void) |
| void | EnableLogComponents (void) |
| void | EnablePdcpTraces (void) |
| void | EnableRlcTraces (void) |
| void | EnableTraces (void) |
| void | EnableUlPdcpTraces (void) |
| void | EnableUlRlcTraces (void) |
| NetDeviceContainer | InstallEnbDevice (NodeContainer c) |
| NetDeviceContainer | InstallUeDevice (NodeContainer c) |
Public Member Functions inherited from ns3::Object | |
| Object () | |
| virtual | ~Object () |
| void | AggregateObject (Ptr< Object > other) |
| void | Dispose (void) |
| AggregateIterator | GetAggregateIterator (void) const |
| virtual TypeId | GetInstanceTypeId (void) const |
| template<typename T > | |
| Ptr< T > | GetObject (void) const |
| template<typename T > | |
| Ptr< T > | GetObject (TypeId tid) const |
| void | Initialize (void) |
Public Member Functions inherited from ns3::SimpleRefCount< Object, ObjectBase, ObjectDeleter > | |
| SimpleRefCount () | |
| SimpleRefCount (const SimpleRefCount &o) | |
| uint32_t | GetReferenceCount (void) const |
| SimpleRefCount & | operator= (const SimpleRefCount &o) |
| void | Ref (void) const |
| void | Unref (void) const |
Public Member Functions inherited from ns3::ObjectBase | |
| virtual | ~ObjectBase () |
| void | GetAttribute (std::string name, AttributeValue &value) const |
| bool | GetAttributeFailSafe (std::string name, AttributeValue &attribute) const |
| void | SetAttribute (std::string name, const AttributeValue &value) |
| bool | SetAttributeFailSafe (std::string name, const AttributeValue &value) |
| bool | TraceConnect (std::string name, std::string context, const CallbackBase &cb) |
| bool | TraceConnectWithoutContext (std::string name, const CallbackBase &cb) |
| bool | TraceDisconnect (std::string name, std::string context, const CallbackBase &cb) |
| bool | TraceDisconnectWithoutContext (std::string name, const CallbackBase &cb) |
Static Public Member Functions | |
| static TypeId | GetTypeId (void) |
Public Attributes | |
| Ptr< LteTestMac > | m_enbMac |
| Ptr< LteTestRrc > | m_enbRrc |
| Ptr< LteTestMac > | m_ueMac |
| Ptr< LteTestRrc > | m_ueRrc |
Protected Member Functions | |
| virtual void | DoInitialize (void) |
Protected Member Functions inherited from ns3::Object | |
| Object (const Object &o) | |
| virtual void | NotifyNewAggregate (void) |
Private Types | |
| enum | LteRlcEntityType_t { RLC_UM = 1, RLC_AM = 2 } |
Private Member Functions | |
| Ptr< NetDevice > | InstallSingleEnbDevice (Ptr< Node > n) |
| Ptr< NetDevice > | InstallSingleUeDevice (Ptr< Node > n) |
Private Attributes | |
| ObjectFactory | m_enbDeviceFactory |
| Ptr< LtePdcp > | m_enbPdcp |
| Ptr< LteRlc > | m_enbRlc |
| enum ns3::LteSimpleHelper::LteRlcEntityType_t | m_lteRlcEntityType |
| Ptr< SimpleChannel > | m_phyChannel |
| ObjectFactory | m_ueDeviceFactory |
| Ptr< LtePdcp > | m_uePdcp |
| Ptr< LteRlc > | m_ueRlc |
Creation and configuration of LTE entities
Definition at line 43 of file lte-simple-helper.h.
|
private |
Definition at line 145 of file lte-simple-helper.h.
| ns3::LteSimpleHelper::LteSimpleHelper | ( | void | ) |
Definition at line 40 of file lte-simple-helper.cc.
References ns3::LteSimpleNetDevice::GetTypeId(), m_enbDeviceFactory, m_ueDeviceFactory, NS_LOG_FUNCTION, and ns3::ObjectFactory::SetTypeId().
Here is the call graph for this function:
|
virtual |
Definition at line 57 of file lte-simple-helper.cc.
References NS_LOG_FUNCTION.
|
virtual |
This method is called by Object::Dispose or by the object's destructor, whichever comes first.
Subclasses are expected to implement their real destruction code in an overriden version of this method and chain up to their parent's implementation once they are done. i.e., for simplicity, the destructor of every subclass should be empty and its content should be moved to the associated DoDispose method.
It is safe to call GetObject from within this method.
Reimplemented from ns3::Object.
Definition at line 80 of file lte-simple-helper.cc.
References ns3::Object::Dispose(), m_enbMac, m_phyChannel, m_ueMac, and NS_LOG_FUNCTION.
Here is the call graph for this function:
|
protectedvirtual |
This method is called only once by Object::Initialize. If the user calls Object::Initialize multiple times, DoInitialize is called only the first time.
Subclasses are expected to override this method and chain up to their parent's implementation once they are done. It is safe to call GetObject and AggregateObject from within this method.
Reimplemented from ns3::Object.
Definition at line 48 of file lte-simple-helper.cc.
References m_phyChannel, and NS_LOG_FUNCTION.
| void ns3::LteSimpleHelper::EnableDlPdcpTraces | ( | void | ) |
Enable trace sinks for DL PDCP layer
Definition at line 320 of file lte-simple-helper.cc.
References NS_LOG_FUNCTION_NOARGS.
Referenced by EnablePdcpTraces().
Here is the caller graph for this function:| void ns3::LteSimpleHelper::EnableDlRlcTraces | ( | void | ) |
Enable trace sinks for DL RLC layer
Definition at line 269 of file lte-simple-helper.cc.
References NS_LOG_FUNCTION_NOARGS.
Referenced by EnableRlcTraces().
Here is the caller graph for this function:| void ns3::LteSimpleHelper::EnableLogComponents | ( | void | ) |
Enables logging for all components of the LENA architecture
Definition at line 216 of file lte-simple-helper.cc.
References ns3::LOG_LEVEL_ALL, ns3::LOG_PREFIX_FUNC, ns3::LOG_PREFIX_NODE, ns3::LOG_PREFIX_TIME, and ns3::LogComponentEnable().
Here is the call graph for this function:| void ns3::LteSimpleHelper::EnablePdcpTraces | ( | void | ) |
Enable trace sinks for PDCP layer
Definition at line 313 of file lte-simple-helper.cc.
References EnableDlPdcpTraces(), and EnableUlPdcpTraces().
Referenced by EnableTraces().
Here is the call graph for this function:
Here is the caller graph for this function:| void ns3::LteSimpleHelper::EnableRlcTraces | ( | void | ) |
Enable trace sinks for RLC layer
Definition at line 241 of file lte-simple-helper.cc.
References EnableDlRlcTraces(), and EnableUlRlcTraces().
Referenced by EnableTraces().
Here is the call graph for this function:
Here is the caller graph for this function:| void ns3::LteSimpleHelper::EnableTraces | ( | void | ) |
Enables trace sinks for MAC, RLC and PDCP
Definition at line 233 of file lte-simple-helper.cc.
References EnablePdcpTraces(), and EnableRlcTraces().
Here is the call graph for this function:| void ns3::LteSimpleHelper::EnableUlPdcpTraces | ( | void | ) |
Enable trace sinks for UL PDCP layer
Definition at line 331 of file lte-simple-helper.cc.
References NS_LOG_FUNCTION_NOARGS.
Referenced by EnablePdcpTraces().
Here is the caller graph for this function:| void ns3::LteSimpleHelper::EnableUlRlcTraces | ( | void | ) |
Enable trace sinks for UL RLC layer
Definition at line 301 of file lte-simple-helper.cc.
References NS_LOG_FUNCTION_NOARGS.
Referenced by EnableRlcTraces().
Here is the caller graph for this function:
|
static |
Reimplemented from ns3::Object.
Definition at line 62 of file lte-simple-helper.cc.
References m_lteRlcEntityType, ns3::MakeEnumAccessor(), ns3::MakeEnumChecker(), RLC_AM, RLC_UM, and ns3::TypeId::SetParent().
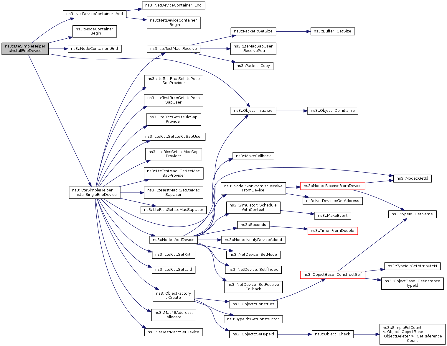
Here is the call graph for this function:| NetDeviceContainer ns3::LteSimpleHelper::InstallEnbDevice | ( | NodeContainer | c | ) |
create a set of eNB devices
| c | the node container where the devices are to be installed |
Definition at line 95 of file lte-simple-helper.cc.
References ns3::NetDeviceContainer::Add(), ns3::NodeContainer::Begin(), ns3::NodeContainer::End(), ns3::Object::Initialize(), InstallSingleEnbDevice(), and NS_LOG_FUNCTION.
Here is the call graph for this function:Definition at line 125 of file lte-simple-helper.cc.
References ns3::Node::AddDevice(), ns3::Mac48Address::Allocate(), ns3::ObjectFactory::Create(), ns3::LteTestMac::GetLteMacSapProvider(), ns3::LteRlc::GetLteMacSapUser(), ns3::LteTestRrc::GetLtePdcpSapUser(), ns3::LteRlc::GetLteRlcSapProvider(), m_enbDeviceFactory, m_enbMac, m_enbPdcp, m_enbRlc, m_enbRrc, m_lteRlcEntityType, m_phyChannel, ns3::MakeCallback(), NS_LOG_FUNCTION, ns3::LteTestMac::Receive(), RLC_UM, ns3::LteTestMac::SetDevice(), ns3::LteRlc::SetLcId(), ns3::LteRlc::SetLteMacSapProvider(), ns3::LteTestMac::SetLteMacSapUser(), ns3::LteTestRrc::SetLtePdcpSapProvider(), ns3::LteRlc::SetLteRlcSapUser(), and ns3::LteRlc::SetRnti().
Referenced by InstallEnbDevice().
Here is the call graph for this function:
Here is the caller graph for this function:Definition at line 170 of file lte-simple-helper.cc.
References ns3::Node::AddDevice(), ns3::Mac48Address::Allocate(), ns3::ObjectFactory::Create(), ns3::LteTestMac::GetLteMacSapProvider(), ns3::LteRlc::GetLteMacSapUser(), ns3::LteTestRrc::GetLtePdcpSapUser(), ns3::LteRlc::GetLteRlcSapProvider(), m_lteRlcEntityType, m_phyChannel, m_ueDeviceFactory, m_ueMac, m_uePdcp, m_ueRlc, m_ueRrc, ns3::MakeCallback(), NS_LOG_FUNCTION, ns3::LteTestMac::Receive(), RLC_UM, ns3::LteTestMac::SetDevice(), ns3::LteRlc::SetLcId(), ns3::LteRlc::SetLteMacSapProvider(), ns3::LteTestMac::SetLteMacSapUser(), ns3::LteTestRrc::SetLtePdcpSapProvider(), ns3::LteRlc::SetLteRlcSapUser(), and ns3::LteRlc::SetRnti().
Referenced by InstallUeDevice().
Here is the call graph for this function:
Here is the caller graph for this function:| NetDeviceContainer ns3::LteSimpleHelper::InstallUeDevice | ( | NodeContainer | c | ) |
create a set of UE devices
| c | the node container where the devices are to be installed |
Definition at line 110 of file lte-simple-helper.cc.
References ns3::NetDeviceContainer::Add(), ns3::NodeContainer::Begin(), ns3::NodeContainer::End(), InstallSingleUeDevice(), and NS_LOG_FUNCTION.
Here is the call graph for this function:
|
private |
Definition at line 142 of file lte-simple-helper.h.
Referenced by InstallSingleEnbDevice(), and LteSimpleHelper().
| Ptr<LteTestMac> ns3::LteSimpleHelper::m_enbMac |
Definition at line 131 of file lte-simple-helper.h.
Referenced by DoDispose(), and InstallSingleEnbDevice().
Definition at line 136 of file lte-simple-helper.h.
Referenced by InstallSingleEnbDevice().
Definition at line 137 of file lte-simple-helper.h.
Referenced by InstallSingleEnbDevice().
| Ptr<LteTestRrc> ns3::LteSimpleHelper::m_enbRrc |
Definition at line 128 of file lte-simple-helper.h.
Referenced by InstallSingleEnbDevice().
|
private |
Referenced by GetTypeId(), InstallSingleEnbDevice(), and InstallSingleUeDevice().
|
private |
Definition at line 124 of file lte-simple-helper.h.
Referenced by DoDispose(), DoInitialize(), InstallSingleEnbDevice(), and InstallSingleUeDevice().
|
private |
Definition at line 143 of file lte-simple-helper.h.
Referenced by InstallSingleUeDevice(), and LteSimpleHelper().
| Ptr<LteTestMac> ns3::LteSimpleHelper::m_ueMac |
Definition at line 132 of file lte-simple-helper.h.
Referenced by DoDispose(), and InstallSingleUeDevice().
Definition at line 139 of file lte-simple-helper.h.
Referenced by InstallSingleUeDevice().
Definition at line 140 of file lte-simple-helper.h.
Referenced by InstallSingleUeDevice().
| Ptr<LteTestRrc> ns3::LteSimpleHelper::m_ueRrc |
Definition at line 129 of file lte-simple-helper.h.
Referenced by InstallSingleUeDevice().