A Discrete-Event Network Simulator
API
 All Classes Namespaces Files Functions Variables Typedefs Enumerations Enumerator Properties Friends Macros Groups Pages
ns3::NodeListPriv Class Reference

private implementation detail of the NodeList API. More...

#include <introspected-doxygen.h>

+ Inheritance diagram for ns3::NodeListPriv:
+ Collaboration diagram for ns3::NodeListPriv:

Public Member Functions

 NodeListPriv ()
 ~NodeListPriv ()
uint32_t Add (Ptr< Node > node)
NodeList::Iterator Begin (void) const
NodeList::Iterator End (void) const
uint32_t GetNNodes (void)
Ptr< NodeGetNode (uint32_t n)
- Public Member Functions inherited from ns3::Object
 Object ()
virtual ~Object ()
void AggregateObject (Ptr< Object > other)
void Dispose (void)
AggregateIterator GetAggregateIterator (void) const
virtual TypeId GetInstanceTypeId (void) const
template<typename T >
Ptr< T > GetObject (void) const
template<typename T >
Ptr< T > GetObject (TypeId tid) const
void Initialize (void)
- Public Member Functions inherited from ns3::SimpleRefCount< Object, ObjectBase, ObjectDeleter >
 SimpleRefCount ()
 SimpleRefCount (const SimpleRefCount &o)
uint32_t GetReferenceCount (void) const
SimpleRefCountoperator= (const SimpleRefCount &o)
void Ref (void) const
void Unref (void) const
- Public Member Functions inherited from ns3::ObjectBase
virtual ~ObjectBase ()
void GetAttribute (std::string name, AttributeValue &value) const
bool GetAttributeFailSafe (std::string name, AttributeValue &attribute) const
void SetAttribute (std::string name, const AttributeValue &value)
bool SetAttributeFailSafe (std::string name, const AttributeValue &value)
bool TraceConnect (std::string name, std::string context, const CallbackBase &cb)
bool TraceConnectWithoutContext (std::string name, const CallbackBase &cb)
bool TraceDisconnect (std::string name, std::string context, const CallbackBase &cb)
bool TraceDisconnectWithoutContext (std::string name, const CallbackBase &cb)

Static Public Member Functions

static Ptr< NodeListPrivGet (void)
static TypeId GetTypeId (void)

Private Member Functions

virtual void DoDispose (void)

Static Private Member Functions

static void Delete (void)
static Ptr< NodeListPriv > * DoGet (void)

Private Attributes

std::vector< Ptr< Node > > m_nodes

Additional Inherited Members

- Protected Member Functions inherited from ns3::Object
 Object (const Object &o)
virtual void DoDispose (void)
virtual void DoInitialize (void)
virtual void NotifyNewAggregate (void)

Detailed Description

private implementation detail of the NodeList API.

Config Paths

ns3::NodeListPriv is accessible through the following paths with Config::Set and Config::Connect:

Attributes

No TraceSources are defined for this type.

Definition at line 37 of file node-list.cc.

Constructor & Destructor Documentation

ns3::NodeListPriv::NodeListPriv ( )

Definition at line 102 of file node-list.cc.

References NS_LOG_FUNCTION.

ns3::NodeListPriv::~NodeListPriv ( )

Definition at line 106 of file node-list.cc.

References NS_LOG_FUNCTION.

Member Function Documentation

uint32_t ns3::NodeListPriv::Add ( Ptr< Node node)

Definition at line 127 of file node-list.cc.

References ns3::Object::Initialize(), m_nodes, NS_LOG_FUNCTION, ns3::Simulator::ScheduleWithContext(), and ns3::TimeStep().

+ Here is the call graph for this function:

NodeList::Iterator ns3::NodeListPriv::Begin ( void  ) const

Definition at line 137 of file node-list.cc.

References m_nodes, and NS_LOG_FUNCTION.

void ns3::NodeListPriv::Delete ( void  )
staticprivate

Definition at line 94 of file node-list.cc.

References DoGet(), Get(), NS_LOG_FUNCTION_NOARGS, and ns3::Config::UnregisterRootNamespaceObject().

Referenced by DoGet().

+ Here is the call graph for this function:

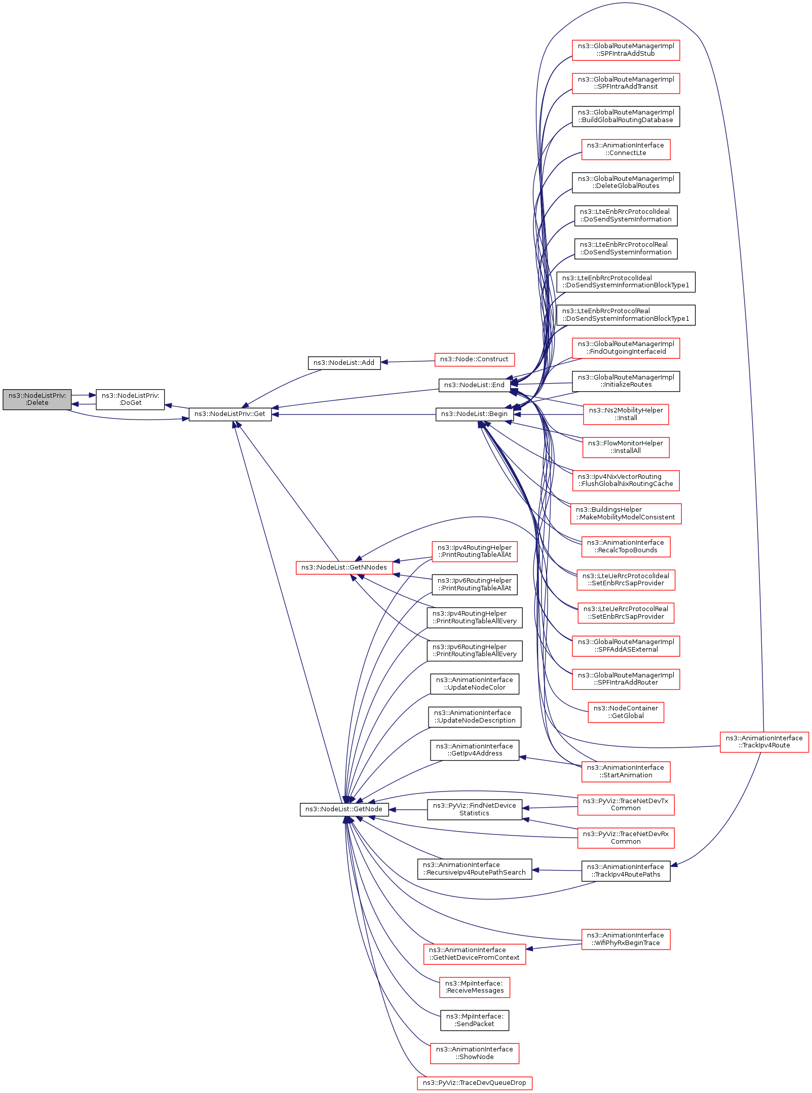
+ Here is the caller graph for this function:

void ns3::NodeListPriv::DoDispose ( void  )
privatevirtual

Definition at line 111 of file node-list.cc.

References ns3::Object::Dispose(), m_nodes, and NS_LOG_FUNCTION.

+ Here is the call graph for this function:

Ptr< NodeListPriv > * ns3::NodeListPriv::DoGet ( void  )
staticprivate

Definition at line 81 of file node-list.cc.

References Delete(), NS_LOG_FUNCTION_NOARGS, ns3::Config::RegisterRootNamespaceObject(), and ns3::Simulator::ScheduleDestroy().

Referenced by Delete(), and Get().

+ Here is the call graph for this function:

+ Here is the caller graph for this function:

NodeList::Iterator ns3::NodeListPriv::End ( void  ) const

Definition at line 143 of file node-list.cc.

References m_nodes, and NS_LOG_FUNCTION.

Ptr< NodeListPriv > ns3::NodeListPriv::Get ( void  )
static

Definition at line 75 of file node-list.cc.

References DoGet(), and NS_LOG_FUNCTION_NOARGS.

Referenced by ns3::NodeList::Add(), ns3::NodeList::Begin(), Delete(), ns3::NodeList::End(), ns3::NodeList::GetNNodes(), and ns3::NodeList::GetNode().

+ Here is the call graph for this function:

+ Here is the caller graph for this function:

uint32_t ns3::NodeListPriv::GetNNodes ( void  )

Definition at line 149 of file node-list.cc.

References m_nodes, and NS_LOG_FUNCTION.

Ptr< Node > ns3::NodeListPriv::GetNode ( uint32_t  n)

Definition at line 156 of file node-list.cc.

References m_nodes, NS_ASSERT_MSG, and NS_LOG_FUNCTION.

TypeId ns3::NodeListPriv::GetTypeId ( void  )
static

Reimplemented from ns3::Object.

Definition at line 62 of file node-list.cc.

References m_nodes, ns3::MakeObjectVectorAccessor(), and ns3::TypeId::SetParent().

+ Here is the call graph for this function:

Member Data Documentation

std::vector<Ptr<Node> > ns3::NodeListPriv::m_nodes
private

Definition at line 56 of file node-list.cc.

Referenced by Add(), Begin(), DoDispose(), End(), GetNNodes(), GetNode(), and GetTypeId().


The documentation for this class was generated from the following file: