A Discrete-Event Network Simulator
API
 All Classes Namespaces Files Functions Variables Typedefs Enumerations Enumerator Properties Friends Macros Groups Pages
ns3::dsr::RouteCacheEntry Class Reference

#include <dsr-rcache.h>

+ Collaboration diagram for ns3::dsr::RouteCacheEntry:

Public Types

typedef std::vector< Ipv4AddressIP_VECTOR
 Define the vector to hold Ip address.
typedef std::vector
< Ipv4Address >::iterator 
Iterator
 Define the iterator.

Public Member Functions

 RouteCacheEntry (IP_VECTOR const &ip=IP_VECTOR(), Ipv4Address dst=Ipv4Address(), Time exp=Simulator::Now())
 Constructor.
virtual ~RouteCacheEntry ()
 Destructor.
void Invalidate (Time badLinkLifetime)
bool operator== (RouteCacheEntry const &o) const
 Compare the route cache entry.
void Print (std::ostream &os) const
 Print necessary fields.
void SetUnidirectional (bool u)
bool IsUnidirectional () const
void SetBlacklistTimeout (Time t)
Time GetBlacklistTimeout () const
Ipv4Address GetDestination () const
void SetDestination (Ipv4Address d)
IP_VECTOR GetVector () const
void SetVector (IP_VECTOR v)
void SetExpireTime (Time exp)
Time GetExpireTime () const

Private Attributes

Timer m_ackTimer
 RREP_ACK timer.
bool m_blackListState
 Indicate if this entry is in "blacklist".
Time m_blackListTimeout
 Time for which the node is put into the blacklist.
Ipv4Address m_dst
 The destination Ip address.
Time m_expire
 Expire time for queue entry.
Ipv4InterfaceAddress m_iface
 Output interface address.
Ptr< Ipv4m_ipv4
 The Ipv4 layer 3.
Ptr< Ipv4Routem_ipv4Route
 The Ipv4 route.
IP_VECTOR m_path
 brief The IP address constructed route
uint8_t m_reqCount
 Number of route requests.

Detailed Description

Definition at line 180 of file dsr-rcache.h.

Member Typedef Documentation

Define the vector to hold Ip address.

Definition at line 183 of file dsr-rcache.h.

typedef std::vector<Ipv4Address>::iterator ns3::dsr::RouteCacheEntry::Iterator

Define the iterator.

Definition at line 184 of file dsr-rcache.h.

Constructor & Destructor Documentation

ns3::dsr::RouteCacheEntry::RouteCacheEntry ( IP_VECTOR const &  ip = IP_VECTOR (),
Ipv4Address  dst = Ipv4Address (),
Time  exp = Simulator::Now () 
)

Constructor.

Definition at line 105 of file dsr-rcache.cc.

ns3::dsr::RouteCacheEntry::~RouteCacheEntry ( )
virtual

Destructor.

Definition at line 116 of file dsr-rcache.cc.

Member Function Documentation

Time ns3::dsr::RouteCacheEntry::GetBlacklistTimeout ( ) const
inline

Definition at line 210 of file dsr-rcache.h.

References m_blackListTimeout.

Ipv4Address ns3::dsr::RouteCacheEntry::GetDestination ( ) const
inline

Definition at line 214 of file dsr-rcache.h.

References m_dst.

Referenced by ns3::dsr::RouteCache::AddRoute(), ns3::dsr::DsrCacheEntryTest::DoRun(), and ns3::dsr::RouteCache::FindSameRoute().

+ Here is the caller graph for this function:

Time ns3::dsr::RouteCacheEntry::GetExpireTime ( ) const
inline

Definition at line 234 of file dsr-rcache.h.

References m_expire, and ns3::Now().

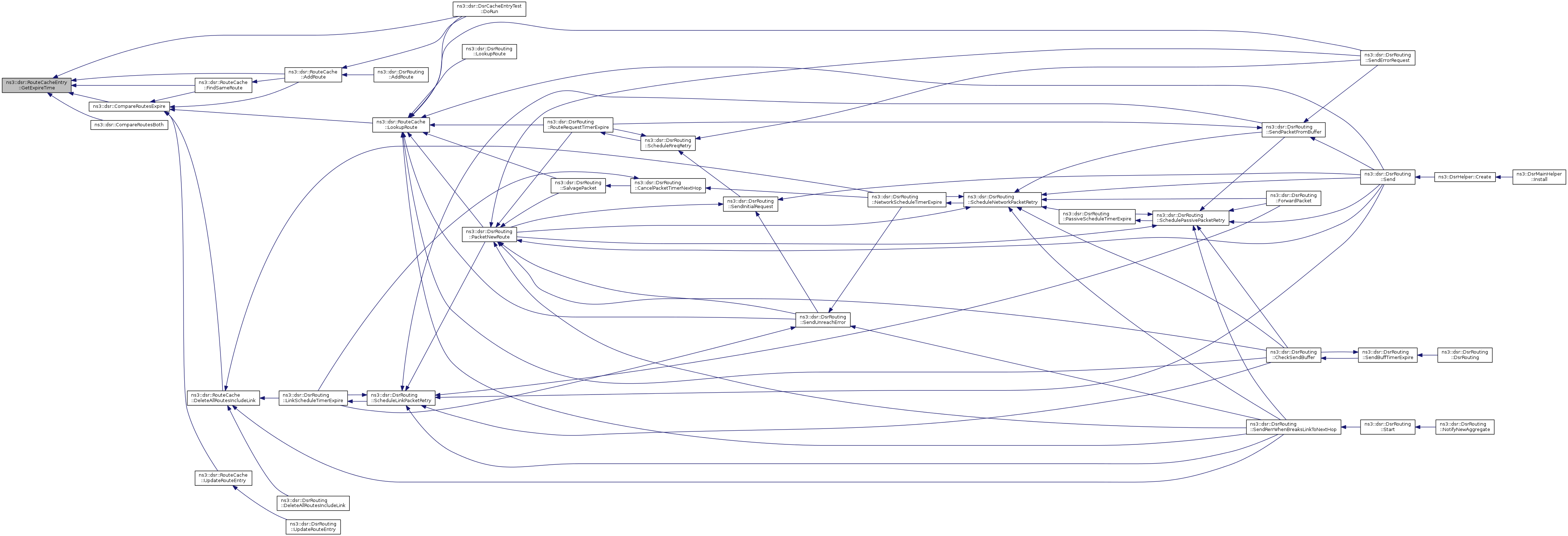
Referenced by ns3::dsr::RouteCache::AddRoute(), ns3::dsr::CompareRoutesBoth(), ns3::dsr::CompareRoutesExpire(), ns3::dsr::DsrCacheEntryTest::DoRun(), and ns3::dsr::RouteCache::FindSameRoute().

+ Here is the call graph for this function:

+ Here is the caller graph for this function:

void ns3::dsr::RouteCacheEntry::Invalidate ( Time  badLinkLifetime)

Definition at line 121 of file dsr-rcache.cc.

References m_expire, m_reqCount, and ns3::Now().

+ Here is the call graph for this function:

bool ns3::dsr::RouteCacheEntry::IsUnidirectional ( ) const
inline

Definition at line 202 of file dsr-rcache.h.

References m_blackListState.

bool ns3::dsr::RouteCacheEntry::operator== ( RouteCacheEntry const &  o) const
inline

Compare the route cache entry.

Returns
true if equal

Definition at line 247 of file dsr-rcache.h.

References m_path, and NS_ASSERT.

void ns3::dsr::RouteCacheEntry::Print ( std::ostream &  os) const

Print necessary fields.

Definition at line 128 of file dsr-rcache.cc.

References m_dst, m_expire, and ns3::Now().

+ Here is the call graph for this function:

void ns3::dsr::RouteCacheEntry::SetBlacklistTimeout ( Time  t)
inline

Definition at line 206 of file dsr-rcache.h.

References m_blackListTimeout.

void ns3::dsr::RouteCacheEntry::SetDestination ( Ipv4Address  d)
inline
void ns3::dsr::RouteCacheEntry::SetExpireTime ( Time  exp)
inline

Definition at line 230 of file dsr-rcache.h.

References m_expire, and ns3::Now().

Referenced by ns3::dsr::RouteCache::DeleteAllRoutesIncludeLink(), ns3::dsr::DsrCacheEntryTest::DoRun(), ns3::dsr::RouteCache::LookupRoute(), ns3::dsr::RouteCache::LookupRoute_Link(), and ns3::dsr::RouteCache::UpdateRouteEntry().

+ Here is the call graph for this function:

+ Here is the caller graph for this function:

void ns3::dsr::RouteCacheEntry::SetUnidirectional ( bool  u)
inline

Definition at line 198 of file dsr-rcache.h.

References m_blackListState.

void ns3::dsr::RouteCacheEntry::SetVector ( IP_VECTOR  v)
inline

Member Data Documentation

Timer ns3::dsr::RouteCacheEntry::m_ackTimer
private

RREP_ACK timer.

Definition at line 280 of file dsr-rcache.h.

bool ns3::dsr::RouteCacheEntry::m_blackListState
private

Indicate if this entry is in "blacklist".

Definition at line 292 of file dsr-rcache.h.

Referenced by IsUnidirectional(), and SetUnidirectional().

Time ns3::dsr::RouteCacheEntry::m_blackListTimeout
private

Time for which the node is put into the blacklist.

Definition at line 294 of file dsr-rcache.h.

Referenced by GetBlacklistTimeout(), and SetBlacklistTimeout().

Ipv4Address ns3::dsr::RouteCacheEntry::m_dst
private

The destination Ip address.

Definition at line 282 of file dsr-rcache.h.

Referenced by GetDestination(), Print(), and SetDestination().

Time ns3::dsr::RouteCacheEntry::m_expire
private

Expire time for queue entry.

Definition at line 286 of file dsr-rcache.h.

Referenced by GetExpireTime(), Invalidate(), Print(), and SetExpireTime().

Ipv4InterfaceAddress ns3::dsr::RouteCacheEntry::m_iface
private

Output interface address.

Definition at line 288 of file dsr-rcache.h.

Ptr<Ipv4> ns3::dsr::RouteCacheEntry::m_ipv4
private

The Ipv4 layer 3.

Definition at line 298 of file dsr-rcache.h.

Ptr<Ipv4Route> ns3::dsr::RouteCacheEntry::m_ipv4Route
private

The Ipv4 route.

Definition at line 296 of file dsr-rcache.h.

IP_VECTOR ns3::dsr::RouteCacheEntry::m_path
private

brief The IP address constructed route

Definition at line 284 of file dsr-rcache.h.

Referenced by GetVector(), operator==(), and SetVector().

uint8_t ns3::dsr::RouteCacheEntry::m_reqCount
private

Number of route requests.

Definition at line 290 of file dsr-rcache.h.

Referenced by Invalidate().


The documentation for this class was generated from the following files: