#include "ns3/test.h"#include "ns3/socket-factory.h"#include "ns3/tcp-socket-factory.h"#include "ns3/simulator.h"#include "ns3/simple-channel.h"#include "ns3/simple-net-device.h"#include "ns3/config.h"#include "ns3/ipv4-static-routing.h"#include "ns3/ipv4-list-routing.h"#include "ns3/ipv6-static-routing.h"#include "ns3/ipv6-list-routing.h"#include "ns3/node.h"#include "ns3/inet-socket-address.h"#include "ns3/inet6-socket-address.h"#include "ns3/uinteger.h"#include "ns3/log.h"#include "ns3/ipv4-end-point.h"#include "ns3/arp-l3-protocol.h"#include "ns3/ipv4-l3-protocol.h"#include "ns3/ipv6-l3-protocol.h"#include "ns3/icmpv4-l4-protocol.h"#include "ns3/icmpv6-l4-protocol.h"#include "ns3/udp-l4-protocol.h"#include "ns3/tcp-l4-protocol.h"#include <string>
Include dependency graph for ipv6-dual-stack-test-suite.cc:Go to the source code of this file.
Classes | |
| class | DualStackTestCase |
| class | Ipv6DualStackTestSuite |
Functions | |
| Ptr< SimpleNetDevice > | AddSimpleNetDevice (Ptr< Node > node, Ipv4Address v4Addr, Ipv4Mask v4Mask, Ipv6Address v6Addr, Ipv6Prefix v6Prefix) |
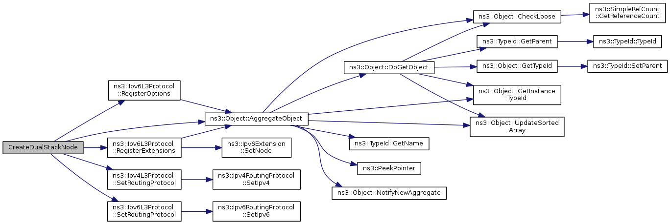
| Ptr< Node > | CreateDualStackNode () |
| NS_LOG_COMPONENT_DEFINE ("Ipv6DualStackTestSuite") | |
Variables | |
| Ipv6DualStackTestSuite | g_ipv6DualStackTestSuite |
| Ptr<SimpleNetDevice> AddSimpleNetDevice | ( | Ptr< Node > | node, |
| Ipv4Address | v4Addr, | ||
| Ipv4Mask | v4Mask, | ||
| Ipv6Address | v6Addr, | ||
| Ipv6Prefix | v6Prefix | ||
| ) |
Definition at line 140 of file ipv6-dual-stack-test-suite.cc.
References ns3::Ipv6::AddAddress(), ns3::Ipv4::AddAddress(), ns3::Node::AddDevice(), ns3::Ipv4::AddInterface(), ns3::Ipv6::AddInterface(), ns3::Mac48Address::Allocate(), ns3::Mac48Address::ConvertFrom(), ns3::Object::GetObject(), ns3::SimpleNetDevice::SetAddress(), ns3::Ipv6::SetUp(), and ns3::Ipv4::SetUp().
Referenced by DualStackTestCase::SetUpSim().
Here is the call graph for this function:
Here is the caller graph for this function:Definition at line 89 of file ipv6-dual-stack-test-suite.cc.
References ns3::Object::AggregateObject(), ns3::Ipv6L3Protocol::RegisterExtensions(), ns3::Ipv6L3Protocol::RegisterOptions(), ns3::Ipv4L3Protocol::SetRoutingProtocol(), and ns3::Ipv6L3Protocol::SetRoutingProtocol().
Referenced by DualStackTestCase::SetUpSim().
Here is the call graph for this function:
Here is the caller graph for this function:| NS_LOG_COMPONENT_DEFINE | ( | "Ipv6DualStackTestSuite" | ) |
|
static |