Peering Management & HWM Protocol regression test Initiate scenario with 2 stations. Procedure of opening peer link is the following: More...
#include <hwmp-simplest-regression.h>
Inheritance diagram for HwmpSimplestRegressionTest:
Collaboration diagram for HwmpSimplestRegressionTest:Public Member Functions | |
| HwmpSimplestRegressionTest () | |
| virtual | ~HwmpSimplestRegressionTest () |
| void | CheckResults () |
| virtual void | DoRun () |
| Implementation to actually run this TestCase. | |
Public Member Functions inherited from ns3::TestCase | |
| virtual | ~TestCase () |
Private Member Functions | |
| void | CreateDevices () |
| void | CreateNodes () |
| void | InstallApplications () |
| void | ResetPosition () |
Private Attributes | |
| Ipv4InterfaceContainer | m_interfaces |
| NodeContainer * | m_nodes |
| Time | m_time |
| Simulation time. | |
Additional Inherited Members | |
Public Types inherited from ns3::TestCase | |
| enum | TestDuration { QUICK = 1, EXTENSIVE = 2, TAKES_FOREVER = 3 } |
| How long the test takes to execute. More... | |
Protected Member Functions inherited from ns3::TestCase | |
| TestCase (std::string name) | |
| void | AddTestCase (TestCase *testCase) NS_DEPRECATED |
| Add an individual child TestCase case to this TestCase. | |
| void | AddTestCase (TestCase *testCase, enum TestDuration duration) |
| Add an individual child TestCase to this test suite. | |
| std::string | CreateDataDirFilename (std::string filename) |
| std::string | CreateTempDirFilename (std::string filename) |
| bool | GetErrorStatus (void) const NS_DEPRECATED |
| std::string | GetName (void) const |
| bool | IsStatusFailure (void) const |
| bool | IsStatusSuccess (void) const |
| bool | MustAssertOnFailure (void) const |
| bool | MustContinueOnFailure (void) const |
| void | ReportTestFailure (std::string cond, std::string actual, std::string limit, std::string message, std::string file, int32_t line) |
| void | SetDataDir (std::string directory) |
Peering Management & HWM Protocol regression test Initiate scenario with 2 stations. Procedure of opening peer link is the following:
* <-----------|-----------> Broadcast frame * |----------->| Unicast frame * * !!! PMP routines: * <-----------|----------->| Beacon * |<-----------| Peer Link Open frame * |----------->| Peer Link Open frame * |----------->| Peer Link Confirm frame * |<-----------| Peer Link Confirm frame * |............| !!! Data started: * |<-----------|-----------> Arp Request * <-----------|----------->| Arp Request (fwd) * <-----------|----------->| PREQ * |<-----------| PREP * |----------->| ARP reply * |<-----------| Data * |----------->| Data * |............| Some other beacons * |<-----------| Data * |----------->| Data * |............| !!! Route expiration routines: * |<-----------|-----------> PREQ (route expired) * |----------->| PREP * |<-----------| Data * |----------->| Data * |............| *
At 10 seconds stations become unreachable, so UDP client tries to close peer link due to TX-fail, and UDP-srver tries to close link due to beacon loss
Definition at line 68 of file hwmp-simplest-regression.h.
| HwmpSimplestRegressionTest::HwmpSimplestRegressionTest | ( | ) |
Definition at line 45 of file hwmp-simplest-regression.cc.
|
virtual |
Definition at line 51 of file hwmp-simplest-regression.cc.
References m_nodes.
| void HwmpSimplestRegressionTest::CheckResults | ( | ) |
Definition at line 147 of file hwmp-simplest-regression.cc.
References NS_PCAP_TEST_EXPECT_EQ, and PREFIX.
Referenced by DoRun().
Here is the caller graph for this function:
|
private |
Definition at line 116 of file hwmp-simplest-regression.cc.
References first::address, ns3::Ipv4AddressHelper::Assign(), ns3::YansWifiChannelHelper::AssignStreams(), ns3::MeshHelper::AssignStreams(), ns3::YansWifiChannelHelper::Create(), ns3::TestCase::CreateTempDirFilename(), ns3::PcapHelperForDevice::EnablePcapAll(), ns3::NetDeviceContainer::GetN(), ns3::InternetStackHelper::Install(), ns3::MeshHelper::Install(), m_interfaces, m_nodes, NS_TEST_ASSERT_MSG_EQ, PREFIX, ns3::Ipv4AddressHelper::SetBase(), ns3::YansWifiPhyHelper::SetChannel(), ns3::MeshHelper::SetMacType(), ns3::MeshHelper::SetNumberOfInterfaces(), and ns3::MeshHelper::SetStackInstaller().
Referenced by DoRun().
Here is the call graph for this function:
Here is the caller graph for this function:
|
private |
Definition at line 73 of file hwmp-simplest-regression.cc.
References ns3::NodeContainer::Create(), ns3::MobilityHelper::Install(), m_nodes, ResetPosition(), ns3::MobilityHelper::SetMobilityModel(), and ns3::MobilityHelper::SetPositionAllocator().
Referenced by DoRun().
Here is the call graph for this function:
Here is the caller graph for this function:
|
virtual |
Implementation to actually run this TestCase.
Subclasses should override this method to conduct their tests.
Implements ns3::TestCase.
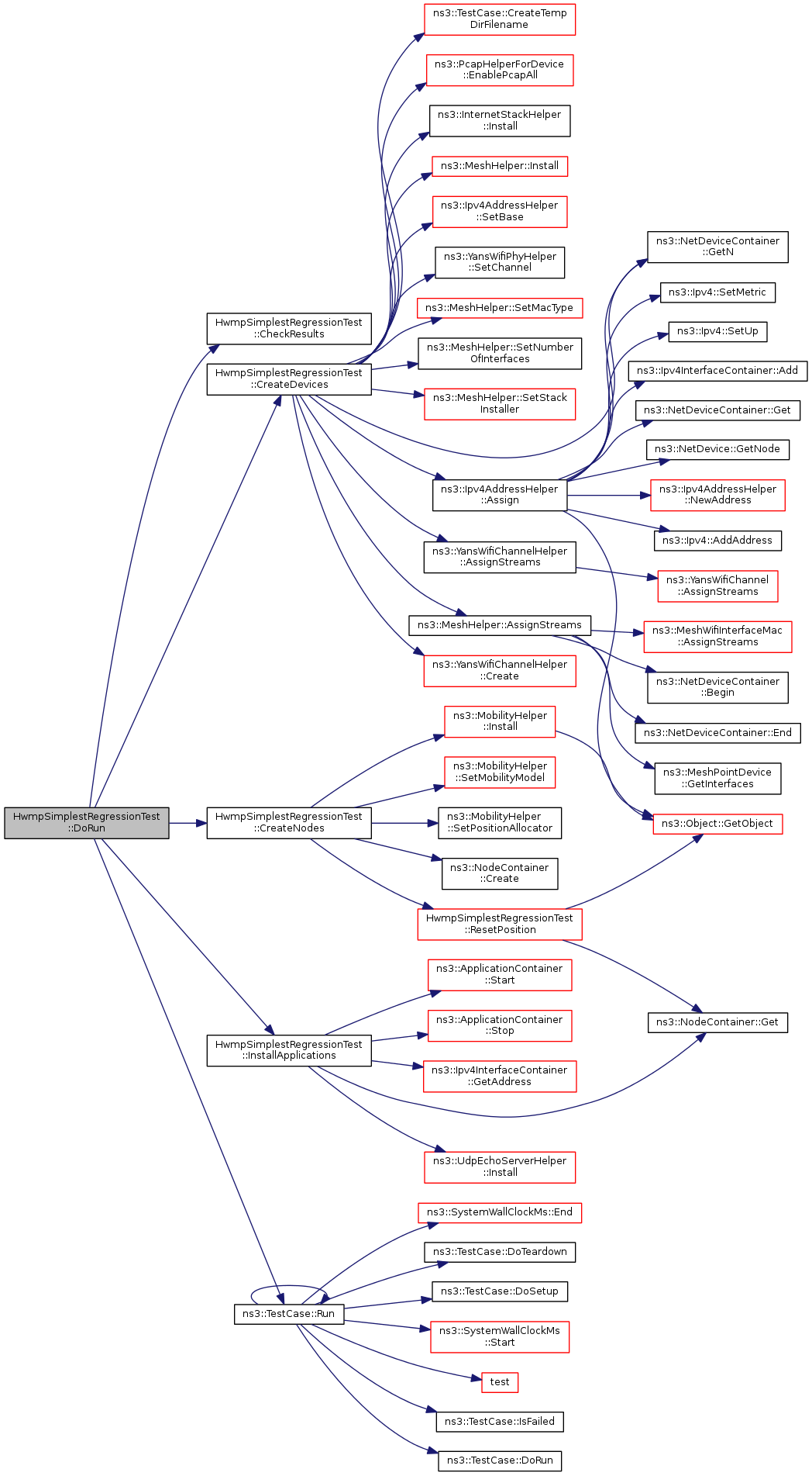
Definition at line 56 of file hwmp-simplest-regression.cc.
References CheckResults(), CreateDevices(), CreateNodes(), InstallApplications(), m_nodes, m_time, and ns3::TestCase::Run().
Here is the call graph for this function:
|
private |
Definition at line 101 of file hwmp-simplest-regression.cc.
References first::clientApps, first::echoClient, first::echoServer, ns3::NodeContainer::Get(), ns3::Ipv4InterfaceContainer::GetAddress(), ns3::UdpEchoServerHelper::Install(), m_interfaces, m_nodes, m_time, first::serverApps, ns3::ApplicationContainer::Start(), and ns3::ApplicationContainer::Stop().
Referenced by DoRun().
Here is the call graph for this function:
Here is the caller graph for this function:
|
private |
Definition at line 90 of file hwmp-simplest-regression.cc.
References ns3::NodeContainer::Get(), ns3::Object::GetObject(), m_nodes, and ns3::MobilityModel::SetPosition().
Referenced by CreateNodes().
Here is the call graph for this function:
Here is the caller graph for this function:
|
private |
Definition at line 82 of file hwmp-simplest-regression.h.
Referenced by CreateDevices(), and InstallApplications().
|
private |
Definition at line 79 of file hwmp-simplest-regression.h.
Referenced by CreateDevices(), CreateNodes(), DoRun(), InstallApplications(), ResetPosition(), and ~HwmpSimplestRegressionTest().
|
private |
Simulation time.
Definition at line 81 of file hwmp-simplest-regression.h.
Referenced by DoRun(), and InstallApplications().