Inheritance diagram for Ipv4FragmentationTest:
Collaboration diagram for Ipv4FragmentationTest:Public Member Functions | |
| Ipv4FragmentationTest () | |
| ~Ipv4FragmentationTest () | |
| virtual void | DoRun (void) |
| Implementation to actually run this TestCase. | |
| void | HandleReadClient (Ptr< Socket > socket) |
| void | HandleReadIcmpClient (Ipv4Address icmpSource, uint8_t icmpTtl, uint8_t icmpType, uint8_t icmpCode, uint32_t icmpInfo) |
| void | HandleReadServer (Ptr< Socket > socket) |
| Ptr< Packet > | SendClient (void) |
| void | SetFill (uint8_t *fill, uint32_t fillSize, uint32_t dataSize) |
| void | StartClient (Ptr< Node > ClientNode) |
| void | StartServer (Ptr< Node > ServerNode) |
Public Member Functions inherited from ns3::TestCase | |
| virtual | ~TestCase () |
Private Attributes | |
| uint8_t * | m_data |
| uint32_t | m_dataSize |
| uint8_t | m_icmpType |
| Ptr< Packet > | m_receivedPacketClient |
| Ptr< Packet > | m_receivedPacketServer |
| Ptr< Packet > | m_sentPacketClient |
| uint32_t | m_size |
| Ptr< Socket > | m_socketClient |
| Ptr< Socket > | m_socketServer |
Additional Inherited Members | |
Public Types inherited from ns3::TestCase | |
| enum | TestDuration { QUICK = 1, EXTENSIVE = 2, TAKES_FOREVER = 3 } |
| How long the test takes to execute. More... | |
Protected Member Functions inherited from ns3::TestCase | |
| TestCase (std::string name) | |
| void | AddTestCase (TestCase *testCase) NS_DEPRECATED |
| Add an individual child TestCase case to this TestCase. | |
| void | AddTestCase (TestCase *testCase, enum TestDuration duration) |
| Add an individual child TestCase to this test suite. | |
| std::string | CreateDataDirFilename (std::string filename) |
| std::string | CreateTempDirFilename (std::string filename) |
| bool | GetErrorStatus (void) const NS_DEPRECATED |
| std::string | GetName (void) const |
| bool | IsStatusFailure (void) const |
| bool | IsStatusSuccess (void) const |
| bool | MustAssertOnFailure (void) const |
| bool | MustContinueOnFailure (void) const |
| void | ReportTestFailure (std::string cond, std::string actual, std::string limit, std::string message, std::string file, int32_t line) |
| void | SetDataDir (std::string directory) |
Definition at line 80 of file ipv4-fragmentation-test.cc.
| Ipv4FragmentationTest::Ipv4FragmentationTest | ( | ) |
Definition at line 115 of file ipv4-fragmentation-test.cc.
References m_data, m_dataSize, and m_socketServer.
| Ipv4FragmentationTest::~Ipv4FragmentationTest | ( | ) |
Definition at line 123 of file ipv4-fragmentation-test.cc.
References m_data, and m_dataSize.
|
virtual |
Implementation to actually run this TestCase.
Subclasses should override this method to conduct their tests.
Implements ns3::TestCase.
Definition at line 256 of file ipv4-fragmentation-test.cc.
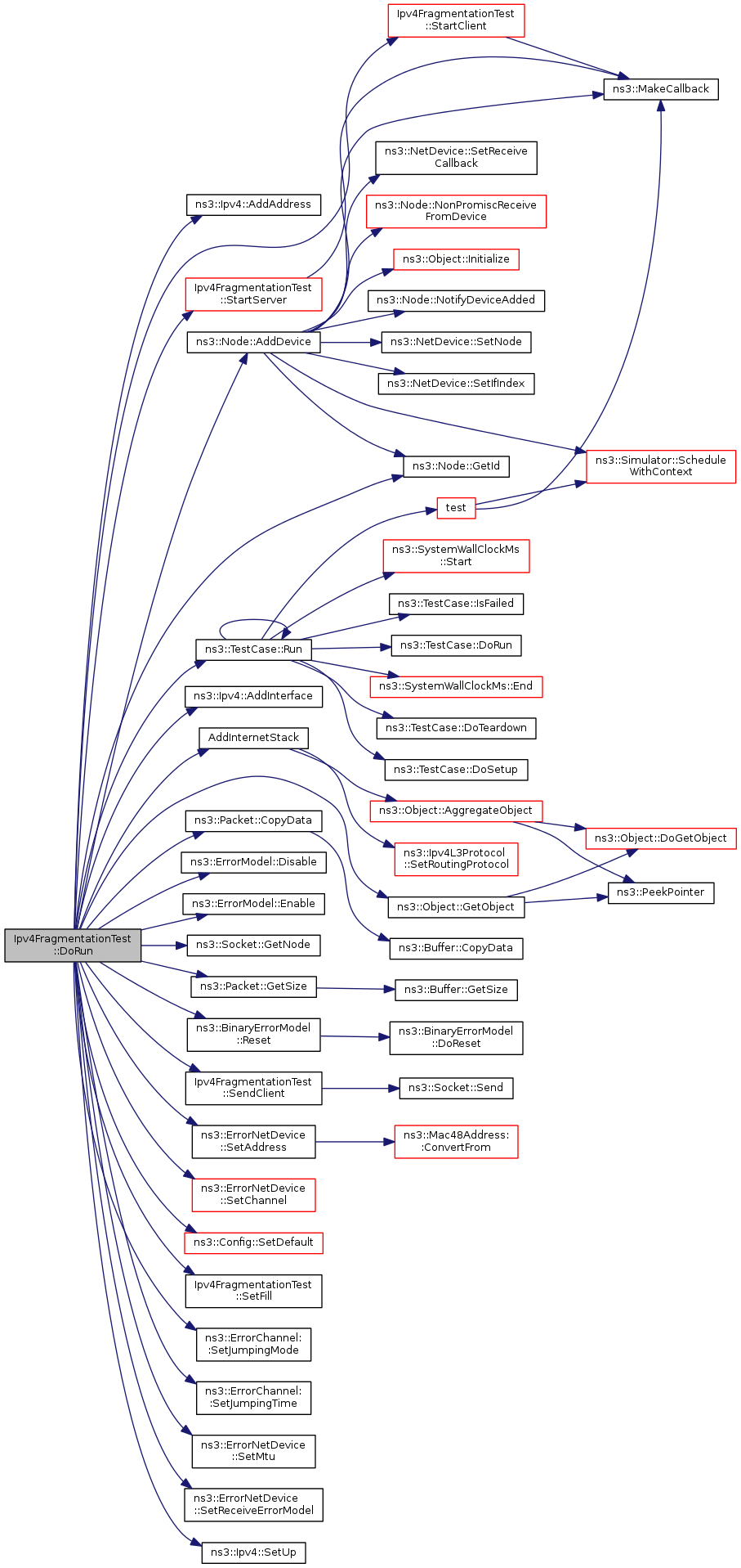
References ns3::Ipv4::AddAddress(), ns3::Node::AddDevice(), ns3::Ipv4::AddInterface(), AddInternetStack(), ns3::Packet::CopyData(), ns3::ErrorModel::Disable(), ns3::ErrorModel::Enable(), ns3::Node::GetId(), ns3::Socket::GetNode(), ns3::Object::GetObject(), ns3::Packet::GetSize(), m_data, m_icmpType, m_receivedPacketServer, m_socketClient, NS_TEST_EXPECT_MSG_EQ, ns3::BinaryErrorModel::Reset(), ns3::TestCase::Run(), SendClient(), ns3::ErrorNetDevice::SetAddress(), ns3::ErrorNetDevice::SetChannel(), ns3::Config::SetDefault(), SetFill(), ns3::ErrorChannel::SetJumpingMode(), ns3::ErrorChannel::SetJumpingTime(), ns3::ErrorNetDevice::SetMtu(), ns3::ErrorNetDevice::SetReceiveErrorModel(), ns3::Ipv4::SetUp(), StartClient(), and StartServer().
Here is the call graph for this function:Definition at line 190 of file ipv4-fragmentation-test.cc.
References ns3::Packet::Copy(), m_receivedPacketClient, and ns3::Socket::RecvFrom().
Referenced by StartClient().
Here is the call graph for this function:
Here is the caller graph for this function:| void Ipv4FragmentationTest::HandleReadIcmpClient | ( | Ipv4Address | icmpSource, |
| uint8_t | icmpTtl, | ||
| uint8_t | icmpType, | ||
| uint8_t | icmpCode, | ||
| uint32_t | icmpInfo | ||
| ) |
Definition at line 204 of file ipv4-fragmentation-test.cc.
References m_icmpType.
Referenced by StartClient().
Here is the caller graph for this function:Definition at line 156 of file ipv4-fragmentation-test.cc.
References ns3::Packet::Copy(), m_receivedPacketServer, ns3::Socket::RecvFrom(), ns3::Packet::RemoveAllByteTags(), and ns3::Packet::RemoveAllPacketTags().
Referenced by StartServer().
Here is the call graph for this function:
Here is the caller graph for this function:Definition at line 239 of file ipv4-fragmentation-test.cc.
References m_data, m_dataSize, m_size, m_socketClient, and ns3::Socket::Send().
Referenced by DoRun().
Here is the call graph for this function:
Here is the caller graph for this function:| void Ipv4FragmentationTest::SetFill | ( | uint8_t * | fill, |
| uint32_t | fillSize, | ||
| uint32_t | dataSize | ||
| ) |
Definition at line 212 of file ipv4-fragmentation-test.cc.
References m_data, m_dataSize, and m_size.
Referenced by DoRun().
Here is the caller graph for this function:Definition at line 173 of file ipv4-fragmentation-test.cc.
References ns3::Socket::Bind(), ns3::Socket::Connect(), HandleReadClient(), HandleReadIcmpClient(), m_socketClient, ns3::MakeCallback(), ns3::ObjectBase::SetAttribute(), and ns3::Socket::SetRecvCallback().
Referenced by DoRun().
Here is the call graph for this function:
Here is the caller graph for this function:Definition at line 135 of file ipv4-fragmentation-test.cc.
References ns3::Socket::Bind(), HandleReadServer(), m_socketServer, ns3::MakeCallback(), ns3::UdpSocket::MulticastJoinGroup(), and ns3::Socket::SetRecvCallback().
Referenced by DoRun().
Here is the call graph for this function:
Here is the caller graph for this function:
|
private |
Definition at line 90 of file ipv4-fragmentation-test.cc.
Referenced by DoRun(), Ipv4FragmentationTest(), SendClient(), SetFill(), and ~Ipv4FragmentationTest().
|
private |
Definition at line 89 of file ipv4-fragmentation-test.cc.
Referenced by Ipv4FragmentationTest(), SendClient(), SetFill(), and ~Ipv4FragmentationTest().
|
private |
Definition at line 92 of file ipv4-fragmentation-test.cc.
Referenced by DoRun(), and HandleReadIcmpClient().
Definition at line 83 of file ipv4-fragmentation-test.cc.
Referenced by HandleReadClient().
Definition at line 84 of file ipv4-fragmentation-test.cc.
Referenced by DoRun(), and HandleReadServer().
Definition at line 82 of file ipv4-fragmentation-test.cc.
|
private |
Definition at line 91 of file ipv4-fragmentation-test.cc.
Referenced by SendClient(), and SetFill().
Definition at line 88 of file ipv4-fragmentation-test.cc.
Referenced by DoRun(), SendClient(), and StartClient().
Definition at line 87 of file ipv4-fragmentation-test.cc.
Referenced by Ipv4FragmentationTest(), and StartServer().