Inheritance diagram for ns3::AnimationInterfaceTestCase:
Collaboration diagram for ns3::AnimationInterfaceTestCase:Public Member Functions | |
| AnimationInterfaceTestCase () | |
| Constructor. | |
| virtual | ~AnimationInterfaceTestCase () |
| Destructor. | |
| virtual void | DoRun (void) |
| Run unit tests for this class. | |
Public Member Functions inherited from ns3::TestCase | |
| virtual | ~TestCase () |
Additional Inherited Members | |
Public Types inherited from ns3::TestCase | |
| enum | TestDuration { QUICK = 1, EXTENSIVE = 2, TAKES_FOREVER = 3 } |
| How long the test takes to execute. More... | |
Protected Member Functions inherited from ns3::TestCase | |
| TestCase (std::string name) | |
| void | AddTestCase (TestCase *testCase) NS_DEPRECATED |
| Add an individual child TestCase case to this TestCase. | |
| void | AddTestCase (TestCase *testCase, enum TestDuration duration) |
| Add an individual child TestCase to this test suite. | |
| std::string | CreateDataDirFilename (std::string filename) |
| std::string | CreateTempDirFilename (std::string filename) |
| bool | GetErrorStatus (void) const NS_DEPRECATED |
| std::string | GetName (void) const |
| bool | IsStatusFailure (void) const |
| bool | IsStatusSuccess (void) const |
| bool | MustAssertOnFailure (void) const |
| bool | MustContinueOnFailure (void) const |
| void | ReportTestFailure (std::string cond, std::string actual, std::string limit, std::string message, std::string file, int32_t line) |
| void | SetDataDir (std::string directory) |
Definition at line 32 of file netanim-test.cc.
| ns3::AnimationInterfaceTestCase::AnimationInterfaceTestCase | ( | ) |
Constructor.
Definition at line 53 of file netanim-test.cc.
|
virtual |
Destructor.
Definition at line 58 of file netanim-test.cc.
|
virtual |
Run unit tests for this class.
Implements ns3::TestCase.
Definition at line 62 of file netanim-test.cc.
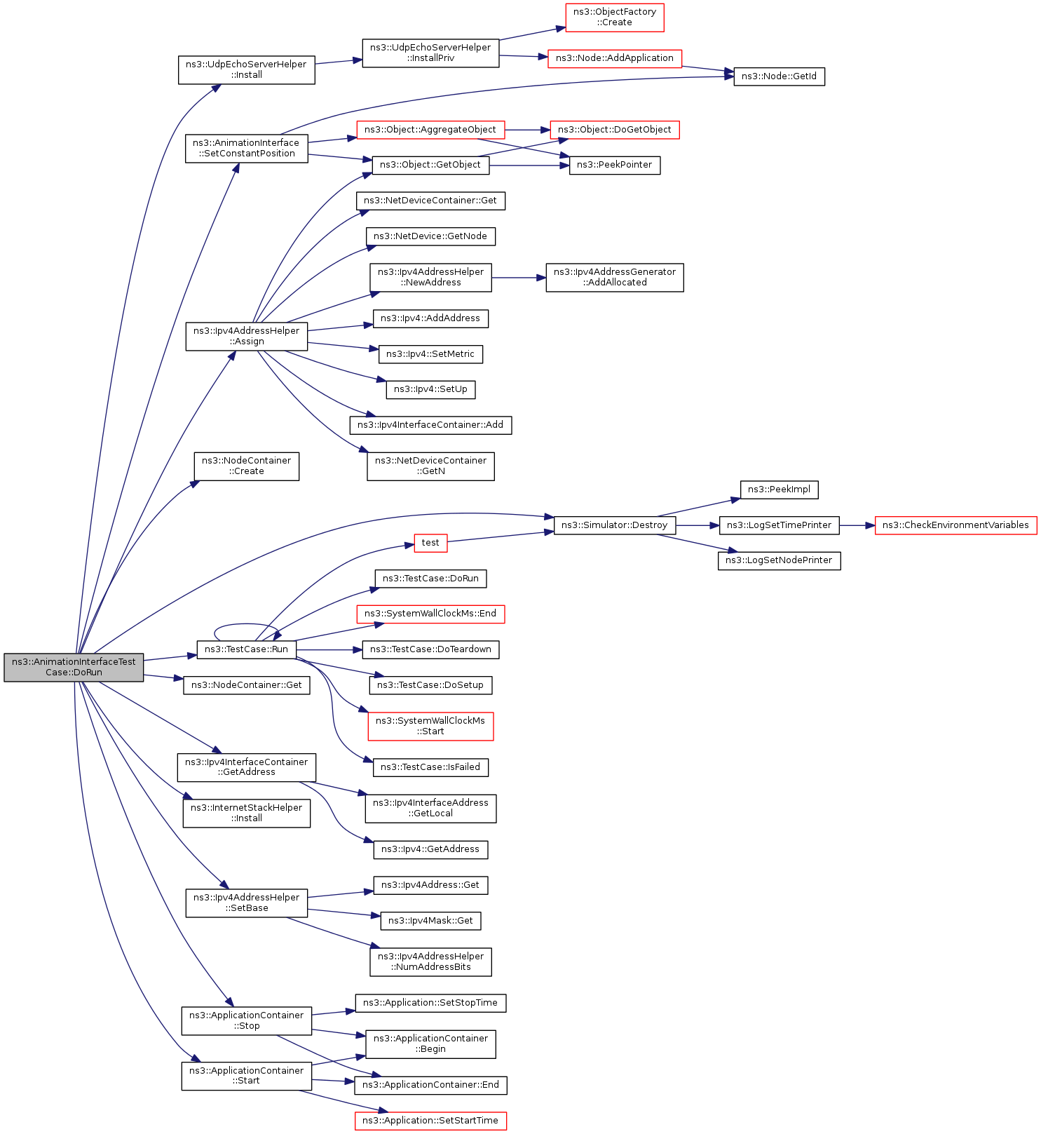
References first::address, ns3::Ipv4AddressHelper::Assign(), first::clientApps, ns3::NodeContainer::Create(), ns3::Simulator::Destroy(), first::devices, first::echoClient, first::echoServer, ns3::NodeContainer::Get(), ns3::Ipv4InterfaceContainer::GetAddress(), ns3::UdpEchoServerHelper::Install(), ns3::InternetStackHelper::Install(), first::interfaces, first::nodes, NS_TEST_ASSERT_MSG_EQ, NS_TEST_ASSERT_MSG_NE, first::pointToPoint, ns3::TestCase::Run(), first::serverApps, ns3::Ipv4AddressHelper::SetBase(), ns3::AnimationInterface::SetConstantPosition(), first::stack, ns3::ApplicationContainer::Start(), and ns3::ApplicationContainer::Stop().
Here is the call graph for this function: