#include <lte-asn1-header.h>
Inheritance diagram for ns3::Asn1Header:
Collaboration diagram for ns3::Asn1Header:Public Member Functions | |
| Asn1Header () | |
| virtual | ~Asn1Header () |
| virtual uint32_t | Deserialize (Buffer::Iterator bIterator)=0 |
| virtual TypeId | GetInstanceTypeId (void) const |
| uint32_t | GetSerializedSize (void) const |
| virtual void | PreSerialize (void) const =0 |
| virtual void | Print (std::ostream &os) const =0 |
| void | Serialize (Buffer::Iterator bIterator) const |
Public Member Functions inherited from ns3::Header | |
| virtual | ~Header () |
Static Public Member Functions | |
| static TypeId | GetTypeId (void) |
Protected Member Functions | |
| template<int N> | |
| Buffer::Iterator | DeserializeBitset (std::bitset< N > *data, Buffer::Iterator bIterator) |
| Buffer::Iterator | DeserializeBitset (std::bitset< 8 > *data, Buffer::Iterator bIterator) |
| template<int N> | |
| Buffer::Iterator | DeserializeBitstring (std::bitset< N > *bitstring, Buffer::Iterator bIterator) |
| Buffer::Iterator | DeserializeBitstring (std::bitset< 1 > *bitstring, Buffer::Iterator bIterator) |
| Buffer::Iterator | DeserializeBitstring (std::bitset< 2 > *bitstring, Buffer::Iterator bIterator) |
| Buffer::Iterator | DeserializeBitstring (std::bitset< 8 > *bitstring, Buffer::Iterator bIterator) |
| Buffer::Iterator | DeserializeBitstring (std::bitset< 10 > *bitstring, Buffer::Iterator bIterator) |
| Buffer::Iterator | DeserializeBitstring (std::bitset< 16 > *bitstring, Buffer::Iterator bIterator) |
| Buffer::Iterator | DeserializeBitstring (std::bitset< 27 > *bitstring, Buffer::Iterator bIterator) |
| Buffer::Iterator | DeserializeBitstring (std::bitset< 28 > *bitstring, Buffer::Iterator bIterator) |
| Buffer::Iterator | DeserializeBitstring (std::bitset< 32 > *bitstring, Buffer::Iterator bIterator) |
| Buffer::Iterator | DeserializeBoolean (bool *value, Buffer::Iterator bIterator) |
| Buffer::Iterator | DeserializeChoice (int numOptions, bool isExtensionMarkerPresent, int *selectedOption, Buffer::Iterator bIterator) |
| Buffer::Iterator | DeserializeEnum (int numElems, int *selectedElem, Buffer::Iterator bIterator) |
| Buffer::Iterator | DeserializeInteger (int *n, int nmin, int nmax, Buffer::Iterator bIterator) |
| Buffer::Iterator | DeserializeNull (Buffer::Iterator bIterator) |
| template<int N> | |
| Buffer::Iterator | DeserializeSequence (std::bitset< N > *optionalOrDefaultMask, bool isExtensionMarkerPresent, Buffer::Iterator bIterator) |
| Buffer::Iterator | DeserializeSequence (std::bitset< 0 > *optionalOrDefaultMask, bool isExtensionMarkerPresent, Buffer::Iterator bIterator) |
| Buffer::Iterator | DeserializeSequence (std::bitset< 1 > *optionalOrDefaultMask, bool isExtensionMarkerPresent, Buffer::Iterator bIterator) |
| Buffer::Iterator | DeserializeSequence (std::bitset< 2 > *optionalOrDefaultMask, bool isExtensionMarkerPresent, Buffer::Iterator bIterator) |
| Buffer::Iterator | DeserializeSequence (std::bitset< 3 > *optionalOrDefaultMask, bool isExtensionMarkerPresent, Buffer::Iterator bIterator) |
| Buffer::Iterator | DeserializeSequence (std::bitset< 4 > *optionalOrDefaultMask, bool isExtensionMarkerPresent, Buffer::Iterator bIterator) |
| Buffer::Iterator | DeserializeSequence (std::bitset< 5 > *optionalOrDefaultMask, bool isExtensionMarkerPresent, Buffer::Iterator bIterator) |
| Buffer::Iterator | DeserializeSequence (std::bitset< 6 > *optionalOrDefaultMask, bool isExtensionMarkerPresent, Buffer::Iterator bIterator) |
| Buffer::Iterator | DeserializeSequence (std::bitset< 9 > *optionalOrDefaultMask, bool isExtensionMarkerPresent, Buffer::Iterator bIterator) |
| Buffer::Iterator | DeserializeSequence (std::bitset< 10 > *optionalOrDefaultMask, bool isExtensionMarkerPresent, Buffer::Iterator bIterator) |
| Buffer::Iterator | DeserializeSequence (std::bitset< 11 > *optionalOrDefaultMask, bool isExtensionMarkerPresent, Buffer::Iterator bIterator) |
| Buffer::Iterator | DeserializeSequenceOf (int *numElems, int nMax, int nMin, Buffer::Iterator bIterator) |
| void | FinalizeSerialization () const |
| template<int N> | |
| void | SerializeBitset (std::bitset< N > data) const |
| template<int N> | |
| void | SerializeBitstring (std::bitset< N > bitstring) const |
| void | SerializeBitstring (std::bitset< 1 > bitstring) const |
| void | SerializeBitstring (std::bitset< 2 > bitstring) const |
| void | SerializeBitstring (std::bitset< 8 > bitstring) const |
| void | SerializeBitstring (std::bitset< 10 > bitstring) const |
| void | SerializeBitstring (std::bitset< 16 > bitstring) const |
| void | SerializeBitstring (std::bitset< 27 > bitstring) const |
| void | SerializeBitstring (std::bitset< 28 > bitstring) const |
| void | SerializeBitstring (std::bitset< 32 > bitstring) const |
| void | SerializeBoolean (bool value) const |
| void | SerializeChoice (int numOptions, int selectedOption, bool isExtensionMarkerPresent) const |
| void | SerializeEnum (int numElems, int selectedElem) const |
| void | SerializeInteger (int n, int nmin, int nmax) const |
| void | SerializeNull () const |
| void | SerializeOctetstring (std::string s) const |
| template<int N> | |
| void | SerializeSequence (std::bitset< N > optionalOrDefaultMask, bool isExtensionMarkerPresent) const |
| void | SerializeSequence (std::bitset< 0 > optionalOrDefaultMask, bool isExtensionMarkerPresent) const |
| void | SerializeSequence (std::bitset< 1 > optionalOrDefaultMask, bool isExtensionMarkerPresent) const |
| void | SerializeSequence (std::bitset< 2 > optionalOrDefaultMask, bool isExtensionMarkerPresent) const |
| void | SerializeSequence (std::bitset< 3 > optionalOrDefaultMask, bool isExtensionMarkerPresent) const |
| void | SerializeSequence (std::bitset< 4 > optionalOrDefaultMask, bool isExtensionMarkerPresent) const |
| void | SerializeSequence (std::bitset< 5 > optionalOrDefaultMask, bool isExtensionMarkerPresent) const |
| void | SerializeSequence (std::bitset< 6 > optionalOrDefaultMask, bool isExtensionMarkerPresent) const |
| void | SerializeSequence (std::bitset< 9 > optionalOrDefaultMask, bool isExtensionMarkerPresent) const |
| void | SerializeSequence (std::bitset< 10 > optionalOrDefaultMask, bool isExtensionMarkerPresent) const |
| void | SerializeSequence (std::bitset< 11 > optionalOrDefaultMask, bool isExtensionMarkerPresent) const |
| void | SerializeSequenceOf (int numElems, int nMax, int nMin) const |
| void | WriteOctet (uint8_t octet) const |
Protected Attributes | |
| bool | m_isDataSerialized |
| uint8_t | m_numSerializationPendingBits |
| uint8_t | m_serializationPendingBits |
| Buffer | m_serializationResult |
This class has the purpose to encode Information Elements according to ASN.1 syntax, as defined in ITU-T X-691. IMPORTANT: The encoding is done following the UNALIGNED variant.
Doxygen introspection did not find any typical Config paths.
No Attributes are defined for this type.
No TraceSources are defined for this type.
Definition at line 38 of file lte-asn1-header.h.
| ns3::Asn1Header::Asn1Header | ( | ) |
Definition at line 49 of file lte-asn1-header.cc.
References m_isDataSerialized, m_numSerializationPendingBits, and m_serializationPendingBits.
|
virtual |
Definition at line 56 of file lte-asn1-header.cc.
|
pure virtual |
| start | an iterator which points to where the header should written. |
This method is used by Packet::RemoveHeader to re-create a header from the byte buffer of a packet. The data read is expected to match bit-for-bit the representation of this header in real networks.
Implements ns3::Header.
Implemented in ns3::MeasurementReportHeader, ns3::RrcConnectionRejectHeader, ns3::RrcConnectionReleaseHeader, ns3::RrcConnectionReestablishmentRejectHeader, ns3::RrcConnectionReestablishmentCompleteHeader, ns3::RrcConnectionReestablishmentHeader, ns3::RrcConnectionReestablishmentRequestHeader, ns3::HandoverPreparationInfoHeader, ns3::RrcConnectionReconfigurationHeader, ns3::RrcConnectionReconfigurationCompleteHeader, ns3::RrcConnectionSetupCompleteHeader, ns3::RrcConnectionSetupHeader, ns3::RrcConnectionRequestHeader, ns3::RrcDlCcchMessage, ns3::RrcUlCcchMessage, ns3::RrcDlDcchMessage, ns3::RrcUlDcchMessage, and ns3::RrcAsn1Header.
|
protected |
Definition at line 427 of file lte-asn1-header.cc.
References m_numSerializationPendingBits, m_serializationPendingBits, and ns3::Buffer::Iterator::ReadU8().
Here is the call graph for this function:
|
protected |
|
protected |
Definition at line 480 of file lte-asn1-header.cc.
References data.
Referenced by ns3::RrcConnectionRequestHeader::Deserialize(), ns3::RrcConnectionReconfigurationHeader::Deserialize(), ns3::HandoverPreparationInfoHeader::Deserialize(), ns3::RrcConnectionReestablishmentRequestHeader::Deserialize(), ns3::RrcAsn1Header::DeserializeMeasConfig(), ns3::RrcAsn1Header::DeserializeMeasResults(), and ns3::RrcAsn1Header::DeserializeSystemInformationBlockType1().
Here is the caller graph for this function:
|
protected |
Definition at line 485 of file lte-asn1-header.cc.
References data.
|
protected |
Definition at line 490 of file lte-asn1-header.cc.
References data.
|
protected |
Definition at line 495 of file lte-asn1-header.cc.
References data.
|
protected |
Definition at line 500 of file lte-asn1-header.cc.
References data.
|
protected |
Definition at line 505 of file lte-asn1-header.cc.
References data.
|
protected |
Definition at line 510 of file lte-asn1-header.cc.
References data.
|
protected |
Definition at line 515 of file lte-asn1-header.cc.
References data.
|
protected |
Definition at line 520 of file lte-asn1-header.cc.
References data.
|
protected |
Definition at line 525 of file lte-asn1-header.cc.
Referenced by DeserializeChoice(), ns3::RrcAsn1Header::DeserializeMeasConfig(), ns3::RrcAsn1Header::DeserializePhysicalConfigDedicated(), ns3::RrcAsn1Header::DeserializeRadioResourceConfigCommon(), ns3::RrcAsn1Header::DeserializeRadioResourceConfigCommonSib(), DeserializeSequence(), and ns3::RrcAsn1Header::DeserializeSystemInformationBlockType1().
Here is the caller graph for this function:
|
protected |
Definition at line 667 of file lte-asn1-header.cc.
References DeserializeBoolean(), and DeserializeInteger().
Referenced by ns3::RrcConnectionRequestHeader::Deserialize(), ns3::RrcConnectionSetupHeader::Deserialize(), ns3::RrcConnectionSetupCompleteHeader::Deserialize(), ns3::RrcConnectionReconfigurationCompleteHeader::Deserialize(), ns3::RrcConnectionReconfigurationHeader::Deserialize(), ns3::HandoverPreparationInfoHeader::Deserialize(), ns3::RrcConnectionReestablishmentRequestHeader::Deserialize(), ns3::RrcConnectionReestablishmentHeader::Deserialize(), ns3::RrcConnectionReestablishmentCompleteHeader::Deserialize(), ns3::RrcConnectionReestablishmentRejectHeader::Deserialize(), ns3::RrcConnectionReleaseHeader::Deserialize(), ns3::RrcConnectionRejectHeader::Deserialize(), ns3::MeasurementReportHeader::Deserialize(), ns3::RrcDlCcchMessage::DeserializeDlCcchMessage(), ns3::RrcDlDcchMessage::DeserializeDlDcchMessage(), ns3::RrcAsn1Header::DeserializeDrbToAddModList(), ns3::RrcAsn1Header::DeserializeMeasConfig(), ns3::RrcAsn1Header::DeserializeMeasResults(), ns3::RrcAsn1Header::DeserializePhysicalConfigDedicated(), ns3::RrcAsn1Header::DeserializeRadioResourceConfigCommonSib(), ns3::RrcAsn1Header::DeserializeSrbToAddModList(), ns3::RrcAsn1Header::DeserializeThresholdEutra(), ns3::RrcUlCcchMessage::DeserializeUlCcchMessage(), and ns3::RrcUlDcchMessage::DeserializeUlDcchMessage().
Here is the call graph for this function:
Here is the caller graph for this function:
|
protected |
Definition at line 677 of file lte-asn1-header.cc.
References DeserializeInteger().
Referenced by ns3::RrcConnectionRequestHeader::Deserialize(), ns3::RrcConnectionReconfigurationHeader::Deserialize(), ns3::HandoverPreparationInfoHeader::Deserialize(), ns3::RrcConnectionReestablishmentRequestHeader::Deserialize(), ns3::RrcConnectionReleaseHeader::Deserialize(), ns3::RrcAsn1Header::DeserializeDrbToAddModList(), ns3::RrcAsn1Header::DeserializeLogicalChannelConfig(), ns3::RrcAsn1Header::DeserializeMeasConfig(), ns3::RrcAsn1Header::DeserializePhysicalConfigDedicated(), ns3::RrcAsn1Header::DeserializePlmnIdentity(), ns3::RrcAsn1Header::DeserializeQoffsetRange(), ns3::RrcAsn1Header::DeserializeRachConfigCommon(), ns3::RrcAsn1Header::DeserializeRadioResourceConfigCommon(), ns3::RrcAsn1Header::DeserializeRadioResourceConfigCommonSib(), ns3::RrcAsn1Header::DeserializeSystemInformationBlockType1(), and ns3::RrcAsn1Header::DeserializeSystemInformationBlockType2().
Here is the call graph for this function:
Here is the caller graph for this function:
|
protected |
Definition at line 533 of file lte-asn1-header.cc.
Referenced by ns3::RrcConnectionSetupHeader::Deserialize(), ns3::RrcConnectionSetupCompleteHeader::Deserialize(), ns3::RrcConnectionReconfigurationCompleteHeader::Deserialize(), ns3::RrcConnectionReconfigurationHeader::Deserialize(), ns3::HandoverPreparationInfoHeader::Deserialize(), ns3::RrcConnectionReestablishmentRequestHeader::Deserialize(), ns3::RrcConnectionReestablishmentHeader::Deserialize(), ns3::RrcConnectionReestablishmentCompleteHeader::Deserialize(), ns3::RrcConnectionReleaseHeader::Deserialize(), ns3::RrcConnectionRejectHeader::Deserialize(), DeserializeChoice(), ns3::RrcAsn1Header::DeserializeDrbToAddModList(), DeserializeEnum(), ns3::RrcAsn1Header::DeserializeLogicalChannelConfig(), ns3::RrcAsn1Header::DeserializeMeasConfig(), ns3::RrcAsn1Header::DeserializeMeasResults(), ns3::RrcAsn1Header::DeserializePhysicalConfigDedicated(), ns3::RrcAsn1Header::DeserializePlmnIdentity(), ns3::RrcAsn1Header::DeserializeRachConfigCommon(), ns3::RrcAsn1Header::DeserializeRadioResourceConfigCommon(), ns3::RrcAsn1Header::DeserializeRadioResourceConfigCommonSib(), ns3::RrcAsn1Header::DeserializeRadioResourceConfigDedicated(), DeserializeSequenceOf(), ns3::RrcAsn1Header::DeserializeSrbToAddModList(), ns3::RrcAsn1Header::DeserializeSystemInformationBlockType1(), ns3::RrcAsn1Header::DeserializeSystemInformationBlockType2(), and ns3::RrcAsn1Header::DeserializeThresholdEutra().
Here is the caller graph for this function:
|
protected |
Definition at line 744 of file lte-asn1-header.cc.
Referenced by ns3::RrcConnectionSetupHeader::Deserialize(), ns3::RrcConnectionSetupCompleteHeader::Deserialize(), ns3::RrcConnectionReconfigurationHeader::Deserialize(), ns3::HandoverPreparationInfoHeader::Deserialize(), ns3::RrcConnectionReestablishmentHeader::Deserialize(), ns3::RrcConnectionReleaseHeader::Deserialize(), ns3::RrcConnectionRejectHeader::Deserialize(), ns3::MeasurementReportHeader::Deserialize(), ns3::RrcAsn1Header::DeserializeMeasConfig(), ns3::RrcAsn1Header::DeserializePhysicalConfigDedicated(), ns3::RrcAsn1Header::DeserializeRadioResourceConfigCommonSib(), and ns3::RrcAsn1Header::DeserializeSrbToAddModList().
Here is the caller graph for this function:
|
protected |
Definition at line 683 of file lte-asn1-header.cc.
References DeserializeBoolean().
Referenced by ns3::RrcConnectionRequestHeader::Deserialize(), ns3::RrcConnectionSetupHeader::Deserialize(), ns3::RrcConnectionSetupCompleteHeader::Deserialize(), ns3::RrcConnectionReconfigurationCompleteHeader::Deserialize(), ns3::RrcConnectionReconfigurationHeader::Deserialize(), ns3::HandoverPreparationInfoHeader::Deserialize(), ns3::RrcConnectionReestablishmentRequestHeader::Deserialize(), ns3::RrcConnectionReestablishmentHeader::Deserialize(), ns3::RrcConnectionReestablishmentCompleteHeader::Deserialize(), ns3::RrcConnectionReestablishmentRejectHeader::Deserialize(), ns3::RrcConnectionReleaseHeader::Deserialize(), ns3::RrcConnectionRejectHeader::Deserialize(), ns3::MeasurementReportHeader::Deserialize(), ns3::RrcDlCcchMessage::DeserializeDlCcchMessage(), ns3::RrcDlDcchMessage::DeserializeDlDcchMessage(), ns3::RrcAsn1Header::DeserializeDrbToAddModList(), ns3::RrcAsn1Header::DeserializeLogicalChannelConfig(), ns3::RrcAsn1Header::DeserializeMeasConfig(), ns3::RrcAsn1Header::DeserializeMeasResults(), ns3::RrcAsn1Header::DeserializePhysicalConfigDedicated(), ns3::RrcAsn1Header::DeserializePlmnIdentity(), ns3::RrcAsn1Header::DeserializeRachConfigCommon(), ns3::RrcAsn1Header::DeserializeRadioResourceConfigCommon(), ns3::RrcAsn1Header::DeserializeRadioResourceConfigCommonSib(), ns3::RrcAsn1Header::DeserializeRadioResourceConfigDedicated(), ns3::RrcAsn1Header::DeserializeSrbToAddModList(), ns3::RrcAsn1Header::DeserializeSystemInformationBlockType1(), ns3::RrcAsn1Header::DeserializeSystemInformationBlockType2(), ns3::RrcUlCcchMessage::DeserializeUlCcchMessage(), and ns3::RrcUlDcchMessage::DeserializeUlDcchMessage().
Here is the call graph for this function:
Here is the caller graph for this function:
|
protected |
Definition at line 694 of file lte-asn1-header.cc.
|
protected |
Definition at line 699 of file lte-asn1-header.cc.
|
protected |
Definition at line 704 of file lte-asn1-header.cc.
|
protected |
Definition at line 709 of file lte-asn1-header.cc.
|
protected |
Definition at line 714 of file lte-asn1-header.cc.
|
protected |
Definition at line 719 of file lte-asn1-header.cc.
|
protected |
Definition at line 724 of file lte-asn1-header.cc.
|
protected |
Definition at line 729 of file lte-asn1-header.cc.
|
protected |
Definition at line 734 of file lte-asn1-header.cc.
|
protected |
Definition at line 739 of file lte-asn1-header.cc.
|
protected |
Definition at line 749 of file lte-asn1-header.cc.
References DeserializeInteger().
Referenced by ns3::HandoverPreparationInfoHeader::Deserialize(), ns3::RrcAsn1Header::DeserializeDrbToAddModList(), ns3::RrcAsn1Header::DeserializeMeasConfig(), ns3::RrcAsn1Header::DeserializeMeasResults(), ns3::RrcAsn1Header::DeserializePlmnIdentity(), ns3::RrcAsn1Header::DeserializeRadioResourceConfigDedicated(), ns3::RrcAsn1Header::DeserializeSrbToAddModList(), and ns3::RrcAsn1Header::DeserializeSystemInformationBlockType1().
Here is the call graph for this function:
Here is the caller graph for this function:
|
protected |
Definition at line 416 of file lte-asn1-header.cc.
References m_isDataSerialized, m_numSerializationPendingBits, and m_serializationPendingBits.
Referenced by ns3::RrcConnectionRequestHeader::PreSerialize(), ns3::RrcConnectionSetupHeader::PreSerialize(), ns3::RrcConnectionSetupCompleteHeader::PreSerialize(), ns3::RrcConnectionReconfigurationCompleteHeader::PreSerialize(), ns3::RrcConnectionReconfigurationHeader::PreSerialize(), ns3::HandoverPreparationInfoHeader::PreSerialize(), ns3::RrcConnectionReestablishmentRequestHeader::PreSerialize(), ns3::RrcConnectionReestablishmentHeader::PreSerialize(), ns3::RrcConnectionReestablishmentCompleteHeader::PreSerialize(), ns3::RrcConnectionReestablishmentRejectHeader::PreSerialize(), ns3::RrcConnectionReleaseHeader::PreSerialize(), ns3::RrcConnectionRejectHeader::PreSerialize(), and ns3::MeasurementReportHeader::PreSerialize().
Here is the caller graph for this function:
|
virtual |
This method is typically implemented by ns3::Object::GetInstanceTypeId but some classes which derive from ns3::ObjectBase directly have to implement it themselves.
Implements ns3::ObjectBase.
Reimplemented in ns3::RrcAsn1Header.
Definition at line 44 of file lte-asn1-header.cc.
References GetTypeId().
Here is the call graph for this function:
|
virtual |
This method is used by Packet::AddHeader to store a header into the byte buffer of a packet. This method should return the number of bytes which are needed to store the full header data by Serialize.
Implements ns3::Header.
Definition at line 61 of file lte-asn1-header.cc.
References ns3::Buffer::GetSize(), m_isDataSerialized, m_serializationResult, and PreSerialize().
Referenced by ns3::RrcConnectionRequestHeader::Deserialize(), ns3::RrcConnectionSetupHeader::Deserialize(), ns3::RrcConnectionSetupCompleteHeader::Deserialize(), ns3::RrcConnectionReconfigurationCompleteHeader::Deserialize(), ns3::RrcConnectionReconfigurationHeader::Deserialize(), ns3::HandoverPreparationInfoHeader::Deserialize(), ns3::RrcConnectionReestablishmentRequestHeader::Deserialize(), ns3::RrcConnectionReestablishmentHeader::Deserialize(), ns3::RrcConnectionReestablishmentCompleteHeader::Deserialize(), ns3::RrcConnectionReestablishmentRejectHeader::Deserialize(), ns3::RrcConnectionReleaseHeader::Deserialize(), ns3::RrcConnectionRejectHeader::Deserialize(), and ns3::MeasurementReportHeader::Deserialize().
Here is the call graph for this function:
Here is the caller graph for this function:
|
static |
Get the type ID.
Reimplemented from ns3::Header.
Reimplemented in ns3::RrcConnectionRequestHeader, and ns3::RrcAsn1Header.
Definition at line 35 of file lte-asn1-header.cc.
References ns3::TypeId::SetParent().
Referenced by GetInstanceTypeId().
Here is the call graph for this function:
Here is the caller graph for this function:
|
pure virtual |
This function serializes class attributes to m_serializationResult local Buffer. As ASN1 encoding produces a bitstream that does not have a fixed length, this function is needed to store the result, so its length can be retrieved with Header::GetSerializedSize() function. This method is pure virtual in this class (needs to be implemented in child classes) as the meningful information elements are in the subclasses.
Implemented in ns3::MeasurementReportHeader, ns3::RrcConnectionRejectHeader, ns3::RrcConnectionReleaseHeader, ns3::RrcConnectionReestablishmentRejectHeader, ns3::RrcConnectionReestablishmentCompleteHeader, ns3::RrcConnectionReestablishmentHeader, ns3::RrcConnectionReestablishmentRequestHeader, ns3::HandoverPreparationInfoHeader, ns3::RrcConnectionReconfigurationHeader, ns3::RrcConnectionReconfigurationCompleteHeader, ns3::RrcConnectionSetupCompleteHeader, ns3::RrcConnectionSetupHeader, ns3::RrcConnectionRequestHeader, ns3::RrcDlCcchMessage, ns3::RrcUlCcchMessage, ns3::RrcDlDcchMessage, ns3::RrcUlDcchMessage, and ns3::RrcAsn1Header.
Referenced by GetSerializedSize(), and Serialize().
Here is the caller graph for this function:
|
pure virtual |
| os | output stream This method is used by Packet::Print to print the content of a trailer as ascii data to a c++ output stream. Although the trailer is free to format its output as it wishes, it is recommended to follow a few rules to integrate with the packet pretty printer: start with flags, small field values located between a pair of parens. Values should be separated by whitespace. Follow the parens with the important fields, separated by whitespace. i.e.: (field1 val1 field2 val2 field3 val3) field4 val4 field5 val5 |
Implements ns3::Header.
Implemented in ns3::MeasurementReportHeader, ns3::RrcConnectionRejectHeader, ns3::RrcConnectionReleaseHeader, ns3::RrcConnectionReestablishmentRejectHeader, ns3::RrcConnectionReestablishmentCompleteHeader, ns3::RrcConnectionReestablishmentHeader, ns3::RrcConnectionReestablishmentRequestHeader, ns3::HandoverPreparationInfoHeader, ns3::RrcConnectionReconfigurationHeader, ns3::RrcConnectionReconfigurationCompleteHeader, ns3::RrcConnectionSetupCompleteHeader, ns3::RrcConnectionSetupHeader, ns3::RrcConnectionRequestHeader, ns3::RrcDlCcchMessage, ns3::RrcUlCcchMessage, ns3::RrcDlDcchMessage, and ns3::RrcUlDcchMessage.
|
virtual |
| start | an iterator which points to where the header should be written. |
This method is used by Packet::AddHeader to store a header into the byte buffer of a packet. The data written is expected to match bit-for-bit the representation of this header in a real network.
Implements ns3::Header.
Definition at line 70 of file lte-asn1-header.cc.
References ns3::Buffer::Begin(), ns3::Buffer::End(), m_isDataSerialized, m_serializationResult, PreSerialize(), and ns3::Buffer::Iterator::Write().
Here is the call graph for this function:
|
protected |
Definition at line 88 of file lte-asn1-header.cc.
References m_numSerializationPendingBits, m_serializationPendingBits, and WriteOctet().
Here is the call graph for this function:
|
protected |
Definition at line 172 of file lte-asn1-header.cc.
References data.
Referenced by ns3::RrcConnectionRequestHeader::PreSerialize(), ns3::RrcConnectionReconfigurationHeader::PreSerialize(), ns3::HandoverPreparationInfoHeader::PreSerialize(), ns3::RrcConnectionReestablishmentRequestHeader::PreSerialize(), ns3::RrcAsn1Header::SerializeMeasConfig(), ns3::RrcAsn1Header::SerializeMeasResults(), and ns3::RrcAsn1Header::SerializeSystemInformationBlockType1().
Here is the caller graph for this function:
|
protected |
Definition at line 178 of file lte-asn1-header.cc.
References data.
|
protected |
Definition at line 183 of file lte-asn1-header.cc.
References data.
|
protected |
Definition at line 188 of file lte-asn1-header.cc.
References data.
|
protected |
Definition at line 193 of file lte-asn1-header.cc.
References data.
|
protected |
Definition at line 198 of file lte-asn1-header.cc.
References data.
|
protected |
Definition at line 203 of file lte-asn1-header.cc.
References data.
|
protected |
Definition at line 208 of file lte-asn1-header.cc.
References data.
|
protected |
Definition at line 213 of file lte-asn1-header.cc.
References data.
|
protected |
Definition at line 218 of file lte-asn1-header.cc.
Referenced by SerializeChoice(), ns3::RrcAsn1Header::SerializeMeasConfig(), ns3::RrcAsn1Header::SerializePhysicalConfigDedicated(), ns3::RrcAsn1Header::SerializeRadioResourceConfigCommon(), ns3::RrcAsn1Header::SerializeRadioResourceConfigCommonSib(), SerializeSequence(), and ns3::RrcAsn1Header::SerializeSystemInformationBlockType1().
Here is the caller graph for this function:
|
protected |
Definition at line 299 of file lte-asn1-header.cc.
References SerializeBoolean(), and SerializeInteger().
Referenced by ns3::RrcConnectionRequestHeader::PreSerialize(), ns3::RrcConnectionSetupHeader::PreSerialize(), ns3::RrcConnectionSetupCompleteHeader::PreSerialize(), ns3::RrcConnectionReconfigurationCompleteHeader::PreSerialize(), ns3::RrcConnectionReconfigurationHeader::PreSerialize(), ns3::HandoverPreparationInfoHeader::PreSerialize(), ns3::RrcConnectionReestablishmentRequestHeader::PreSerialize(), ns3::RrcConnectionReestablishmentHeader::PreSerialize(), ns3::RrcConnectionReestablishmentCompleteHeader::PreSerialize(), ns3::RrcConnectionReestablishmentRejectHeader::PreSerialize(), ns3::RrcConnectionReleaseHeader::PreSerialize(), ns3::RrcConnectionRejectHeader::PreSerialize(), ns3::MeasurementReportHeader::PreSerialize(), ns3::RrcDlCcchMessage::SerializeDlCcchMessage(), ns3::RrcDlDcchMessage::SerializeDlDcchMessage(), ns3::RrcAsn1Header::SerializeDrbToAddModList(), ns3::RrcAsn1Header::SerializeMeasConfig(), ns3::RrcAsn1Header::SerializeMeasResults(), ns3::RrcAsn1Header::SerializePhysicalConfigDedicated(), ns3::RrcAsn1Header::SerializeRadioResourceConfigCommonSib(), ns3::RrcAsn1Header::SerializeSrbToAddModList(), ns3::RrcAsn1Header::SerializeThresholdEutra(), ns3::RrcUlCcchMessage::SerializeUlCcchMessage(), and ns3::RrcUlDcchMessage::SerializeUlDcchMessage().
Here is the call graph for this function:
Here is the caller graph for this function:
|
protected |
Definition at line 293 of file lte-asn1-header.cc.
References SerializeInteger().
Referenced by ns3::RrcConnectionRequestHeader::PreSerialize(), ns3::RrcConnectionReconfigurationHeader::PreSerialize(), ns3::HandoverPreparationInfoHeader::PreSerialize(), ns3::RrcConnectionReestablishmentRequestHeader::PreSerialize(), ns3::RrcConnectionReleaseHeader::PreSerialize(), ns3::RrcAsn1Header::SerializeDrbToAddModList(), ns3::RrcAsn1Header::SerializeLogicalChannelConfig(), ns3::RrcAsn1Header::SerializeMeasConfig(), ns3::RrcAsn1Header::SerializePhysicalConfigDedicated(), ns3::RrcAsn1Header::SerializePlmnIdentity(), ns3::RrcAsn1Header::SerializeQoffsetRange(), ns3::RrcAsn1Header::SerializeRachConfigCommon(), ns3::RrcAsn1Header::SerializeRadioResourceConfigCommon(), ns3::RrcAsn1Header::SerializeRadioResourceConfigCommonSib(), ns3::RrcAsn1Header::SerializeSystemInformationBlockType1(), and ns3::RrcAsn1Header::SerializeSystemInformationBlockType2().
Here is the call graph for this function:
Here is the caller graph for this function:
|
protected |
Definition at line 316 of file lte-asn1-header.cc.
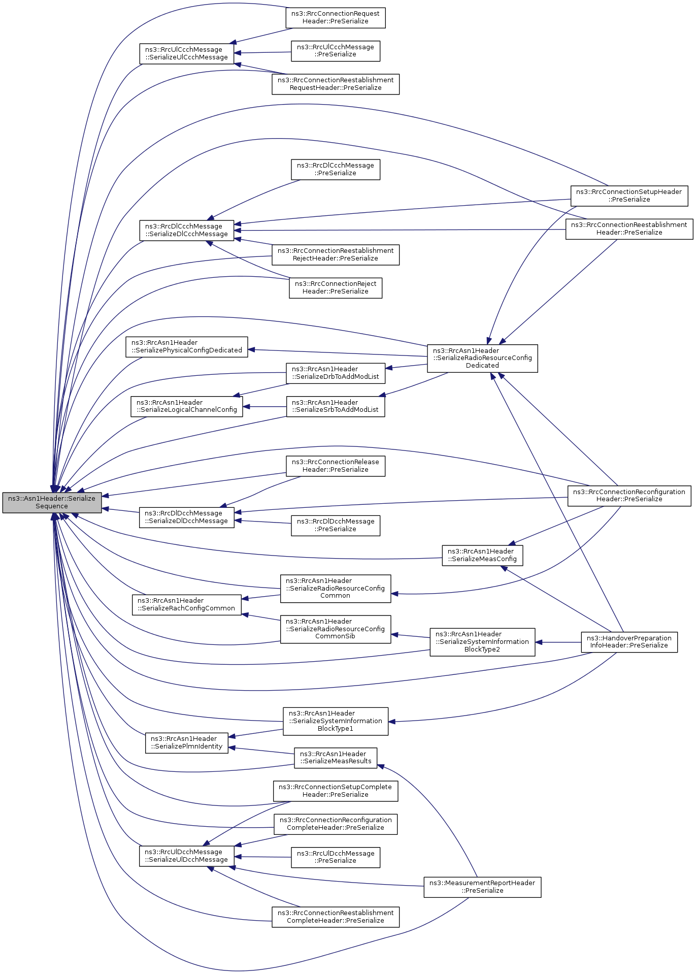
Referenced by ns3::RrcConnectionSetupHeader::PreSerialize(), ns3::RrcConnectionSetupCompleteHeader::PreSerialize(), ns3::RrcConnectionReconfigurationCompleteHeader::PreSerialize(), ns3::RrcConnectionReconfigurationHeader::PreSerialize(), ns3::HandoverPreparationInfoHeader::PreSerialize(), ns3::RrcConnectionReestablishmentRequestHeader::PreSerialize(), ns3::RrcConnectionReestablishmentHeader::PreSerialize(), ns3::RrcConnectionReestablishmentCompleteHeader::PreSerialize(), ns3::RrcConnectionReleaseHeader::PreSerialize(), ns3::RrcConnectionRejectHeader::PreSerialize(), SerializeChoice(), ns3::RrcAsn1Header::SerializeDrbToAddModList(), SerializeEnum(), ns3::RrcAsn1Header::SerializeLogicalChannelConfig(), ns3::RrcAsn1Header::SerializeMeasConfig(), ns3::RrcAsn1Header::SerializeMeasResults(), ns3::RrcAsn1Header::SerializePhysicalConfigDedicated(), ns3::RrcAsn1Header::SerializePlmnIdentity(), ns3::RrcAsn1Header::SerializeRachConfigCommon(), ns3::RrcAsn1Header::SerializeRadioResourceConfigCommon(), ns3::RrcAsn1Header::SerializeRadioResourceConfigCommonSib(), ns3::RrcAsn1Header::SerializeRadioResourceConfigDedicated(), SerializeSequenceOf(), ns3::RrcAsn1Header::SerializeSrbToAddModList(), ns3::RrcAsn1Header::SerializeSystemInformationBlockType1(), ns3::RrcAsn1Header::SerializeSystemInformationBlockType2(), and ns3::RrcAsn1Header::SerializeThresholdEutra().
Here is the caller graph for this function:
|
protected |
Definition at line 410 of file lte-asn1-header.cc.
Referenced by ns3::RrcConnectionSetupCompleteHeader::PreSerialize(), ns3::RrcAsn1Header::SerializeMeasConfig(), ns3::RrcAsn1Header::SerializePhysicalConfigDedicated(), and ns3::RrcAsn1Header::SerializeRadioResourceConfigCommonSib().
Here is the caller graph for this function:
|
protected |
|
protected |
Definition at line 227 of file lte-asn1-header.cc.
References SerializeBoolean().
Referenced by ns3::RrcConnectionRequestHeader::PreSerialize(), ns3::RrcConnectionSetupHeader::PreSerialize(), ns3::RrcConnectionSetupCompleteHeader::PreSerialize(), ns3::RrcConnectionReconfigurationCompleteHeader::PreSerialize(), ns3::RrcConnectionReconfigurationHeader::PreSerialize(), ns3::HandoverPreparationInfoHeader::PreSerialize(), ns3::RrcConnectionReestablishmentRequestHeader::PreSerialize(), ns3::RrcConnectionReestablishmentHeader::PreSerialize(), ns3::RrcConnectionReestablishmentCompleteHeader::PreSerialize(), ns3::RrcConnectionReestablishmentRejectHeader::PreSerialize(), ns3::RrcConnectionReleaseHeader::PreSerialize(), ns3::RrcConnectionRejectHeader::PreSerialize(), ns3::MeasurementReportHeader::PreSerialize(), ns3::RrcDlCcchMessage::SerializeDlCcchMessage(), ns3::RrcDlDcchMessage::SerializeDlDcchMessage(), ns3::RrcAsn1Header::SerializeDrbToAddModList(), ns3::RrcAsn1Header::SerializeLogicalChannelConfig(), ns3::RrcAsn1Header::SerializeMeasConfig(), ns3::RrcAsn1Header::SerializeMeasResults(), ns3::RrcAsn1Header::SerializePhysicalConfigDedicated(), ns3::RrcAsn1Header::SerializePlmnIdentity(), ns3::RrcAsn1Header::SerializeRachConfigCommon(), ns3::RrcAsn1Header::SerializeRadioResourceConfigCommon(), ns3::RrcAsn1Header::SerializeRadioResourceConfigCommonSib(), ns3::RrcAsn1Header::SerializeRadioResourceConfigDedicated(), ns3::RrcAsn1Header::SerializeSrbToAddModList(), ns3::RrcAsn1Header::SerializeSystemInformationBlockType1(), ns3::RrcAsn1Header::SerializeSystemInformationBlockType2(), ns3::RrcUlCcchMessage::SerializeUlCcchMessage(), and ns3::RrcUlDcchMessage::SerializeUlDcchMessage().
Here is the call graph for this function:
Here is the caller graph for this function:
|
protected |
Definition at line 237 of file lte-asn1-header.cc.
|
protected |
Definition at line 242 of file lte-asn1-header.cc.
|
protected |
Definition at line 247 of file lte-asn1-header.cc.
|
protected |
Definition at line 252 of file lte-asn1-header.cc.
|
protected |
Definition at line 257 of file lte-asn1-header.cc.
|
protected |
Definition at line 262 of file lte-asn1-header.cc.
|
protected |
Definition at line 267 of file lte-asn1-header.cc.
|
protected |
Definition at line 272 of file lte-asn1-header.cc.
|
protected |
Definition at line 277 of file lte-asn1-header.cc.
|
protected |
Definition at line 282 of file lte-asn1-header.cc.
|
protected |
Definition at line 287 of file lte-asn1-header.cc.
References SerializeInteger().
Referenced by ns3::HandoverPreparationInfoHeader::PreSerialize(), ns3::RrcAsn1Header::SerializeDrbToAddModList(), ns3::RrcAsn1Header::SerializeMeasConfig(), ns3::RrcAsn1Header::SerializeMeasResults(), ns3::RrcAsn1Header::SerializePlmnIdentity(), ns3::RrcAsn1Header::SerializeRadioResourceConfigDedicated(), ns3::RrcAsn1Header::SerializeSrbToAddModList(), and ns3::RrcAsn1Header::SerializeSystemInformationBlockType1().
Here is the call graph for this function:
Here is the caller graph for this function:
|
protected |
Definition at line 79 of file lte-asn1-header.cc.
References ns3::Buffer::AddAtEnd(), ns3::Buffer::End(), m_serializationResult, ns3::Buffer::Iterator::Prev(), and ns3::Buffer::Iterator::WriteU8().
Referenced by SerializeBitset().
Here is the call graph for this function:
Here is the caller graph for this function:
|
mutableprotected |
Definition at line 68 of file lte-asn1-header.h.
Referenced by Asn1Header(), FinalizeSerialization(), GetSerializedSize(), Serialize(), ns3::RrcConnectionRequestHeader::SetMessage(), ns3::RrcConnectionSetupHeader::SetMessage(), ns3::RrcConnectionSetupCompleteHeader::SetMessage(), ns3::RrcConnectionReconfigurationCompleteHeader::SetMessage(), ns3::RrcConnectionReconfigurationHeader::SetMessage(), ns3::HandoverPreparationInfoHeader::SetMessage(), ns3::RrcConnectionReestablishmentRequestHeader::SetMessage(), ns3::RrcConnectionReestablishmentHeader::SetMessage(), ns3::RrcConnectionReestablishmentCompleteHeader::SetMessage(), ns3::RrcConnectionReestablishmentRejectHeader::SetMessage(), ns3::RrcConnectionReleaseHeader::SetMessage(), ns3::RrcConnectionRejectHeader::SetMessage(), and ns3::MeasurementReportHeader::SetMessage().
|
mutableprotected |
Definition at line 67 of file lte-asn1-header.h.
Referenced by Asn1Header(), DeserializeBitset(), FinalizeSerialization(), and SerializeBitset().
|
mutableprotected |
Definition at line 66 of file lte-asn1-header.h.
Referenced by Asn1Header(), DeserializeBitset(), FinalizeSerialization(), and SerializeBitset().
|
mutableprotected |
Definition at line 69 of file lte-asn1-header.h.
Referenced by GetSerializedSize(), ns3::RrcConnectionRequestHeader::PreSerialize(), ns3::RrcConnectionSetupHeader::PreSerialize(), ns3::RrcConnectionSetupCompleteHeader::PreSerialize(), ns3::RrcConnectionReconfigurationCompleteHeader::PreSerialize(), ns3::RrcConnectionReconfigurationHeader::PreSerialize(), ns3::HandoverPreparationInfoHeader::PreSerialize(), ns3::RrcConnectionReestablishmentRequestHeader::PreSerialize(), ns3::RrcConnectionReestablishmentHeader::PreSerialize(), ns3::RrcConnectionReestablishmentCompleteHeader::PreSerialize(), ns3::RrcConnectionReestablishmentRejectHeader::PreSerialize(), ns3::RrcConnectionReleaseHeader::PreSerialize(), ns3::RrcConnectionRejectHeader::PreSerialize(), ns3::MeasurementReportHeader::PreSerialize(), Serialize(), and WriteOctet().