distributed simulator implementation using lookahead More...
#include <distributed-simulator-impl.h>
Inheritance diagram for ns3::DistributedSimulatorImpl:
Collaboration diagram for ns3::DistributedSimulatorImpl:Public Member Functions | |
| DistributedSimulatorImpl () | |
| ~DistributedSimulatorImpl () | |
| virtual void | Cancel (const EventId &ev) |
| virtual void | Destroy () |
| virtual uint32_t | GetContext (void) const |
| virtual Time | GetDelayLeft (const EventId &id) const |
| virtual Time | GetMaximumSimulationTime (void) const |
| virtual uint32_t | GetSystemId (void) const |
| virtual bool | IsExpired (const EventId &ev) const |
| virtual bool | IsFinished (void) const |
| virtual Time | Now (void) const |
| virtual void | Remove (const EventId &ev) |
| virtual void | Run (void) |
| virtual EventId | Schedule (Time const &time, EventImpl *event) |
| virtual EventId | ScheduleDestroy (EventImpl *event) |
| virtual EventId | ScheduleNow (EventImpl *event) |
| virtual void | ScheduleWithContext (uint32_t context, Time const &time, EventImpl *event) |
| virtual void | SetScheduler (ObjectFactory schedulerFactory) |
| virtual void | Stop (void) |
| virtual void | Stop (Time const &time) |
Static Public Member Functions | |
| static TypeId | GetTypeId (void) |
Private Types | |
| typedef std::list< EventId > | DestroyEvents |
Private Member Functions | |
| void | CalculateLookAhead (void) |
| virtual void | DoDispose (void) |
| bool | IsLocalFinished (void) const |
| Time | Next (void) const |
| uint64_t | NextTs (void) const |
| void | ProcessOneEvent (void) |
Private Attributes | |
| uint32_t | m_currentContext |
| uint64_t | m_currentTs |
| uint32_t | m_currentUid |
| DestroyEvents | m_destroyEvents |
| Ptr< Scheduler > | m_events |
| bool | m_globalFinished |
| Time | m_grantedTime |
| uint32_t | m_myId |
| LbtsMessage * | m_pLBTS |
| bool | m_stop |
| uint32_t | m_systemCount |
| uint32_t | m_uid |
| int | m_unscheduledEvents |
Static Private Attributes | |
| static Time | m_lookAhead = Seconds (0) |
Additional Inherited Members | |
Protected Member Functions inherited from ns3::Object | |
| Object (const Object &o) | |
| virtual void | DoDispose (void) |
| virtual void | DoInitialize (void) |
| virtual void | NotifyNewAggregate (void) |
distributed simulator implementation using lookahead
Doxygen introspection did not find any typical Config paths.
No Attributes are defined for this type.
No TraceSources are defined for this type.
Definition at line 100 of file distributed-simulator-impl.h.
|
private |
Definition at line 136 of file distributed-simulator-impl.h.
| ns3::DistributedSimulatorImpl::DistributedSimulatorImpl | ( | ) |
Definition at line 92 of file distributed-simulator-impl.cc.
References ns3::MpiInterface::GetSize(), GetSystemId(), m_currentContext, m_currentTs, m_currentUid, m_events, m_grantedTime, m_myId, m_pLBTS, m_stop, m_systemCount, m_uid, m_unscheduledEvents, and NS_FATAL_ERROR.
Here is the call graph for this function:| ns3::DistributedSimulatorImpl::~DistributedSimulatorImpl | ( | ) |
Definition at line 119 of file distributed-simulator-impl.cc.
|
private |
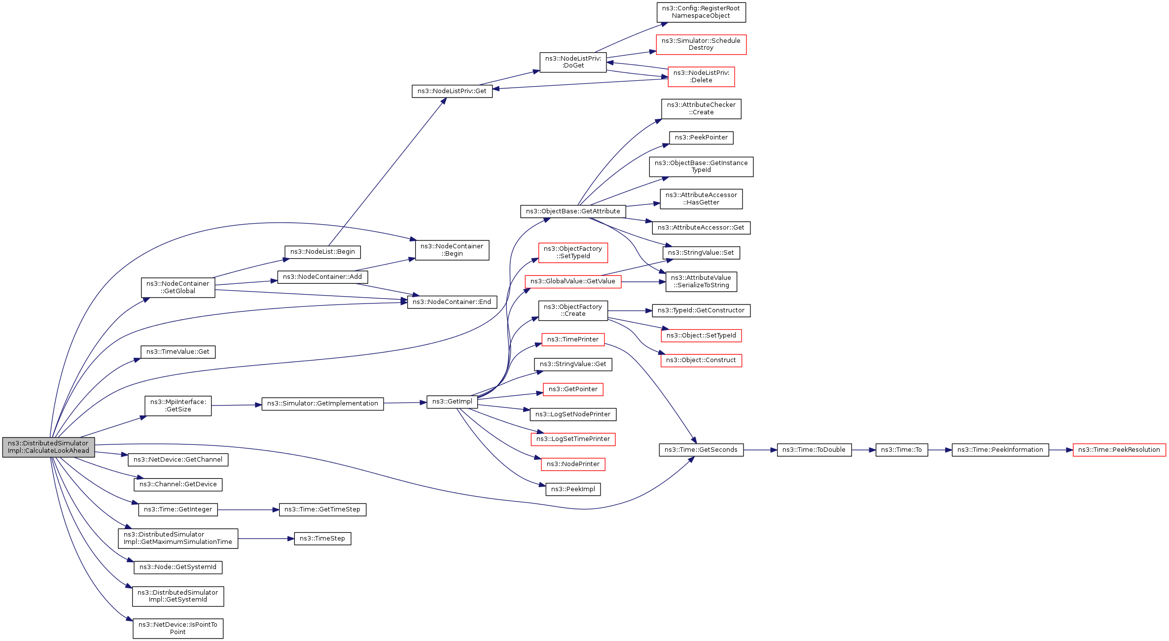
Definition at line 155 of file distributed-simulator-impl.cc.
References ns3::NodeContainer::Begin(), ns3::NodeContainer::End(), ns3::TimeValue::Get(), ns3::ObjectBase::GetAttribute(), ns3::NetDevice::GetChannel(), ns3::Channel::GetDevice(), ns3::NodeContainer::GetGlobal(), ns3::Time::GetInteger(), GetMaximumSimulationTime(), ns3::Time::GetSeconds(), ns3::MpiInterface::GetSize(), ns3::Node::GetSystemId(), GetSystemId(), ns3::NetDevice::IsPointToPoint(), m_grantedTime, m_lookAhead, and NS_FATAL_ERROR.
Referenced by Run().
Here is the call graph for this function:
Here is the caller graph for this function:
|
virtual |
Set the cancel bit on this event: the event's associated function will not be invoked when it expires. This method has the same visible effect as the ns3::Simulator::Remove method but its algorithmic complexity is much lower: it has O(1) complexity. This method has the exact same semantics as ns3::EventId::Cancel. Note that it is not possible to cancel events which were scheduled for the "destroy" time. Doing so will result in a program error (crash).
| ev | the event to cancel |
Implements ns3::SimulatorImpl.
Definition at line 542 of file distributed-simulator-impl.cc.
References IsExpired().
Here is the call graph for this function:
|
virtual |
This method is typically invoked at the end of a simulation to avoid false-positive reports by a leak checker. After this method has been invoked, it is actually possible to restart a new simulation with a set of calls to Simulator::Run, Simulator::Schedule and Simulator::ScheduleWithContext.
Implements ns3::SimulatorImpl.
Definition at line 137 of file distributed-simulator-impl.cc.
References ns3::EventImpl::Invoke(), ns3::EventImpl::IsCancelled(), m_destroyEvents, and NS_LOG_LOGIC.
Here is the call graph for this function:
|
privatevirtual |
Definition at line 124 of file distributed-simulator-impl.cc.
References ns3::Scheduler::Event::impl, ns3::Scheduler::IsEmpty(), m_events, m_pLBTS, ns3::Scheduler::RemoveNext(), and ns3::SimpleRefCount< T, PARENT, DELETER >::Unref().
Here is the call graph for this function:
|
virtual |
Implements ns3::SimulatorImpl.
Definition at line 593 of file distributed-simulator-impl.cc.
References m_currentContext.
Referenced by Schedule(), and ScheduleNow().
Here is the caller graph for this function:| id | the event id to analyse |
Implements ns3::SimulatorImpl.
Definition at line 496 of file distributed-simulator-impl.cc.
References IsExpired(), m_currentTs, and ns3::TimeStep().
Here is the call graph for this function:
|
virtual |
The returned value will always be bigger than or equal to Simulator::Now.
Implements ns3::SimulatorImpl.
Definition at line 585 of file distributed-simulator-impl.cc.
References ns3::TimeStep().
Referenced by CalculateLookAhead(), NextTs(), and Run().
Here is the call graph for this function:
Here is the caller graph for this function:
|
virtual |
Implements ns3::SimulatorImpl.
Definition at line 413 of file distributed-simulator-impl.cc.
References m_myId.
Referenced by CalculateLookAhead(), and DistributedSimulatorImpl().
Here is the caller graph for this function:
|
static |
Get the type ID.
Reimplemented from ns3::SimulatorImpl.
Definition at line 83 of file distributed-simulator-impl.cc.
References ns3::TypeId::SetParent().
Here is the call graph for this function:
|
virtual |
This method has O(1) complexity. Note that it is not possible to test for the expiration of events which were scheduled for the "destroy" time. Doing so will result in a program error (crash). An event is said to "expire" when it starts being scheduled which means that if the code executed by the event calls this function, it will get true.
| ev | the event to test for expiration |
Implements ns3::SimulatorImpl.
Definition at line 551 of file distributed-simulator-impl.cc.
References ns3::EventId::GetTs(), ns3::EventId::GetUid(), ns3::EventImpl::IsCancelled(), m_currentTs, m_currentUid, m_destroyEvents, and ns3::EventId::PeekEventImpl().
Referenced by Cancel(), GetDelayLeft(), and Remove().
Here is the call graph for this function:
Here is the caller graph for this function:
|
virtual |
If there are no more events lefts to be scheduled, or if simulation time has already reached the "stop time" (see Simulator::Stop()), return true. Return false otherwise.
Implements ns3::SimulatorImpl.
Definition at line 302 of file distributed-simulator-impl.cc.
References m_globalFinished.
|
private |
Definition at line 308 of file distributed-simulator-impl.cc.
References ns3::Scheduler::IsEmpty(), m_events, and m_stop.
Referenced by NextTs(), and Run().
Here is the call graph for this function:
Here is the caller graph for this function:
|
private |
Definition at line 327 of file distributed-simulator-impl.cc.
References NextTs(), and ns3::TimeStep().
Referenced by Run().
Here is the call graph for this function:
Here is the caller graph for this function:
|
private |
Definition at line 314 of file distributed-simulator-impl.cc.
References GetMaximumSimulationTime(), ns3::Time::GetTimeStep(), IsLocalFinished(), ns3::Scheduler::Event::key, m_events, ns3::Scheduler::EventKey::m_ts, and ns3::Scheduler::PeekNext().
Referenced by Next().
Here is the call graph for this function:
Here is the caller graph for this function:
|
virtual |
Return the "current simulation time".
Implements ns3::SimulatorImpl.
Definition at line 490 of file distributed-simulator-impl.cc.
References m_currentTs, and ns3::TimeStep().
Here is the call graph for this function:
|
private |
Definition at line 286 of file distributed-simulator-impl.cc.
References ns3::Scheduler::Event::impl, ns3::EventImpl::Invoke(), ns3::Scheduler::Event::key, ns3::Scheduler::EventKey::m_context, m_currentContext, m_currentTs, m_currentUid, m_events, ns3::Scheduler::EventKey::m_ts, ns3::Scheduler::EventKey::m_uid, m_unscheduledEvents, NS_ASSERT, NS_LOG_LOGIC, ns3::Scheduler::RemoveNext(), and ns3::SimpleRefCount< T, PARENT, DELETER >::Unref().
Referenced by Run().
Here is the call graph for this function:
Here is the caller graph for this function:
|
virtual |
Remove an event from the event list. This method has the same visible effect as the ns3::EventId::Cancel method but its algorithmic complexity is much higher: it has often O(log(n)) complexity, sometimes O(n), sometimes worse. Note that it is not possible to remove events which were scheduled for the "destroy" time. Doing so will result in a program error (crash).
| ev | the event to remove from the list of scheduled events. |
Implements ns3::SimulatorImpl.
Definition at line 509 of file distributed-simulator-impl.cc.
References ns3::Scheduler::Event::impl, IsExpired(), m_destroyEvents, m_events, m_unscheduledEvents, and ns3::Scheduler::Remove().
Here is the call graph for this function:
|
virtual |
Run the simulation until one of:
Implements ns3::SimulatorImpl.
Definition at line 333 of file distributed-simulator-impl.cc.
References CalculateLookAhead(), GetMaximumSimulationTime(), ns3::LbtsMessage::GetRxCount(), ns3::MpiInterface::GetRxCount(), ns3::LbtsMessage::GetSmallestTime(), ns3::LbtsMessage::GetTxCount(), ns3::MpiInterface::GetTxCount(), ns3::Scheduler::IsEmpty(), ns3::LbtsMessage::IsFinished(), IsLocalFinished(), m_events, m_globalFinished, m_grantedTime, m_lookAhead, m_myId, m_pLBTS, m_stop, m_systemCount, m_unscheduledEvents, Next(), NS_ASSERT, NS_FATAL_ERROR, ProcessOneEvent(), ns3::MpiInterface::ReceiveMessages(), and ns3::MpiInterface::TestSendComplete().
Here is the call graph for this function:| time | delay until the event expires |
| event | the event to schedule |
This method will be typically used by language bindings to delegate events to their own subclass of the EventImpl base class.
Implements ns3::SimulatorImpl.
Definition at line 434 of file distributed-simulator-impl.cc.
References GetContext(), ns3::Time::GetTimeStep(), ns3::Scheduler::Event::impl, ns3::Scheduler::Insert(), ns3::Time::IsPositive(), ns3::Scheduler::Event::key, ns3::Scheduler::EventKey::m_context, m_currentTs, m_events, ns3::Scheduler::EventKey::m_ts, ns3::Scheduler::EventKey::m_uid, m_uid, m_unscheduledEvents, NS_ASSERT, and ns3::TimeStep().
Referenced by Stop().
Here is the call graph for this function:
Here is the caller graph for this function:| event | the event to schedule |
This method will be typically used by language bindings to delegate events to their own subclass of the EventImpl base class.
Implements ns3::SimulatorImpl.
Definition at line 481 of file distributed-simulator-impl.cc.
References m_currentTs, m_destroyEvents, and m_uid.
| event | the event to schedule |
This method will be typically used by language bindings to delegate events to their own subclass of the EventImpl base class.
Implements ns3::SimulatorImpl.
Definition at line 467 of file distributed-simulator-impl.cc.
References GetContext(), ns3::Scheduler::Event::impl, ns3::Scheduler::Insert(), ns3::Scheduler::Event::key, ns3::Scheduler::EventKey::m_context, m_currentTs, m_events, ns3::Scheduler::EventKey::m_ts, ns3::Scheduler::EventKey::m_uid, m_uid, and m_unscheduledEvents.
Here is the call graph for this function:
|
virtual |
| time | delay until the event expires |
| context | event context |
| event | the event to schedule |
This method will be typically used by language bindings to delegate events to their own subclass of the EventImpl base class.
Implements ns3::SimulatorImpl.
Definition at line 452 of file distributed-simulator-impl.cc.
References ns3::Time::GetTimeStep(), ns3::Scheduler::Event::impl, ns3::Scheduler::Insert(), m_currentTs, m_events, m_uid, m_unscheduledEvents, and NS_LOG_FUNCTION.
Here is the call graph for this function:
|
virtual |
| schedulerFactory | a new event scheduler factory |
The event scheduler can be set at any time: the events scheduled in the previous scheduler will be transfered to the new scheduler before we start to use it.
Implements ns3::SimulatorImpl.
Definition at line 270 of file distributed-simulator-impl.cc.
References ns3::ObjectFactory::Create(), ns3::Scheduler::Insert(), ns3::Scheduler::IsEmpty(), m_events, and ns3::Scheduler::RemoveNext().
Here is the call graph for this function:
|
virtual |
If an event invokes this method, it will be the last event scheduled by the Simulator::Run method before returning to the caller.
Implements ns3::SimulatorImpl.
Definition at line 419 of file distributed-simulator-impl.cc.
References m_stop.
|
virtual |
Force the Simulator::Run method to return to the caller when the expiration time of the next event to be processed is greater than or equal to the stop time. The stop time is relative to the current simulation time.
| time | the stop time, relative to the current time. |
Implements ns3::SimulatorImpl.
Definition at line 425 of file distributed-simulator-impl.cc.
References Schedule(), and ns3::Simulator::Stop().
Here is the call graph for this function:
|
private |
Definition at line 145 of file distributed-simulator-impl.h.
Referenced by DistributedSimulatorImpl(), GetContext(), and ProcessOneEvent().
|
private |
Definition at line 144 of file distributed-simulator-impl.h.
Referenced by DistributedSimulatorImpl(), GetDelayLeft(), IsExpired(), Now(), ProcessOneEvent(), Schedule(), ScheduleDestroy(), ScheduleNow(), and ScheduleWithContext().
|
private |
Definition at line 143 of file distributed-simulator-impl.h.
Referenced by DistributedSimulatorImpl(), IsExpired(), and ProcessOneEvent().
|
private |
Definition at line 138 of file distributed-simulator-impl.h.
Referenced by Destroy(), IsExpired(), Remove(), and ScheduleDestroy().
Definition at line 141 of file distributed-simulator-impl.h.
Referenced by DistributedSimulatorImpl(), DoDispose(), IsLocalFinished(), NextTs(), ProcessOneEvent(), Remove(), Run(), Schedule(), ScheduleNow(), ScheduleWithContext(), and SetScheduler().
|
private |
Definition at line 140 of file distributed-simulator-impl.h.
Referenced by IsFinished(), and Run().
|
private |
Definition at line 153 of file distributed-simulator-impl.h.
Referenced by CalculateLookAhead(), DistributedSimulatorImpl(), and Run().
|
staticprivate |
Definition at line 154 of file distributed-simulator-impl.h.
Referenced by CalculateLookAhead(), and Run().
|
private |
Definition at line 151 of file distributed-simulator-impl.h.
Referenced by DistributedSimulatorImpl(), GetSystemId(), and Run().
|
private |
Definition at line 150 of file distributed-simulator-impl.h.
Referenced by DistributedSimulatorImpl(), DoDispose(), and Run().
|
private |
Definition at line 139 of file distributed-simulator-impl.h.
Referenced by DistributedSimulatorImpl(), IsLocalFinished(), Run(), and Stop().
|
private |
Definition at line 152 of file distributed-simulator-impl.h.
Referenced by DistributedSimulatorImpl(), and Run().
|
private |
Definition at line 142 of file distributed-simulator-impl.h.
Referenced by DistributedSimulatorImpl(), Schedule(), ScheduleDestroy(), ScheduleNow(), and ScheduleWithContext().
|
private |
Definition at line 148 of file distributed-simulator-impl.h.
Referenced by DistributedSimulatorImpl(), ProcessOneEvent(), Remove(), Run(), Schedule(), ScheduleNow(), and ScheduleWithContext().