#include <icmpv4-l4-protocol.h>
 Inheritance diagram for ns3::Icmpv4L4Protocol:
 Collaboration diagram for ns3::Icmpv4L4Protocol:Public Member Functions | |
| Icmpv4L4Protocol () | |
| virtual | ~Icmpv4L4Protocol () | 
| virtual  IpL4Protocol::DownTargetCallback  | GetDownTarget (void) const | 
| virtual  IpL4Protocol::DownTargetCallback6  | GetDownTarget6 (void) const | 
| virtual int | GetProtocolNumber (void) const | 
| virtual enum IpL4Protocol::RxStatus | Receive (Ptr< Packet > p, Ipv4Header const &header, Ptr< Ipv4Interface > incomingInterface) | 
| virtual enum IpL4Protocol::RxStatus | Receive (Ptr< Packet > p, Ipv6Header const &header, Ptr< Ipv6Interface > incomingInterface) | 
| void | SendDestUnreachFragNeeded (Ipv4Header header, Ptr< const Packet > orgData, uint16_t nextHopMtu) | 
| void | SendDestUnreachPort (Ipv4Header header, Ptr< const Packet > orgData) | 
| void | SendTimeExceededTtl (Ipv4Header header, Ptr< const Packet > orgData) | 
| virtual void | SetDownTarget (IpL4Protocol::DownTargetCallback cb) | 
| virtual void | SetDownTarget6 (IpL4Protocol::DownTargetCallback6 cb) | 
| void | SetNode (Ptr< Node > node) | 
  Public Member Functions inherited from ns3::IpL4Protocol | |
| virtual | ~IpL4Protocol () | 
| virtual void | ReceiveIcmp (Ipv4Address icmpSource, uint8_t icmpTtl, uint8_t icmpType, uint8_t icmpCode, uint32_t icmpInfo, Ipv4Address payloadSource, Ipv4Address payloadDestination, const uint8_t payload[8]) | 
| virtual void | ReceiveIcmp (Ipv6Address icmpSource, uint8_t icmpTtl, uint8_t icmpType, uint8_t icmpCode, uint32_t icmpInfo, Ipv6Address payloadSource, Ipv6Address payloadDestination, const uint8_t payload[8]) | 
  Public Member Functions inherited from ns3::Object | |
| Object () | |
| virtual | ~Object () | 
| void | AggregateObject (Ptr< Object > other) | 
| void | Dispose (void) | 
| AggregateIterator | GetAggregateIterator (void) const | 
| virtual TypeId | GetInstanceTypeId (void) const | 
| template<typename T > | |
| Ptr< T > | GetObject (void) const | 
| template<typename T > | |
| Ptr< T > | GetObject (TypeId tid) const | 
| void | Initialize (void) | 
  Public Member Functions inherited from ns3::SimpleRefCount< Object, ObjectBase, ObjectDeleter > | |
| SimpleRefCount () | |
| SimpleRefCount (const SimpleRefCount &o) | |
| uint32_t | GetReferenceCount (void) const | 
| SimpleRefCount & | operator= (const SimpleRefCount &o) | 
| void | Ref (void) const | 
| void | Unref (void) const | 
  Public Member Functions inherited from ns3::ObjectBase | |
| virtual | ~ObjectBase () | 
| void | GetAttribute (std::string name, AttributeValue &value) const | 
| bool | GetAttributeFailSafe (std::string name, AttributeValue &attribute) const | 
| void | SetAttribute (std::string name, const AttributeValue &value) | 
| bool | SetAttributeFailSafe (std::string name, const AttributeValue &value) | 
| bool | TraceConnect (std::string name, std::string context, const CallbackBase &cb) | 
| bool | TraceConnectWithoutContext (std::string name, const CallbackBase &cb) | 
| bool | TraceDisconnect (std::string name, std::string context, const CallbackBase &cb) | 
| bool | TraceDisconnectWithoutContext (std::string name, const CallbackBase &cb) | 
Static Public Member Functions | |
| static uint16_t | GetStaticProtocolNumber (void) | 
| static TypeId | GetTypeId (void) | 
Static Public Attributes | |
| static const uint8_t | PROT_NUMBER = 1 | 
Protected Member Functions | |
| virtual void | NotifyNewAggregate () | 
Private Member Functions | |
| virtual void | DoDispose (void) | 
| void | Forward (Ipv4Address source, Icmpv4Header icmp, uint32_t info, Ipv4Header ipHeader, const uint8_t payload[8]) | 
| void | HandleDestUnreach (Ptr< Packet > p, Icmpv4Header header, Ipv4Address source, Ipv4Address destination) | 
| void | HandleEcho (Ptr< Packet > p, Icmpv4Header header, Ipv4Address source, Ipv4Address destination) | 
| void | HandleTimeExceeded (Ptr< Packet > p, Icmpv4Header icmp, Ipv4Address source, Ipv4Address destination) | 
| void | SendDestUnreach (Ipv4Header header, Ptr< const Packet > orgData, uint8_t code, uint16_t nextHopMtu) | 
| void | SendMessage (Ptr< Packet > packet, Ipv4Address dest, uint8_t type, uint8_t code) | 
| void | SendMessage (Ptr< Packet > packet, Ipv4Address source, Ipv4Address dest, uint8_t type, uint8_t code, Ptr< Ipv4Route > route) | 
Private Attributes | |
| IpL4Protocol::DownTargetCallback | m_downTarget | 
| Ptr< Node > | m_node | 
Additional Inherited Members | |
  Public Types inherited from ns3::IpL4Protocol | |
| typedef Callback< void, Ptr < Packet >, Ipv4Address, Ipv4Address, uint8_t, Ptr < Ipv4Route > >  | DownTargetCallback | 
| typedef Callback< void, Ptr < Packet >, Ipv6Address, Ipv6Address, uint8_t, Ptr < Ipv6Route > >  | DownTargetCallback6 | 
| enum | RxStatus { RX_OK, RX_CSUM_FAILED, RX_ENDPOINT_CLOSED, RX_ENDPOINT_UNREACH } | 
ns3::Icmpv4L4Protocol is accessible through the following paths with Config::Set and Config::Connect:
No Attributes are defined for this type.
 No TraceSources are defined for this type.
 
Definition at line 14 of file icmpv4-l4-protocol.h.
| ns3::Icmpv4L4Protocol::Icmpv4L4Protocol | ( | ) | 
Definition at line 31 of file icmpv4-l4-protocol.cc.
References NS_LOG_FUNCTION.
      
  | 
  virtual | 
Definition at line 36 of file icmpv4-l4-protocol.cc.
References m_node, NS_ASSERT, and NS_LOG_FUNCTION.
      
  | 
  privatevirtual | 
Definition at line 266 of file icmpv4-l4-protocol.cc.
References m_downTarget, m_node, NS_LOG_FUNCTION, and ns3::Callback< R, T1, T2, T3, T4, T5, T6, T7, T8, T9 >::Nullify().
 Here is the call graph for this function:
      
  | 
  private | 
Definition at line 186 of file icmpv4-l4-protocol.cc.
References ns3::Icmpv4Header::GetCode(), ns3::Ipv4Header::GetDestination(), ns3::Object::GetObject(), ns3::Ipv4Header::GetProtocol(), ns3::Ipv4::GetProtocol(), ns3::Ipv4Header::GetSource(), ns3::Ipv4Header::GetTtl(), ns3::Icmpv4Header::GetType(), m_node, NS_LOG_FUNCTION, and ns3::IpL4Protocol::ReceiveIcmp().
Referenced by HandleDestUnreach(), and HandleTimeExceeded().
 Here is the call graph for this function:
 Here is the caller graph for this function:
      
  | 
  virtual | 
This method allows a caller to get the current down target callback set for this L4 protocol, for
Implements ns3::IpL4Protocol.
Definition at line 288 of file icmpv4-l4-protocol.cc.
References m_downTarget, and NS_LOG_FUNCTION.
      
  | 
  virtual | 
Implements ns3::IpL4Protocol.
Definition at line 295 of file icmpv4-l4-protocol.cc.
References NS_LOG_FUNCTION.
      
  | 
  virtual | 
Implements ns3::IpL4Protocol.
Definition at line 85 of file icmpv4-l4-protocol.cc.
References NS_LOG_FUNCTION, and PROT_NUMBER.
      
  | 
  static | 
Definition at line 78 of file icmpv4-l4-protocol.cc.
References NS_LOG_FUNCTION_NOARGS, and PROT_NUMBER.
Referenced by ns3::Ipv4L3Protocol::GetIcmp().
 Here is the caller graph for this function:
      
  | 
  static | 
Get the type ID.
Reimplemented from ns3::IpL4Protocol.
Definition at line 22 of file icmpv4-l4-protocol.cc.
References ns3::TypeId::SetParent().
 Here is the call graph for this function:
      
  | 
  private | 
Definition at line 201 of file icmpv4-l4-protocol.cc.
References Forward(), ns3::Icmpv4DestinationUnreachable::GetData(), ns3::Icmpv4DestinationUnreachable::GetHeader(), ns3::Icmpv4DestinationUnreachable::GetNextHopMtu(), NS_LOG_FUNCTION, and ns3::Packet::PeekHeader().
Referenced by Receive().
 Here is the call graph for this function:
 Here is the caller graph for this function:
      
  | 
  private | 
Definition at line 172 of file icmpv4-l4-protocol.cc.
References ns3::Packet::AddHeader(), ns3::Icmpv4Header::ECHO_REPLY, NS_LOG_FUNCTION, ns3::Packet::RemoveHeader(), and SendMessage().
Referenced by Receive().
 Here is the call graph for this function:
 Here is the caller graph for this function:
      
  | 
  private | 
Definition at line 216 of file icmpv4-l4-protocol.cc.
References Forward(), ns3::Icmpv4TimeExceeded::GetData(), ns3::Icmpv4TimeExceeded::GetHeader(), NS_LOG_FUNCTION, and ns3::Packet::PeekHeader().
Referenced by Receive().
 Here is the call graph for this function:
 Here is the caller graph for this function:
      
  | 
  protectedvirtual | 
This method is invoked whenever two sets of objects are aggregated together. It is invoked exactly once for each object in both sets. This method can be overriden by subclasses who wish to be notified of aggregation events. These subclasses must chain up to their base class NotifyNewAggregate method. It is safe to call GetObject and AggregateObject from within this method.
This function must be implemented in the stack that needs to notify other stacks connected to the node of their presence in the node.
Reimplemented from ns3::Object.
Definition at line 55 of file icmpv4-l4-protocol.cc.
References ns3::Object::AggregateObject(), ns3::Ipv4::Insert(), ns3::Callback< R, T1, T2, T3, T4, T5, T6, T7, T8, T9 >::IsNull(), m_downTarget, m_node, ns3::MakeCallback(), NS_LOG_FUNCTION, ns3::Ipv4::Send(), SetDownTarget(), and SetNode().
 Here is the call graph for this function:
      
  | 
  virtual | 
| p | packet to forward up | 
| header | IPv4 Header information | 
| incomingInterface | the Ipv4Interface on which the packet arrived | 
Called from lower-level layers to send the packet up in the stack.
Implements ns3::IpL4Protocol.
Definition at line 233 of file icmpv4-l4-protocol.cc.
References ns3::Icmpv4Header::DEST_UNREACH, ns3::Icmpv4Header::ECHO, ns3::Ipv4Header::GetDestination(), ns3::Ipv4Header::GetSource(), ns3::Icmpv4Header::GetType(), HandleDestUnreach(), HandleEcho(), HandleTimeExceeded(), NS_LOG_DEBUG, NS_LOG_FUNCTION, ns3::Packet::RemoveHeader(), ns3::IpL4Protocol::RX_OK, and ns3::Icmpv4Header::TIME_EXCEEDED.
 Here is the call graph for this function:
      
  | 
  virtual | 
Implements ns3::IpL4Protocol.
Definition at line 258 of file icmpv4-l4-protocol.cc.
References ns3::Ipv6Header::GetDestinationAddress(), ns3::Ipv6Header::GetSourceAddress(), NS_LOG_FUNCTION, and ns3::IpL4Protocol::RX_ENDPOINT_UNREACH.
 Here is the call graph for this function:
      
  | 
  private | 
Definition at line 146 of file icmpv4-l4-protocol.cc.
References ns3::Packet::AddHeader(), ns3::Icmpv4Header::DEST_UNREACH, ns3::Ipv4Header::GetSource(), NS_LOG_FUNCTION, SendMessage(), and ns3::Icmpv4DestinationUnreachable::SetNextHopMtu().
Referenced by SendDestUnreachFragNeeded(), and SendDestUnreachPort().
 Here is the call graph for this function:
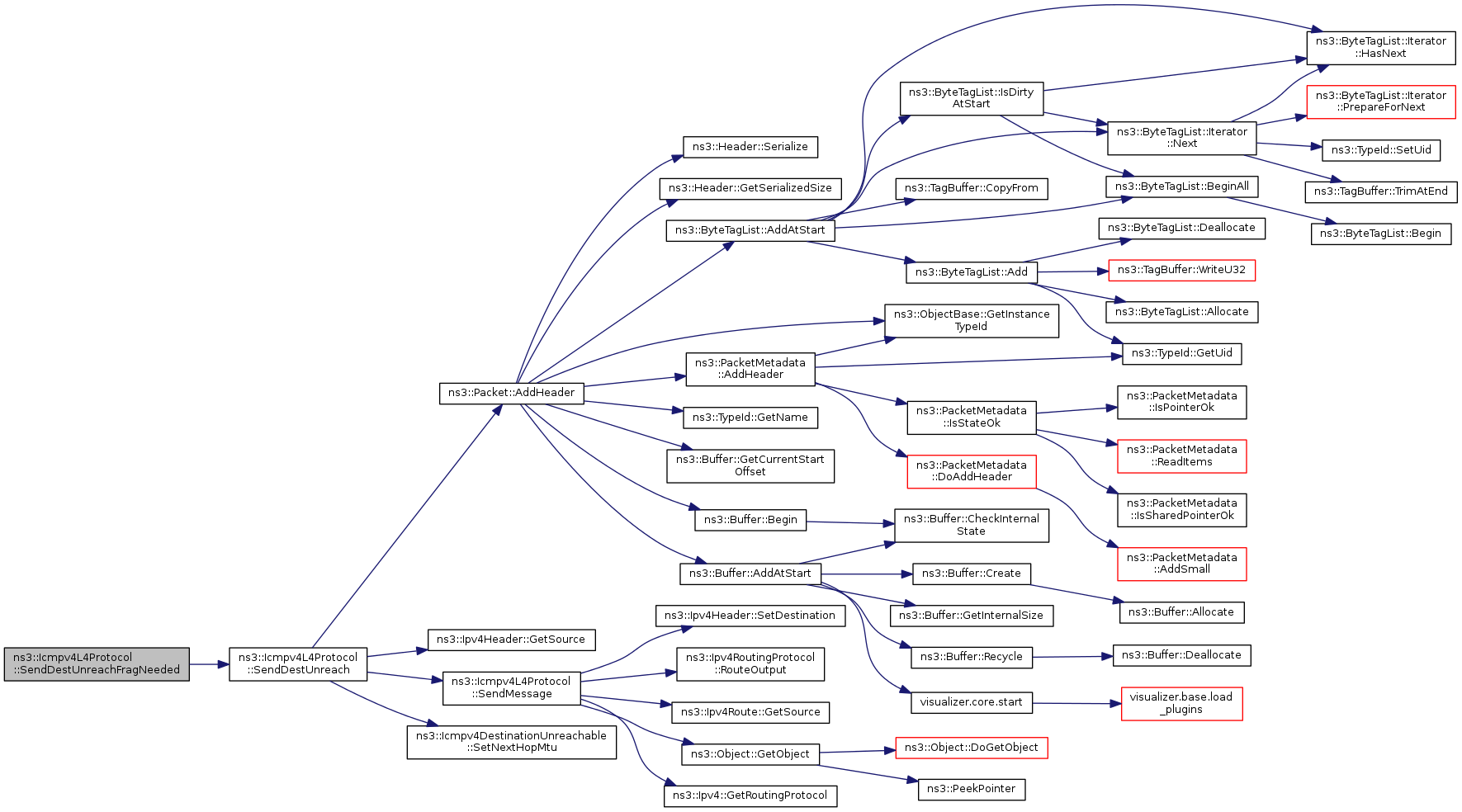
 Here is the caller graph for this function:| void ns3::Icmpv4L4Protocol::SendDestUnreachFragNeeded | ( | Ipv4Header | header, | 
| Ptr< const Packet > | orgData, | ||
| uint16_t | nextHopMtu | ||
| ) | 
Definition at line 131 of file icmpv4-l4-protocol.cc.
References ns3::Icmpv4DestinationUnreachable::FRAG_NEEDED, NS_LOG_FUNCTION, and SendDestUnreach().
 Here is the call graph for this function:| void ns3::Icmpv4L4Protocol::SendDestUnreachPort | ( | Ipv4Header | header, | 
| Ptr< const Packet > | orgData | ||
| ) | 
Definition at line 139 of file icmpv4-l4-protocol.cc.
References NS_LOG_FUNCTION, ns3::Icmpv4DestinationUnreachable::PORT_UNREACHABLE, and SendDestUnreach().
 Here is the call graph for this function:
      
  | 
  private | 
Definition at line 91 of file icmpv4-l4-protocol.cc.
References ns3::Object::GetObject(), ns3::Ipv4::GetRoutingProtocol(), ns3::Ipv4Route::GetSource(), m_node, NS_ASSERT, NS_LOG_FUNCTION, NS_LOG_LOGIC, NS_LOG_WARN, PROT_NUMBER, ns3::Ipv4RoutingProtocol::RouteOutput(), and ns3::Ipv4Header::SetDestination().
Referenced by HandleEcho(), SendDestUnreach(), and SendTimeExceededTtl().
 Here is the call graph for this function:
 Here is the caller graph for this function:
      
  | 
  private | 
Definition at line 116 of file icmpv4-l4-protocol.cc.
References ns3::Packet::AddHeader(), ns3::Node::ChecksumEnabled(), ns3::Icmpv4Header::EnableChecksum(), m_downTarget, NS_LOG_FUNCTION, PROT_NUMBER, ns3::Icmpv4Header::SetCode(), and ns3::Icmpv4Header::SetType().
 Here is the call graph for this function:| void ns3::Icmpv4L4Protocol::SendTimeExceededTtl | ( | Ipv4Header | header, | 
| Ptr< const Packet > | orgData | ||
| ) | 
Definition at line 160 of file icmpv4-l4-protocol.cc.
References ns3::Packet::AddHeader(), ns3::Ipv4Header::GetSource(), NS_LOG_FUNCTION, SendMessage(), ns3::Icmpv4TimeExceeded::SetHeader(), ns3::Icmpv4Header::TIME_EXCEEDED, and ns3::Icmpv4TimeExceeded::TIME_TO_LIVE.
 Here is the call graph for this function:
      
  | 
  virtual | 
This method allows a caller to set the current down target callback set for this L4 protocol
| cb | current Callback for the L4 protocol | 
Implements ns3::IpL4Protocol.
Definition at line 275 of file icmpv4-l4-protocol.cc.
References m_downTarget, and NS_LOG_FUNCTION.
Referenced by NotifyNewAggregate().
 Here is the caller graph for this function:
      
  | 
  virtual | 
Implements ns3::IpL4Protocol.
Definition at line 282 of file icmpv4-l4-protocol.cc.
References NS_LOG_FUNCTION.
Definition at line 43 of file icmpv4-l4-protocol.cc.
References m_node, and NS_LOG_FUNCTION.
Referenced by NotifyNewAggregate().
 Here is the caller graph for this function:
      
  | 
  private | 
Definition at line 74 of file icmpv4-l4-protocol.h.
Referenced by DoDispose(), GetDownTarget(), NotifyNewAggregate(), SendMessage(), and SetDownTarget().
Definition at line 73 of file icmpv4-l4-protocol.h.
Referenced by DoDispose(), Forward(), NotifyNewAggregate(), SendMessage(), SetNode(), and ~Icmpv4L4Protocol().
      
  | 
  static | 
Definition at line 18 of file icmpv4-l4-protocol.h.
Referenced by GetProtocolNumber(), GetStaticProtocolNumber(), ns3::Ipv4L3Protocol::IpForward(), and SendMessage().