#include <lte-enb-net-device.h>
Inheritance diagram for ns3::LteEnbNetDevice:
Collaboration diagram for ns3::LteEnbNetDevice:Public Member Functions | |
| LteEnbNetDevice () | |
| virtual | ~LteEnbNetDevice (void) |
| virtual void | DoDispose (void) |
| uint16_t | GetCellId () const |
| uint8_t | GetDlBandwidth () const |
| uint16_t | GetDlEarfcn () const |
| Ptr< LteEnbMac > | GetMac (void) const |
| Ptr< LteEnbPhy > | GetPhy (void) const |
| Ptr< LteEnbRrc > | GetRrc () const |
| uint8_t | GetUlBandwidth () const |
| uint16_t | GetUlEarfcn () const |
| virtual bool | Send (Ptr< Packet > packet, const Address &dest, uint16_t protocolNumber) |
| void | SetDlBandwidth (uint8_t bw) |
| void | SetDlEarfcn (uint16_t earfcn) |
| void | SetUlBandwidth (uint8_t bw) |
| void | SetUlEarfcn (uint16_t earfcn) |
Public Member Functions inherited from ns3::LteNetDevice | |
| LteNetDevice (void) | |
| virtual | ~LteNetDevice (void) |
| virtual void | AddLinkChangeCallback (Callback< void > callback) |
| virtual Address | GetAddress (void) const |
| virtual Address | GetBroadcast (void) const |
| virtual Ptr< Channel > | GetChannel (void) const |
| virtual uint32_t | GetIfIndex (void) const |
| virtual uint16_t | GetMtu (void) const |
| virtual Address | GetMulticast (Ipv4Address addr) const |
| Make and return a MAC multicast address using the provided multicast group. | |
| virtual Address | GetMulticast (Ipv6Address addr) const |
| Get the MAC multicast address corresponding to the IPv6 address provided. | |
| virtual Ptr< Node > | GetNode (void) const |
| virtual bool | IsBridge (void) const |
| Return true if the net device is acting as a bridge. | |
| virtual bool | IsBroadcast (void) const |
| virtual bool | IsLinkUp (void) const |
| virtual bool | IsMulticast (void) const |
| virtual bool | IsPointToPoint (void) const |
| Return true if the net device is on a point-to-point link. | |
| virtual bool | NeedsArp (void) const |
| void | Receive (Ptr< Packet > p) |
| virtual bool | SendFrom (Ptr< Packet > packet, const Address &source, const Address &dest, uint16_t protocolNumber) |
| virtual void | SetAddress (Address address) |
| virtual void | SetIfIndex (const uint32_t index) |
| virtual bool | SetMtu (const uint16_t mtu) |
| virtual void | SetNode (Ptr< Node > node) |
| virtual void | SetPromiscReceiveCallback (PromiscReceiveCallback cb) |
| virtual void | SetReceiveCallback (NetDevice::ReceiveCallback cb) |
| virtual bool | SupportsSendFrom (void) const |
Public Member Functions inherited from ns3::NetDevice | |
| virtual | ~NetDevice () |
Public Member Functions inherited from ns3::Object | |
| Object () | |
| virtual | ~Object () |
| void | AggregateObject (Ptr< Object > other) |
| void | Dispose (void) |
| AggregateIterator | GetAggregateIterator (void) const |
| virtual TypeId | GetInstanceTypeId (void) const |
| template<typename T > | |
| Ptr< T > | GetObject (void) const |
| template<typename T > | |
| Ptr< T > | GetObject (TypeId tid) const |
| void | Initialize (void) |
Public Member Functions inherited from ns3::SimpleRefCount< Object, ObjectBase, ObjectDeleter > | |
| SimpleRefCount () | |
| SimpleRefCount (const SimpleRefCount &o) | |
| uint32_t | GetReferenceCount (void) const |
| SimpleRefCount & | operator= (const SimpleRefCount &o) |
| void | Ref (void) const |
| void | Unref (void) const |
Public Member Functions inherited from ns3::ObjectBase | |
| virtual | ~ObjectBase () |
| void | GetAttribute (std::string name, AttributeValue &value) const |
| bool | GetAttributeFailSafe (std::string name, AttributeValue &attribute) const |
| void | SetAttribute (std::string name, const AttributeValue &value) |
| bool | SetAttributeFailSafe (std::string name, const AttributeValue &value) |
| bool | TraceConnect (std::string name, std::string context, const CallbackBase &cb) |
| bool | TraceConnectWithoutContext (std::string name, const CallbackBase &cb) |
| bool | TraceDisconnect (std::string name, std::string context, const CallbackBase &cb) |
| bool | TraceDisconnectWithoutContext (std::string name, const CallbackBase &cb) |
Static Public Member Functions | |
| static TypeId | GetTypeId (void) |
Protected Member Functions | |
| virtual void | DoInitialize (void) |
Private Member Functions | |
| void | UpdateConfig (void) |
Private Attributes | |
| uint16_t | m_cellId |
| uint8_t | m_dlBandwidth |
| uint16_t | m_dlEarfcn |
| Ptr< LteEnbMac > | m_mac |
| Ptr< LteEnbPhy > | m_phy |
| Ptr< LteEnbRrc > | m_rrc |
| Ptr< FfMacScheduler > | m_scheduler |
| uint8_t | m_ulBandwidth |
| uint16_t | m_ulEarfcn |
Additional Inherited Members | |
Public Types inherited from ns3::NetDevice | |
| enum | PacketType { PACKET_HOST = 1, NS3_PACKET_HOST = PACKET_HOST, PACKET_BROADCAST, NS3_PACKET_BROADCAST = PACKET_BROADCAST, PACKET_MULTICAST, NS3_PACKET_MULTICAST = PACKET_MULTICAST, PACKET_OTHERHOST, NS3_PACKET_OTHERHOST = PACKET_OTHERHOST } |
| typedef Callback< bool, Ptr < NetDevice >, Ptr< const Packet >, uint16_t, const Address &, const Address &, enum PacketType > | PromiscReceiveCallback |
| typedef Callback< bool, Ptr < NetDevice >, Ptr< const Packet >, uint16_t, const Address & > | ReceiveCallback |
Protected Attributes inherited from ns3::LteNetDevice | |
| NetDevice::ReceiveCallback | m_rxCallback |
The eNodeB device implementation
ns3::LteEnbNetDevice is accessible through the following paths with Config::Set and Config::Connect:
No TraceSources are defined for this type.
Definition at line 50 of file lte-enb-net-device.h.
| ns3::LteEnbNetDevice::LteEnbNetDevice | ( | ) |
Definition at line 111 of file lte-enb-net-device.cc.
References NS_LOG_FUNCTION.
|
virtual |
Definition at line 116 of file lte-enb-net-device.cc.
References NS_LOG_FUNCTION.
|
virtual |
This method is called by Object::Dispose or by the object's destructor, whichever comes first.
Subclasses are expected to implement their real destruction code in an overriden version of this method and chain up to their parent's implementation once they are done. i.e., for simplicity, the destructor of every subclass should be empty and its content should be moved to the associated DoDispose method.
It is safe to call GetObject from within this method.
Reimplemented from ns3::LteNetDevice.
Definition at line 122 of file lte-enb-net-device.cc.
References ns3::Object::Dispose(), m_mac, m_phy, m_rrc, m_scheduler, and NS_LOG_FUNCTION.
Here is the call graph for this function:
|
protectedvirtual |
This method is called only once by Object::Initialize. If the user calls Object::Initialize multiple times, DoInitialize is called only the first time.
Subclasses are expected to override this method and chain up to their parent's implementation once they are done. It is safe to call GetObject and AggregateObject from within this method.
Reimplemented from ns3::Object.
Definition at line 249 of file lte-enb-net-device.cc.
References ns3::Object::Initialize(), m_mac, m_phy, m_rrc, and UpdateConfig().
Here is the call graph for this function:| uint16_t ns3::LteEnbNetDevice::GetCellId | ( | ) | const |
Definition at line 166 of file lte-enb-net-device.cc.
References m_cellId.
Referenced by ns3::DrbActivator::ActivateDrb(), ns3::EpcHelper::AddX2Interface(), ns3::LteStatsCalculator::FindCellIdFromEnbRlcPath(), ns3::LteHelper::InstallSingleEnbDevice(), PrintGnuplottableEnbListToFile(), ns3::LteUeRrcProtocolIdeal::SetEnbRrcSapProvider(), and ns3::LteUeRrcProtocolReal::SetEnbRrcSapProvider().
Here is the caller graph for this function:| uint8_t ns3::LteEnbNetDevice::GetDlBandwidth | ( | ) | const |
Definition at line 198 of file lte-enb-net-device.cc.
References m_dlBandwidth.
Referenced by GetTypeId().
Here is the caller graph for this function:| uint16_t ns3::LteEnbNetDevice::GetDlEarfcn | ( | ) | const |
Definition at line 224 of file lte-enb-net-device.cc.
References m_dlEarfcn.
Referenced by ns3::LteHelper::InstallSingleEnbDevice().
Here is the caller graph for this function:Definition at line 144 of file lte-enb-net-device.cc.
References m_mac, and NS_LOG_FUNCTION.
Definition at line 152 of file lte-enb-net-device.cc.
References m_phy, and NS_LOG_FUNCTION.
Referenced by ns3::LteHelper::AssignStreams(), ns3::AnimationInterface::ConnectLteEnb(), ns3::LenaMimoTestCase::DoRun(), ns3::LenaHarqTestCase::DoRun(), ns3::LenaDataPhyErrorModelTestCase::DoRun(), ns3::LenaRrFfMacSchedulerTestCase::DoRun(), ns3::LenaPfFfMacSchedulerTestCase1::DoRun(), ns3::LenaFdBetFfMacSchedulerTestCase1::DoRun(), LenaFdMtFfMacSchedulerTestCase::DoRun(), ns3::LenaTdBetFfMacSchedulerTestCase1::DoRun(), LenaTdMtFfMacSchedulerTestCase::DoRun(), ns3::LenaFdTbfqFfMacSchedulerTestCase1::DoRun(), LenaTtaFfMacSchedulerTestCase::DoRun(), ns3::LenaTdTbfqFfMacSchedulerTestCase1::DoRun(), ns3::LenaPssFfMacSchedulerTestCase1::DoRun(), ns3::LtePathlossModelSystemTestCase::DoRun(), ns3::LenaDlCtrlPhyErrorModelTestCase::DoRun(), ns3::LenaPfFfMacSchedulerTestCase2::DoRun(), ns3::LenaTdBetFfMacSchedulerTestCase2::DoRun(), ns3::LenaFdBetFfMacSchedulerTestCase2::DoRun(), ns3::LenaFdTbfqFfMacSchedulerTestCase2::DoRun(), ns3::LenaPssFfMacSchedulerTestCase2::DoRun(), and ns3::LenaTdTbfqFfMacSchedulerTestCase2::DoRun().
Here is the caller graph for this function:Definition at line 160 of file lte-enb-net-device.cc.
References m_rrc.
Referenced by ns3::LteUeRrcProtocolIdeal::SetEnbRrcSapProvider(), and ns3::LteUeRrcProtocolReal::SetEnbRrcSapProvider().
Here is the caller graph for this function:
|
static |
Get the type ID.
Reimplemented from ns3::LteNetDevice.
Definition at line 51 of file lte-enb-net-device.cc.
References GetDlBandwidth(), GetUlBandwidth(), m_cellId, m_dlEarfcn, m_mac, m_phy, m_rrc, m_scheduler, m_ulEarfcn, SetDlBandwidth(), ns3::TypeId::SetParent(), and SetUlBandwidth().
Referenced by ns3::LteHelper::LteHelper().
Here is the call graph for this function:
Here is the caller graph for this function:| uint8_t ns3::LteEnbNetDevice::GetUlBandwidth | ( | ) | const |
Definition at line 172 of file lte-enb-net-device.cc.
References m_ulBandwidth.
Referenced by GetTypeId().
Here is the caller graph for this function:| uint16_t ns3::LteEnbNetDevice::GetUlEarfcn | ( | ) | const |
Definition at line 236 of file lte-enb-net-device.cc.
References m_ulEarfcn.
Referenced by ns3::LteHelper::InstallSingleEnbDevice().
Here is the caller graph for this function:
|
virtual |
| packet | packet sent from above down to Network Device |
| dest | mac address of the destination (already resolved) |
| protocolNumber | identifies the type of payload contained in this packet. Used to call the right L3Protocol when the packet is received. |
Called from higher layer to send packet into Network Device to the specified destination Address
Implements ns3::NetDevice.
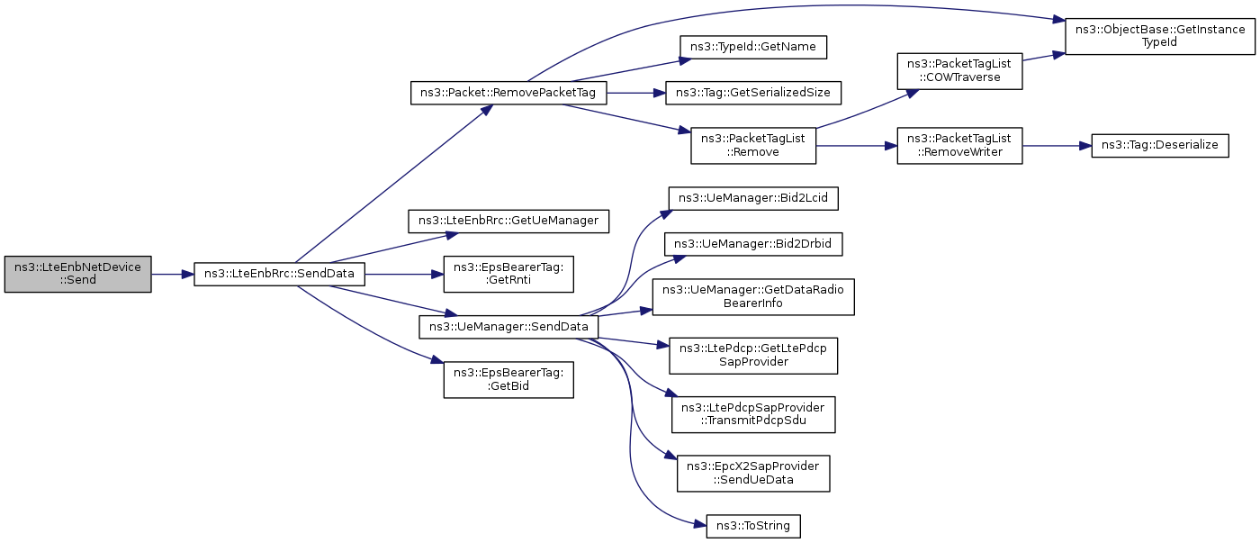
Definition at line 261 of file lte-enb-net-device.cc.
References m_rrc, NS_ASSERT_MSG, NS_LOG_FUNCTION, ns3::Ipv4L3Protocol::PROT_NUMBER, and ns3::LteEnbRrc::SendData().
Here is the call graph for this function:| void ns3::LteEnbNetDevice::SetDlBandwidth | ( | uint8_t | bw | ) |
| bw | the downlink bandwidth in RBs |
Definition at line 204 of file lte-enb-net-device.cc.
References m_dlBandwidth, and NS_FATAL_ERROR.
Referenced by GetTypeId().
Here is the caller graph for this function:| void ns3::LteEnbNetDevice::SetDlEarfcn | ( | uint16_t | earfcn | ) |
| bw | the downlink carrier frequency (EARFCN) |
Definition at line 230 of file lte-enb-net-device.cc.
References m_dlEarfcn.
| void ns3::LteEnbNetDevice::SetUlBandwidth | ( | uint8_t | bw | ) |
| bw | the uplink bandwidth in RBs |
Definition at line 178 of file lte-enb-net-device.cc.
References m_ulBandwidth, and NS_FATAL_ERROR.
Referenced by GetTypeId().
Here is the caller graph for this function:| void ns3::LteEnbNetDevice::SetUlEarfcn | ( | uint16_t | earfcn | ) |
| bw | the uplink carrier frequency (EARFCN) |
Definition at line 242 of file lte-enb-net-device.cc.
References m_ulEarfcn.
|
private |
Several attributes (e.g., the bandwidth) are exported as attributes of the LteEnbNetDevice from a user perspective, but are actually used also in other modules as well (the RRC, the PHY, the scheduler...). This methods takes care of updating the configuration of all modules so that their copy of the attribute values is in sync with the one in the LteEnbNetDevice.
Definition at line 272 of file lte-enb-net-device.cc.
References ns3::LteEnbRrc::ConfigureCell(), m_cellId, m_dlBandwidth, m_dlEarfcn, m_rrc, m_ulBandwidth, m_ulEarfcn, NS_LOG_FUNCTION, and ns3::LteEnbRrc::SetCellId().
Referenced by DoInitialize().
Here is the call graph for this function:
Here is the caller graph for this function:
|
private |
Cell Identifer. Part of the CGI, see TS 29.274, section 8.21.1
Definition at line 149 of file lte-enb-net-device.h.
Referenced by GetCellId(), GetTypeId(), and UpdateConfig().
|
private |
downlink bandwidth in RBs
Definition at line 151 of file lte-enb-net-device.h.
Referenced by GetDlBandwidth(), SetDlBandwidth(), and UpdateConfig().
|
private |
downlink carrier frequency
Definition at line 154 of file lte-enb-net-device.h.
Referenced by GetDlEarfcn(), GetTypeId(), SetDlEarfcn(), and UpdateConfig().
Definition at line 141 of file lte-enb-net-device.h.
Referenced by DoDispose(), DoInitialize(), GetMac(), and GetTypeId().
Definition at line 143 of file lte-enb-net-device.h.
Referenced by DoDispose(), DoInitialize(), GetPhy(), and GetTypeId().
Definition at line 145 of file lte-enb-net-device.h.
Referenced by DoDispose(), DoInitialize(), GetRrc(), GetTypeId(), Send(), and UpdateConfig().
|
private |
Definition at line 147 of file lte-enb-net-device.h.
Referenced by DoDispose(), and GetTypeId().
|
private |
uplink bandwidth in RBs
Definition at line 152 of file lte-enb-net-device.h.
Referenced by GetUlBandwidth(), SetUlBandwidth(), and UpdateConfig().
|
private |
uplink carrier frequency
Definition at line 155 of file lte-enb-net-device.h.
Referenced by GetTypeId(), GetUlEarfcn(), SetUlEarfcn(), and UpdateConfig().