A Discrete-Event Network Simulator
API
 All Classes Namespaces Files Functions Variables Typedefs Enumerations Enumerator Properties Friends Macros Groups Pages
ns3::NscTcpSocketImpl Class Reference

Socket logic for the NSC TCP sockets. More...

#include <nsc-tcp-socket-impl.h>

+ Inheritance diagram for ns3::NscTcpSocketImpl:
+ Collaboration diagram for ns3::NscTcpSocketImpl:

Public Member Functions

 NscTcpSocketImpl ()
 NscTcpSocketImpl (const NscTcpSocketImpl &sock)
virtual ~NscTcpSocketImpl ()
virtual int Bind (void)
 Allocate a local IPv4 endpoint for this socket.
virtual int Bind (const Address &address)
 Allocate a local endpoint for this socket.
virtual int Bind6 (void)
 Allocate a local IPv6 endpoint for this socket.
virtual int Close (void)
 Close a socket.
virtual int Connect (const Address &address)
 Initiate a connection to a remote host.
virtual bool GetAllowBroadcast () const
 Query whether broadcast datagram transmissions are allowed.
virtual enum SocketErrno GetErrno (void) const
virtual Ptr< NodeGetNode (void) const
virtual uint32_t GetRxAvailable (void) const
virtual enum SocketType GetSocketType (void) const
virtual int GetSockName (Address &address) const
virtual uint32_t GetTxAvailable (void) const
 Returns the number of bytes which can be sent in a single call to Send.
virtual int Listen (void)
 Listen for incoming connections.
virtual Ptr< PacketRecv (uint32_t maxSize, uint32_t flags)
 Read data from the socket.
virtual Ptr< PacketRecvFrom (uint32_t maxSize, uint32_t flags, Address &fromAddress)
 Read a single packet from the socket and retrieve the sender address.
virtual int Send (Ptr< Packet > p, uint32_t flags)
 Send data (or dummy data) to the remote host.
virtual int SendTo (Ptr< Packet > p, uint32_t flags, const Address &toAddress)
 Send data to a specified peer.
virtual bool SetAllowBroadcast (bool allowBroadcast)
 Configure whether broadcast datagram transmissions are allowed.
void SetNode (Ptr< Node > node)
void SetTcp (Ptr< NscTcpL4Protocol > tcp)
virtual int ShutdownRecv (void)
virtual int ShutdownSend (void)
- Public Member Functions inherited from ns3::TcpSocket
 TcpSocket (void)
virtual ~TcpSocket (void)
- Public Member Functions inherited from ns3::Socket
 Socket (void)
virtual ~Socket (void)
virtual void BindToNetDevice (Ptr< NetDevice > netdevice)
 Bind a socket to specific device.
Ptr< NetDeviceGetBoundNetDevice ()
 Returns socket's bound netdevice, if any.
uint8_t GetIpTos (void) const
virtual uint8_t GetIpTtl (void) const
virtual uint8_t GetIpv6HopLimit (void) const
uint8_t GetIpv6Tclass (void) const
bool IsIpRecvTos (void) const
 Ask if the socket is currently passing information about IP Type of Service up the stack.
bool IsIpRecvTtl (void) const
 Ask if the socket is currently passing information about IP_TTL up the stack.
bool IsIpv6RecvHopLimit (void) const
 Ask if the socket is currently passing information about IPv6 Hop Limit up the stack.
bool IsIpv6RecvTclass (void) const
 Ask if the socket is currently passing information about IPv6 Traffic Class up the stack.
bool IsRecvPktInfo () const
 Get status indicating whether enable/disable packet information to socket.
Ptr< PacketRecv (void)
 Read a single packet from the socket.
int Recv (uint8_t *buf, uint32_t size, uint32_t flags)
 Recv data (or dummy data) from the remote host.
Ptr< PacketRecvFrom (Address &fromAddress)
 Read a single packet from the socket and retrieve the sender address.
int RecvFrom (uint8_t *buf, uint32_t size, uint32_t flags, Address &fromAddress)
 Read a single packet from the socket and retrieve the sender address.
int Send (Ptr< Packet > p)
 Send data (or dummy data) to the remote host.
int Send (const uint8_t *buf, uint32_t size, uint32_t flags)
 Send data (or dummy data) to the remote host.
int SendTo (const uint8_t *buf, uint32_t size, uint32_t flags, const Address &address)
 Send data to a specified peer.
void SetAcceptCallback (Callback< bool, Ptr< Socket >, const Address & > connectionRequest, Callback< void, Ptr< Socket >, const Address & > newConnectionCreated)
 Accept connection requests from remote hosts.
void SetCloseCallbacks (Callback< void, Ptr< Socket > > normalClose, Callback< void, Ptr< Socket > > errorClose)
 Detect socket recv() events such as graceful shutdown or error.
void SetConnectCallback (Callback< void, Ptr< Socket > > connectionSucceeded, Callback< void, Ptr< Socket > > connectionFailed)
 Specify callbacks to allow the caller to determine if the connection succeeds of fails.
void SetDataSentCallback (Callback< void, Ptr< Socket >, uint32_t > dataSent)
 Notify application when a packet has been sent from transport protocol (non-standard socket call)
void SetIpRecvTos (bool ipv4RecvTos)
 Tells a socket to pass information about IP Type of Service up the stack.
void SetIpRecvTtl (bool ipv4RecvTtl)
 Tells a socket to pass information about IP_TTL up the stack.
void SetIpTos (uint8_t ipTos)
virtual void SetIpTtl (uint8_t ipTtl)
virtual void SetIpv6HopLimit (uint8_t ipHopLimit)
void SetIpv6RecvHopLimit (bool ipv6RecvHopLimit)
 Tells a socket to pass information about IPv6 Hop Limit up the stack.
void SetIpv6RecvTclass (bool ipv6RecvTclass)
 Tells a socket to pass information about IPv6 Traffic Class up the stack.
void SetIpv6Tclass (int ipTclass)
void SetRecvCallback (Callback< void, Ptr< Socket > >)
 Notify application when new data is available to be read.
void SetRecvPktInfo (bool flag)
 Enable/Disable receive packet information to socket.
void SetSendCallback (Callback< void, Ptr< Socket >, uint32_t > sendCb)
 Notify application when space in transmit buffer is added.
- Public Member Functions inherited from ns3::Object
 Object ()
virtual ~Object ()
void AggregateObject (Ptr< Object > other)
void Dispose (void)
AggregateIterator GetAggregateIterator (void) const
virtual TypeId GetInstanceTypeId (void) const
template<typename T >
Ptr< T > GetObject (void) const
template<typename T >
Ptr< T > GetObject (TypeId tid) const
void Initialize (void)
- Public Member Functions inherited from ns3::SimpleRefCount< Object, ObjectBase, ObjectDeleter >
 SimpleRefCount ()
 SimpleRefCount (const SimpleRefCount &o)
uint32_t GetReferenceCount (void) const
SimpleRefCountoperator= (const SimpleRefCount &o)
void Ref (void) const
void Unref (void) const
- Public Member Functions inherited from ns3::ObjectBase
virtual ~ObjectBase ()
void GetAttribute (std::string name, AttributeValue &value) const
bool GetAttributeFailSafe (std::string name, AttributeValue &attribute) const
void SetAttribute (std::string name, const AttributeValue &value)
bool SetAttributeFailSafe (std::string name, const AttributeValue &value)
bool TraceConnect (std::string name, std::string context, const CallbackBase &cb)
bool TraceConnectWithoutContext (std::string name, const CallbackBase &cb)
bool TraceDisconnect (std::string name, std::string context, const CallbackBase &cb)
bool TraceDisconnectWithoutContext (std::string name, const CallbackBase &cb)

Static Public Member Functions

static TypeId GetTypeId (void)

Private Member Functions

bool Accept (void)
void CompleteFork (void)
void ConnectionSucceeded ()
Ptr< NscTcpSocketImplCopy ()
void Destroy (void)
int FinishBind (void)
void ForwardUp (Ptr< Packet > p, Ipv4Header header, uint16_t port, Ptr< Ipv4Interface > incomingInterface)
virtual uint32_t GetAdvWin (void) const
virtual uint32_t GetConnCount (void) const
virtual Time GetConnTimeout (void) const
virtual uint32_t GetDelAckMaxCount (void) const
virtual Time GetDelAckTimeout (void) const
virtual uint32_t GetInitialCwnd (void) const
enum Socket::SocketErrno GetNativeNs3Errno (int err) const
virtual Time GetPersistTimeout (void) const
virtual uint32_t GetRcvBufSize (void) const
virtual uint32_t GetSegSize (void) const
virtual uint32_t GetSndBufSize (void) const
virtual uint32_t GetSSThresh (void) const
virtual bool GetTcpNoDelay (void) const
void NSCWakeup (void)
bool ReadPendingData (void)
bool SendPendingData (void)
virtual void SetAdvWin (uint32_t window)
virtual void SetConnCount (uint32_t count)
virtual void SetConnTimeout (Time timeout)
virtual void SetDelAckMaxCount (uint32_t count)
virtual void SetDelAckTimeout (Time timeout)
virtual void SetInitialCwnd (uint32_t cwnd)
virtual void SetPersistTimeout (Time timeout)
virtual void SetRcvBufSize (uint32_t size)
virtual void SetSegSize (uint32_t size)
virtual void SetSndBufSize (uint32_t size)
virtual void SetSSThresh (uint32_t threshold)
virtual void SetTcpNoDelay (bool noDelay)

Private Attributes

uint32_t m_advertisedWindowSize
bool m_closeOnEmpty
uint32_t m_cnCount
Time m_cnTimeout
bool m_connected
TracedValue< uint32_t > m_cWnd
uint32_t m_delAckMaxCount
Time m_delAckTimeout
std::queue< Ptr< Packet > > m_deliveryQueue
Ipv4EndPointm_endPoint
enum SocketErrno m_errno
uint32_t m_initialCWnd
Time m_lastMeasuredRtt
Ipv4Address m_localAddress
uint16_t m_localPort
Ptr< Nodem_node
bool m_noDelay
INetStreamSocketm_nscTcpSocket
InetSocketAddress m_peerAddress
Time m_persistTimeout
uint32_t m_rcvBufSize
Ipv4Address m_remoteAddress
uint16_t m_remotePort
uint32_t m_rxAvailable
uint32_t m_rxWindowSize
uint32_t m_segmentSize
bool m_shutdownRecv
bool m_shutdownSend
uint32_t m_sndBufSize
uint32_t m_ssThresh
TracedValue< TcpStates_tm_state
Ptr< NscTcpL4Protocolm_tcp
std::queue< Ptr< Packet > > m_txBuffer
uint32_t m_txBufferSize

Friends

class Tcp

Additional Inherited Members

- Public Types inherited from ns3::Socket
enum  SocketErrno {
  ERROR_NOTERROR, ERROR_ISCONN, ERROR_NOTCONN, ERROR_MSGSIZE,
  ERROR_AGAIN, ERROR_SHUTDOWN, ERROR_OPNOTSUPP, ERROR_AFNOSUPPORT,
  ERROR_INVAL, ERROR_BADF, ERROR_NOROUTETOHOST, ERROR_NODEV,
  ERROR_ADDRNOTAVAIL, ERROR_ADDRINUSE, SOCKET_ERRNO_LAST
}
enum  SocketType { NS3_SOCK_STREAM, NS3_SOCK_SEQPACKET, NS3_SOCK_DGRAM, NS3_SOCK_RAW }
- Static Public Attributes inherited from ns3::TcpSocket
static const char *const TcpStateName [LAST_STATE] = { "CLOSED", "LISTEN", "SYN_SENT", "SYN_RCVD", "ESTABLISHED", "CLOSE_WAIT", "LAST_ACK", "FIN_WAIT_1", "FIN_WAIT_2", "CLOSING", "TIME_WAIT" }
- Protected Member Functions inherited from ns3::Socket
virtual void DoDispose (void)
bool IsManualIpTos (void) const
bool IsManualIpTtl (void) const
bool IsManualIpv6HopLimit (void) const
bool IsManualIpv6Tclass (void) const
void NotifyConnectionFailed (void)
bool NotifyConnectionRequest (const Address &from)
void NotifyConnectionSucceeded (void)
void NotifyDataRecv (void)
void NotifyDataSent (uint32_t size)
void NotifyErrorClose (void)
void NotifyNewConnectionCreated (Ptr< Socket > socket, const Address &from)
void NotifyNormalClose (void)
void NotifySend (uint32_t spaceAvailable)
- Protected Attributes inherited from ns3::Socket
Ptr< NetDevicem_boundnetdevice
bool m_recvPktInfo

Detailed Description

Socket logic for the NSC TCP sockets.

Most of the TCP internal logic is handled by the NSC tcp library itself; this class maps ns3::Socket calls to the NSC TCP library.

Definition at line 53 of file nsc-tcp-socket-impl.h.

Constructor & Destructor Documentation

ns3::NscTcpSocketImpl::NscTcpSocketImpl ( )

Create an unbound tcp socket.

Definition at line 64 of file nsc-tcp-socket-impl.cc.

References NS_LOG_FUNCTION.

ns3::NscTcpSocketImpl::NscTcpSocketImpl ( const NscTcpSocketImpl sock)

Definition at line 83 of file nsc-tcp-socket-impl.cc.

References m_txBuffer, NS_LOG_FUNCTION_NOARGS, and NS_LOG_LOGIC.

ns3::NscTcpSocketImpl::~NscTcpSocketImpl ( )
virtual

Note that this piece of code is a bit tricky: when DeAllocate is called, it will call into Ipv4EndPointDemux::Deallocate which triggers a delete of the associated endPoint which triggers in turn a call to the method NscTcpSocketImpl::Destroy below will will zero the m_endPoint field.

Definition at line 127 of file nsc-tcp-socket-impl.cc.

References ns3::NscTcpL4Protocol::DeAllocate(), m_endPoint, m_node, m_tcp, NS_ASSERT, and NS_LOG_FUNCTION.

+ Here is the call graph for this function:

Member Function Documentation

bool ns3::NscTcpSocketImpl::Accept ( void  )
private

Definition at line 542 of file nsc-tcp-socket-impl.cc.

References INetStreamSocket::accept(), ns3::CLOSED, CompleteFork(), Copy(), INetStreamSocket::is_listening(), ns3::LISTEN, m_nscTcpSocket, m_state, NS_ASSERT, NS_LOG_LOGIC, and ns3::Simulator::ScheduleNow().

Referenced by NSCWakeup().

+ Here is the call graph for this function:

+ Here is the caller graph for this function:

int ns3::NscTcpSocketImpl::Bind ( void  )
virtual

Allocate a local IPv4 endpoint for this socket.

Returns
0 on success, -1 on failure.

Implements ns3::Socket.

Definition at line 210 of file nsc-tcp-socket-impl.cc.

References ns3::NscTcpL4Protocol::Allocate(), FinishBind(), m_endPoint, m_tcp, and NS_LOG_FUNCTION_NOARGS.

Referenced by Connect().

+ Here is the call graph for this function:

+ Here is the caller graph for this function:

int ns3::NscTcpSocketImpl::Bind ( const Address address)
virtual

Allocate a local endpoint for this socket.

Parameters
addressthe address to try to allocate
Returns
0 on success, -1 on failure.

Implements ns3::Socket.

Definition at line 224 of file nsc-tcp-socket-impl.cc.

References ns3::NscTcpL4Protocol::Allocate(), ns3::InetSocketAddress::ConvertFrom(), ns3::Socket::ERROR_INVAL, FinishBind(), ns3::Ipv4Address::GetAny(), ns3::InetSocketAddress::GetIpv4(), ns3::InetSocketAddress::GetPort(), ns3::InetSocketAddress::IsMatchingType(), m_endPoint, m_localPort, m_tcp, NS_LOG_FUNCTION, NS_LOG_LOGIC, and port.

+ Here is the call graph for this function:

int ns3::NscTcpSocketImpl::Bind6 ( void  )
virtual

Allocate a local IPv6 endpoint for this socket.

Returns
0 on success, -1 on failure.

Implements ns3::Socket.

Definition at line 217 of file nsc-tcp-socket-impl.cc.

References ns3::Socket::ERROR_AFNOSUPPORT, m_errno, and NS_LOG_LOGIC.

int ns3::NscTcpSocketImpl::Close ( void  )
virtual

Close a socket.

Returns
zero on success, -1 on failure.

After the Close call, the socket is no longer valid, and cannot safely be used for subsequent operations.

Implements ns3::Socket.

Definition at line 275 of file nsc-tcp-socket-impl.cc.

References ns3::CLOSED, INetStreamSocket::disconnect(), m_closeOnEmpty, m_nscTcpSocket, m_state, m_txBuffer, NS_LOG_FUNCTION, NS_LOG_LOGIC, and ShutdownSend().

+ Here is the call graph for this function:

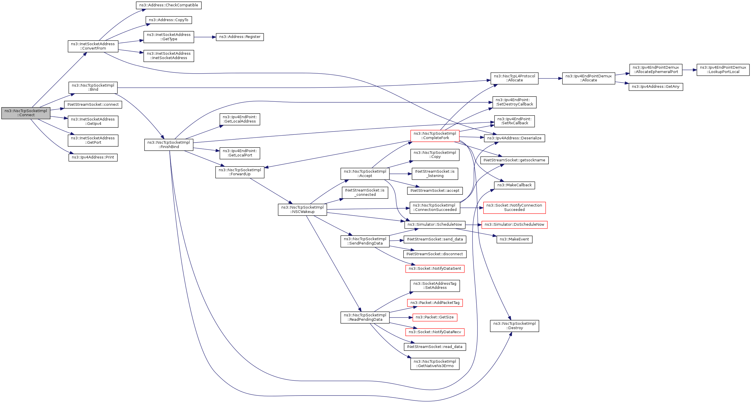
int ns3::NscTcpSocketImpl::Connect ( const Address address)
virtual
void ns3::NscTcpSocketImpl::ConnectionSucceeded ( )
private

Definition at line 524 of file nsc-tcp-socket-impl.cc.

References ns3::Ipv4Address::Deserialize(), INetStreamSocket::getsockname(), m_localAddress, m_localPort, m_nscTcpSocket, m_remoteAddress, m_remotePort, ns3::Socket::NotifyConnectionSucceeded(), and NS_LOG_LOGIC.

Referenced by NSCWakeup().

+ Here is the call graph for this function:

+ Here is the caller graph for this function:

Ptr< NscTcpSocketImpl > ns3::NscTcpSocketImpl::Copy ( void  )
private
Todo:
This should be virtual and overridden

Definition at line 679 of file nsc-tcp-socket-impl.cc.

Referenced by Accept().

+ Here is the caller graph for this function:

void ns3::NscTcpSocketImpl::Destroy ( void  )
private

Definition at line 187 of file nsc-tcp-socket-impl.cc.

References m_endPoint, m_node, m_tcp, and NS_LOG_FUNCTION_NOARGS.

Referenced by CompleteFork(), and FinishBind().

+ Here is the caller graph for this function:

int ns3::NscTcpSocketImpl::FinishBind ( void  )
private
void ns3::NscTcpSocketImpl::ForwardUp ( Ptr< Packet p,
Ipv4Header  header,
uint16_t  port,
Ptr< Ipv4Interface incomingInterface 
)
private

Definition at line 481 of file nsc-tcp-socket-impl.cc.

References NSCWakeup().

Referenced by CompleteFork(), and FinishBind().

+ Here is the call graph for this function:

+ Here is the caller graph for this function:

uint32_t ns3::NscTcpSocketImpl::GetAdvWin ( void  ) const
privatevirtual

Definition at line 727 of file nsc-tcp-socket-impl.cc.

References m_advertisedWindowSize.

bool ns3::NscTcpSocketImpl::GetAllowBroadcast ( ) const
virtual

Query whether broadcast datagram transmissions are allowed.

This method corresponds to using getsockopt() SO_BROADCAST of real network or BSD sockets.

Returns
true if broadcast is allowed, false otherwise

Implements ns3::Socket.

Definition at line 874 of file nsc-tcp-socket-impl.cc.

uint32_t ns3::NscTcpSocketImpl::GetConnCount ( void  ) const
privatevirtual

Definition at line 775 of file nsc-tcp-socket-impl.cc.

References m_cnCount.

Time ns3::NscTcpSocketImpl::GetConnTimeout ( void  ) const
privatevirtual

Definition at line 763 of file nsc-tcp-socket-impl.cc.

References m_cnTimeout.

uint32_t ns3::NscTcpSocketImpl::GetDelAckMaxCount ( void  ) const
privatevirtual

Definition at line 799 of file nsc-tcp-socket-impl.cc.

References m_delAckMaxCount.

Time ns3::NscTcpSocketImpl::GetDelAckTimeout ( void  ) const
privatevirtual

Definition at line 787 of file nsc-tcp-socket-impl.cc.

References m_delAckTimeout.

enum Socket::SocketErrno ns3::NscTcpSocketImpl::GetErrno ( void  ) const
virtual
Returns
the errno associated to the last call which failed in this socket. Each socket's errno is initialized to zero when the socket is created.

Implements ns3::Socket.

Definition at line 167 of file nsc-tcp-socket-impl.cc.

References m_errno, and NS_LOG_FUNCTION_NOARGS.

uint32_t ns3::NscTcpSocketImpl::GetInitialCwnd ( void  ) const
privatevirtual

Definition at line 751 of file nsc-tcp-socket-impl.cc.

References m_initialCWnd.

Ptr< Node > ns3::NscTcpSocketImpl::GetNode ( void  ) const
virtual
Returns
the node this socket is associated with.

Implements ns3::Socket.

Definition at line 180 of file nsc-tcp-socket-impl.cc.

References m_node, and NS_LOG_FUNCTION_NOARGS.

Time ns3::NscTcpSocketImpl::GetPersistTimeout ( void  ) const
privatevirtual

Definition at line 823 of file nsc-tcp-socket-impl.cc.

References m_persistTimeout.

uint32_t ns3::NscTcpSocketImpl::GetRcvBufSize ( void  ) const
privatevirtual

Definition at line 703 of file nsc-tcp-socket-impl.cc.

References m_rcvBufSize.

uint32_t ns3::NscTcpSocketImpl::GetRxAvailable ( void  ) const
virtual

Return number of bytes which can be returned from one or multiple calls to Recv. Must be possible to call this method from the Recv callback.

Implements ns3::Socket.

Definition at line 472 of file nsc-tcp-socket-impl.cc.

References m_rxAvailable, and NS_LOG_FUNCTION_NOARGS.

uint32_t ns3::NscTcpSocketImpl::GetSegSize ( void  ) const
privatevirtual

Definition at line 715 of file nsc-tcp-socket-impl.cc.

References m_segmentSize.

uint32_t ns3::NscTcpSocketImpl::GetSndBufSize ( void  ) const
privatevirtual

Definition at line 691 of file nsc-tcp-socket-impl.cc.

References m_sndBufSize.

enum Socket::SocketType ns3::NscTcpSocketImpl::GetSocketType ( void  ) const
virtual
Returns
the socket type, analogous to getsockopt (SO_TYPE)

Implements ns3::Socket.

Definition at line 174 of file nsc-tcp-socket-impl.cc.

References ns3::Socket::NS3_SOCK_STREAM.

int ns3::NscTcpSocketImpl::GetSockName ( Address address) const
virtual
Parameters
addressthe address name this socket is associated with.
Returns
0 if success, -1 otherwise

Implements ns3::Socket.

Definition at line 464 of file nsc-tcp-socket-impl.cc.

References m_localAddress, m_localPort, and NS_LOG_FUNCTION_NOARGS.

uint32_t ns3::NscTcpSocketImpl::GetSSThresh ( void  ) const
privatevirtual

Definition at line 739 of file nsc-tcp-socket-impl.cc.

References m_ssThresh.

bool ns3::NscTcpSocketImpl::GetTcpNoDelay ( void  ) const
privatevirtual

Definition at line 811 of file nsc-tcp-socket-impl.cc.

References m_noDelay.

uint32_t ns3::NscTcpSocketImpl::GetTxAvailable ( void  ) const
virtual

Returns the number of bytes which can be sent in a single call to Send.

For datagram sockets, this returns the number of bytes that can be passed atomically through the underlying protocol.

For stream sockets, this returns the available space in bytes left in the transmit buffer.

Implements ns3::Socket.

Definition at line 375 of file nsc-tcp-socket-impl.cc.

References m_sndBufSize, m_txBufferSize, NS_ASSERT, and NS_LOG_FUNCTION_NOARGS.

Referenced by Send().

+ Here is the caller graph for this function:

TypeId ns3::NscTcpSocketImpl::GetTypeId ( void  )
static

Get the type ID.

Reimplemented from ns3::TcpSocket.

Definition at line 53 of file nsc-tcp-socket-impl.cc.

References m_cWnd, ns3::MakeTraceSourceAccessor(), and ns3::TypeId::SetParent().

+ Here is the call graph for this function:

int ns3::NscTcpSocketImpl::Listen ( void  )
virtual

Listen for incoming connections.

Returns
0 on success, -1 on error (in which case errno is set).

Implements ns3::Socket.

Definition at line 390 of file nsc-tcp-socket-impl.cc.

References ns3::LISTEN, INetStreamSocket::listen(), m_localPort, m_nscTcpSocket, m_state, and NS_LOG_FUNCTION.

+ Here is the call graph for this function:

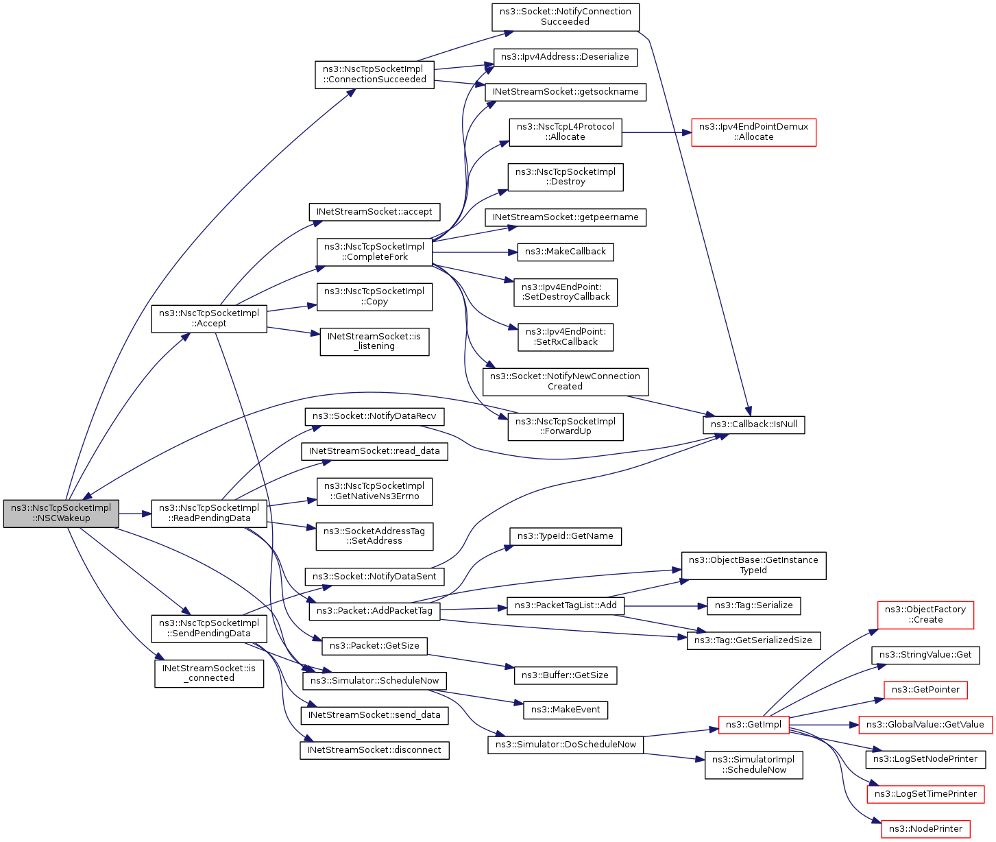
void ns3::NscTcpSocketImpl::NSCWakeup ( void  )
private

Definition at line 400 of file nsc-tcp-socket-impl.cc.

References Accept(), ns3::CLOSED, ConnectionSucceeded(), ns3::ESTABLISHED, INetStreamSocket::is_connected(), ns3::LISTEN, m_nscTcpSocket, m_state, m_txBuffer, NS_LOG_DEBUG, ReadPendingData(), ns3::Simulator::ScheduleNow(), SendPendingData(), and ns3::SYN_SENT.

Referenced by ForwardUp().

+ Here is the call graph for this function:

+ Here is the caller graph for this function:

Ptr< Packet > ns3::NscTcpSocketImpl::Recv ( uint32_t  maxSize,
uint32_t  flags 
)
virtual

Read data from the socket.

This function matches closely in semantics to the recv() function call in the standard C library (libc): ssize_t recv (int s, void *buf, size_t len, int flags); except that the receive I/O is asynchronous. This is the primary Recv method at this low-level API and must be implemented by subclasses.

This method is normally used only on a connected socket. In a typical blocking sockets model, this call would block until at least one byte is returned or the connection closes. In ns-3 at this API, the call returns immediately in such a case and returns 0 if nothing is available to be read. However, an application can set a callback, ns3::SetRecvCallback, to be notified of data being available to be read (when it conceptually unblocks); this is an asynchronous I/O model for recv().

This variant of Recv() uses class ns3::Packet to encapsulate data, rather than providing a raw pointer and length field. This allows an ns-3 application to attach tags if desired (such as a flow ID) and may allow the simulator to avoid some data copies. Despite the appearance of receiving Packets on a stream socket, just think of it as a fancy byte buffer with streaming semantics.

The semantics depend on the type of socket. For a datagram socket, each Recv() returns the data from at most one Send(), and order is not necessarily preserved. For a stream socket, the bytes are delivered in order, and on-the-wire packet boundaries are not preserved.

The flags argument is formed by or'ing one or more of the values: MSG_OOB process out-of-band data MSG_PEEK peek at incoming message None of these flags are supported for now.

Some variants of Recv() are supported as additional API, including RecvFrom(), overloaded Recv() without arguments, and variants that use raw character buffers.

Parameters
maxSizereader will accept packet up to maxSize
flagsSocket control flags
Returns
Ptr<Packet> of the next in-sequence packet. Returns 0 if the socket cannot return a next in-sequence packet conforming to the maxSize and flags.
See Also
SetRecvCallback

Implements ns3::Socket.

Definition at line 424 of file nsc-tcp-socket-impl.cc.

References ns3::Socket::ERROR_AGAIN, ns3::Packet::GetSize(), m_deliveryQueue, m_errno, m_rxAvailable, and NS_LOG_FUNCTION_NOARGS.

+ Here is the call graph for this function:

Ptr< Packet > ns3::NscTcpSocketImpl::RecvFrom ( uint32_t  maxSize,
uint32_t  flags,
Address fromAddress 
)
virtual

Read a single packet from the socket and retrieve the sender address.

Calls Recv(maxSize, flags) with maxSize implicitly set to maximum sized integer, and flags set to zero.

This method has similar semantics to Recv () but subclasses may want to provide checks on socket state, so the implementation is pushed to subclasses.

Parameters
maxSizereader will accept packet up to maxSize
flagsSocket control flags
fromAddressoutput parameter that will return the address of the sender of the received packet, if any. Remains untouched if no packet is received.
Returns
Ptr<Packet> of the next in-sequence packet. Returns 0 if the socket cannot return a next in-sequence packet.

Implements ns3::Socket.

Definition at line 447 of file nsc-tcp-socket-impl.cc.

References ns3::SocketAddressTag::GetAddress(), NS_ASSERT, NS_LOG_FUNCTION, ns3::Packet::PeekPacketTag(), and ns3::Socket::Recv().

+ Here is the call graph for this function:

int ns3::NscTcpSocketImpl::Send ( Ptr< Packet p,
uint32_t  flags 
)
virtual

Send data (or dummy data) to the remote host.

This function matches closely in semantics to the send() function call in the standard C library (libc): ssize_t send (int s, const void *msg, size_t len, int flags); except that the send I/O is asynchronous. This is the primary Send method at this low-level API and must be implemented by subclasses.

In a typical blocking sockets model, this call would block upon lack of space to hold the message to be sent. In ns-3 at this API, the call returns immediately in such a case, but the callback registered with SetSendCallback() is invoked when the socket has space (when it conceptually unblocks); this is an asynchronous I/O model for send().

This variant of Send() uses class ns3::Packet to encapsulate data, rather than providing a raw pointer and length field. This allows an ns-3 application to attach tags if desired (such as a flow ID) and may allow the simulator to avoid some data copies. Despite the appearance of sending Packets on a stream socket, just think of it as a fancy byte buffer with streaming semantics.

If either the message buffer within the Packet is too long to pass atomically through the underlying protocol (for datagram sockets), or the message buffer cannot entirely fit in the transmit buffer (for stream sockets), -1 is returned and SocketErrno is set to ERROR_MSGSIZE. If the packet does not fit, the caller can split the Packet (based on information obtained from GetTxAvailable) and reattempt to send the data.

The flags argument is formed by or'ing one or more of the values: MSG_OOB process out-of-band data MSG_DONTROUTE bypass routing, use direct interface These flags are unsupported as of ns-3.1.

Parameters
pns3::Packet to send
flagsSocket control flags
Returns
the number of bytes accepted for transmission if no error occurs, and -1 otherwise.
See Also
SetSendCallback

Implements ns3::Socket.

Definition at line 325 of file nsc-tcp-socket-impl.cc.

References ns3::CLOSE_WAIT, ns3::Socket::ERROR_MSGSIZE, ns3::Socket::ERROR_NOTCONN, ns3::ESTABLISHED, ns3::Packet::GetSize(), GetTxAvailable(), m_errno, m_state, m_txBuffer, m_txBufferSize, NS_ASSERT, NS_LOG_FUNCTION, SendPendingData(), and ns3::SYN_SENT.

Referenced by SendTo().

+ Here is the call graph for this function:

+ Here is the caller graph for this function:

bool ns3::NscTcpSocketImpl::SendPendingData ( void  )
private
int ns3::NscTcpSocketImpl::SendTo ( Ptr< Packet p,
uint32_t  flags,
const Address toAddress 
)
virtual

Send data to a specified peer.

This method has similar semantics to Send () but subclasses may want to provide checks on socket state, so the implementation is pushed to subclasses.

Parameters
ppacket to send
flagsSocket control flags
toAddressIP Address of remote host
Returns
-1 in case of error or the number of bytes copied in the internal buffer and accepted for transmission.

Implements ns3::Socket.

Definition at line 360 of file nsc-tcp-socket-impl.cc.

References ns3::Socket::ERROR_NOTCONN, m_connected, m_errno, NS_LOG_FUNCTION, and Send().

+ Here is the call graph for this function:

void ns3::NscTcpSocketImpl::SetAdvWin ( uint32_t  window)
privatevirtual

Definition at line 721 of file nsc-tcp-socket-impl.cc.

References m_advertisedWindowSize.

bool ns3::NscTcpSocketImpl::SetAllowBroadcast ( bool  allowBroadcast)
virtual

Configure whether broadcast datagram transmissions are allowed.

This method corresponds to using setsockopt() SO_BROADCAST of real network or BSD sockets. If set on a socket, this option will enable or disable packets to be transmitted to broadcast destination addresses.

Parameters
allowBroadcastWhether broadcast is allowed
Returns
true if operation succeeds

Implements ns3::Socket.

Definition at line 864 of file nsc-tcp-socket-impl.cc.

void ns3::NscTcpSocketImpl::SetConnCount ( uint32_t  count)
privatevirtual

Definition at line 769 of file nsc-tcp-socket-impl.cc.

References m_cnCount.

void ns3::NscTcpSocketImpl::SetConnTimeout ( Time  timeout)
privatevirtual

Definition at line 757 of file nsc-tcp-socket-impl.cc.

References m_cnTimeout, and timeout.

void ns3::NscTcpSocketImpl::SetDelAckMaxCount ( uint32_t  count)
privatevirtual

Definition at line 793 of file nsc-tcp-socket-impl.cc.

References m_delAckMaxCount.

void ns3::NscTcpSocketImpl::SetDelAckTimeout ( Time  timeout)
privatevirtual

Definition at line 781 of file nsc-tcp-socket-impl.cc.

References m_delAckTimeout, and timeout.

void ns3::NscTcpSocketImpl::SetInitialCwnd ( uint32_t  cwnd)
privatevirtual

Definition at line 745 of file nsc-tcp-socket-impl.cc.

References m_initialCWnd.

void ns3::NscTcpSocketImpl::SetNode ( Ptr< Node node)

Definition at line 150 of file nsc-tcp-socket-impl.cc.

References m_advertisedWindowSize, m_cWnd, m_initialCWnd, m_node, m_rxWindowSize, and m_segmentSize.

Referenced by ns3::NscTcpL4Protocol::CreateSocket().

+ Here is the caller graph for this function:

void ns3::NscTcpSocketImpl::SetPersistTimeout ( Time  timeout)
privatevirtual

Definition at line 817 of file nsc-tcp-socket-impl.cc.

References m_persistTimeout, and timeout.

void ns3::NscTcpSocketImpl::SetRcvBufSize ( uint32_t  size)
privatevirtual

Definition at line 697 of file nsc-tcp-socket-impl.cc.

References m_rcvBufSize.

void ns3::NscTcpSocketImpl::SetSegSize ( uint32_t  size)
privatevirtual

Definition at line 709 of file nsc-tcp-socket-impl.cc.

References m_segmentSize.

void ns3::NscTcpSocketImpl::SetSndBufSize ( uint32_t  size)
privatevirtual

Definition at line 685 of file nsc-tcp-socket-impl.cc.

References m_sndBufSize.

void ns3::NscTcpSocketImpl::SetSSThresh ( uint32_t  threshold)
privatevirtual

Definition at line 733 of file nsc-tcp-socket-impl.cc.

References m_ssThresh.

void ns3::NscTcpSocketImpl::SetTcp ( Ptr< NscTcpL4Protocol tcp)

Definition at line 159 of file nsc-tcp-socket-impl.cc.

References ns3::NscTcpL4Protocol::m_nscStack, m_nscTcpSocket, m_tcp, and INetStack::new_tcp_socket().

Referenced by ns3::NscTcpL4Protocol::CreateSocket().

+ Here is the call graph for this function:

+ Here is the caller graph for this function:

void ns3::NscTcpSocketImpl::SetTcpNoDelay ( bool  noDelay)
privatevirtual

Definition at line 805 of file nsc-tcp-socket-impl.cc.

References m_noDelay.

int ns3::NscTcpSocketImpl::ShutdownRecv ( void  )
virtual
Returns
zero on success, -1 on failure.

Do not allow any further Recv calls. This method is typically implemented for Tcp sockets by a half close.

Implements ns3::Socket.

Definition at line 267 of file nsc-tcp-socket-impl.cc.

References m_shutdownRecv, and NS_LOG_FUNCTION_NOARGS.

int ns3::NscTcpSocketImpl::ShutdownSend ( void  )
virtual
Returns
zero on success, -1 on failure.

Do not allow any further Send calls. This method is typically implemented for Tcp sockets by a half close.

Implements ns3::Socket.

Definition at line 260 of file nsc-tcp-socket-impl.cc.

References m_shutdownSend, and NS_LOG_FUNCTION_NOARGS.

Referenced by Close().

+ Here is the caller graph for this function:

Friends And Related Function Documentation

friend class Tcp
friend

Definition at line 91 of file nsc-tcp-socket-impl.h.

Member Data Documentation

uint32_t ns3::NscTcpSocketImpl::m_advertisedWindowSize
private

Definition at line 164 of file nsc-tcp-socket-impl.h.

Referenced by GetAdvWin(), SetAdvWin(), and SetNode().

bool ns3::NscTcpSocketImpl::m_closeOnEmpty
private

Definition at line 155 of file nsc-tcp-socket-impl.h.

Referenced by Close(), and SendPendingData().

uint32_t ns3::NscTcpSocketImpl::m_cnCount
private

Definition at line 174 of file nsc-tcp-socket-impl.h.

Referenced by GetConnCount(), and SetConnCount().

Time ns3::NscTcpSocketImpl::m_cnTimeout
private

Definition at line 173 of file nsc-tcp-socket-impl.h.

Referenced by GetConnTimeout(), and SetConnTimeout().

bool ns3::NscTcpSocketImpl::m_connected
private

Definition at line 151 of file nsc-tcp-socket-impl.h.

Referenced by SendTo().

TracedValue<uint32_t> ns3::NscTcpSocketImpl::m_cWnd
private

Definition at line 165 of file nsc-tcp-socket-impl.h.

Referenced by GetTypeId(), and SetNode().

uint32_t ns3::NscTcpSocketImpl::m_delAckMaxCount
private

Definition at line 135 of file nsc-tcp-socket-impl.h.

Referenced by GetDelAckMaxCount(), and SetDelAckMaxCount().

Time ns3::NscTcpSocketImpl::m_delAckTimeout
private

Definition at line 136 of file nsc-tcp-socket-impl.h.

Referenced by GetDelAckTimeout(), and SetDelAckTimeout().

std::queue<Ptr<Packet> > ns3::NscTcpSocketImpl::m_deliveryQueue
private

Definition at line 178 of file nsc-tcp-socket-impl.h.

Referenced by ReadPendingData(), and Recv().

Ipv4EndPoint* ns3::NscTcpSocketImpl::m_endPoint
private
enum SocketErrno ns3::NscTcpSocketImpl::m_errno
private
uint32_t ns3::NscTcpSocketImpl::m_initialCWnd
private

Definition at line 167 of file nsc-tcp-socket-impl.h.

Referenced by GetInitialCwnd(), SetInitialCwnd(), and SetNode().

Time ns3::NscTcpSocketImpl::m_lastMeasuredRtt
private

Definition at line 170 of file nsc-tcp-socket-impl.h.

Ipv4Address ns3::NscTcpSocketImpl::m_localAddress
private

Definition at line 145 of file nsc-tcp-socket-impl.h.

Referenced by CompleteFork(), ConnectionSucceeded(), FinishBind(), and GetSockName().

uint16_t ns3::NscTcpSocketImpl::m_localPort
private
Ptr<Node> ns3::NscTcpSocketImpl::m_node
private

Definition at line 140 of file nsc-tcp-socket-impl.h.

Referenced by Destroy(), GetNode(), SetNode(), and ~NscTcpSocketImpl().

bool ns3::NscTcpSocketImpl::m_noDelay
private

Definition at line 137 of file nsc-tcp-socket-impl.h.

Referenced by GetTcpNoDelay(), and SetTcpNoDelay().

INetStreamSocket* ns3::NscTcpSocketImpl::m_nscTcpSocket
private
InetSocketAddress ns3::NscTcpSocketImpl::m_peerAddress
private

Definition at line 147 of file nsc-tcp-socket-impl.h.

Referenced by CompleteFork(), and ReadPendingData().

Time ns3::NscTcpSocketImpl::m_persistTimeout
private

Definition at line 175 of file nsc-tcp-socket-impl.h.

Referenced by GetPersistTimeout(), and SetPersistTimeout().

uint32_t ns3::NscTcpSocketImpl::m_rcvBufSize
private

Definition at line 184 of file nsc-tcp-socket-impl.h.

Referenced by GetRcvBufSize(), and SetRcvBufSize().

Ipv4Address ns3::NscTcpSocketImpl::m_remoteAddress
private

Definition at line 142 of file nsc-tcp-socket-impl.h.

Referenced by CompleteFork(), Connect(), and ConnectionSucceeded().

uint16_t ns3::NscTcpSocketImpl::m_remotePort
private

Definition at line 143 of file nsc-tcp-socket-impl.h.

Referenced by CompleteFork(), Connect(), and ConnectionSucceeded().

uint32_t ns3::NscTcpSocketImpl::m_rxAvailable
private

Definition at line 179 of file nsc-tcp-socket-impl.h.

Referenced by GetRxAvailable(), ReadPendingData(), and Recv().

uint32_t ns3::NscTcpSocketImpl::m_rxWindowSize
private

Definition at line 163 of file nsc-tcp-socket-impl.h.

Referenced by SetNode().

uint32_t ns3::NscTcpSocketImpl::m_segmentSize
private

Definition at line 162 of file nsc-tcp-socket-impl.h.

Referenced by GetSegSize(), SetNode(), and SetSegSize().

bool ns3::NscTcpSocketImpl::m_shutdownRecv
private

Definition at line 150 of file nsc-tcp-socket-impl.h.

Referenced by ShutdownRecv().

bool ns3::NscTcpSocketImpl::m_shutdownSend
private

Definition at line 149 of file nsc-tcp-socket-impl.h.

Referenced by ShutdownSend().

uint32_t ns3::NscTcpSocketImpl::m_sndBufSize
private

Definition at line 183 of file nsc-tcp-socket-impl.h.

Referenced by GetSndBufSize(), GetTxAvailable(), and SetSndBufSize().

uint32_t ns3::NscTcpSocketImpl::m_ssThresh
private

Definition at line 166 of file nsc-tcp-socket-impl.h.

Referenced by GetSSThresh(), and SetSSThresh().

TracedValue<TcpStates_t> ns3::NscTcpSocketImpl::m_state
private
Ptr<NscTcpL4Protocol> ns3::NscTcpSocketImpl::m_tcp
private

Definition at line 141 of file nsc-tcp-socket-impl.h.

Referenced by Bind(), CompleteFork(), Destroy(), SetTcp(), and ~NscTcpSocketImpl().

std::queue<Ptr<Packet> > ns3::NscTcpSocketImpl::m_txBuffer
private

Definition at line 158 of file nsc-tcp-socket-impl.h.

Referenced by Close(), NscTcpSocketImpl(), NSCWakeup(), Send(), and SendPendingData().

uint32_t ns3::NscTcpSocketImpl::m_txBufferSize
private

Definition at line 159 of file nsc-tcp-socket-impl.h.

Referenced by GetTxAvailable(), Send(), and SendPendingData().


The documentation for this class was generated from the following files: