#include <fstream>#include "ns3/core-module.h"#include "ns3/internet-module.h"#include "ns3/csma-module.h"#include "ns3/applications-module.h"#include "ns3/ipv6-static-routing-helper.h"#include "ns3/ipv6-routing-table-entry.h"
Include dependency graph for fragmentation-ipv6-two-MTU.cc:Go to the source code of this file.
Functions | |
| int | main (int argc, char **argv) |
| NS_LOG_COMPONENT_DEFINE ("FragmentationIpv6TwoMtuExample") | |
| int main | ( | int | argc, |
| char ** | argv | ||
| ) |
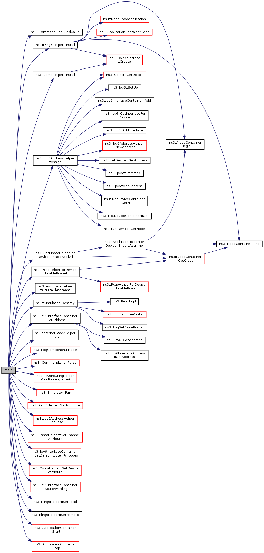
Definition at line 46 of file fragmentation-ipv6-two-MTU.cc.
References ns3::CommandLine::AddValue(), ns3::Ipv6AddressHelper::Assign(), ns3::AsciiTraceHelper::CreateFileStream(), ns3::Simulator::Destroy(), ns3::AsciiTraceHelperForDevice::EnableAsciiAll(), ns3::PcapHelperForDevice::EnablePcapAll(), ns3::Ipv6InterfaceContainer::GetAddress(), ns3::Ping6Helper::Install(), ns3::CsmaHelper::Install(), ns3::InternetStackHelper::Install(), ns3::LOG_LEVEL_ALL, ns3::LogComponentEnable(), NS_LOG_INFO, ns3::CommandLine::Parse(), ns3::Ipv6RoutingHelper::PrintRoutingTableAt(), ns3::Simulator::Run(), ns3::Ping6Helper::SetAttribute(), ns3::Ipv6AddressHelper::SetBase(), ns3::CsmaHelper::SetChannelAttribute(), ns3::Ipv6InterfaceContainer::SetDefaultRouteInAllNodes(), ns3::CsmaHelper::SetDeviceAttribute(), ns3::Ipv6InterfaceContainer::SetForwarding(), ns3::Ping6Helper::SetLocal(), ns3::Ping6Helper::SetRemote(), ns3::ApplicationContainer::Start(), ns3::ApplicationContainer::Stop(), and verbose.
Here is the call graph for this function:| NS_LOG_COMPONENT_DEFINE | ( | "FragmentationIpv6TwoMtuExample" | ) |