FLAME protocol regression test of three stations: More...
#include <flame-regression.h>
Inheritance diagram for FlameRegressionTest:
Collaboration diagram for FlameRegressionTest:Public Member Functions | |
| FlameRegressionTest () | |
| virtual | ~FlameRegressionTest () |
| void | CheckResults () |
| virtual void | DoRun () |
| Implementation to actually run this TestCase. More... | |
Public Member Functions inherited from ns3::TestCase | |
| virtual | ~TestCase () |
Private Member Functions | |
| void | CreateDevices () |
| void | CreateNodes () |
| void | InstallApplications () |
Private Attributes | |
| Ipv4InterfaceContainer | m_interfaces |
| Needed to install applications. More... | |
| NodeContainer * | m_nodes |
| Time | m_time |
| Simulation time. More... | |
Additional Inherited Members | |
Public Types inherited from ns3::TestCase | |
| enum | TestDuration { QUICK = 1, EXTENSIVE = 2, TAKES_FOREVER = 3 } |
| How long the test takes to execute. More... | |
Protected Member Functions inherited from ns3::TestCase | |
| TestCase (std::string name) | |
| void | AddTestCase (TestCase *testCase) NS_DEPRECATED |
| Add an individual child TestCase case to this TestCase. More... | |
| void | AddTestCase (TestCase *testCase, enum TestDuration duration) |
| Add an individual child TestCase to this test suite. More... | |
| std::string | CreateDataDirFilename (std::string filename) |
| std::string | CreateTempDirFilename (std::string filename) |
| bool | GetErrorStatus (void) const NS_DEPRECATED |
| std::string | GetName (void) const |
| bool | IsStatusFailure (void) const |
| bool | IsStatusSuccess (void) const |
| bool | MustAssertOnFailure (void) const |
| bool | MustContinueOnFailure (void) const |
| void | ReportTestFailure (std::string cond, std::string actual, std::string limit, std::string message, std::string file, int32_t line) |
| void | SetDataDir (std::string directory) |
FLAME protocol regression test of three stations:
* <-----------|-----------> Broadcast frame * |----------->| Unicast frame * Source Destination * <-----------|----------->| | ARP request * |<-----------|----------->| ARP request * | |<-----------| ARP reply * |<-----------| | ARP reply * |----------->| | Data * | |----------->| Data * | |<-----------|-----------> PATH_UPDATE (no broadcast was sent) * |<-----------|----------->| PATH_UPDATE * <-----------|----------->| | PATH_UPDATE * | |<-----------|-----------> ARP request * |<-----------|----------->| ARP request * <-----------|----------->| | ARP request * |----------->| | ARP reply * | |----------->| ARP reply * | |<-----------| Data * |<-----------| | Data * |............|............| * After five seconds data is transmitted again as * broadcast, and PATH_UPDATE is sent *
Definition at line 56 of file flame-regression.h.
| FlameRegressionTest::FlameRegressionTest | ( | ) |
Definition at line 45 of file flame-regression.cc.
|
virtual |
Definition at line 51 of file flame-regression.cc.
References m_nodes.
| void FlameRegressionTest::CheckResults | ( | ) |
Definition at line 140 of file flame-regression.cc.
References NS_PCAP_TEST_EXPECT_EQ, and PREFIX.
Referenced by DoRun().
Here is the caller graph for this function:
|
private |
Definition at line 92 of file flame-regression.cc.
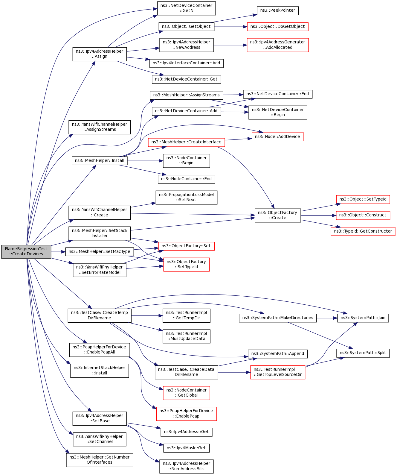
References first::address, ns3::Ipv4AddressHelper::Assign(), ns3::YansWifiChannelHelper::AssignStreams(), ns3::MeshHelper::AssignStreams(), ns3::YansWifiChannelHelper::Create(), ns3::TestCase::CreateTempDirFilename(), ns3::PcapHelperForDevice::EnablePcapAll(), ns3::NetDeviceContainer::GetN(), ns3::InternetStackHelper::Install(), ns3::MeshHelper::Install(), m_interfaces, m_nodes, NS_TEST_ASSERT_MSG_EQ, PREFIX, ns3::Ipv4AddressHelper::SetBase(), ns3::YansWifiPhyHelper::SetChannel(), ns3::YansWifiPhyHelper::SetErrorRateModel(), ns3::MeshHelper::SetMacType(), ns3::MeshHelper::SetNumberOfInterfaces(), and ns3::MeshHelper::SetStackInstaller().
Referenced by DoRun().
Here is the call graph for this function:
Here is the caller graph for this function:
|
private |
Definition at line 75 of file flame-regression.cc.
References ns3::NodeContainer::Create(), ns3::MobilityHelper::Install(), m_nodes, ns3::MobilityHelper::SetMobilityModel(), and ns3::MobilityHelper::SetPositionAllocator().
Referenced by DoRun().
Here is the call graph for this function:
Here is the caller graph for this function:
|
virtual |
Implementation to actually run this TestCase.
Subclasses should override this method to conduct their tests.
Implements ns3::TestCase.
Definition at line 57 of file flame-regression.cc.
References CheckResults(), CreateDevices(), CreateNodes(), InstallApplications(), m_nodes, and m_time.
Here is the call graph for this function:
|
private |
Definition at line 124 of file flame-regression.cc.
References first::clientApps, first::echoClient, first::echoServer, ns3::NodeContainer::Get(), ns3::Ipv4InterfaceContainer::GetAddress(), ns3::UdpEchoServerHelper::Install(), m_interfaces, m_nodes, m_time, first::serverApps, ns3::ApplicationContainer::Start(), and ns3::ApplicationContainer::Stop().
Referenced by DoRun().
Here is the call graph for this function:
Here is the caller graph for this function:
|
private |
Needed to install applications.
Definition at line 71 of file flame-regression.h.
Referenced by CreateDevices(), and InstallApplications().
|
private |
Definition at line 67 of file flame-regression.h.
Referenced by CreateDevices(), CreateNodes(), DoRun(), InstallApplications(), and ~FlameRegressionTest().
|
private |
Simulation time.
Definition at line 69 of file flame-regression.h.
Referenced by DoRun(), and InstallApplications().