A Discrete-Event Network Simulator
API
 All Classes Namespaces Files Functions Variables Typedefs Enumerations Enumerator Properties Friends Macros Groups Pages
MyApp Class Reference
+ Inheritance diagram for MyApp:
+ Collaboration diagram for MyApp:

Public Member Functions

 MyApp ()
 
 MyApp ()
 
 MyApp ()
 
virtual ~MyApp ()
 
virtual ~MyApp ()
 
virtual ~MyApp ()
 
void Setup (Ptr< Socket > socket, Address address, uint32_t packetSize, uint32_t nPackets, DataRate dataRate)
 
void Setup (Ptr< Socket > socket, Address address, uint32_t packetSize, uint32_t nPackets, DataRate dataRate)
 
void Setup (Ptr< Socket > socket, Address address, uint32_t packetSize, uint32_t nPackets, DataRate dataRate)
 
- Public Member Functions inherited from ns3::Application
 Application ()
 
virtual ~Application ()
 
Ptr< NodeGetNode () const
 
void SetNode (Ptr< Node > node)
 
void SetStartTime (Time start)
 Specify application start time. More...
 
void SetStopTime (Time stop)
 Specify application stop time. More...
 
- Public Member Functions inherited from ns3::Object
 Object ()
 
virtual ~Object ()
 
void AggregateObject (Ptr< Object > other)
 
void Dispose (void)
 
AggregateIterator GetAggregateIterator (void) const
 
virtual TypeId GetInstanceTypeId (void) const
 
template<typename T >
Ptr< T > GetObject (void) const
 
template<typename T >
Ptr< T > GetObject (TypeId tid) const
 
void Initialize (void)
 
- Public Member Functions inherited from ns3::SimpleRefCount< Object, ObjectBase, ObjectDeleter >
 SimpleRefCount ()
 
 SimpleRefCount (const SimpleRefCount &o)
 
uint32_t GetReferenceCount (void) const
 
SimpleRefCountoperator= (const SimpleRefCount &o)
 
void Ref (void) const
 
void Unref (void) const
 
- Public Member Functions inherited from ns3::ObjectBase
virtual ~ObjectBase ()
 
void GetAttribute (std::string name, AttributeValue &value) const
 
bool GetAttributeFailSafe (std::string name, AttributeValue &attribute) const
 
void SetAttribute (std::string name, const AttributeValue &value)
 
bool SetAttributeFailSafe (std::string name, const AttributeValue &value)
 
bool TraceConnect (std::string name, std::string context, const CallbackBase &cb)
 
bool TraceConnectWithoutContext (std::string name, const CallbackBase &cb)
 
bool TraceDisconnect (std::string name, std::string context, const CallbackBase &cb)
 
bool TraceDisconnectWithoutContext (std::string name, const CallbackBase &cb)
 

Private Member Functions

void ScheduleTx (void)
 
void ScheduleTx (void)
 
void ScheduleTx (void)
 
void SendPacket (void)
 
void SendPacket (void)
 
void SendPacket (void)
 
virtual void StartApplication (void)
 Application specific startup code. More...
 
virtual void StartApplication (void)
 Application specific startup code. More...
 
virtual void StartApplication (void)
 Application specific startup code. More...
 
virtual void StopApplication (void)
 Application specific shutdown code. More...
 
virtual void StopApplication (void)
 Application specific shutdown code. More...
 
virtual void StopApplication (void)
 Application specific shutdown code. More...
 

Private Attributes

DataRate m_dataRate
 
uint32_t m_nPackets
 
uint32_t m_packetSize
 
uint32_t m_packetsSent
 
Address m_peer
 
bool m_running
 
EventId m_sendEvent
 
Ptr< Socketm_socket
 

Additional Inherited Members

- Static Public Member Functions inherited from ns3::Application
static TypeId GetTypeId (void)
 
- Static Public Member Functions inherited from ns3::Object
static TypeId GetTypeId (void)
 
- Static Public Member Functions inherited from ns3::SimpleRefCount< Object, ObjectBase, ObjectDeleter >
static void Cleanup (void)
 
- Static Public Member Functions inherited from ns3::ObjectBase
static TypeId GetTypeId (void)
 
- Protected Member Functions inherited from ns3::Application
virtual void DoDispose (void)
 
virtual void DoInitialize (void)
 
- Protected Member Functions inherited from ns3::Object
 Object (const Object &o)
 
virtual void NotifyNewAggregate (void)
 
- Protected Member Functions inherited from ns3::ObjectBase
void ConstructSelf (const AttributeConstructionList &attributes)
 
virtual void NotifyConstructionCompleted (void)
 
- Protected Attributes inherited from ns3::Application
Ptr< Nodem_node
 
EventId m_startEvent
 
Time m_startTime
 
EventId m_stopEvent
 
Time m_stopTime
 

Detailed Description

Definition at line 62 of file fifth.cc.

Constructor & Destructor Documentation

MyApp::MyApp ( )

Definition at line 88 of file fifth.cc.

MyApp::~MyApp ( )
virtual

Definition at line 100 of file fifth.cc.

References m_socket.

MyApp::MyApp ( )
virtual MyApp::~MyApp ( )
virtual
MyApp::MyApp ( )
virtual MyApp::~MyApp ( )
virtual

Member Function Documentation

void MyApp::ScheduleTx ( void  )
private
void MyApp::ScheduleTx ( void  )
private
void MyApp::ScheduleTx ( void  )
private

Definition at line 154 of file fifth.cc.

References ns3::DataRate::GetBitRate(), m_dataRate, m_packetSize, m_running, m_sendEvent, and SendPacket().

Referenced by SendPacket().

+ Here is the call graph for this function:

+ Here is the caller graph for this function:

void MyApp::SendPacket ( void  )
private
void MyApp::SendPacket ( void  )
private

Definition at line 142 of file fifth.cc.

References m_nPackets, m_packetSize, m_packetsSent, m_socket, ScheduleTx(), and ns3::Socket::Send().

Referenced by ScheduleTx(), and StartApplication().

+ Here is the call graph for this function:

+ Here is the caller graph for this function:

void MyApp::SendPacket ( void  )
private
void MyApp::Setup ( Ptr< Socket socket,
Address  address,
uint32_t  packetSize,
uint32_t  nPackets,
DataRate  dataRate 
)
void MyApp::Setup ( Ptr< Socket socket,
Address  address,
uint32_t  packetSize,
uint32_t  nPackets,
DataRate  dataRate 
)
void MyApp::Setup ( Ptr< Socket socket,
Address  address,
uint32_t  packetSize,
uint32_t  nPackets,
DataRate  dataRate 
)

Definition at line 106 of file fifth.cc.

References first::address, m_dataRate, m_nPackets, m_packetSize, m_peer, and m_socket.

Referenced by main().

+ Here is the caller graph for this function:

virtual void MyApp::StartApplication ( void  )
privatevirtual

Application specific startup code.

The StartApplication method is called at the start time specified by Start This method should be overridden by all or most application subclasses.

Reimplemented from ns3::Application.

void MyApp::StartApplication ( void  )
privatevirtual

Application specific startup code.

The StartApplication method is called at the start time specified by Start This method should be overridden by all or most application subclasses.

Reimplemented from ns3::Application.

Definition at line 116 of file fifth.cc.

References ns3::Socket::Bind(), ns3::Socket::Connect(), m_packetsSent, m_peer, m_running, m_socket, and SendPacket().

+ Here is the call graph for this function:

virtual void MyApp::StartApplication ( void  )
privatevirtual

Application specific startup code.

The StartApplication method is called at the start time specified by Start This method should be overridden by all or most application subclasses.

Reimplemented from ns3::Application.

virtual void MyApp::StopApplication ( void  )
privatevirtual

Application specific shutdown code.

The StopApplication method is called at the stop time specified by Stop This method should be overridden by all or most application subclasses.

Reimplemented from ns3::Application.

void MyApp::StopApplication ( void  )
privatevirtual

Application specific shutdown code.

The StopApplication method is called at the stop time specified by Stop This method should be overridden by all or most application subclasses.

Reimplemented from ns3::Application.

Definition at line 126 of file fifth.cc.

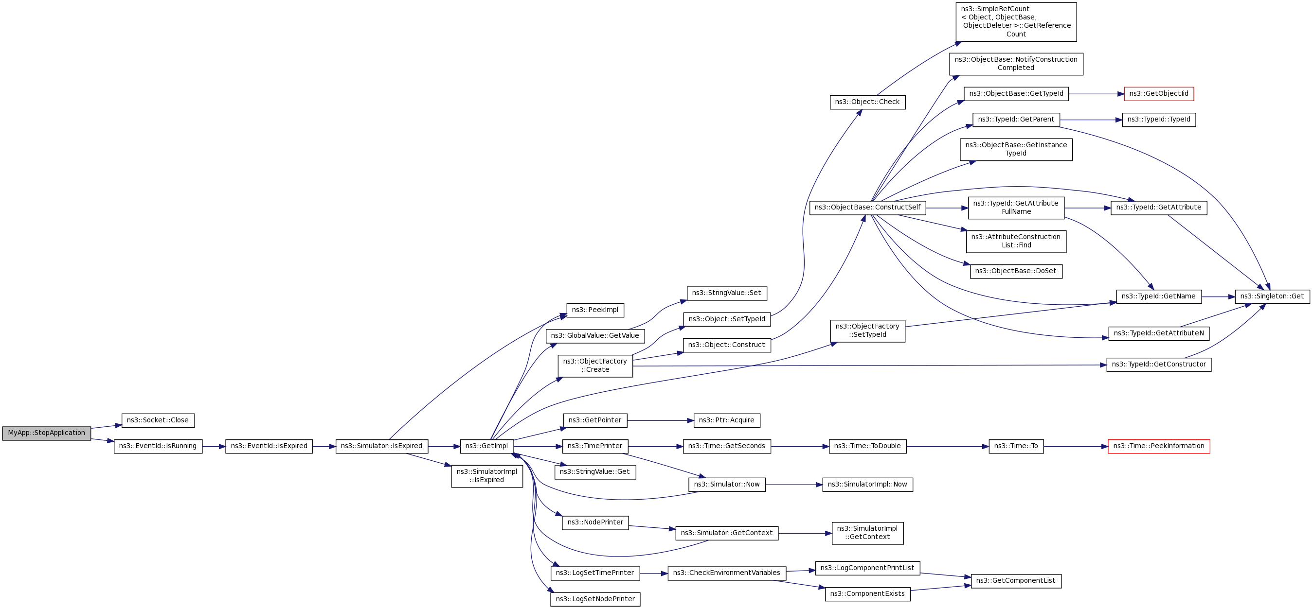
References ns3::Socket::Close(), ns3::EventId::IsRunning(), m_running, m_sendEvent, and m_socket.

+ Here is the call graph for this function:

virtual void MyApp::StopApplication ( void  )
privatevirtual

Application specific shutdown code.

The StopApplication method is called at the stop time specified by Stop This method should be overridden by all or most application subclasses.

Reimplemented from ns3::Application.

Member Data Documentation

DataRate MyApp::m_dataRate
private

Definition at line 82 of file fifth.cc.

Referenced by ScheduleTx(), and Setup().

uint32_t MyApp::m_nPackets
private

Definition at line 81 of file fifth.cc.

Referenced by SendPacket(), and Setup().

uint32_t MyApp::m_packetSize
private

Definition at line 80 of file fifth.cc.

Referenced by ScheduleTx(), SendPacket(), and Setup().

uint32_t MyApp::m_packetsSent
private

Definition at line 85 of file fifth.cc.

Referenced by SendPacket(), and StartApplication().

Address MyApp::m_peer
private

Definition at line 79 of file fifth.cc.

Referenced by Setup(), and StartApplication().

bool MyApp::m_running
private

Definition at line 84 of file fifth.cc.

Referenced by ScheduleTx(), StartApplication(), and StopApplication().

EventId MyApp::m_sendEvent
private

Definition at line 83 of file fifth.cc.

Referenced by ScheduleTx(), and StopApplication().

Ptr< Socket > MyApp::m_socket
private

Definition at line 78 of file fifth.cc.

Referenced by SendPacket(), Setup(), StartApplication(), StopApplication(), and ~MyApp().


The documentation for this class was generated from the following files: