Inheritance diagram for WifiInterferenceTestCase:
Collaboration diagram for WifiInterferenceTestCase:Public Member Functions | |
| WifiInterferenceTestCase () | |
| virtual | ~WifiInterferenceTestCase () |
Public Member Functions inherited from ns3::TestCase | |
| virtual | ~TestCase () |
Private Member Functions | |
| virtual void | DoRun (void) |
| Implementation to actually run this TestCase. More... | |
| void | PrintEndSync (std::string context, uint32_t dataRate, double snr, double per) |
| void | ReceivePacket (Ptr< Socket > socket) |
| double | WifiSimpleInterference (std::string phyMode, double Prss, double Irss, double delta, uint32_t PpacketSize, uint32_t IpacketSize, bool verbose, InternetStackHelper internet, WifiPhyStandard wifiStandard) |
Static Private Member Functions | |
| static void | GenerateTraffic (Ptr< Socket > socket, uint32_t pktSize, uint32_t pktCount, Time pktInterval) |
Private Attributes | |
| uint32_t | m_DataRate |
| double | m_PER |
| double | m_SNR |
Additional Inherited Members | |
Public Types inherited from ns3::TestCase | |
| enum | TestDuration { QUICK = 1, EXTENSIVE = 2, TAKES_FOREVER = 3 } |
| How long the test takes to execute. More... | |
Protected Member Functions inherited from ns3::TestCase | |
| TestCase (std::string name) | |
| void | AddTestCase (TestCase *testCase) NS_DEPRECATED |
| Add an individual child TestCase case to this TestCase. More... | |
| void | AddTestCase (TestCase *testCase, enum TestDuration duration) |
| Add an individual child TestCase to this test suite. More... | |
| std::string | CreateDataDirFilename (std::string filename) |
| std::string | CreateTempDirFilename (std::string filename) |
| bool | GetErrorStatus (void) const NS_DEPRECATED |
| std::string | GetName (void) const |
| bool | IsStatusFailure (void) const |
| bool | IsStatusSuccess (void) const |
| bool | MustAssertOnFailure (void) const |
| bool | MustContinueOnFailure (void) const |
| void | ReportTestFailure (std::string cond, std::string actual, std::string limit, std::string message, std::string file, int32_t line) |
| void | SetDataDir (std::string directory) |
Definition at line 52 of file wifi-interference-test-suite.cc.
| WifiInterferenceTestCase::WifiInterferenceTestCase | ( | ) |
Definition at line 71 of file wifi-interference-test-suite.cc.
|
virtual |
Definition at line 76 of file wifi-interference-test-suite.cc.
|
privatevirtual |
Implementation to actually run this TestCase.
Subclasses should override this method to conduct their tests.
Implements ns3::TestCase.
Definition at line 240 of file wifi-interference-test-suite.cc.
References NS_TEST_ASSERT_MSG_EQ, verbose, ns3::WIFI_PHY_STANDARD_80211b, ns3::WIFI_PHY_STANDARD_80211n_2_4GHZ, and WifiSimpleInterference().
Here is the call graph for this function:
|
staticprivate |
Definition at line 100 of file wifi-interference-test-suite.cc.
References ns3::Socket::Close(), and ns3::Socket::Send().
Referenced by WifiSimpleInterference().
Here is the call graph for this function:
Here is the caller graph for this function:
|
private |
Definition at line 114 of file wifi-interference-test-suite.cc.
References m_DataRate, m_PER, m_SNR, and NS_LOG_UNCOND.
Referenced by WifiSimpleInterference().
Here is the caller graph for this function:Definition at line 94 of file wifi-interference-test-suite.cc.
References NS_LOG_UNCOND, and PrintReceivedPacket().
Referenced by WifiSimpleInterference().
Here is the call graph for this function:
Here is the caller graph for this function:
|
private |
Definition at line 123 of file wifi-interference-test-suite.cc.
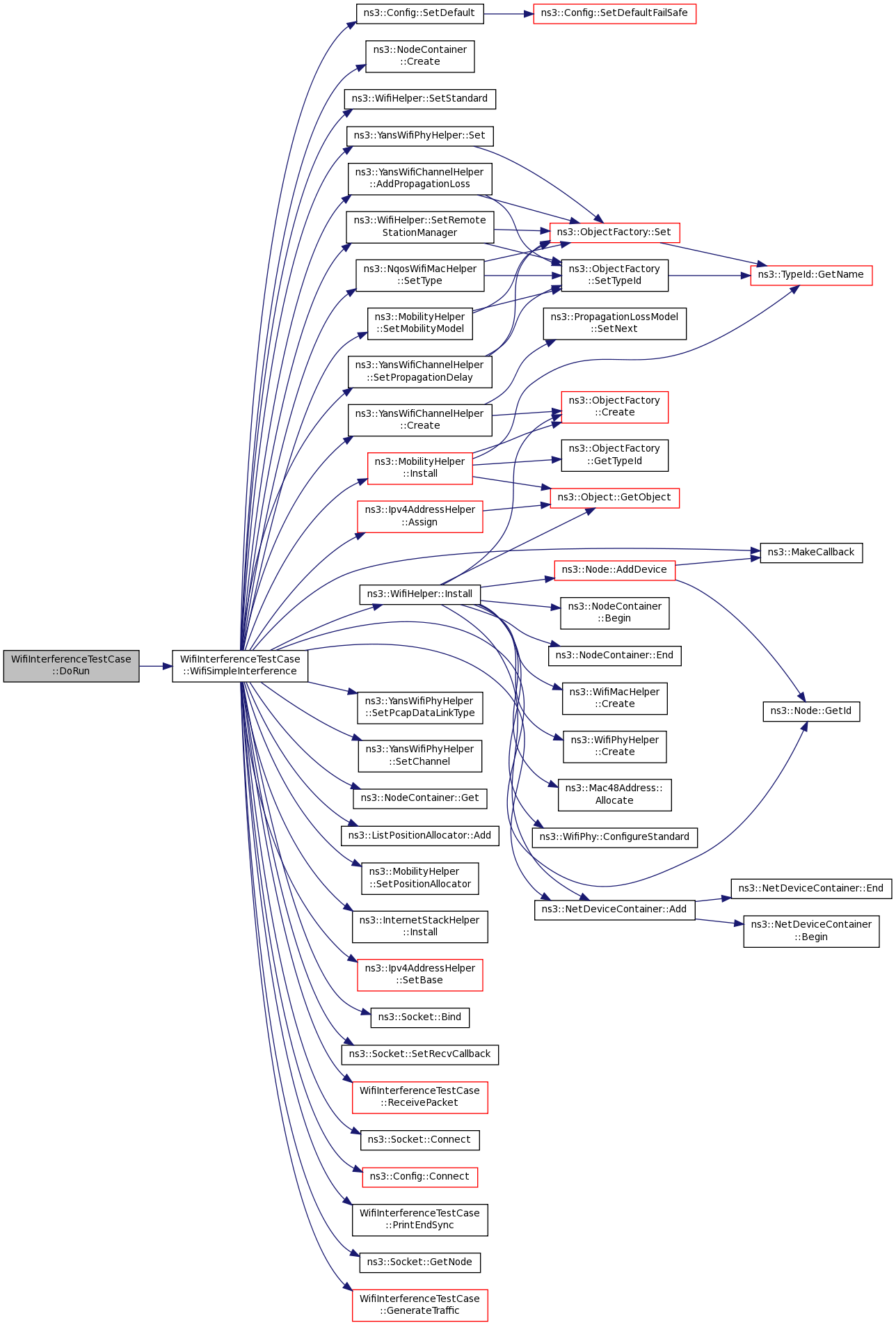
References ns3::ListPositionAllocator::Add(), ns3::NetDeviceContainer::Add(), ns3::YansWifiChannelHelper::AddPropagationLoss(), ns3::Ipv4AddressHelper::Assign(), ns3::Socket::Bind(), ns3::Socket::Connect(), ns3::Config::Connect(), ns3::YansWifiChannelHelper::Create(), ns3::NodeContainer::Create(), first::devices, GenerateTraffic(), ns3::NodeContainer::Get(), ns3::Node::GetId(), ns3::Socket::GetNode(), ns3::InternetStackHelper::Install(), ns3::WifiHelper::Install(), ns3::MobilityHelper::Install(), m_DataRate, m_PER, m_SNR, ns3::MakeCallback(), NS_LOG_INFO, PrintEndSync(), ReceivePacket(), ns3::YansWifiPhyHelper::Set(), ns3::Ipv4AddressHelper::SetBase(), ns3::YansWifiPhyHelper::SetChannel(), ns3::Config::SetDefault(), ns3::MobilityHelper::SetMobilityModel(), ns3::YansWifiPhyHelper::SetPcapDataLinkType(), ns3::MobilityHelper::SetPositionAllocator(), ns3::YansWifiChannelHelper::SetPropagationDelay(), ns3::Socket::SetRecvCallback(), ns3::WifiHelper::SetRemoteStationManager(), ns3::WifiHelper::SetStandard(), ns3::NqosWifiMacHelper::SetType(), and startTime.
Referenced by DoRun().
Here is the call graph for this function:
Here is the caller graph for this function:
|
private |
Definition at line 67 of file wifi-interference-test-suite.cc.
Referenced by PrintEndSync(), and WifiSimpleInterference().
|
private |
Definition at line 65 of file wifi-interference-test-suite.cc.
Referenced by PrintEndSync(), and WifiSimpleInterference().
|
private |
Definition at line 66 of file wifi-interference-test-suite.cc.
Referenced by PrintEndSync(), and WifiSimpleInterference().