handle packet fragmentation and retransmissions.This class implements the packet fragmentation and retransmission policy. It uses the ns3::MacLow and ns3::DcfManager helper classes to respectively send packets and decide when to send them. Packets are stored in a ns3::WifiMacQueue until they can be sent. More...
#include <dca-txop.h>
Inheritance diagram for ns3::DcaTxop:
Collaboration diagram for ns3::DcaTxop:Classes | |
| class | Dcf |
| class | TransmissionListener |
Public Types | |
| typedef Callback< void, const WifiMacHeader & > | TxFailed |
| typedef Callback< void, const WifiMacHeader & > | TxOk |
Public Member Functions | |
| DcaTxop () | |
| ~DcaTxop () | |
| int64_t | AssignStreams (int64_t stream) |
| virtual uint32_t | GetAifsn (void) const |
| virtual uint32_t | GetMaxCw (void) const |
| virtual uint32_t | GetMinCw (void) const |
| Ptr< WifiMacQueue > | GetQueue () const |
| void | Queue (Ptr< const Packet > packet, const WifiMacHeader &hdr) |
| virtual void | SetAifsn (uint32_t aifsn) |
| void | SetLow (Ptr< MacLow > low) |
| void | SetManager (DcfManager *manager) |
| virtual void | SetMaxCw (uint32_t maxCw) |
| virtual void | SetMinCw (uint32_t minCw) |
| void | SetTxFailedCallback (TxFailed callback) |
| void | SetTxOkCallback (TxOk callback) |
| void | SetWifiRemoteStationManager (Ptr< WifiRemoteStationManager > remoteManager) |
Public Member Functions inherited from ns3::Object | |
| Object () | |
| virtual | ~Object () |
| void | AggregateObject (Ptr< Object > other) |
| void | Dispose (void) |
| AggregateIterator | GetAggregateIterator (void) const |
| virtual TypeId | GetInstanceTypeId (void) const |
| template<typename T > | |
| Ptr< T > | GetObject (void) const |
| template<typename T > | |
| Ptr< T > | GetObject (TypeId tid) const |
| void | Initialize (void) |
Public Member Functions inherited from ns3::SimpleRefCount< Object, ObjectBase, ObjectDeleter > | |
| SimpleRefCount () | |
| SimpleRefCount (const SimpleRefCount &o) | |
| uint32_t | GetReferenceCount (void) const |
| SimpleRefCount & | operator= (const SimpleRefCount &o) |
| void | Ref (void) const |
| void | Unref (void) const |
Public Member Functions inherited from ns3::ObjectBase | |
| virtual | ~ObjectBase () |
| void | GetAttribute (std::string name, AttributeValue &value) const |
| bool | GetAttributeFailSafe (std::string name, AttributeValue &attribute) const |
| void | SetAttribute (std::string name, const AttributeValue &value) |
| bool | SetAttributeFailSafe (std::string name, const AttributeValue &value) |
| bool | TraceConnect (std::string name, std::string context, const CallbackBase &cb) |
| bool | TraceConnectWithoutContext (std::string name, const CallbackBase &cb) |
| bool | TraceDisconnect (std::string name, std::string context, const CallbackBase &cb) |
| bool | TraceDisconnectWithoutContext (std::string name, const CallbackBase &cb) |
Static Public Member Functions | |
| static TypeId | GetTypeId (void) |
Static Public Member Functions inherited from ns3::Dcf | |
| static TypeId | GetTypeId (void) |
Static Public Member Functions inherited from ns3::Object | |
| static TypeId | GetTypeId (void) |
Static Public Member Functions inherited from ns3::SimpleRefCount< Object, ObjectBase, ObjectDeleter > | |
| static void | Cleanup (void) |
Static Public Member Functions inherited from ns3::ObjectBase | |
| static TypeId | GetTypeId (void) |
Private Member Functions | |
| DcaTxop (const DcaTxop &o) | |
| void | Cancel (void) |
| virtual void | DoDispose (void) |
| void | DoInitialize () |
| void | EndTxNoAck (void) |
| uint32_t | GetFragmentOffset (void) |
| Ptr< Packet > | GetFragmentPacket (WifiMacHeader *hdr) |
| uint32_t | GetFragmentSize (void) |
| uint32_t | GetNextFragmentSize (void) |
| void | GotAck (double snr, WifiMode txMode) |
| void | GotCts (double snr, WifiMode txMode) |
| bool | IsLastFragment (void) |
| Ptr< MacLow > | Low (void) |
| void | MissedAck (void) |
| void | MissedCts (void) |
| bool | NeedDataRetransmission (void) |
| bool | NeedFragmentation (void) |
| bool | NeedRts (Ptr< const Packet > packet, const WifiMacHeader *header) |
| bool | NeedRtsRetransmission (void) |
| bool | NeedsAccess (void) const |
| void | NextFragment (void) |
| void | NotifyAccessGranted (void) |
| void | NotifyChannelSwitching (void) |
| void | NotifyCollision (void) |
| void | NotifyInternalCollision (void) |
| DcaTxop & | operator= (const DcaTxop &) |
| void | RestartAccessIfNeeded (void) |
| void | StartAccessIfNeeded (void) |
| void | StartNext (void) |
Private Attributes | |
| bool | m_accessOngoing |
| WifiMacHeader | m_currentHdr |
| Ptr< const Packet > | m_currentPacket |
| Dcf * | m_dcf |
| uint8_t | m_fragmentNumber |
| Ptr< MacLow > | m_low |
| DcfManager * | m_manager |
| Ptr< WifiMacQueue > | m_queue |
| RandomStream * | m_rng |
| Ptr< WifiRemoteStationManager > | m_stationManager |
| TransmissionListener * | m_transmissionListener |
| TxFailed | m_txFailedCallback |
| MacTxMiddle * | m_txMiddle |
| TxOk | m_txOkCallback |
Friends | |
| class | Dcf |
| class | TransmissionListener |
Additional Inherited Members | |
Protected Member Functions inherited from ns3::Object | |
| Object (const Object &o) | |
| virtual void | NotifyNewAggregate (void) |
Protected Member Functions inherited from ns3::ObjectBase | |
| void | ConstructSelf (const AttributeConstructionList &attributes) |
| virtual void | NotifyConstructionCompleted (void) |
handle packet fragmentation and retransmissions.
This class implements the packet fragmentation and retransmission policy. It uses the ns3::MacLow and ns3::DcfManager helper classes to respectively send packets and decide when to send them. Packets are stored in a ns3::WifiMacQueue until they can be sent.
The policy currently implemented uses a simple fragmentation threshold: any packet bigger than this threshold is fragmented in fragments whose size is smaller than the threshold.
The retransmission policy is also very simple: every packet is retransmitted until it is either successfully transmitted or it has been retransmitted up until the ssrc or slrc thresholds.
The rts/cts policy is similar to the fragmentation policy: when a packet is bigger than a threshold, the rts/cts protocol is used.
ns3::DcaTxop is accessible through the following paths with Config::Set and Config::Connect:
No TraceSources are defined for this type.
Definition at line 67 of file dca-txop.h.
| typedef Callback<void, const WifiMacHeader&> ns3::DcaTxop::TxFailed |
Definition at line 73 of file dca-txop.h.
| typedef Callback<void, const WifiMacHeader&> ns3::DcaTxop::TxOk |
Definition at line 72 of file dca-txop.h.
| ns3::DcaTxop::DcaTxop | ( | ) |
Definition at line 131 of file dca-txop.cc.
References Dcf, m_dcf, m_queue, m_rng, m_transmissionListener, m_txMiddle, NS_LOG_FUNCTION, and TransmissionListener.
| ns3::DcaTxop::~DcaTxop | ( | ) |
Definition at line 143 of file dca-txop.cc.
References NS_LOG_FUNCTION.
|
private |
| int64_t ns3::DcaTxop::AssignStreams | ( | int64_t | stream | ) |
Assign a fixed random variable stream number to the random variables used by this model. Return the number of streams (possibly zero) that have been assigned.
| stream | first stream index to use |
Definition at line 255 of file dca-txop.cc.
References ns3::RandomStream::AssignStreams(), m_rng, and NS_LOG_FUNCTION.
Referenced by ns3::AssignWifiRandomStreams().
Here is the call graph for this function:
Here is the caller graph for this function:
|
private |
This happens in only one case: in an AP, you have two DcaTxop:
If the normal queue tries to send a unicast data frame, but if the tx fails (ack timeout), it starts a backoff. If the beacon queue gets a tx oportunity during this backoff, it will trigger a call to this Cancel function.
Since we are already doing a backoff, we will get access to the medium when we can, we have nothing to do here. We just ignore the cancel event and wait until we are given again a tx oportunity.
Note that this is really non-trivial because each of these frames is assigned a sequence number from the same sequence counter (because this is a non-802.11e device) so, the scheme described here fails to ensure in-order delivery of frames at the receiving side. This, however, does not matter in this case because we assume that the receiving side does not update its <seq,ad> tupple for packets whose destination address is a broadcast address.
Definition at line 612 of file dca-txop.cc.
References NS_LOG_DEBUG, and NS_LOG_FUNCTION.
Referenced by ns3::DcaTxop::TransmissionListener::Cancel().
Here is the caller graph for this function:
|
privatevirtual |
This method is called by Object::Dispose or by the object's destructor, whichever comes first.
Subclasses are expected to implement their real destruction code in an overriden version of this method and chain up to their parent's implementation once they are done. i.e., for simplicity, the destructor of every subclass should be empty and its content should be moved to the associated DoDispose method.
It is safe to call GetObject from within this method.
Reimplemented from ns3::Object.
Definition at line 149 of file dca-txop.cc.
References m_dcf, m_low, m_queue, m_rng, m_stationManager, m_transmissionListener, m_txMiddle, and NS_LOG_FUNCTION.
|
privatevirtual |
This method is called only once by Object::Initialize. If the user calls Object::Initialize multiple times, DoInitialize is called only the first time.
Subclasses are expected to override this method and chain up to their parent's implementation once they are done. It is safe to call GetObject and AggregateObject from within this method.
Reimplemented from ns3::Object.
Definition at line 303 of file dca-txop.cc.
References ns3::Object::DoInitialize(), ns3::DcfState::GetCw(), ns3::RandomStream::GetNext(), m_dcf, m_rng, NS_LOG_FUNCTION, ns3::DcfState::ResetCw(), and ns3::DcfState::StartBackoffNow().
Here is the call graph for this function:
|
private |
Definition at line 644 of file dca-txop.cc.
References ns3::DcfState::GetCw(), ns3::RandomStream::GetNext(), m_currentPacket, m_dcf, m_rng, NS_LOG_DEBUG, NS_LOG_FUNCTION, ns3::DcfState::ResetCw(), StartAccessIfNeeded(), and ns3::DcfState::StartBackoffNow().
Referenced by ns3::DcaTxop::TransmissionListener::EndTxNoAck().
Here is the call graph for this function:
Here is the caller graph for this function:
|
virtual |
Implements ns3::Dcf.
Definition at line 236 of file dca-txop.cc.
References ns3::DcfState::GetAifsn(), m_dcf, and NS_LOG_FUNCTION.
Here is the call graph for this function:
|
private |
Definition at line 364 of file dca-txop.cc.
References ns3::WifiMacHeader::GetAddr1(), m_currentHdr, m_currentPacket, m_fragmentNumber, m_stationManager, and NS_LOG_FUNCTION.
Referenced by GetFragmentPacket().
Here is the call graph for this function:
Here is the caller graph for this function:
|
private |
Definition at line 372 of file dca-txop.cc.
References ns3::Packet::CreateFragment(), GetFragmentOffset(), GetFragmentSize(), IsLastFragment(), m_currentHdr, m_currentPacket, m_fragmentNumber, NS_LOG_FUNCTION, ns3::WifiMacHeader::SetFragmentNumber(), ns3::WifiMacHeader::SetMoreFragments(), and ns3::WifiMacHeader::SetNoMoreFragments().
Referenced by NotifyAccessGranted(), and StartNext().
Here is the call graph for this function:
Here is the caller graph for this function:
|
private |
Definition at line 341 of file dca-txop.cc.
References ns3::WifiMacHeader::GetAddr1(), m_currentHdr, m_currentPacket, m_fragmentNumber, m_stationManager, and NS_LOG_FUNCTION.
Referenced by GetFragmentPacket().
Here is the call graph for this function:
Here is the caller graph for this function:
|
virtual |
Implements ns3::Dcf.
Definition at line 230 of file dca-txop.cc.
References ns3::DcfState::GetCwMax(), m_dcf, and NS_LOG_FUNCTION.
Here is the call graph for this function:
|
virtual |
Implements ns3::Dcf.
Definition at line 224 of file dca-txop.cc.
References ns3::DcfState::GetCwMin(), m_dcf, and NS_LOG_FUNCTION.
Here is the call graph for this function:
|
private |
Definition at line 356 of file dca-txop.cc.
References ns3::WifiMacHeader::GetAddr1(), m_currentHdr, m_currentPacket, m_fragmentNumber, m_stationManager, and NS_LOG_FUNCTION.
Referenced by NotifyAccessGranted(), and StartNext().
Here is the call graph for this function:
Here is the caller graph for this function:| Ptr< WifiMacQueue > ns3::DcaTxop::GetQueue | ( | void | ) | const |
Definition at line 199 of file dca-txop.cc.
References m_queue, and NS_LOG_FUNCTION.
Referenced by GetTypeId().
Here is the caller graph for this function:
|
static |
Definition at line 118 of file dca-txop.cc.
References ns3::TypeId::AddConstructor(), GetQueue(), ns3::Dcf::GetTypeId(), and ns3::TypeId::SetParent().
Here is the call graph for this function:
|
private |
Definition at line 536 of file dca-txop.cc.
References ns3::DcfState::GetCw(), ns3::RandomStream::GetNext(), ns3::Packet::GetSize(), IsLastFragment(), ns3::Callback< R, T1, T2, T3, T4, T5, T6, T7, T8, T9 >::IsNull(), m_currentHdr, m_currentPacket, m_dcf, m_rng, m_txOkCallback, NeedFragmentation(), NS_LOG_DEBUG, NS_LOG_FUNCTION, ns3::DcfState::ResetCw(), RestartAccessIfNeeded(), and ns3::DcfState::StartBackoffNow().
Referenced by ns3::DcaTxop::TransmissionListener::GotAck().
Here is the call graph for this function:
Here is the caller graph for this function:
|
private |
Definition at line 506 of file dca-txop.cc.
References NS_LOG_DEBUG, and NS_LOG_FUNCTION.
Referenced by ns3::DcaTxop::TransmissionListener::GotCts().
Here is the caller graph for this function:
|
private |
Definition at line 348 of file dca-txop.cc.
References ns3::WifiMacHeader::GetAddr1(), m_currentHdr, m_currentPacket, m_fragmentNumber, m_stationManager, and NS_LOG_FUNCTION.
Referenced by GetFragmentPacket(), GotAck(), NotifyAccessGranted(), and StartNext().
Here is the call graph for this function:
Here is the caller graph for this function:Definition at line 288 of file dca-txop.cc.
References m_low, and NS_LOG_FUNCTION.
Referenced by NotifyAccessGranted(), and StartNext().
Here is the caller graph for this function:
|
private |
Definition at line 562 of file dca-txop.cc.
References ns3::WifiMacHeader::GetAddr1(), ns3::DcfState::GetCw(), ns3::RandomStream::GetNext(), ns3::Callback< R, T1, T2, T3, T4, T5, T6, T7, T8, T9 >::IsNull(), m_currentHdr, m_currentPacket, m_dcf, m_rng, m_stationManager, m_txFailedCallback, NeedDataRetransmission(), NS_LOG_DEBUG, NS_LOG_FUNCTION, ns3::DcfState::ResetCw(), RestartAccessIfNeeded(), ns3::WifiMacHeader::SetRetry(), ns3::DcfState::StartBackoffNow(), and ns3::DcfState::UpdateFailedCw().
Referenced by ns3::DcaTxop::TransmissionListener::MissedAck().
Here is the call graph for this function:
Here is the caller graph for this function:
|
private |
Definition at line 512 of file dca-txop.cc.
References ns3::WifiMacHeader::GetAddr1(), ns3::DcfState::GetCw(), ns3::RandomStream::GetNext(), ns3::Callback< R, T1, T2, T3, T4, T5, T6, T7, T8, T9 >::IsNull(), m_currentHdr, m_currentPacket, m_dcf, m_rng, m_stationManager, m_txFailedCallback, NeedRtsRetransmission(), NS_LOG_DEBUG, NS_LOG_FUNCTION, ns3::DcfState::ResetCw(), RestartAccessIfNeeded(), ns3::DcfState::StartBackoffNow(), and ns3::DcfState::UpdateFailedCw().
Referenced by ns3::DcaTxop::TransmissionListener::MissedCts().
Here is the call graph for this function:
Here is the caller graph for this function:
|
private |
Definition at line 319 of file dca-txop.cc.
References ns3::WifiMacHeader::GetAddr1(), m_currentHdr, m_currentPacket, m_stationManager, and NS_LOG_FUNCTION.
Referenced by MissedAck().
Here is the call graph for this function:
Here is the caller graph for this function:
|
private |
Definition at line 326 of file dca-txop.cc.
References ns3::WifiMacHeader::GetAddr1(), m_currentHdr, m_currentPacket, m_stationManager, and NS_LOG_FUNCTION.
Referenced by GotAck(), and NotifyAccessGranted().
Here is the call graph for this function:
Here is the caller graph for this function:
|
private |
Definition at line 295 of file dca-txop.cc.
References ns3::WifiMacHeader::GetAddr1(), m_stationManager, and NS_LOG_FUNCTION.
Referenced by NotifyAccessGranted().
Here is the call graph for this function:
Here is the caller graph for this function:
|
private |
Definition at line 311 of file dca-txop.cc.
References ns3::WifiMacHeader::GetAddr1(), m_currentHdr, m_currentPacket, m_stationManager, and NS_LOG_FUNCTION.
Referenced by MissedCts().
Here is the call graph for this function:
Here is the caller graph for this function:
|
private |
Definition at line 393 of file dca-txop.cc.
References m_currentPacket, m_queue, and NS_LOG_FUNCTION.
|
private |
Definition at line 334 of file dca-txop.cc.
References m_fragmentNumber, and NS_LOG_FUNCTION.
Referenced by StartNext().
Here is the caller graph for this function:
|
private |
Definition at line 399 of file dca-txop.cc.
References ns3::MacLowTransmissionParameters::DisableAck(), ns3::MacLowTransmissionParameters::DisableNextData(), ns3::MacLowTransmissionParameters::DisableOverrideDurationId(), ns3::MacLowTransmissionParameters::DisableRts(), ns3::MacLowTransmissionParameters::EnableAck(), ns3::MacLowTransmissionParameters::EnableNextData(), ns3::MacLowTransmissionParameters::EnableRts(), ns3::WifiMacHeader::GetAddr1(), GetFragmentPacket(), GetNextFragmentSize(), ns3::MacTxMiddle::GetNextSequenceNumberfor(), ns3::WifiMacHeader::GetSequenceControl(), ns3::Packet::GetSize(), ns3::Mac48Address::IsGroup(), IsLastFragment(), Low(), m_currentHdr, m_currentPacket, m_fragmentNumber, m_queue, m_transmissionListener, m_txMiddle, NeedFragmentation(), NeedRts(), NS_ASSERT, NS_LOG_DEBUG, NS_LOG_FUNCTION, ns3::WifiMacHeader::SetFragmentNumber(), ns3::WifiMacHeader::SetNoMoreFragments(), ns3::WifiMacHeader::SetNoRetry(), and ns3::WifiMacHeader::SetSequenceNumber().
Referenced by ns3::DcaTxop::Dcf::DoNotifyAccessGranted().
Here is the call graph for this function:
Here is the caller graph for this function:
|
private |
When a channel switching occurs, enqueued packets are removed.
Definition at line 498 of file dca-txop.cc.
References m_currentPacket, m_queue, and NS_LOG_FUNCTION.
Referenced by ns3::DcaTxop::Dcf::DoNotifyChannelSwitching().
Here is the caller graph for this function:
|
private |
Definition at line 489 of file dca-txop.cc.
References ns3::DcfState::GetCw(), ns3::RandomStream::GetNext(), m_dcf, m_rng, NS_LOG_DEBUG, NS_LOG_FUNCTION, RestartAccessIfNeeded(), and ns3::DcfState::StartBackoffNow().
Referenced by ns3::DcaTxop::Dcf::DoNotifyCollision(), and NotifyInternalCollision().
Here is the call graph for this function:
Here is the caller graph for this function:
|
private |
Definition at line 483 of file dca-txop.cc.
References NotifyCollision(), and NS_LOG_FUNCTION.
Referenced by ns3::DcaTxop::Dcf::DoNotifyInternalCollision().
Here is the call graph for this function:
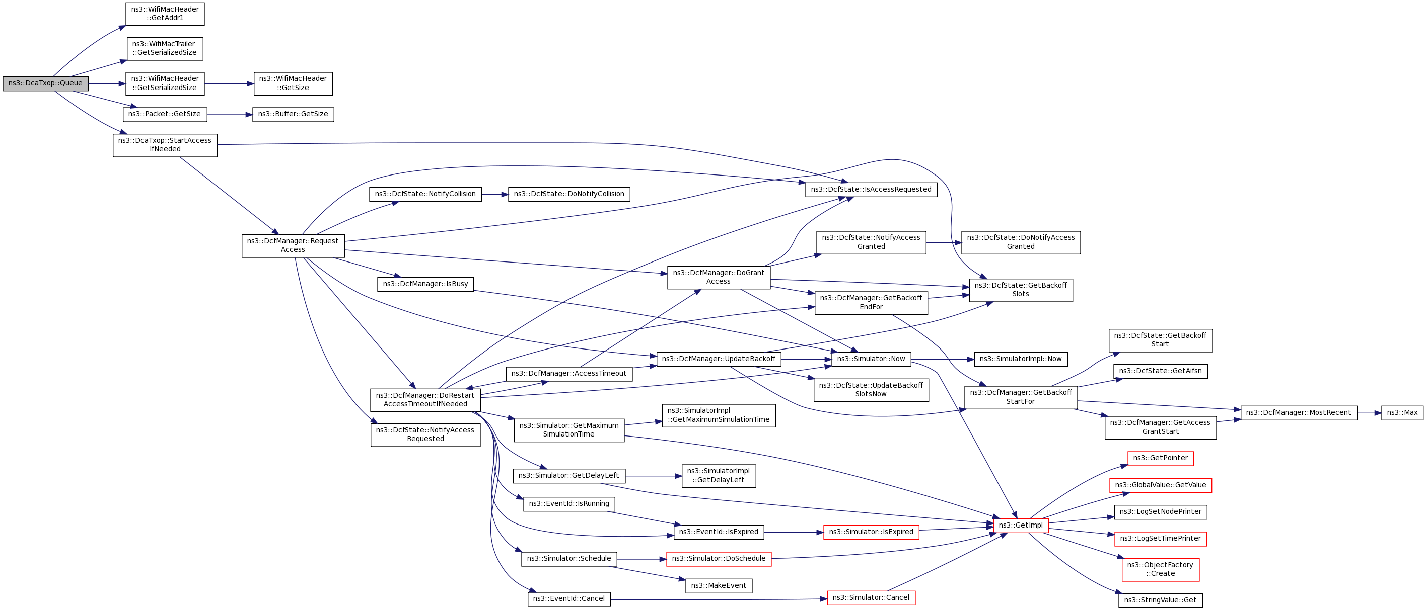
Here is the caller graph for this function:| void ns3::DcaTxop::Queue | ( | Ptr< const Packet > | packet, |
| const WifiMacHeader & | hdr | ||
| ) |
| packet | packet to send |
| hdr | header of packet to send. |
Store the packet in the internal queue until it can be sent safely.
Definition at line 243 of file dca-txop.cc.
References ns3::WifiMacHeader::GetAddr1(), ns3::WifiMacTrailer::GetSerializedSize(), ns3::WifiMacHeader::GetSerializedSize(), ns3::Packet::GetSize(), m_queue, m_stationManager, NS_LOG_FUNCTION, and StartAccessIfNeeded().
Here is the call graph for this function:
|
private |
Definition at line 263 of file dca-txop.cc.
References ns3::DcfState::IsAccessRequested(), m_currentPacket, m_dcf, m_manager, m_queue, NS_LOG_FUNCTION, and ns3::DcfManager::RequestAccess().
Referenced by GotAck(), MissedAck(), MissedCts(), and NotifyCollision().
Here is the call graph for this function:
Here is the caller graph for this function:
|
virtual |
Implements ns3::Dcf.
Definition at line 218 of file dca-txop.cc.
References m_dcf, NS_LOG_FUNCTION, and ns3::DcfState::SetAifsn().
Here is the call graph for this function:Definition at line 174 of file dca-txop.cc.
References m_low, and NS_LOG_FUNCTION.
| void ns3::DcaTxop::SetManager | ( | DcfManager * | manager | ) |
Definition at line 166 of file dca-txop.cc.
References ns3::DcfManager::Add(), m_dcf, m_manager, and NS_LOG_FUNCTION.
Here is the call graph for this function:
|
virtual |
Implements ns3::Dcf.
Definition at line 212 of file dca-txop.cc.
References m_dcf, NS_LOG_FUNCTION, and ns3::DcfState::SetCwMax().
Here is the call graph for this function:
|
virtual |
Implements ns3::Dcf.
Definition at line 206 of file dca-txop.cc.
References m_dcf, NS_LOG_FUNCTION, and ns3::DcfState::SetCwMin().
Here is the call graph for this function:| void ns3::DcaTxop::SetTxFailedCallback | ( | TxFailed | callback | ) |
| callback | the callback to invoke when a packet transmission was completed unsuccessfully. |
Definition at line 192 of file dca-txop.cc.
References m_txFailedCallback, and NS_LOG_FUNCTION.
| void ns3::DcaTxop::SetTxOkCallback | ( | TxOk | callback | ) |
| callback | the callback to invoke when a packet transmission was completed successfully. |
Definition at line 186 of file dca-txop.cc.
References m_txOkCallback, and NS_LOG_FUNCTION.
| void ns3::DcaTxop::SetWifiRemoteStationManager | ( | Ptr< WifiRemoteStationManager > | remoteManager | ) |
Definition at line 180 of file dca-txop.cc.
References m_stationManager, and NS_LOG_FUNCTION.
|
private |
Definition at line 275 of file dca-txop.cc.
References ns3::DcfState::IsAccessRequested(), m_currentPacket, m_dcf, m_manager, m_queue, NS_LOG_FUNCTION, and ns3::DcfManager::RequestAccess().
Referenced by EndTxNoAck(), and Queue().
Here is the call graph for this function:
Here is the caller graph for this function:
|
private |
Definition at line 588 of file dca-txop.cc.
References ns3::MacLowTransmissionParameters::DisableNextData(), ns3::MacLowTransmissionParameters::DisableOverrideDurationId(), ns3::MacLowTransmissionParameters::DisableRts(), ns3::MacLowTransmissionParameters::EnableAck(), ns3::MacLowTransmissionParameters::EnableNextData(), GetFragmentPacket(), GetNextFragmentSize(), IsLastFragment(), Low(), m_transmissionListener, NextFragment(), NS_LOG_DEBUG, and NS_LOG_FUNCTION.
Referenced by ns3::DcaTxop::TransmissionListener::StartNext().
Here is the call graph for this function:
Here is the caller graph for this function:
|
friend |
Definition at line 124 of file dca-txop.h.
Referenced by DcaTxop().
|
friend |
Definition at line 126 of file dca-txop.h.
Referenced by DcaTxop().
|
private |
Definition at line 177 of file dca-txop.h.
|
private |
Definition at line 179 of file dca-txop.h.
Referenced by GetFragmentOffset(), GetFragmentPacket(), GetFragmentSize(), GetNextFragmentSize(), GotAck(), IsLastFragment(), MissedAck(), MissedCts(), NeedDataRetransmission(), NeedFragmentation(), NeedRtsRetransmission(), and NotifyAccessGranted().
Definition at line 178 of file dca-txop.h.
Referenced by EndTxNoAck(), GetFragmentOffset(), GetFragmentPacket(), GetFragmentSize(), GetNextFragmentSize(), GotAck(), IsLastFragment(), MissedAck(), MissedCts(), NeedDataRetransmission(), NeedFragmentation(), NeedRtsRetransmission(), NeedsAccess(), NotifyAccessGranted(), NotifyChannelSwitching(), RestartAccessIfNeeded(), and StartAccessIfNeeded().
|
private |
Definition at line 166 of file dca-txop.h.
Referenced by DcaTxop(), DoDispose(), DoInitialize(), EndTxNoAck(), GetAifsn(), GetMaxCw(), GetMinCw(), GotAck(), MissedAck(), MissedCts(), NotifyCollision(), RestartAccessIfNeeded(), SetAifsn(), SetManager(), SetMaxCw(), SetMinCw(), and StartAccessIfNeeded().
|
private |
Definition at line 180 of file dca-txop.h.
Referenced by GetFragmentOffset(), GetFragmentPacket(), GetFragmentSize(), GetNextFragmentSize(), IsLastFragment(), NextFragment(), and NotifyAccessGranted().
Definition at line 172 of file dca-txop.h.
Referenced by DoDispose(), Low(), and SetLow().
|
private |
Definition at line 167 of file dca-txop.h.
Referenced by RestartAccessIfNeeded(), SetManager(), and StartAccessIfNeeded().
|
private |
Definition at line 170 of file dca-txop.h.
Referenced by DcaTxop(), DoDispose(), GetQueue(), NeedsAccess(), NotifyAccessGranted(), NotifyChannelSwitching(), Queue(), RestartAccessIfNeeded(), and StartAccessIfNeeded().
|
private |
Definition at line 175 of file dca-txop.h.
Referenced by AssignStreams(), DcaTxop(), DoDispose(), DoInitialize(), EndTxNoAck(), GotAck(), MissedAck(), MissedCts(), and NotifyCollision().
|
private |
Definition at line 173 of file dca-txop.h.
Referenced by DoDispose(), GetFragmentOffset(), GetFragmentSize(), GetNextFragmentSize(), IsLastFragment(), MissedAck(), MissedCts(), NeedDataRetransmission(), NeedFragmentation(), NeedRts(), NeedRtsRetransmission(), Queue(), and SetWifiRemoteStationManager().
|
private |
Definition at line 174 of file dca-txop.h.
Referenced by DcaTxop(), DoDispose(), NotifyAccessGranted(), and StartNext().
|
private |
Definition at line 169 of file dca-txop.h.
Referenced by MissedAck(), MissedCts(), and SetTxFailedCallback().
|
private |
Definition at line 171 of file dca-txop.h.
Referenced by DcaTxop(), DoDispose(), and NotifyAccessGranted().
|
private |
Definition at line 168 of file dca-txop.h.
Referenced by GotAck(), and SetTxOkCallback().