An implementation of the ICMPv6 protocol. More...
#include <icmpv6-l4-protocol.h>
Inheritance diagram for ns3::Icmpv6L4Protocol:
Collaboration diagram for ns3::Icmpv6L4Protocol:Public Member Functions | |
| Icmpv6L4Protocol () | |
| Constructor. More... | |
| virtual | ~Icmpv6L4Protocol () |
| Destructor. More... | |
| int64_t | AssignStreams (int64_t stream) |
| Ptr< NdiscCache > | CreateCache (Ptr< NetDevice > device, Ptr< Ipv6Interface > interface) |
| Create a neighbor cache. More... | |
| void | DelayedSendMessage (Ptr< Packet > packet, Ipv6Address src, Ipv6Address dst, uint8_t ttl) |
| Helper function used during delayed solicitation. Calls SendMessage internally. More... | |
| void | DoDAD (Ipv6Address target, Ptr< Ipv6Interface > interface) |
| Do the Duplication Address Detection (DAD). It consists in sending a NS with our IPv6 as target. If we received a NA with matched target address, we could not use the address, else the address pass from TENTATIVE to PERMANENT. More... | |
| Ptr< Packet > | ForgeEchoRequest (Ipv6Address src, Ipv6Address dst, uint16_t id, uint16_t seq, Ptr< Packet > data) |
| Forge an Echo Request. More... | |
| Ptr< Packet > | ForgeNA (Ipv6Address src, Ipv6Address dst, Address *hardwareAddress, uint8_t flags) |
| Forge a Neighbor Advertisement. More... | |
| Ptr< Packet > | ForgeNS (Ipv6Address src, Ipv6Address dst, Ipv6Address target, Address hardwareAddress) |
| Forge a Neighbor Solicitation. More... | |
| Ptr< Packet > | ForgeRS (Ipv6Address src, Ipv6Address dst, Address hardwareAddress) |
| Forge a Router Solicitation. More... | |
| virtual int | GetProtocolNumber () const |
| Get the protocol number. More... | |
| virtual int | GetVersion () const |
| Get the version of the protocol. More... | |
| bool | IsAlwaysDad () const |
| Is the node must do DAD. More... | |
| bool | Lookup (Ipv6Address dst, Ptr< NetDevice > device, Ptr< NdiscCache > cache, Address *hardwareDestination) |
| Lookup in the ND cache for the IPv6 address. More... | |
| bool | Lookup (Ptr< Packet > p, Ipv6Address dst, Ptr< NetDevice > device, Ptr< NdiscCache > cache, Address *hardwareDestination) |
| Lookup in the ND cache for the IPv6 address (similar as ARP protocol). More... | |
| void | NotifyNewAggregate () |
| This method is called by AddAgregate and completes the aggregation by setting the node in the ICMPv6 stack and adding ICMPv6 factory to IPv6 stack connected to the node. More... | |
| virtual enum IpL4Protocol::RxStatus | Receive (Ptr< Packet > p, Ipv4Header const &header, Ptr< Ipv4Interface > interface) |
| Receive method. More... | |
| virtual enum IpL4Protocol::RxStatus | Receive (Ptr< Packet > p, Ipv6Header const &header, Ptr< Ipv6Interface > interface) |
| Receive method. More... | |
| void | SendEchoReply (Ipv6Address src, Ipv6Address dst, uint16_t id, uint16_t seq, Ptr< Packet > data) |
| Send a Echo Reply. More... | |
| void | SendErrorDestinationUnreachable (Ptr< Packet > malformedPacket, Ipv6Address dst, uint8_t code) |
| Send an error Destination Unreachable. More... | |
| void | SendErrorParameterError (Ptr< Packet > malformedPacket, Ipv6Address dst, uint8_t code, uint32_t ptr) |
| Send an error Parameter Error. More... | |
| void | SendErrorTimeExceeded (Ptr< Packet > malformedPacket, Ipv6Address dst, uint8_t code) |
| Send an error Time Exceeded. More... | |
| void | SendErrorTooBig (Ptr< Packet > malformedPacket, Ipv6Address dst, uint32_t mtu) |
| Send an error Too Big. More... | |
| void | SendMessage (Ptr< Packet > packet, Ipv6Address src, Ipv6Address dst, uint8_t ttl) |
| Send a packet via ICMPv6, note that packet already contains ICMPv6 header. More... | |
| void | SendMessage (Ptr< Packet > packet, Ipv6Address dst, Icmpv6Header &icmpv6Hdr, uint8_t ttl) |
| Send a packet via ICMPv6. More... | |
| void | SendNA (Ipv6Address src, Ipv6Address dst, Address *hardwareAddress, uint8_t flags) |
| Send a Neighbor Adverstisement. More... | |
| void | SendNS (Ipv6Address src, Ipv6Address dst, Ipv6Address target, Address hardwareAddress) |
| Send a Neighbor Solicitation. More... | |
| void | SendRedirection (Ptr< Packet > redirectedPacket, Ipv6Address src, Ipv6Address dst, Ipv6Address redirTarget, Ipv6Address redirDestination, Address redirHardwareTarget) |
| Send an ICMPv6 Redirection. More... | |
| void | SendRS (Ipv6Address src, Ipv6Address dst, Address hardwareAddress) |
| Send a Router Solicitation. More... | |
| void | SetNode (Ptr< Node > node) |
| Set the node. More... | |
Public Member Functions inherited from ns3::IpL4Protocol | |
| virtual | ~IpL4Protocol () |
| virtual void | ReceiveIcmp (Ipv4Address icmpSource, uint8_t icmpTtl, uint8_t icmpType, uint8_t icmpCode, uint32_t icmpInfo, Ipv4Address payloadSource, Ipv4Address payloadDestination, const uint8_t payload[8]) |
| virtual void | ReceiveIcmp (Ipv6Address icmpSource, uint8_t icmpTtl, uint8_t icmpType, uint8_t icmpCode, uint32_t icmpInfo, Ipv6Address payloadSource, Ipv6Address payloadDestination, const uint8_t payload[8]) |
Public Member Functions inherited from ns3::Object | |
| Object () | |
| virtual | ~Object () |
| void | AggregateObject (Ptr< Object > other) |
| void | Dispose (void) |
| AggregateIterator | GetAggregateIterator (void) const |
| virtual TypeId | GetInstanceTypeId (void) const |
| template<typename T > | |
| Ptr< T > | GetObject (void) const |
| template<typename T > | |
| Ptr< T > | GetObject (TypeId tid) const |
| void | Initialize (void) |
Public Member Functions inherited from ns3::SimpleRefCount< Object, ObjectBase, ObjectDeleter > | |
| SimpleRefCount () | |
| SimpleRefCount (const SimpleRefCount &o) | |
| uint32_t | GetReferenceCount (void) const |
| SimpleRefCount & | operator= (const SimpleRefCount &o) |
| void | Ref (void) const |
| void | Unref (void) const |
Public Member Functions inherited from ns3::ObjectBase | |
| virtual | ~ObjectBase () |
| void | GetAttribute (std::string name, AttributeValue &value) const |
| bool | GetAttributeFailSafe (std::string name, AttributeValue &attribute) const |
| void | SetAttribute (std::string name, const AttributeValue &value) |
| bool | SetAttributeFailSafe (std::string name, const AttributeValue &value) |
| bool | TraceConnect (std::string name, std::string context, const CallbackBase &cb) |
| bool | TraceConnectWithoutContext (std::string name, const CallbackBase &cb) |
| bool | TraceDisconnect (std::string name, std::string context, const CallbackBase &cb) |
| bool | TraceDisconnectWithoutContext (std::string name, const CallbackBase &cb) |
Static Public Member Functions | |
| static void | FunctionDadTimeout (Ptr< Icmpv6L4Protocol > icmpv6, Ipv6Interface *interface, Ipv6Address addr) |
| Function called when DAD timeout. More... | |
| static uint16_t | GetStaticProtocolNumber () |
| Get ICMPv6 protocol number. More... | |
| static TypeId | GetTypeId () |
| Interface ID. More... | |
Static Public Member Functions inherited from ns3::IpL4Protocol | |
| static TypeId | GetTypeId (void) |
Static Public Member Functions inherited from ns3::Object | |
| static TypeId | GetTypeId (void) |
Static Public Member Functions inherited from ns3::SimpleRefCount< Object, ObjectBase, ObjectDeleter > | |
| static void | Cleanup (void) |
Static Public Member Functions inherited from ns3::ObjectBase | |
| static TypeId | GetTypeId (void) |
Static Public Attributes | |
| static const uint8_t | DELAY_FIRST_PROBE_TIME = 5 |
| Neighbor Discovery node constants : delay for the first probe. More... | |
| static const uint8_t | MAX_ANYCAST_DELAY_TIME = 1 |
| Neighbor Discovery node constants : max anycast delay. More... | |
| static const uint8_t | MAX_FINAL_RTR_ADVERTISEMENTS = 3 |
| Neighbor Discovery router constants : max final RA transmission. More... | |
| static const uint8_t | MAX_INITIAL_RTR_ADVERT_INTERVAL = 16 |
| Neighbor Discovery router constants : max initial RA initial interval. More... | |
| static const uint8_t | MAX_INITIAL_RTR_ADVERTISEMENTS = 3 |
| Neighbor Discovery router constants : max initial RA transmission. More... | |
| static const uint8_t | MAX_MULTICAST_SOLICIT = 3 |
| Neighbor Discovery node constants : max multicast solicitations. More... | |
| static const uint8_t | MAX_NEIGHBOR_ADVERTISEMENT = 3 |
| Neighbor Discovery node constants : max NA transmission. More... | |
| static const uint32_t | MAX_RA_DELAY_TIME = 500 |
| Neighbor Discovery router constants : max delay between RA. More... | |
| static const double | MAX_RANDOM_FACTOR = 1.5 |
| Neighbor Discovery node constants : max random factor. More... | |
| static const uint8_t | MAX_RTR_SOLICITATION_DELAY = 1 |
| Neighbor Discovery host constants : max RS delay. More... | |
| static const uint8_t | MAX_RTR_SOLICITATIONS = 3 |
| Neighbor Discovery host constants : max RS transmission. More... | |
| static const uint8_t | MAX_UNICAST_SOLICIT = 3 |
| Neighbor Discovery node constants : max unicast solicitations. More... | |
| static const uint8_t | MIN_DELAY_BETWEEN_RAS = 3 |
| Neighbor Discovery router constants : min delay between RA. More... | |
| static const double | MIN_RANDOM_FACTOR = 0.5 |
| Neighbor Discovery node constants : min random factor. More... | |
| static const uint8_t | PROT_NUMBER = 58 |
| ICMPv6 protocol number (58). More... | |
| static const uint32_t | REACHABLE_TIME = 30000 |
| Neighbor Discovery node constants : reachable time. More... | |
| static const uint32_t | RETRANS_TIMER = 1000 |
| Neighbor Discovery node constants : retransmission timer. More... | |
| static const uint8_t | RTR_SOLICITATION_INTERVAL = 4 |
| Neighbor Discovery host constants : RS interval. More... | |
Protected Member Functions | |
| virtual void | DoDispose () |
| Dispose this object. More... | |
Protected Member Functions inherited from ns3::Object | |
| Object (const Object &o) | |
| virtual void | DoInitialize (void) |
Protected Member Functions inherited from ns3::ObjectBase | |
| void | ConstructSelf (const AttributeConstructionList &attributes) |
| virtual void | NotifyConstructionCompleted (void) |
Private Types | |
| typedef std::list< Ptr < NdiscCache > > | CacheList |
Private Member Functions | |
| Ptr< NdiscCache > | FindCache (Ptr< NetDevice > device) |
| Get the cache corresponding to the device. More... | |
| void | Forward (Ipv6Address source, Icmpv6Header icmp, uint32_t info, Ipv6Header ipHeader, const uint8_t payload[8]) |
| Notify an ICMPv6 reception to upper layers (if requested). More... | |
| virtual IpL4Protocol::DownTargetCallback | GetDownTarget (void) const |
| virtual IpL4Protocol::DownTargetCallback6 | GetDownTarget6 (void) const |
| void | HandleDestinationUnreachable (Ptr< Packet > p, Ipv6Address const &src, Ipv6Address const &dst, Ptr< Ipv6Interface > interface) |
| Receive Destination Unreachable method. More... | |
| void | HandleEchoRequest (Ptr< Packet > p, Ipv6Address const &src, Ipv6Address const &dst, Ptr< Ipv6Interface > interface) |
| Receive Echo Request method. More... | |
| void | HandleNA (Ptr< Packet > p, Ipv6Address const &src, Ipv6Address const &dst, Ptr< Ipv6Interface > interface) |
| Receive Neighbor Advertisement method. More... | |
| void | HandleNS (Ptr< Packet > p, Ipv6Address const &src, Ipv6Address const &dst, Ptr< Ipv6Interface > interface) |
| Receive Neighbor Solicitation method. More... | |
| void | HandlePacketTooBig (Ptr< Packet > p, Ipv6Address const &src, Ipv6Address const &dst, Ptr< Ipv6Interface > interface) |
| Receive Packet Too Big method. More... | |
| void | HandleParameterError (Ptr< Packet > p, Ipv6Address const &src, Ipv6Address const &dst, Ptr< Ipv6Interface > interface) |
| Receive Parameter Error method. More... | |
| void | HandleRA (Ptr< Packet > p, Ipv6Address const &src, Ipv6Address const &dst, Ptr< Ipv6Interface > interface) |
| Receive Router Advertisement method. More... | |
| void | HandleRedirection (Ptr< Packet > p, Ipv6Address const &src, Ipv6Address const &dst, Ptr< Ipv6Interface > interface) |
| Receive Redirection method. More... | |
| void | HandleRS (Ptr< Packet > p, Ipv6Address const &src, Ipv6Address const &dst, Ptr< Ipv6Interface > interface) |
| Receive Router Solicitation method. More... | |
| void | HandleTimeExceeded (Ptr< Packet > p, Ipv6Address const &src, Ipv6Address const &dst, Ptr< Ipv6Interface > interface) |
| Receive Time Exceeded method. More... | |
| void | ReceiveLLA (Icmpv6OptionLinkLayerAddress lla, Ipv6Address const &src, Ipv6Address const &dst, Ptr< Ipv6Interface > interface) |
| Link layer address option processing. More... | |
| virtual void | SetDownTarget (IpL4Protocol::DownTargetCallback cb) |
| virtual void | SetDownTarget6 (IpL4Protocol::DownTargetCallback6 cb) |
Private Attributes | |
| bool | m_alwaysDad |
| Always do DAD ? More... | |
| CacheList | m_cacheList |
| A list of cache by device. More... | |
| IpL4Protocol::DownTargetCallback6 | m_downTarget |
| Ptr< Node > | m_node |
| The node. More... | |
| Ptr< RandomVariableStream > | m_solicitationJitter |
| Random jitter before sending solicitations. More... | |
Additional Inherited Members | |
Public Types inherited from ns3::IpL4Protocol | |
| typedef Callback< void, Ptr < Packet >, Ipv4Address, Ipv4Address, uint8_t, Ptr < Ipv4Route > > | DownTargetCallback |
| typedef Callback< void, Ptr < Packet >, Ipv6Address, Ipv6Address, uint8_t, Ptr < Ipv6Route > > | DownTargetCallback6 |
| enum | RxStatus { RX_OK, RX_CSUM_FAILED, RX_ENDPOINT_CLOSED, RX_ENDPOINT_UNREACH } |
An implementation of the ICMPv6 protocol.
ns3::Icmpv6L4Protocol is accessible through the following paths with Config::Set and Config::Connect:
No TraceSources are defined for this type.
Definition at line 46 of file icmpv6-l4-protocol.h.
|
private |
Definition at line 427 of file icmpv6-l4-protocol.h.
| ns3::Icmpv6L4Protocol::Icmpv6L4Protocol | ( | ) |
|
virtual |
| int64_t ns3::Icmpv6L4Protocol::AssignStreams | ( | int64_t | stream | ) |
Assign a fixed random variable stream number to the random variables used by this model. Return the number of streams (possibly zero) that have been assigned.
| stream | first stream index to use |
Definition at line 113 of file icmpv6-l4-protocol.cc.
References m_solicitationJitter, NS_LOG_FUNCTION, and ns3::RandomVariableStream::SetStream().
Here is the call graph for this function:| Ptr< NdiscCache > ns3::Icmpv6L4Protocol::CreateCache | ( | Ptr< NetDevice > | device, |
| Ptr< Ipv6Interface > | interface | ||
| ) |
Create a neighbor cache.
| device | thet NetDevice |
| interface | the IPv6 interface |
Definition at line 1265 of file icmpv6-l4-protocol.cc.
References ns3::NdiscCache::Flush(), m_cacheList, ns3::MakeCallback(), NS_LOG_FUNCTION, and ns3::NdiscCache::SetDevice().
Here is the call graph for this function:| void ns3::Icmpv6L4Protocol::DelayedSendMessage | ( | Ptr< Packet > | packet, |
| Ipv6Address | src, | ||
| Ipv6Address | dst, | ||
| uint8_t | ttl | ||
| ) |
Helper function used during delayed solicitation. Calls SendMessage internally.
| packet | the packet to send which contains ICMPv6 header |
| src | source address |
| dst | destination address |
| ttl | next hop limit |
Definition at line 887 of file icmpv6-l4-protocol.cc.
References NS_LOG_FUNCTION, and SendMessage().
Referenced by SendNS(), and SendRS().
Here is the call graph for this function:
Here is the caller graph for this function:| void ns3::Icmpv6L4Protocol::DoDAD | ( | Ipv6Address | target, |
| Ptr< Ipv6Interface > | interface | ||
| ) |
Do the Duplication Address Detection (DAD). It consists in sending a NS with our IPv6 as target. If we received a NA with matched target address, we could not use the address, else the address pass from TENTATIVE to PERMANENT.
| target | target address |
| interface | interface |
Definition at line 172 of file icmpv6-l4-protocol.cc.
References ForgeNS(), ns3::Ipv6Interface::GetDevice(), ns3::Object::GetObject(), ns3::Packet::GetUid(), ns3::RandomVariableStream::GetValue(), m_alwaysDad, m_node, m_solicitationJitter, ns3::Ipv6Address::MakeSolicitedAddress(), NS_ASSERT, NS_LOG_FUNCTION, ns3::Simulator::Schedule(), ns3::Ipv6Interface::Send(), and ns3::Ipv6Interface::SetNsDadUid().
Referenced by ns3::Ipv6Interface::AddAddress().
Here is the call graph for this function:
Here is the caller graph for this function:
|
protectedvirtual |
Dispose this object.
Reimplemented from ns3::Object.
Definition at line 97 of file icmpv6-l4-protocol.cc.
References ns3::Object::Dispose(), ns3::Object::DoDispose(), m_cacheList, m_downTarget, m_node, NS_LOG_FUNCTION, and ns3::Callback< R, T1, T2, T3, T4, T5, T6, T7, T8, T9 >::Nullify().
Here is the call graph for this function:
|
private |
Get the cache corresponding to the device.
| device | the device |
Definition at line 1248 of file icmpv6-l4-protocol.cc.
References m_cacheList, NS_ASSERT, and NS_LOG_FUNCTION.
Referenced by HandleNA(), HandleNS(), HandleRedirection(), HandleRS(), Lookup(), and ReceiveLLA().
Here is the caller graph for this function:| Ptr< Packet > ns3::Icmpv6L4Protocol::ForgeEchoRequest | ( | Ipv6Address | src, |
| Ipv6Address | dst, | ||
| uint16_t | id, | ||
| uint16_t | seq, | ||
| Ptr< Packet > | data | ||
| ) |
Forge an Echo Request.
| src | source address |
| dst | destination address |
| id | ID of the packet |
| seq | sequence number |
| data | the data |
Definition at line 578 of file icmpv6-l4-protocol.cc.
References ns3::Packet::AddHeader(), ns3::Packet::Copy(), NS_LOG_FUNCTION, ns3::Icmpv6Echo::SetId(), and ns3::Icmpv6Echo::SetSeq().
Here is the call graph for this function:| Ptr< Packet > ns3::Icmpv6L4Protocol::ForgeNA | ( | Ipv6Address | src, |
| Ipv6Address | dst, | ||
| Address * | hardwareAddress, | ||
| uint8_t | flags | ||
| ) |
Forge a Neighbor Advertisement.
| src | source IPv6 address |
| dst | destination IPv6 address |
| hardwareAddress | our mac address |
| flags | flags (bitfield => R (4), S (2), O (1)) |
Definition at line 1175 of file icmpv6-l4-protocol.cc.
References ns3::Packet::AddHeader(), ns3::Icmpv6Header::CalculatePseudoHeaderChecksum(), ns3::Ipv6Address::GetAny(), ns3::Icmpv6NA::GetSerializedSize(), ns3::Packet::GetSize(), NS_LOG_FUNCTION, NS_LOG_LOGIC, PROT_NUMBER, ns3::Icmpv6NA::SetFlagO(), ns3::Icmpv6NA::SetFlagR(), ns3::Icmpv6NA::SetFlagS(), and ns3::Icmpv6NA::SetIpv6Target().
Referenced by HandleNS().
Here is the call graph for this function:
Here is the caller graph for this function:| Ptr< Packet > ns3::Icmpv6L4Protocol::ForgeNS | ( | Ipv6Address | src, |
| Ipv6Address | dst, | ||
| Ipv6Address | target, | ||
| Address | hardwareAddress | ||
| ) |
Forge a Neighbor Solicitation.
| src | source IPv6 address |
| dst | destination IPv6 address |
| target | target IPv6 address |
| hardwareAddress | our mac address |
Definition at line 1217 of file icmpv6-l4-protocol.cc.
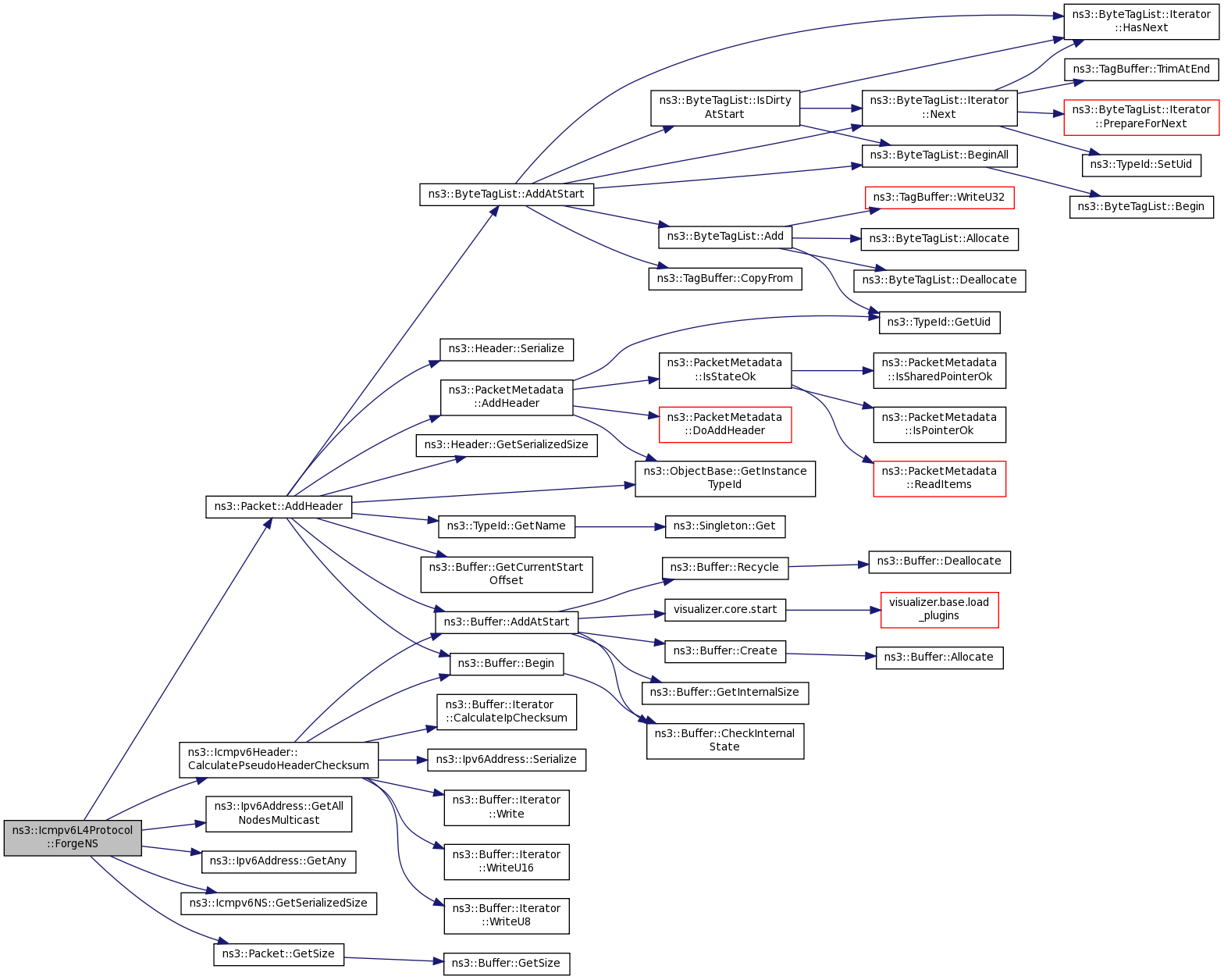
References ns3::Packet::AddHeader(), ns3::Icmpv6Header::CalculatePseudoHeaderChecksum(), ns3::Ipv6Address::GetAllNodesMulticast(), ns3::Ipv6Address::GetAny(), ns3::Icmpv6NS::GetSerializedSize(), ns3::Packet::GetSize(), NS_LOG_FUNCTION, NS_LOG_LOGIC, and PROT_NUMBER.
Referenced by DoDAD().
Here is the call graph for this function:
Here is the caller graph for this function:| Ptr< Packet > ns3::Icmpv6L4Protocol::ForgeRS | ( | Ipv6Address | src, |
| Ipv6Address | dst, | ||
| Address | hardwareAddress | ||
| ) |
Forge a Router Solicitation.
| src | source IPv6 address |
| dst | destination IPv6 address |
| hardwareAddress | our mac address |
Definition at line 553 of file icmpv6-l4-protocol.cc.
References ns3::Packet::AddHeader(), ns3::Icmpv6Header::CalculatePseudoHeaderChecksum(), ns3::Icmpv6RS::GetSerializedSize(), ns3::Packet::GetSize(), NS_LOG_FUNCTION, NS_LOG_LOGIC, and PROT_NUMBER.
Here is the call graph for this function:
|
private |
Notify an ICMPv6 reception to upper layers (if requested).
| source | the ICMP source |
| icmp | the ICMP header |
| info | information about the ICMP |
| ipHeader | the IP header carried by the ICMP |
| payload | the data carried by the ICMP |
Definition at line 261 of file icmpv6-l4-protocol.cc.
References ns3::Icmpv6Header::GetCode(), ns3::Ipv6Header::GetDestinationAddress(), ns3::Ipv6Header::GetHopLimit(), ns3::Ipv6Header::GetNextHeader(), ns3::Object::GetObject(), ns3::Ipv6Header::GetSourceAddress(), ns3::Icmpv6Header::GetType(), m_node, NS_LOG_FUNCTION, and ns3::IpL4Protocol::ReceiveIcmp().
Referenced by HandleDestinationUnreachable(), HandlePacketTooBig(), HandleParameterError(), and HandleTimeExceeded().
Here is the call graph for this function:
Here is the caller graph for this function:
|
static |
Function called when DAD timeout.
| icmpv6 | Icmpv6L4Protocol instance |
| interface | the interface |
| addr | the IPv6 address |
Definition at line 1383 of file icmpv6-l4-protocol.cc.
References ns3::Ipv6InterfaceAddress::GetAddress(), ns3::Ipv6Interface::GetAddress(), ns3::Ipv6Address::GetAllRoutersMulticast(), ns3::Ipv6Interface::GetDevice(), ns3::Ipv6Interface::GetNAddresses(), ns3::Ipv6InterfaceAddress::GetState(), ns3::Ipv6InterfaceAddress::INVALID, ns3::Ipv6Address::IsLinkLocal(), NS_LOG_FUNCTION_NOARGS, NS_LOG_LOGIC, ns3::PeekPointer(), ns3::Ipv6InterfaceAddress::PREFERRED, ns3::Simulator::Schedule(), SendRS(), and ns3::Ipv6Interface::SetState().
Referenced by ns3::Ipv6Interface::AddAddress().
Here is the call graph for this function:
Here is the caller graph for this function:
|
privatevirtual |
This method allows a caller to get the current down target callback set for this L4 protocol, for
Implements ns3::IpL4Protocol.
Definition at line 1440 of file icmpv6-l4-protocol.cc.
References NS_LOG_FUNCTION.
|
privatevirtual |
Implements ns3::IpL4Protocol.
Definition at line 1447 of file icmpv6-l4-protocol.cc.
References m_downTarget, and NS_LOG_FUNCTION.
|
virtual |
Get the protocol number.
Implements ns3::IpL4Protocol.
Definition at line 154 of file icmpv6-l4-protocol.cc.
References NS_LOG_FUNCTION, and PROT_NUMBER.
|
static |
Get ICMPv6 protocol number.
Definition at line 148 of file icmpv6-l4-protocol.cc.
References NS_LOG_FUNCTION_NOARGS, and PROT_NUMBER.
Referenced by ns3::Ipv6RawSocketImpl::ForwardUp(), ns3::Ipv6L3Protocol::GetIcmpv6(), and ns3::Ipv6RawSocketImpl::SendTo().
Here is the caller graph for this function:
|
static |
Interface ID.
Definition at line 68 of file icmpv6-l4-protocol.cc.
References m_alwaysDad, m_solicitationJitter, and ns3::TypeId::SetParent().
Here is the call graph for this function:
|
virtual |
Get the version of the protocol.
Definition at line 160 of file icmpv6-l4-protocol.cc.
References NS_LOG_FUNCTION.
|
private |
Receive Destination Unreachable method.
| p | the packet |
| src | source address |
| dst | destination address |
| interface | the interface from which the packet is coming |
Definition at line 804 of file icmpv6-l4-protocol.cc.
References ns3::Packet::Copy(), ns3::Packet::CopyData(), Forward(), ns3::Icmpv6Header::GetCode(), ns3::Icmpv6DestinationUnreachable::GetPacket(), ns3::Ipv6Header::GetSerializedSize(), ns3::Packet::GetSerializedSize(), NS_LOG_FUNCTION, and ns3::Packet::RemoveHeader().
Referenced by Receive().
Here is the call graph for this function:
Here is the caller graph for this function:
|
private |
Receive Echo Request method.
| p | the packet |
| src | source address |
| dst | destination address |
| interface | the interface from which the packet is coming |
Definition at line 281 of file icmpv6-l4-protocol.cc.
References ns3::Packet::CopyData(), ns3::Ipv6InterfaceAddress::GetAddress(), ns3::Icmpv6Echo::GetId(), ns3::Ipv6Interface::GetLinkLocalAddress(), ns3::Icmpv6Echo::GetSeq(), ns3::Packet::GetSize(), ns3::Ipv6Address::IsMulticast(), NS_LOG_FUNCTION, ns3::Packet::RemoveHeader(), and SendEchoReply().
Referenced by Receive().
Here is the call graph for this function:
Here is the caller graph for this function:
|
private |
Receive Neighbor Advertisement method.
| p | the packet |
| src | source address |
| dst | destination address |
| interface | the interface from which the packet is coming |
Definition at line 593 of file icmpv6-l4-protocol.cc.
References ns3::NdiscCache::Entry::ClearWaitingPacket(), ns3::Packet::CopyData(), FindCache(), ns3::Ipv6InterfaceAddress::GetAddress(), ns3::Ipv6Interface::GetAddress(), ns3::Icmpv6OptionLinkLayerAddress::GetAddress(), ns3::Ipv6Interface::GetDevice(), ns3::Icmpv6NA::GetFlagO(), ns3::Icmpv6NA::GetFlagR(), ns3::Icmpv6NA::GetFlagS(), ns3::NdiscCache::GetInterface(), ns3::Icmpv6NA::GetIpv6Target(), ns3::NdiscCache::Entry::GetMacAddress(), ns3::Ipv6Interface::GetNAddresses(), ns3::Ipv6InterfaceAddress::GetState(), ns3::Icmpv6Header::ICMPV6_OPT_LINK_LAYER_TARGET, ns3::Ipv6InterfaceAddress::INVALID, ns3::NdiscCache::Entry::IsIncomplete(), ns3::NdiscCache::Entry::IsProbe(), ns3::NdiscCache::Entry::IsReachable(), list, ns3::NdiscCache::Lookup(), ns3::NdiscCache::Entry::MarkReachable(), ns3::NdiscCache::Entry::MarkStale(), NS_LOG_FUNCTION, ns3::Packet::RemoveHeader(), ns3::Ipv6Interface::Send(), ns3::NdiscCache::Entry::SetMacAddress(), ns3::NdiscCache::Entry::SetRouter(), ns3::Ipv6Interface::SetState(), ns3::NdiscCache::Entry::StartReachableTimer(), ns3::NdiscCache::Entry::StopDelayTimer(), ns3::NdiscCache::Entry::StopProbeTimer(), ns3::NdiscCache::Entry::StopReachableTimer(), ns3::NdiscCache::Entry::StopRetransmitTimer(), ns3::Ipv6InterfaceAddress::TENTATIVE, and ns3::Ipv6InterfaceAddress::TENTATIVE_OPTIMISTIC.
Referenced by Receive().
Here is the call graph for this function:
Here is the caller graph for this function:
|
private |
Receive Neighbor Solicitation method.
| p | the packet |
| src | source address |
| dst | destination address |
| interface | the interface from which the packet is coming |
Definition at line 460 of file icmpv6-l4-protocol.cc.
References ns3::NdiscCache::Add(), ns3::Packet::CopyData(), FindCache(), ForgeNA(), ns3::Ipv6InterfaceAddress::GetAddress(), ns3::Ipv6Interface::GetAddress(), ns3::Icmpv6OptionLinkLayerAddress::GetAddress(), ns3::Ipv6Address::GetAllNodesMulticast(), ns3::Ipv6Address::GetAny(), ns3::Ipv6Interface::GetDevice(), ns3::Icmpv6NS::GetIpv6Target(), ns3::Ipv6Interface::GetLinkLocalAddress(), ns3::NdiscCache::Entry::GetMacAddress(), ns3::Ipv6Interface::GetNAddresses(), ns3::Ipv6InterfaceAddress::GetNsDadUid(), ns3::Object::GetObject(), ns3::Packet::GetUid(), ns3::Icmpv6Header::ICMPV6_OPT_LINK_LAYER_SOURCE, ns3::Ipv6Address::IsAny(), ns3::Ipv6Address::IsLinkLocal(), ns3::NdiscCache::Lookup(), m_node, ns3::NdiscCache::Entry::MarkStale(), NS_LOG_FUNCTION, NS_LOG_LOGIC, ns3::Packet::RemoveHeader(), ns3::Ipv6Interface::Send(), and ns3::NdiscCache::Entry::SetRouter().
Referenced by Receive().
Here is the call graph for this function:
Here is the caller graph for this function:
|
private |
Receive Packet Too Big method.
| p | the packet |
| src | source address |
| dst | destination address |
| interface | the interface from which the packet is coming |
Definition at line 839 of file icmpv6-l4-protocol.cc.
References ns3::Packet::Copy(), ns3::Packet::CopyData(), Forward(), ns3::Ipv6Header::GetDestinationAddress(), ns3::Icmpv6TooBig::GetMtu(), ns3::Object::GetObject(), ns3::Icmpv6TooBig::GetPacket(), m_node, NS_LOG_FUNCTION, and ns3::Packet::RemoveHeader().
Referenced by Receive().
Here is the call graph for this function:
Here is the caller graph for this function:
|
private |
Receive Parameter Error method.
| p | the packet |
| src | source address |
| dst | destination address |
| interface | the interface from which the packet is coming |
Definition at line 859 of file icmpv6-l4-protocol.cc.
References ns3::Packet::Copy(), ns3::Packet::CopyData(), Forward(), ns3::Icmpv6Header::GetCode(), ns3::Icmpv6ParameterError::GetPacket(), NS_LOG_FUNCTION, and ns3::Packet::RemoveHeader().
Referenced by Receive().
Here is the call graph for this function:
Here is the caller graph for this function:
|
private |
Receive Router Advertisement method.
| p | the packet |
| src | source address |
| dst | destination address |
| interface | the interface from which the packet is coming |
Definition at line 297 of file icmpv6-l4-protocol.cc.
References ns3::Packet::Copy(), ns3::Packet::CopyData(), ns3::Ipv6Interface::GetDevice(), ns3::Icmpv6RA::GetLifeTime(), ns3::Object::GetObject(), ns3::Ipv6Address::GetZero(), ns3::Icmpv6Header::ICMPV6_OPT_LINK_LAYER_SOURCE, ns3::Icmpv6Header::ICMPV6_OPT_MTU, ns3::Icmpv6Header::ICMPV6_OPT_PREFIX, m_node, NS_LOG_FUNCTION, ReceiveLLA(), and ns3::Packet::RemoveHeader().
Referenced by Receive().
Here is the call graph for this function:
Here is the caller graph for this function:
|
private |
Receive Redirection method.
| p | the packet |
| src | source address |
| dst | destination address |
| interface | the interface from which the packet is coming |
Definition at line 732 of file icmpv6-l4-protocol.cc.
References ns3::NdiscCache::Add(), ns3::Packet::Copy(), ns3::Packet::CopyData(), FindCache(), ns3::Icmpv6OptionLinkLayerAddress::GetAddress(), ns3::Icmpv6Redirection::GetDestination(), ns3::Ipv6Interface::GetDevice(), ns3::Object::GetObject(), ns3::Icmpv6Redirection::GetTarget(), ns3::Icmpv6Header::ICMPV6_OPT_LINK_LAYER_TARGET, ns3::Ipv6Address::IsEqual(), ns3::NdiscCache::Lookup(), m_node, NS_LOG_FUNCTION, ns3::Packet::RemoveHeader(), and ns3::NdiscCache::Entry::SetRouter().
Referenced by Receive().
Here is the call graph for this function:
Here is the caller graph for this function:
|
private |
Receive Router Solicitation method.
| p | the packet |
| src | source address |
| dst | destination address |
| interface | the interface from which the packet is coming |
Definition at line 421 of file icmpv6-l4-protocol.cc.
References ns3::NdiscCache::Add(), ns3::Packet::CopyData(), FindCache(), ns3::Icmpv6OptionLinkLayerAddress::GetAddress(), ns3::Ipv6Address::GetAny(), ns3::Ipv6Interface::GetDevice(), ns3::NdiscCache::Entry::GetMacAddress(), ns3::Object::GetObject(), ns3::Icmpv6Header::ICMPV6_OPT_LINK_LAYER_SOURCE, ns3::NdiscCache::Lookup(), m_node, ns3::NdiscCache::Entry::MarkStale(), NS_LOG_FUNCTION, NS_LOG_LOGIC, ns3::Packet::RemoveHeader(), and ns3::NdiscCache::Entry::SetRouter().
Referenced by Receive().
Here is the call graph for this function:
Here is the caller graph for this function:
|
private |
Receive Time Exceeded method.
| p | the packet |
| src | source address |
| dst | destination address |
| interface | the interface from which the packet is coming |
Definition at line 823 of file icmpv6-l4-protocol.cc.
References ns3::Packet::Copy(), ns3::Packet::CopyData(), Forward(), ns3::Icmpv6Header::GetCode(), ns3::Icmpv6TimeExceeded::GetPacket(), NS_LOG_FUNCTION, and ns3::Packet::RemoveHeader().
Referenced by Receive().
Here is the call graph for this function:
Here is the caller graph for this function:| bool ns3::Icmpv6L4Protocol::IsAlwaysDad | ( | ) | const |
Is the node must do DAD.
Definition at line 166 of file icmpv6-l4-protocol.cc.
References m_alwaysDad, and NS_LOG_FUNCTION.
| bool ns3::Icmpv6L4Protocol::Lookup | ( | Ipv6Address | dst, |
| Ptr< NetDevice > | device, | ||
| Ptr< NdiscCache > | cache, | ||
| Address * | hardwareDestination | ||
| ) |
Lookup in the ND cache for the IPv6 address.
| dst | destination address |
| device | device |
| cache | the neighbor cache |
| hardwareDestination | hardware address |
Definition at line 1277 of file icmpv6-l4-protocol.cc.
References FindCache(), ns3::NdiscCache::Entry::GetMacAddress(), ns3::NdiscCache::Entry::IsDelay(), ns3::NdiscCache::Entry::IsReachable(), ns3::NdiscCache::Entry::IsStale(), ns3::NdiscCache::Lookup(), ns3::NdiscCache::Entry::MarkDelay(), NS_LOG_FUNCTION, and ns3::NdiscCache::Entry::StartDelayTimer().
Here is the call graph for this function:| bool ns3::Icmpv6L4Protocol::Lookup | ( | Ptr< Packet > | p, |
| Ipv6Address | dst, | ||
| Ptr< NetDevice > | device, | ||
| Ptr< NdiscCache > | cache, | ||
| Address * | hardwareDestination | ||
| ) |
Lookup in the ND cache for the IPv6 address (similar as ARP protocol).
It also send NS request to target and store the waiting packet.
| p | the packet |
| dst | destination address |
| device | device |
| cache | the neighbor cache |
| hardwareDestination | hardware address |
Definition at line 1308 of file icmpv6-l4-protocol.cc.
References ns3::NdiscCache::Add(), ns3::NdiscCache::Entry::AddWaitingPacket(), FindCache(), ns3::Ipv6InterfaceAddress::GetAddress(), ns3::Ipv6Interface::GetAddressMatchingDestination(), ns3::NdiscCache::GetDevice(), ns3::NdiscCache::GetInterface(), ns3::Ipv6Interface::GetLinkLocalAddress(), ns3::NdiscCache::Entry::GetMacAddress(), ns3::Ipv6Interface::GetNAddresses(), ns3::NdiscCache::Entry::IsDelay(), ns3::Ipv6Address::IsLinkLocal(), ns3::NdiscCache::Entry::IsReachable(), ns3::NdiscCache::Entry::IsStale(), ns3::NdiscCache::Lookup(), ns3::Ipv6Address::MakeSolicitedAddress(), ns3::NdiscCache::Entry::MarkDelay(), ns3::NdiscCache::Entry::MarkIncomplete(), NS_LOG_FUNCTION, ns3::NdiscCache::Remove(), SendNS(), ns3::NdiscCache::Entry::SetRouter(), ns3::NdiscCache::Entry::StartDelayTimer(), and ns3::NdiscCache::Entry::StartRetransmitTimer().
Here is the call graph for this function:
|
virtual |
This method is called by AddAgregate and completes the aggregation by setting the node in the ICMPv6 stack and adding ICMPv6 factory to IPv6 stack connected to the node.
Reimplemented from ns3::Object.
Definition at line 120 of file icmpv6-l4-protocol.cc.
References ns3::Callback< R, T1, T2, T3, T4, T5, T6, T7, T8, T9 >::IsNull(), m_downTarget, m_node, ns3::MakeCallback(), ns3::Object::NotifyNewAggregate(), NS_LOG_FUNCTION, ns3::Ipv6L3Protocol::Send(), SetDownTarget6(), and SetNode().
Here is the call graph for this function:
|
virtual |
Receive method.
| p | the packet |
| header | the IPv4 header |
| interface | the interface from which the packet is coming |
Implements ns3::IpL4Protocol.
Definition at line 194 of file icmpv6-l4-protocol.cc.
References NS_LOG_FUNCTION, and ns3::IpL4Protocol::RX_ENDPOINT_UNREACH.
|
virtual |
Receive method.
| p | the packet |
| src | source address |
| dst | destination address |
| interface | the interface from which the packet is coming |
Implements ns3::IpL4Protocol.
Definition at line 200 of file icmpv6-l4-protocol.cc.
References ns3::Packet::Copy(), ns3::Ipv6Header::GetDestinationAddress(), ns3::Ipv6Interface::GetDevice(), ns3::Object::GetObject(), ns3::Ipv6Header::GetSourceAddress(), HandleDestinationUnreachable(), HandleEchoRequest(), HandleNA(), HandleNS(), HandlePacketTooBig(), HandleParameterError(), HandleRA(), HandleRedirection(), HandleRS(), HandleTimeExceeded(), ns3::Icmpv6Header::ICMPV6_ECHO_REPLY, ns3::Icmpv6Header::ICMPV6_ECHO_REQUEST, ns3::Icmpv6Header::ICMPV6_ERROR_DESTINATION_UNREACHABLE, ns3::Icmpv6Header::ICMPV6_ERROR_PACKET_TOO_BIG, ns3::Icmpv6Header::ICMPV6_ERROR_PARAMETER_ERROR, ns3::Icmpv6Header::ICMPV6_ERROR_TIME_EXCEEDED, ns3::Icmpv6Header::ICMPV6_ND_NEIGHBOR_ADVERTISEMENT, ns3::Icmpv6Header::ICMPV6_ND_NEIGHBOR_SOLICITATION, ns3::Icmpv6Header::ICMPV6_ND_REDIRECTION, ns3::Icmpv6Header::ICMPV6_ND_ROUTER_ADVERTISEMENT, ns3::Icmpv6Header::ICMPV6_ND_ROUTER_SOLICITATION, m_node, NS_LOG_FUNCTION, NS_LOG_LOGIC, and ns3::IpL4Protocol::RX_OK.
Here is the call graph for this function:
|
private |
Link layer address option processing.
| lla | LLA option |
| src | source address |
| dst | destination address |
| interface | the interface from which the packet is coming |
Definition at line 356 of file icmpv6-l4-protocol.cc.
References ns3::NdiscCache::Add(), FindCache(), ns3::Icmpv6OptionLinkLayerAddress::GetAddress(), ns3::Ipv6Interface::GetDevice(), ns3::NdiscCache::GetInterface(), list, ns3::NdiscCache::Lookup(), NS_LOG_FUNCTION, ns3::Ipv6Interface::Send(), and ns3::NdiscCache::Entry::SetRouter().
Referenced by HandleRA().
Here is the call graph for this function:
Here is the caller graph for this function:| void ns3::Icmpv6L4Protocol::SendEchoReply | ( | Ipv6Address | src, |
| Ipv6Address | dst, | ||
| uint16_t | id, | ||
| uint16_t | seq, | ||
| Ptr< Packet > | data | ||
| ) |
Send a Echo Reply.
| src | source IPv6 address |
| dst | destination IPv6 address |
| id | id of the packet |
| seq | sequence number |
| data | auxiliary data |
Definition at line 954 of file icmpv6-l4-protocol.cc.
References ns3::Packet::AddHeader(), ns3::Icmpv6Header::CalculatePseudoHeaderChecksum(), ns3::Packet::Copy(), ns3::Icmpv6Echo::GetSerializedSize(), ns3::Packet::GetSize(), NS_LOG_FUNCTION, PROT_NUMBER, SendMessage(), ns3::Icmpv6Echo::SetId(), and ns3::Icmpv6Echo::SetSeq().
Referenced by HandleEchoRequest().
Here is the call graph for this function:
Here is the caller graph for this function:| void ns3::Icmpv6L4Protocol::SendErrorDestinationUnreachable | ( | Ptr< Packet > | malformedPacket, |
| Ipv6Address | dst, | ||
| uint8_t | code | ||
| ) |
Send an error Destination Unreachable.
| malformedPacket | the malformed packet |
| dst | destination IPv6 address |
| code | code of the error |
Definition at line 1026 of file icmpv6-l4-protocol.cc.
References ns3::Packet::CreateFragment(), ns3::Packet::GetSize(), NS_LOG_FUNCTION, NS_LOG_LOGIC, SendMessage(), ns3::Icmpv6Header::SetCode(), and ns3::Icmpv6DestinationUnreachable::SetPacket().
Here is the call graph for this function:| void ns3::Icmpv6L4Protocol::SendErrorParameterError | ( | Ptr< Packet > | malformedPacket, |
| Ipv6Address | dst, | ||
| uint8_t | code, | ||
| uint32_t | ptr | ||
| ) |
Send an error Parameter Error.
| malformedPacket | the malformed packet |
| dst | destination IPv6 address |
| code | code of the error |
| ptr | byte of p where the error is located |
Definition at line 1099 of file icmpv6-l4-protocol.cc.
References ns3::Packet::CreateFragment(), ns3::Packet::GetSize(), NS_LOG_FUNCTION, NS_LOG_LOGIC, SendMessage(), ns3::Icmpv6Header::SetCode(), ns3::Icmpv6ParameterError::SetPacket(), and ns3::Icmpv6ParameterError::SetPtr().
Here is the call graph for this function:| void ns3::Icmpv6L4Protocol::SendErrorTimeExceeded | ( | Ptr< Packet > | malformedPacket, |
| Ipv6Address | dst, | ||
| uint8_t | code | ||
| ) |
Send an error Time Exceeded.
| malformedPacket | the malformed packet |
| dst | destination IPv6 address |
| code | code of the error |
Definition at line 1075 of file icmpv6-l4-protocol.cc.
References ns3::Packet::CreateFragment(), ns3::Packet::GetSize(), NS_LOG_FUNCTION, NS_LOG_LOGIC, SendMessage(), ns3::Icmpv6Header::SetCode(), and ns3::Icmpv6TimeExceeded::SetPacket().
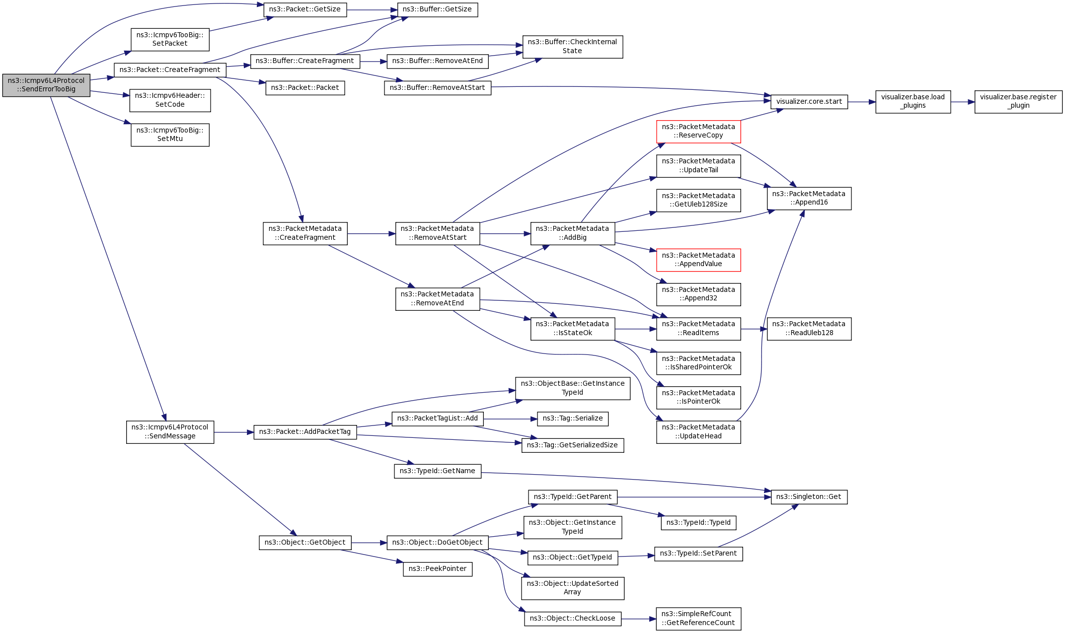
Here is the call graph for this function:| void ns3::Icmpv6L4Protocol::SendErrorTooBig | ( | Ptr< Packet > | malformedPacket, |
| Ipv6Address | dst, | ||
| uint32_t | mtu | ||
| ) |
Send an error Too Big.
| malformedPacket | the malformed packet |
| dst | destination IPv6 address |
| mtu | the mtu |
Definition at line 1050 of file icmpv6-l4-protocol.cc.
References ns3::Packet::CreateFragment(), ns3::Packet::GetSize(), NS_LOG_FUNCTION, NS_LOG_LOGIC, SendMessage(), ns3::Icmpv6Header::SetCode(), ns3::Icmpv6TooBig::SetMtu(), and ns3::Icmpv6TooBig::SetPacket().
Here is the call graph for this function:| void ns3::Icmpv6L4Protocol::SendMessage | ( | Ptr< Packet > | packet, |
| Ipv6Address | src, | ||
| Ipv6Address | dst, | ||
| uint8_t | ttl | ||
| ) |
Send a packet via ICMPv6, note that packet already contains ICMPv6 header.
| packet | the packet to send which contains ICMPv6 header |
| src | source address |
| dst | destination address |
| ttl | next hop limit |
Definition at line 875 of file icmpv6-l4-protocol.cc.
References ns3::Packet::AddPacketTag(), ns3::Object::GetObject(), m_downTarget, m_node, NS_ASSERT, NS_LOG_FUNCTION, and PROT_NUMBER.
Referenced by DelayedSendMessage(), SendEchoReply(), SendErrorDestinationUnreachable(), SendErrorParameterError(), SendErrorTimeExceeded(), SendErrorTooBig(), SendNA(), SendNS(), SendRedirection(), and SendRS().
Here is the call graph for this function:
Here is the caller graph for this function:| void ns3::Icmpv6L4Protocol::SendMessage | ( | Ptr< Packet > | packet, |
| Ipv6Address | dst, | ||
| Icmpv6Header & | icmpv6Hdr, | ||
| uint8_t | ttl | ||
| ) |
Send a packet via ICMPv6.
| packet | the packet to send |
| dst | destination address |
| icmpv6Hdr | ICMPv6 header (needed to calculate checksum after source address is determined by routing stuff |
| ttl | next hop limit |
Definition at line 893 of file icmpv6-l4-protocol.cc.
References ns3::Packet::AddHeader(), ns3::Packet::AddPacketTag(), ns3::Icmpv6Header::CalculatePseudoHeaderChecksum(), ns3::Object::GetObject(), ns3::Icmpv6Header::GetSerializedSize(), ns3::Packet::GetSize(), m_downTarget, m_node, NS_ASSERT, NS_LOG_FUNCTION, NS_LOG_LOGIC, NS_LOG_WARN, PROT_NUMBER, and ns3::SocketIpTtlTag::SetTtl().
Here is the call graph for this function:| void ns3::Icmpv6L4Protocol::SendNA | ( | Ipv6Address | src, |
| Ipv6Address | dst, | ||
| Address * | hardwareAddress, | ||
| uint8_t | flags | ||
| ) |
Send a Neighbor Adverstisement.
| src | source IPv6 address |
| dst | destination IPv6 address |
| hardwareAddress | our MAC address |
| flags | to set (4 = flag R, 2 = flag S, 3 = flag O) |
Definition at line 924 of file icmpv6-l4-protocol.cc.
References ns3::Packet::AddHeader(), ns3::Ipv6Address::GetAny(), ns3::Packet::GetSize(), NS_LOG_FUNCTION, NS_LOG_LOGIC, PROT_NUMBER, and SendMessage().
Here is the call graph for this function:| void ns3::Icmpv6L4Protocol::SendNS | ( | Ipv6Address | src, |
| Ipv6Address | dst, | ||
| Ipv6Address | target, | ||
| Address | hardwareAddress | ||
| ) |
Send a Neighbor Solicitation.
| src | source IPv6 address |
| dst | destination IPv6 address |
| target | target IPv6 address |
| hardwareAddress | our mac address |
Definition at line 968 of file icmpv6-l4-protocol.cc.
References ns3::Packet::AddHeader(), DelayedSendMessage(), ns3::Ipv6Address::GetAllNodesMulticast(), ns3::Ipv6Address::GetAny(), ns3::Packet::GetSize(), ns3::RandomVariableStream::GetValue(), ns3::Ipv6Address::IsMulticast(), m_solicitationJitter, NS_LOG_FUNCTION, NS_LOG_LOGIC, PROT_NUMBER, ns3::Simulator::Schedule(), and SendMessage().
Referenced by Lookup().
Here is the call graph for this function:
Here is the caller graph for this function:| void ns3::Icmpv6L4Protocol::SendRedirection | ( | Ptr< Packet > | redirectedPacket, |
| Ipv6Address | src, | ||
| Ipv6Address | dst, | ||
| Ipv6Address | redirTarget, | ||
| Ipv6Address | redirDestination, | ||
| Address | redirHardwareTarget | ||
| ) |
Send an ICMPv6 Redirection.
| redirectedPacket | the redirected packet |
| src | IPv6 address to send the redirect from |
| dst | IPv6 address to send the redirect to |
| redirTarget | IPv6 target address for Icmpv6Redirection |
| redirDestination | IPv6 destination address for Icmpv6Redirection |
| redirHardwareTarget | L2 target address for Icmpv6OptionRdirected |
Definition at line 1124 of file icmpv6-l4-protocol.cc.
References ns3::Packet::AddAtEnd(), ns3::Packet::AddHeader(), ns3::Icmpv6Header::CalculatePseudoHeaderChecksum(), ns3::Packet::CreateFragment(), ns3::Address::GetLength(), ns3::Icmpv6Redirection::GetSerializedSize(), ns3::Icmpv6OptionLinkLayerAddress::GetSerializedSize(), ns3::Packet::GetSize(), NS_LOG_FUNCTION, NS_LOG_LOGIC, PROT_NUMBER, SendMessage(), ns3::Icmpv6OptionLinkLayerAddress::SetAddress(), ns3::Icmpv6Redirection::SetDestination(), ns3::Icmpv6OptionRedirected::SetPacket(), and ns3::Icmpv6Redirection::SetTarget().
Here is the call graph for this function:| void ns3::Icmpv6L4Protocol::SendRS | ( | Ipv6Address | src, |
| Ipv6Address | dst, | ||
| Address | hardwareAddress | ||
| ) |
Send a Router Solicitation.
| src | link-local source address |
| dst | destination address (usealy ff02::2 i.e all-routers) |
| hardwareAddress | link-layer address (SHOULD be included if src is not :: |
Definition at line 998 of file icmpv6-l4-protocol.cc.
References ns3::Packet::AddHeader(), DelayedSendMessage(), ns3::Ipv6Address::GetAny(), ns3::Packet::GetSize(), ns3::RandomVariableStream::GetValue(), ns3::Ipv6Address::IsMulticast(), m_solicitationJitter, NS_LOG_FUNCTION, NS_LOG_LOGIC, PROT_NUMBER, ns3::Simulator::Schedule(), and SendMessage().
Referenced by FunctionDadTimeout().
Here is the call graph for this function:
Here is the caller graph for this function:
|
privatevirtual |
This method allows a caller to set the current down target callback set for this L4 protocol
| cb | current Callback for the L4 protocol |
Implements ns3::IpL4Protocol.
Definition at line 1427 of file icmpv6-l4-protocol.cc.
References NS_LOG_FUNCTION.
|
privatevirtual |
Implements ns3::IpL4Protocol.
Definition at line 1433 of file icmpv6-l4-protocol.cc.
References m_downTarget, and NS_LOG_FUNCTION.
Referenced by NotifyNewAggregate().
Here is the caller graph for this function:Set the node.
| node | the node to set |
Definition at line 142 of file icmpv6-l4-protocol.cc.
References m_node, and NS_LOG_FUNCTION.
Referenced by NotifyNewAggregate().
Here is the caller graph for this function:
|
static |
Neighbor Discovery node constants : delay for the first probe.
Definition at line 132 of file icmpv6-l4-protocol.h.
Referenced by ns3::NdiscCache::Entry::StartDelayTimer().
|
private |
Always do DAD ?
Definition at line 442 of file icmpv6-l4-protocol.h.
Referenced by DoDAD(), GetTypeId(), and IsAlwaysDad().
|
private |
A list of cache by device.
Definition at line 437 of file icmpv6-l4-protocol.h.
Referenced by CreateCache(), DoDispose(), and FindCache().
|
private |
Definition at line 573 of file icmpv6-l4-protocol.h.
Referenced by DoDispose(), GetDownTarget6(), NotifyNewAggregate(), SendMessage(), and SetDownTarget6().
The node.
Definition at line 432 of file icmpv6-l4-protocol.h.
Referenced by DoDAD(), DoDispose(), Forward(), HandleNS(), HandlePacketTooBig(), HandleRA(), HandleRedirection(), HandleRS(), NotifyNewAggregate(), Receive(), SendMessage(), and SetNode().
|
private |
Random jitter before sending solicitations.
Definition at line 447 of file icmpv6-l4-protocol.h.
Referenced by AssignStreams(), DoDAD(), GetTypeId(), SendNS(), and SendRS().
|
static |
Neighbor Discovery node constants : max anycast delay.
Definition at line 112 of file icmpv6-l4-protocol.h.
|
static |
Neighbor Discovery router constants : max final RA transmission.
Definition at line 72 of file icmpv6-l4-protocol.h.
|
static |
Neighbor Discovery router constants : max initial RA initial interval.
Definition at line 62 of file icmpv6-l4-protocol.h.
|
static |
Neighbor Discovery router constants : max initial RA transmission.
Definition at line 67 of file icmpv6-l4-protocol.h.
|
static |
Neighbor Discovery node constants : max multicast solicitations.
Definition at line 102 of file icmpv6-l4-protocol.h.
|
static |
Neighbor Discovery node constants : max NA transmission.
Definition at line 117 of file icmpv6-l4-protocol.h.
|
static |
Neighbor Discovery router constants : max delay between RA.
Definition at line 82 of file icmpv6-l4-protocol.h.
|
static |
Neighbor Discovery node constants : max random factor.
Definition at line 142 of file icmpv6-l4-protocol.h.
|
static |
Neighbor Discovery host constants : max RS delay.
Definition at line 87 of file icmpv6-l4-protocol.h.
|
static |
Neighbor Discovery host constants : max RS transmission.
Definition at line 97 of file icmpv6-l4-protocol.h.
|
static |
Neighbor Discovery node constants : max unicast solicitations.
Definition at line 107 of file icmpv6-l4-protocol.h.
|
static |
Neighbor Discovery router constants : min delay between RA.
Definition at line 77 of file icmpv6-l4-protocol.h.
|
static |
Neighbor Discovery node constants : min random factor.
Definition at line 137 of file icmpv6-l4-protocol.h.
|
static |
ICMPv6 protocol number (58).
Definition at line 57 of file icmpv6-l4-protocol.h.
Referenced by ForgeNA(), ForgeNS(), ForgeRS(), GetProtocolNumber(), GetStaticProtocolNumber(), ns3::Ipv6L3Protocol::IpForward(), SendEchoReply(), SendMessage(), SendNA(), SendNS(), SendRedirection(), and SendRS().
|
static |
Neighbor Discovery node constants : reachable time.
Definition at line 122 of file icmpv6-l4-protocol.h.
Referenced by ns3::NdiscCache::Entry::StartReachableTimer().
|
static |
Neighbor Discovery node constants : retransmission timer.
Definition at line 127 of file icmpv6-l4-protocol.h.
Referenced by ns3::NdiscCache::Entry::StartProbeTimer(), and ns3::NdiscCache::Entry::StartRetransmitTimer().
|
static |
Neighbor Discovery host constants : RS interval.
Definition at line 92 of file icmpv6-l4-protocol.h.