A Discrete-Event Network Simulator
API
 All Classes Namespaces Files Functions Variables Typedefs Enumerations Enumerator Properties Friends Macros Groups Pages
ns3::Ipv6L3ProtocolTestCase Class Reference
+ Inheritance diagram for ns3::Ipv6L3ProtocolTestCase:
+ Collaboration diagram for ns3::Ipv6L3ProtocolTestCase:

Public Member Functions

 Ipv6L3ProtocolTestCase ()
 Constructor. More...
 
virtual ~Ipv6L3ProtocolTestCase ()
 Destructor. More...
 
virtual void DoRun ()
 Run unit tests for this class. More...
 
- Public Member Functions inherited from ns3::TestCase
virtual ~TestCase ()
 

Additional Inherited Members

- Public Types inherited from ns3::TestCase
enum  TestDuration { QUICK = 1, EXTENSIVE = 2, TAKES_FOREVER = 3 }
 How long the test takes to execute. More...
 
- Protected Member Functions inherited from ns3::TestCase
 TestCase (std::string name)
 
void AddTestCase (TestCase *testCase) NS_DEPRECATED
 Add an individual child TestCase case to this TestCase. More...
 
void AddTestCase (TestCase *testCase, enum TestDuration duration)
 Add an individual child TestCase to this test suite. More...
 
std::string CreateDataDirFilename (std::string filename)
 
std::string CreateTempDirFilename (std::string filename)
 
bool GetErrorStatus (void) const NS_DEPRECATED
 
std::string GetName (void) const
 
bool IsStatusFailure (void) const
 
bool IsStatusSuccess (void) const
 
bool MustAssertOnFailure (void) const
 
bool MustContinueOnFailure (void) const
 
void ReportTestFailure (std::string cond, std::string actual, std::string limit, std::string message, std::string file, int32_t line)
 
void SetDataDir (std::string directory)
 

Detailed Description

Definition at line 35 of file ipv6-test.cc.

Constructor & Destructor Documentation

ns3::Ipv6L3ProtocolTestCase::Ipv6L3ProtocolTestCase ( )

Constructor.

Definition at line 56 of file ipv6-test.cc.

ns3::Ipv6L3ProtocolTestCase::~Ipv6L3ProtocolTestCase ( )
virtual

Destructor.

Definition at line 60 of file ipv6-test.cc.

Member Function Documentation

void ns3::Ipv6L3ProtocolTestCase::DoRun ( void  )
virtual

Run unit tests for this class.

Returns
false if all tests have passed, false otherwise

Implements ns3::TestCase.

Definition at line 64 of file ipv6-test.cc.

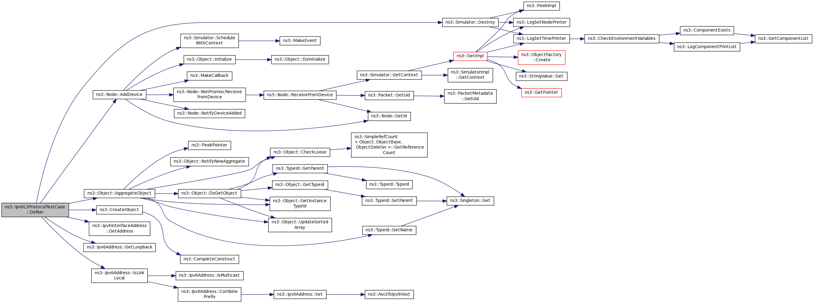
References ns3::Node::AddDevice(), ns3::Object::AggregateObject(), ns3::CreateObject(), ns3::Simulator::Destroy(), ns3::Ipv6InterfaceAddress::GetAddress(), ns3::Ipv6Address::GetLoopback(), ns3::Ipv6Address::IsLinkLocal(), NS_TEST_ASSERT_MSG_EQ, and output.

+ Here is the call graph for this function:


The documentation for this class was generated from the following file: