#include <lte-ue-mac.h>
Inheritance diagram for ns3::LteUeMac:
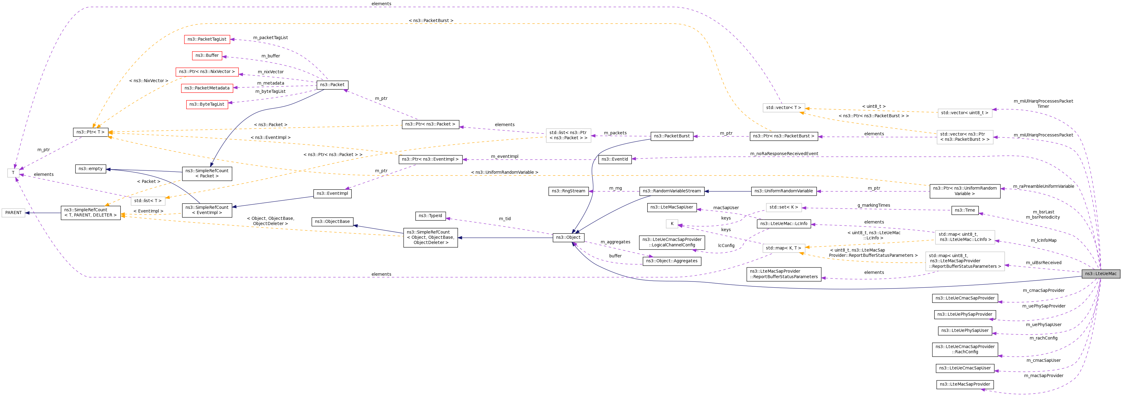
Collaboration diagram for ns3::LteUeMac:Classes | |
| struct | LcInfo |
Public Member Functions | |
| LteUeMac () | |
| virtual | ~LteUeMac () |
| int64_t | AssignStreams (int64_t stream) |
| virtual void | DoDispose (void) |
| void | DoSubframeIndication (uint32_t frameNo, uint32_t subframeNo) |
| Forwarded from LteUePhySapUser: trigger the start from a new frame. More... | |
| LteMacSapProvider * | GetLteMacSapProvider (void) |
| LteUeCmacSapProvider * | GetLteUeCmacSapProvider (void) |
| LteUePhySapUser * | GetLteUePhySapUser () |
| Get the PHY SAP user. More... | |
| void | SetLteUeCmacSapUser (LteUeCmacSapUser *s) |
| void | SetLteUePhySapProvider (LteUePhySapProvider *s) |
| Set the PHY SAP Provider. More... | |
Public Member Functions inherited from ns3::Object | |
| Object () | |
| virtual | ~Object () |
| void | AggregateObject (Ptr< Object > other) |
| void | Dispose (void) |
| AggregateIterator | GetAggregateIterator (void) const |
| virtual TypeId | GetInstanceTypeId (void) const |
| template<typename T > | |
| Ptr< T > | GetObject (void) const |
| template<typename T > | |
| Ptr< T > | GetObject (TypeId tid) const |
| void | Initialize (void) |
Public Member Functions inherited from ns3::SimpleRefCount< Object, ObjectBase, ObjectDeleter > | |
| SimpleRefCount () | |
| SimpleRefCount (const SimpleRefCount &o) | |
| uint32_t | GetReferenceCount (void) const |
| SimpleRefCount & | operator= (const SimpleRefCount &o) |
| void | Ref (void) const |
| void | Unref (void) const |
Public Member Functions inherited from ns3::ObjectBase | |
| virtual | ~ObjectBase () |
| void | GetAttribute (std::string name, AttributeValue &value) const |
| bool | GetAttributeFailSafe (std::string name, AttributeValue &attribute) const |
| void | SetAttribute (std::string name, const AttributeValue &value) |
| bool | SetAttributeFailSafe (std::string name, const AttributeValue &value) |
| bool | TraceConnect (std::string name, std::string context, const CallbackBase &cb) |
| bool | TraceConnectWithoutContext (std::string name, const CallbackBase &cb) |
| bool | TraceDisconnect (std::string name, std::string context, const CallbackBase &cb) |
| bool | TraceDisconnectWithoutContext (std::string name, const CallbackBase &cb) |
Static Public Member Functions | |
| static TypeId | GetTypeId (void) |
Static Public Member Functions inherited from ns3::Object | |
| static TypeId | GetTypeId (void) |
Static Public Member Functions inherited from ns3::SimpleRefCount< Object, ObjectBase, ObjectDeleter > | |
| static void | Cleanup (void) |
Static Public Member Functions inherited from ns3::ObjectBase | |
| static TypeId | GetTypeId (void) |
Private Member Functions | |
| void | DoAddLc (uint8_t lcId, LteUeCmacSapProvider::LogicalChannelConfig lcConfig, LteMacSapUser *msu) |
| void | DoConfigureRach (LteUeCmacSapProvider::RachConfig rc) |
| void | DoReceiveLteControlMessage (Ptr< LteControlMessage > msg) |
| void | DoReceivePhyPdu (Ptr< Packet > p) |
| void | DoRemoveLc (uint8_t lcId) |
| void | DoReportBufferStatus (LteMacSapProvider::ReportBufferStatusParameters params) |
| void | DoReset () |
| void | DoStartContentionBasedRandomAccessProcedure () |
| void | DoStartNonContentionBasedRandomAccessProcedure (uint16_t rnti, uint8_t rapId, uint8_t prachMask) |
| void | DoTransmitPdu (LteMacSapProvider::TransmitPduParameters params) |
| void | RandomlySelectAndSendRaPreamble () |
| void | RaResponseTimeout (bool contention) |
| void | RecvRaResponse (BuildRarListElement_s raResponse) |
| void | RefreshHarqProcessesPacketBuffer (void) |
| void | SendRaPreamble (bool contention) |
| void | SendReportBufferStatus (void) |
| void | StartWaitingForRaResponse () |
Private Attributes | |
| uint16_t | m_backoffParameter |
| Time | m_bsrLast |
| Time | m_bsrPeriodicity |
| LteUeCmacSapProvider * | m_cmacSapProvider |
| LteUeCmacSapUser * | m_cmacSapUser |
| uint32_t | m_frameNo |
| bool | m_freshUlBsr |
| uint8_t | m_harqProcessId |
| std::map< uint8_t, LcInfo > | m_lcInfoMap |
| LteMacSapProvider * | m_macSapProvider |
| std::vector< Ptr< PacketBurst > > | m_miUlHarqProcessesPacket |
| std::vector< uint8_t > | m_miUlHarqProcessesPacketTimer |
| EventId | m_noRaResponseReceivedEvent |
| uint8_t | m_preambleTransmissionCounter |
| LteUeCmacSapProvider::RachConfig | m_rachConfig |
| bool | m_rachConfigured |
| uint8_t | m_raPreambleId |
| Ptr< UniformRandomVariable > | m_raPreambleUniformVariable |
| uint8_t | m_raRnti |
| uint16_t | m_rnti |
| uint32_t | m_subframeNo |
| LteUePhySapProvider * | m_uePhySapProvider |
| LteUePhySapUser * | m_uePhySapUser |
| std::map< uint8_t, LteMacSapProvider::ReportBufferStatusParameters > | m_ulBsrReceived |
| bool | m_waitingForRaResponse |
Friends | |
| class | UeMemberLteMacSapProvider |
| class | UeMemberLteUeCmacSapProvider |
| class | UeMemberLteUePhySapUser |
Additional Inherited Members | |
Protected Member Functions inherited from ns3::Object | |
| Object (const Object &o) | |
| virtual void | DoInitialize (void) |
| virtual void | NotifyNewAggregate (void) |
Protected Member Functions inherited from ns3::ObjectBase | |
| void | ConstructSelf (const AttributeConstructionList &attributes) |
| virtual void | NotifyConstructionCompleted (void) |
ns3::LteUeMac is accessible through the following paths with Config::Set and Config::Connect:
No Attributes are defined for this type.
No TraceSources are defined for this type.
Definition at line 43 of file lte-ue-mac.h.
| ns3::LteUeMac::LteUeMac | ( | ) |
Definition at line 203 of file lte-ue-mac.cc.
References HARQ_PERIOD, m_cmacSapProvider, m_macSapProvider, m_miUlHarqProcessesPacket, m_miUlHarqProcessesPacketTimer, m_raPreambleUniformVariable, m_uePhySapUser, NS_LOG_FUNCTION, UeMemberLteMacSapProvider, UeMemberLteUeCmacSapProvider, and UeMemberLteUePhySapUser.
|
virtual |
Definition at line 229 of file lte-ue-mac.cc.
References NS_LOG_FUNCTION.
| int64_t ns3::LteUeMac::AssignStreams | ( | int64_t | stream | ) |
Assign a fixed random variable stream number to the random variables used by this model. Return the number of streams (possibly zero) that have been assigned.
| stream | first stream index to use |
Definition at line 763 of file lte-ue-mac.cc.
References m_raPreambleUniformVariable, NS_LOG_FUNCTION, and ns3::RandomVariableStream::SetStream().
Here is the call graph for this function:
|
private |
Definition at line 474 of file lte-ue-mac.cc.
References ns3::LteUeMac::LcInfo::lcConfig, m_lcInfoMap, NS_ASSERT_MSG, and NS_LOG_FUNCTION.
Referenced by ns3::UeMemberLteUeCmacSapProvider::AddLc().
Here is the caller graph for this function:
|
private |
Definition at line 443 of file lte-ue-mac.cc.
References m_rachConfig, m_rachConfigured, and NS_LOG_FUNCTION.
Referenced by ns3::UeMemberLteUeCmacSapProvider::ConfigureRach().
Here is the caller graph for this function:
|
virtual |
This method is called by Object::Dispose or by the object's destructor, whichever comes first.
Subclasses are expected to implement their real destruction code in an overriden version of this method and chain up to their parent's implementation once they are done. i.e., for simplicity, the destructor of every subclass should be empty and its content should be moved to the associated DoDispose method.
It is safe to call GetObject from within this method.
Reimplemented from ns3::Object.
Definition at line 235 of file lte-ue-mac.cc.
References ns3::Object::DoDispose(), m_cmacSapProvider, m_macSapProvider, m_miUlHarqProcessesPacket, m_uePhySapUser, and NS_LOG_FUNCTION.
Here is the call graph for this function:
|
private |
Definition at line 532 of file lte-ue-mac.cc.
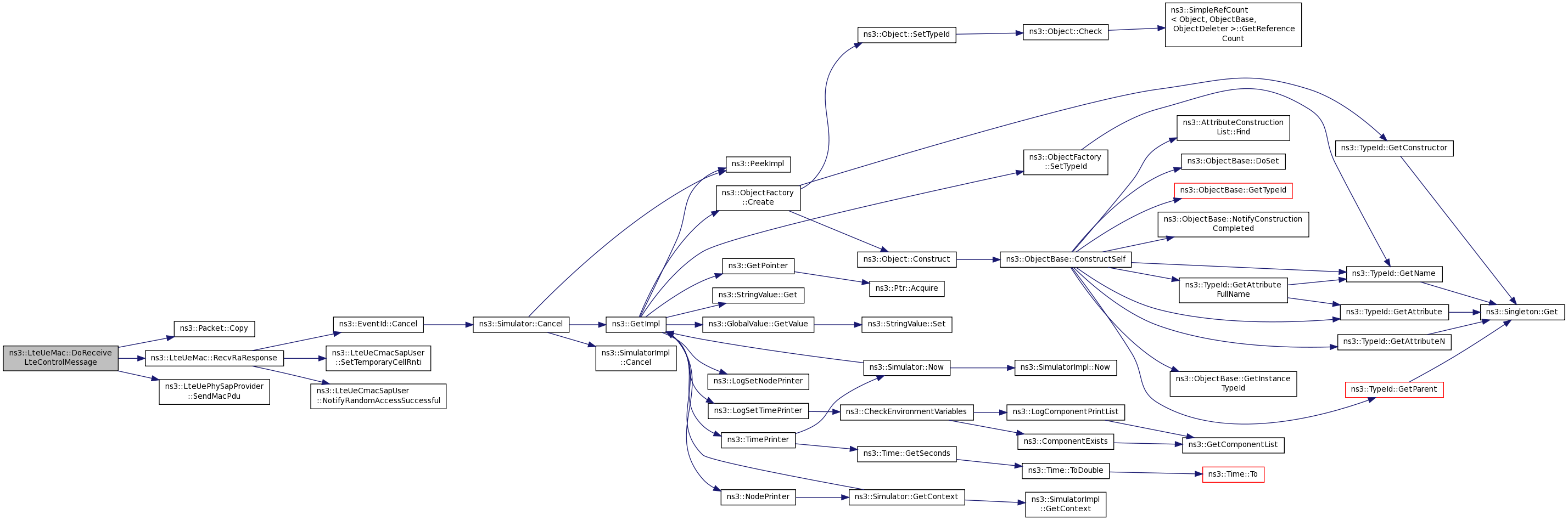
References ns3::Packet::Copy(), HARQ_PERIOD, list, m_freshUlBsr, m_harqProcessId, m_lcInfoMap, m_miUlHarqProcessesPacket, m_miUlHarqProcessesPacketTimer, m_raPreambleId, m_raRnti, m_rnti, m_uePhySapProvider, m_ulBsrReceived, m_waitingForRaResponse, NS_FATAL_ERROR, NS_LOG_DEBUG, NS_LOG_ERROR, NS_LOG_FUNCTION, NS_LOG_LOGIC, NS_LOG_WARN, ns3::LteControlMessage::RAR, RecvRaResponse(), ns3::LteUePhySapProvider::SendMacPdu(), and ns3::LteControlMessage::UL_DCI.
Referenced by ns3::UeMemberLteUePhySapUser::ReceiveLteControlMessage().
Here is the call graph for this function:
Here is the caller graph for this function:Definition at line 517 of file lte-ue-mac.cc.
References ns3::LteRadioBearerTag::GetLcid(), ns3::LteRadioBearerTag::GetRnti(), m_lcInfoMap, m_rnti, NS_ASSERT_MSG, and ns3::Packet::RemovePacketTag().
Referenced by ns3::UeMemberLteUePhySapUser::ReceivePhyPdu().
Here is the call graph for this function:
Here is the caller graph for this function:
|
private |
Definition at line 486 of file lte-ue-mac.cc.
References m_lcInfoMap, NS_ASSERT_MSG, and NS_LOG_FUNCTION.
Referenced by ns3::UeMemberLteUeCmacSapProvider::RemoveLc().
Here is the caller graph for this function:
|
private |
Definition at line 292 of file lte-ue-mac.cc.
References ns3::LteMacSapProvider::ReportBufferStatusParameters::lcid, m_freshUlBsr, m_ulBsrReceived, and NS_LOG_FUNCTION.
Referenced by ns3::UeMemberLteMacSapProvider::ReportBufferStatus().
Here is the caller graph for this function:
|
private |
Definition at line 494 of file lte-ue-mac.cc.
References m_freshUlBsr, m_lcInfoMap, m_rachConfigured, m_ulBsrReceived, and NS_LOG_FUNCTION.
Referenced by ns3::UeMemberLteUeCmacSapProvider::Reset().
Here is the caller graph for this function:
|
private |
Definition at line 451 of file lte-ue-mac.cc.
References m_backoffParameter, m_preambleTransmissionCounter, m_rachConfigured, NS_ASSERT_MSG, NS_LOG_FUNCTION, and RandomlySelectAndSendRaPreamble().
Referenced by ns3::UeMemberLteUeCmacSapProvider::StartContentionBasedRandomAccessProcedure().
Here is the call graph for this function:
Here is the caller graph for this function:
|
private |
Definition at line 463 of file lte-ue-mac.cc.
References m_raPreambleId, m_rnti, NS_ASSERT_MSG, NS_LOG_FUNCTION, and SendRaPreamble().
Referenced by ns3::UeMemberLteUeCmacSapProvider::StartNonContentionBasedRandomAccessProcedure().
Here is the call graph for this function:
Here is the caller graph for this function:| void ns3::LteUeMac::DoSubframeIndication | ( | uint32_t | frameNo, |
| uint32_t | subframeNo | ||
| ) |
Forwarded from LteUePhySapUser: trigger the start from a new frame.
| frameNo | frame number |
| subframeNo | subframe number |
Definition at line 747 of file lte-ue-mac.cc.
References HARQ_PERIOD, m_bsrLast, m_bsrPeriodicity, m_frameNo, m_freshUlBsr, m_harqProcessId, m_subframeNo, ns3::Simulator::Now(), NS_LOG_FUNCTION, RefreshHarqProcessesPacketBuffer(), and SendReportBufferStatus().
Referenced by ns3::UeMemberLteUePhySapUser::SubframeIndication().
Here is the call graph for this function:
Here is the caller graph for this function:
|
private |
Definition at line 279 of file lte-ue-mac.cc.
References ns3::Packet::AddPacketTag(), HARQ_PERIOD, ns3::LteMacSapProvider::TransmitPduParameters::lcid, m_harqProcessId, m_miUlHarqProcessesPacket, m_miUlHarqProcessesPacketTimer, m_rnti, m_uePhySapProvider, NS_ASSERT_MSG, NS_LOG_FUNCTION, ns3::LteMacSapProvider::TransmitPduParameters::pdu, ns3::LteMacSapProvider::TransmitPduParameters::rnti, and ns3::LteUePhySapProvider::SendMacPdu().
Referenced by ns3::UeMemberLteMacSapProvider::TransmitPdu().
Here is the call graph for this function:
Here is the caller graph for this function:| LteMacSapProvider * ns3::LteUeMac::GetLteMacSapProvider | ( | void | ) |
Definition at line 260 of file lte-ue-mac.cc.
References m_macSapProvider.
| LteUeCmacSapProvider * ns3::LteUeMac::GetLteUeCmacSapProvider | ( | void | ) |
Definition at line 272 of file lte-ue-mac.cc.
References m_cmacSapProvider.
| LteUePhySapUser * ns3::LteUeMac::GetLteUePhySapUser | ( | void | ) |
Get the PHY SAP user.
Definition at line 247 of file lte-ue-mac.cc.
References m_uePhySapUser.
|
static |
Definition at line 194 of file lte-ue-mac.cc.
References ns3::TypeId::SetParent().
Here is the call graph for this function:
|
private |
Definition at line 360 of file lte-ue-mac.cc.
References ns3::UniformRandomVariable::GetInteger(), m_rachConfig, m_rachConfigured, m_raPreambleId, m_raPreambleUniformVariable, NS_ASSERT_MSG, NS_LOG_FUNCTION, ns3::LteUeCmacSapProvider::RachConfig::numberOfRaPreambles, and SendRaPreamble().
Referenced by DoStartContentionBasedRandomAccessProcedure(), and RaResponseTimeout().
Here is the call graph for this function:
Here is the caller graph for this function:
|
private |
Definition at line 417 of file lte-ue-mac.cc.
References m_cmacSapUser, m_preambleTransmissionCounter, m_rachConfig, m_waitingForRaResponse, ns3::LteUeCmacSapUser::NotifyRandomAccessFailed(), NS_LOG_FUNCTION, NS_LOG_INFO, ns3::LteUeCmacSapProvider::RachConfig::preambleTransMax, RandomlySelectAndSendRaPreamble(), and SendRaPreamble().
Referenced by SendRaPreamble().
Here is the call graph for this function:
Here is the caller graph for this function:
|
private |
Definition at line 401 of file lte-ue-mac.cc.
References ns3::EventId::Cancel(), m_cmacSapUser, m_noRaResponseReceivedEvent, m_raPreambleId, m_rnti, ns3::BuildRarListElement_s::m_rnti, m_waitingForRaResponse, ns3::LteUeCmacSapUser::NotifyRandomAccessSuccessful(), NS_LOG_FUNCTION, NS_LOG_INFO, and ns3::LteUeCmacSapUser::SetTemporaryCellRnti().
Referenced by DoReceiveLteControlMessage().
Here is the call graph for this function:
Here is the caller graph for this function:
|
private |
Definition at line 722 of file lte-ue-mac.cc.
References m_miUlHarqProcessesPacket, m_miUlHarqProcessesPacketTimer, NS_LOG_FUNCTION, and NS_LOG_INFO.
Referenced by DoSubframeIndication().
Here is the caller graph for this function:
|
private |
Definition at line 372 of file lte-ue-mac.cc.
References m_noRaResponseReceivedEvent, m_rachConfig, m_raPreambleId, m_raRnti, m_subframeNo, m_uePhySapProvider, NS_ASSERT, NS_LOG_FUNCTION, NS_LOG_INFO, RaResponseTimeout(), ns3::LteUeCmacSapProvider::RachConfig::raResponseWindowSize, ns3::Simulator::Schedule(), ns3::LteUePhySapProvider::SendRachPreamble(), and StartWaitingForRaResponse().
Referenced by DoStartNonContentionBasedRandomAccessProcedure(), RandomlySelectAndSendRaPreamble(), and RaResponseTimeout().
Here is the call graph for this function:
Here is the caller graph for this function:
|
private |
Definition at line 314 of file lte-ue-mac.cc.
References ns3::MacCeListElement_s::BSR, ns3::BufferSizeLevelBsr::BufferSize2BsrId(), ns3::MacCeValue_u::m_bufferStatus, m_lcInfoMap, ns3::MacCeListElement_s::m_macCeType, ns3::MacCeListElement_s::m_macCeValue, m_rnti, ns3::MacCeListElement_s::m_rnti, m_uePhySapProvider, m_ulBsrReceived, NS_ASSERT, NS_LOG_FUNCTION, NS_LOG_INFO, and ns3::LteUePhySapProvider::SendLteControlMessage().
Referenced by DoSubframeIndication().
Here is the call graph for this function:
Here is the caller graph for this function:| void ns3::LteUeMac::SetLteUeCmacSapUser | ( | LteUeCmacSapUser * | s | ) |
Definition at line 266 of file lte-ue-mac.cc.
References m_cmacSapUser, and s.
| void ns3::LteUeMac::SetLteUePhySapProvider | ( | LteUePhySapProvider * | s | ) |
Set the PHY SAP Provider.
| s | a pointer to the PHY SAP Provider |
Definition at line 253 of file lte-ue-mac.cc.
References m_uePhySapProvider, and s.
|
private |
Definition at line 394 of file lte-ue-mac.cc.
References m_waitingForRaResponse, and NS_LOG_FUNCTION.
Referenced by SendRaPreamble().
Here is the caller graph for this function:
|
friend |
Definition at line 46 of file lte-ue-mac.h.
Referenced by LteUeMac().
|
friend |
Definition at line 45 of file lte-ue-mac.h.
Referenced by LteUeMac().
|
friend |
Definition at line 47 of file lte-ue-mac.h.
Referenced by LteUeMac().
|
private |
Definition at line 152 of file lte-ue-mac.h.
Referenced by DoStartContentionBasedRandomAccessProcedure().
|
private |
Definition at line 138 of file lte-ue-mac.h.
Referenced by DoSubframeIndication().
|
private |
Definition at line 137 of file lte-ue-mac.h.
Referenced by DoSubframeIndication().
|
private |
Definition at line 129 of file lte-ue-mac.h.
Referenced by DoDispose(), GetLteUeCmacSapProvider(), and LteUeMac().
|
private |
Definition at line 128 of file lte-ue-mac.h.
Referenced by RaResponseTimeout(), RecvRaResponse(), and SetLteUeCmacSapUser().
|
private |
Definition at line 156 of file lte-ue-mac.h.
Referenced by DoSubframeIndication().
|
private |
Definition at line 140 of file lte-ue-mac.h.
Referenced by DoReceiveLteControlMessage(), DoReportBufferStatus(), DoReset(), and DoSubframeIndication().
|
private |
Definition at line 142 of file lte-ue-mac.h.
Referenced by DoReceiveLteControlMessage(), DoSubframeIndication(), and DoTransmitPdu().
|
private |
Definition at line 124 of file lte-ue-mac.h.
Referenced by DoAddLc(), DoReceiveLteControlMessage(), DoReceivePhyPdu(), DoRemoveLc(), DoReset(), and SendReportBufferStatus().
|
private |
Definition at line 126 of file lte-ue-mac.h.
Referenced by DoDispose(), GetLteMacSapProvider(), and LteUeMac().
|
private |
Definition at line 143 of file lte-ue-mac.h.
Referenced by DoDispose(), DoReceiveLteControlMessage(), DoTransmitPdu(), LteUeMac(), and RefreshHarqProcessesPacketBuffer().
|
private |
Definition at line 144 of file lte-ue-mac.h.
Referenced by DoReceiveLteControlMessage(), DoTransmitPdu(), LteUeMac(), and RefreshHarqProcessesPacketBuffer().
|
private |
Definition at line 153 of file lte-ue-mac.h.
Referenced by RecvRaResponse(), and SendRaPreamble().
|
private |
Definition at line 151 of file lte-ue-mac.h.
Referenced by DoStartContentionBasedRandomAccessProcedure(), and RaResponseTimeout().
|
private |
Definition at line 149 of file lte-ue-mac.h.
Referenced by DoConfigureRach(), RandomlySelectAndSendRaPreamble(), RaResponseTimeout(), and SendRaPreamble().
|
private |
Definition at line 148 of file lte-ue-mac.h.
Referenced by DoConfigureRach(), DoReset(), DoStartContentionBasedRandomAccessProcedure(), and RandomlySelectAndSendRaPreamble().
|
private |
Definition at line 150 of file lte-ue-mac.h.
Referenced by DoReceiveLteControlMessage(), DoStartNonContentionBasedRandomAccessProcedure(), RandomlySelectAndSendRaPreamble(), RecvRaResponse(), and SendRaPreamble().
|
private |
Definition at line 154 of file lte-ue-mac.h.
Referenced by AssignStreams(), LteUeMac(), and RandomlySelectAndSendRaPreamble().
|
private |
Definition at line 158 of file lte-ue-mac.h.
Referenced by DoReceiveLteControlMessage(), and SendRaPreamble().
|
private |
Definition at line 146 of file lte-ue-mac.h.
Referenced by DoReceiveLteControlMessage(), DoReceivePhyPdu(), DoStartNonContentionBasedRandomAccessProcedure(), DoTransmitPdu(), RecvRaResponse(), and SendReportBufferStatus().
|
private |
Definition at line 157 of file lte-ue-mac.h.
Referenced by DoSubframeIndication(), and SendRaPreamble().
|
private |
Definition at line 131 of file lte-ue-mac.h.
Referenced by DoReceiveLteControlMessage(), DoTransmitPdu(), SendRaPreamble(), SendReportBufferStatus(), and SetLteUePhySapProvider().
|
private |
Definition at line 132 of file lte-ue-mac.h.
Referenced by DoDispose(), GetLteUePhySapUser(), and LteUeMac().
|
private |
Definition at line 134 of file lte-ue-mac.h.
Referenced by DoReceiveLteControlMessage(), DoReportBufferStatus(), DoReset(), and SendReportBufferStatus().
|
private |
Definition at line 159 of file lte-ue-mac.h.
Referenced by DoReceiveLteControlMessage(), RaResponseTimeout(), RecvRaResponse(), and StartWaitingForRaResponse().