#include <lte-ue-rrc.h>
Inheritance diagram for ns3::LteUeRrc:
Collaboration diagram for ns3::LteUeRrc:Classes | |
| struct | MeasValues |
| struct | VarMeasConfig |
| struct | VarMeasReport |
Public Types | |
| enum | State { IDLE_CELL_SELECTION = 0, IDLE_WAIT_SYSTEM_INFO, IDLE_CAMPED_NORMALLY, IDLE_RANDOM_ACCESS, IDLE_CONNECTING, CONNECTED_NORMALLY, CONNECTED_REESTABLISHING, CONNECTED_HANDOVER, NUM_STATES } |
Public Member Functions | |
| LteUeRrc () | |
| virtual | ~LteUeRrc () |
| LteAsSapProvider * | GetAsSapProvider () |
| uint16_t | GetCellId () const |
| uint8_t | GetDlBandwidth () const |
| uint16_t | GetDlEarfcn () const |
| uint64_t | GetImsi (void) |
| LteUeCmacSapUser * | GetLteUeCmacSapUser () |
| LteUeCphySapUser * | GetLteUeCphySapUser () |
| LteUeRrcSapProvider * | GetLteUeRrcSapProvider () |
| uint16_t | GetRnti () const |
| State | GetState () |
| uint8_t | GetUlBandwidth () const |
| uint16_t | GetUlEarfcn () const |
| void | SetAsSapUser (LteAsSapUser *s) |
| void | SetImsi (uint64_t imsi) |
| void | SetLteMacSapProvider (LteMacSapProvider *s) |
| void | SetLteUeCmacSapProvider (LteUeCmacSapProvider *s) |
| void | SetLteUeCphySapProvider (LteUeCphySapProvider *s) |
| void | SetLteUeRrcSapUser (LteUeRrcSapUser *s) |
| void | SetUseRlcSm (bool val) |
Public Member Functions inherited from ns3::Object | |
| Object () | |
| virtual | ~Object () |
| void | AggregateObject (Ptr< Object > other) |
| void | Dispose (void) |
| AggregateIterator | GetAggregateIterator (void) const |
| virtual TypeId | GetInstanceTypeId (void) const |
| template<typename T > | |
| Ptr< T > | GetObject (void) const |
| template<typename T > | |
| Ptr< T > | GetObject (TypeId tid) const |
| void | Initialize (void) |
Public Member Functions inherited from ns3::SimpleRefCount< Object, ObjectBase, ObjectDeleter > | |
| SimpleRefCount () | |
| SimpleRefCount (const SimpleRefCount &o) | |
| uint32_t | GetReferenceCount (void) const |
| SimpleRefCount & | operator= (const SimpleRefCount &o) |
| void | Ref (void) const |
| void | Unref (void) const |
Public Member Functions inherited from ns3::ObjectBase | |
| virtual | ~ObjectBase () |
| void | GetAttribute (std::string name, AttributeValue &value) const |
| bool | GetAttributeFailSafe (std::string name, AttributeValue &attribute) const |
| void | SetAttribute (std::string name, const AttributeValue &value) |
| bool | SetAttributeFailSafe (std::string name, const AttributeValue &value) |
| bool | TraceConnect (std::string name, std::string context, const CallbackBase &cb) |
| bool | TraceConnectWithoutContext (std::string name, const CallbackBase &cb) |
| bool | TraceDisconnect (std::string name, std::string context, const CallbackBase &cb) |
| bool | TraceDisconnectWithoutContext (std::string name, const CallbackBase &cb) |
Static Public Member Functions | |
| static TypeId | GetTypeId (void) |
Static Public Member Functions inherited from ns3::Object | |
| static TypeId | GetTypeId (void) |
Static Public Member Functions inherited from ns3::SimpleRefCount< Object, ObjectBase, ObjectDeleter > | |
| static void | Cleanup (void) |
Static Public Member Functions inherited from ns3::ObjectBase | |
| static TypeId | GetTypeId (void) |
Additional Inherited Members | |
Protected Member Functions inherited from ns3::Object | |
| Object (const Object &o) | |
| virtual void | NotifyNewAggregate (void) |
Protected Member Functions inherited from ns3::ObjectBase | |
| void | ConstructSelf (const AttributeConstructionList &attributes) |
| virtual void | NotifyConstructionCompleted (void) |
ns3::LteUeRrc is accessible through the following paths with Config::Set and Config::Connect:
Definition at line 50 of file lte-ue-rrc.h.
| enum ns3::LteUeRrc::State |
The states of the UE RRC entity
| Enumerator | |
|---|---|
| IDLE_CELL_SELECTION | |
| IDLE_WAIT_SYSTEM_INFO | |
| IDLE_CAMPED_NORMALLY | |
| IDLE_RANDOM_ACCESS | |
| IDLE_CONNECTING | |
| CONNECTED_NORMALLY | |
| CONNECTED_REESTABLISHING | |
| CONNECTED_HANDOVER | |
| NUM_STATES | |
Definition at line 66 of file lte-ue-rrc.h.
| ns3::LteUeRrc::LteUeRrc | ( | ) |
create an RRC instance for use within an ue
Definition at line 121 of file lte-ue-rrc.cc.
References m_asSapProvider, m_cmacSapUser, m_cphySapUser, m_drbPdcpSapUser, m_rrcSapProvider, NS_LOG_FUNCTION, and UeMemberLteUeCmacSapUser.
|
virtual |
|
private |
Definition at line 1166 of file lte-ue-rrc.cc.
References ns3::LteUeRrc::VarMeasConfig::aRsrp, ns3::LteUeRrc::VarMeasConfig::aRsrq, ns3::LteRrcSap::ReportConfigEutra::EVENT, ns3::LteRrcSap::ReportConfigEutra::EVENT_A2, ns3::LteRrcSap::ReportConfigEutra::EVENT_A4, ns3::LteRrcSap::QuantityConfig::filterCoefficientRSRP, ns3::LteRrcSap::QuantityConfig::filterCoefficientRSRQ, ns3::LteRrcSap::MeasConfig::haveMeasGapConfig, ns3::LteRrcSap::MeasConfig::haveQuantityConfig, ns3::LteRrcSap::MeasConfig::haveSmeasure, ns3::LteRrcSap::MeasConfig::haveSpeedStatePars, m_varMeasConfig, m_varMeasReportList, ns3::LteUeRrc::VarMeasConfig::measIdList, ns3::LteRrcSap::MeasConfig::measIdToAddModList, ns3::LteRrcSap::MeasConfig::measIdToRemoveList, ns3::LteUeRrc::VarMeasConfig::measObjectList, ns3::LteRrcSap::MeasConfig::measObjectToAddModList, ns3::LteRrcSap::MeasConfig::measObjectToRemoveList, NS_ASSERT, NS_ASSERT_MSG, NS_FATAL_ERROR, NS_LOG_FUNCTION, NS_LOG_LOGIC, ns3::LteRrcSap::ReportConfigEutra::PERIODICAL, ns3::LteUeRrc::VarMeasConfig::quantityConfig, ns3::LteRrcSap::MeasConfig::quantityConfig, ns3::LteUeRrc::VarMeasConfig::reportConfigList, ns3::LteRrcSap::MeasConfig::reportConfigToAddModList, and ns3::LteRrcSap::MeasConfig::reportConfigToRemoveList.
Referenced by DoRecvRrcConnectionReconfiguration().
Here is the caller graph for this function:
|
private |
Definition at line 992 of file lte-ue-rrc.cc.
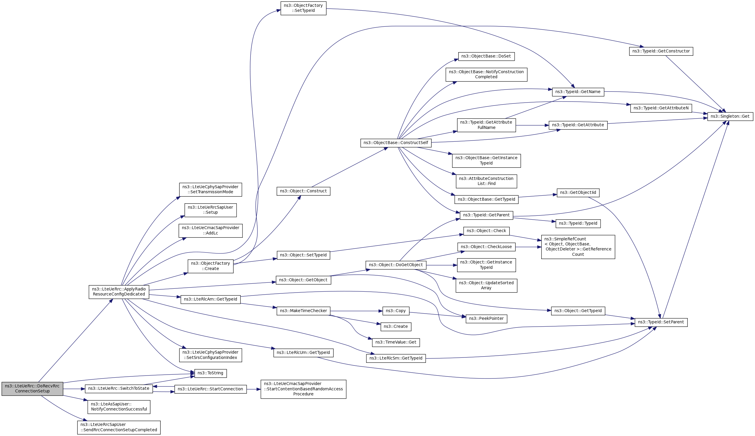
References ns3::LteUeCmacSapProvider::AddLc(), ns3::LteRrcSap::RlcConfig::AM, ns3::LteRrcSap::PhysicalConfigDedicated::antennaInfo, ns3::LteUeCmacSapProvider::LogicalChannelConfig::bucketSizeDurationMs, CONNECTED_HANDOVER, ns3::ObjectFactory::Create(), ns3::LteRrcSap::RadioResourceConfigDedicated::drbToAddModList, ns3::LteRrcSap::RadioResourceConfigDedicated::drbToReleaseList, ns3::Object::GetObject(), ns3::LteRlcUm::GetTypeId(), ns3::LteRlcAm::GetTypeId(), ns3::LteRlcSm::GetTypeId(), ns3::LteRrcSap::PhysicalConfigDedicated::haveAntennaInfoDedicated, ns3::LteRrcSap::PhysicalConfigDedicated::haveSoundingRsUlConfigDedicated, IDLE_CONNECTING, ns3::LteUeCmacSapProvider::LogicalChannelConfig::logicalChannelGroup, m_bid2DrbidMap, m_cmacSapProvider, m_cphySapProvider, m_drbMap, m_drbPdcpSapUser, m_imsi, m_macSapProvider, m_rnti, m_rrcSapUser, m_srb0, m_srb1, m_state, m_useRlcSm, NS_ASSERT_MSG, NS_FATAL_ERROR, NS_LOG_FUNCTION, NS_LOG_INFO, ns3::LteRrcSap::RadioResourceConfigDedicated::physicalConfigDedicated, ns3::LteUeCmacSapProvider::LogicalChannelConfig::prioritizedBitRateKbps, ns3::LteUeCmacSapProvider::LogicalChannelConfig::priority, ns3::LteUeCphySapProvider::SetSrsConfigurationIndex(), ns3::LteUeCphySapProvider::SetTransmissionMode(), ns3::ObjectFactory::SetTypeId(), ns3::LteUeRrcSapUser::Setup(), ns3::LteRrcSap::PhysicalConfigDedicated::soundingRsUlConfigDedicated, ns3::LteUeRrcSapUser::SetupParameters::srb0SapProvider, ns3::LteRrcSap::RadioResourceConfigDedicated::srbToAddModList, ns3::LteRrcSap::SoundingRsUlConfigDedicated::srsConfigIndex, ns3::ToString(), ns3::LteRrcSap::AntennaInfoDedicated::transmissionMode, and ns3::LteRrcSap::RlcConfig::UM_BI_DIRECTIONAL.
Referenced by DoRecvRrcConnectionReconfiguration(), and DoRecvRrcConnectionSetup().
Here is the call graph for this function:
Here is the caller graph for this function:
|
private |
Definition at line 1570 of file lte-ue-rrc.cc.
References m_bid2DrbidMap, and NS_ASSERT_MSG.
Referenced by DoSendData().
Here is the caller graph for this function:
|
private |
Definition at line 1563 of file lte-ue-rrc.cc.
References m_srb1Old, and NS_LOG_FUNCTION.
Referenced by DoRecvRrcConnectionReconfiguration().
Here is the caller graph for this function:
|
private |
Definition at line 804 of file lte-ue-rrc.cc.
References m_srb0, m_srb1, NS_LOG_FUNCTION, ns3::LteUeRrcSapProvider::CompleteSetupParameters::srb0SapUser, and ns3::LteUeRrcSapProvider::CompleteSetupParameters::srb1SapUser.
|
private |
Definition at line 498 of file lte-ue-rrc.cc.
References CONNECTED_HANDOVER, CONNECTED_NORMALLY, CONNECTED_REESTABLISHING, IDLE_CAMPED_NORMALLY, IDLE_CELL_SELECTION, IDLE_CONNECTING, IDLE_RANDOM_ACCESS, IDLE_WAIT_SYSTEM_INFO, m_connectionPending, m_state, NS_FATAL_ERROR, NS_LOG_FUNCTION, NS_LOG_WARN, StartConnection(), and ns3::ToString().
Here is the call graph for this function:
|
private |
Definition at line 400 of file lte-ue-rrc.cc.
References CONNECTED_HANDOVER, CONNECTED_NORMALLY, CONNECTED_REESTABLISHING, IDLE_CAMPED_NORMALLY, IDLE_CELL_SELECTION, IDLE_CONNECTING, LeaveConnectedMode(), m_state, NS_FATAL_ERROR, NS_LOG_FUNCTION, NS_LOG_INFO, SwitchToState(), and ns3::ToString().
Here is the call graph for this function:
|
privatevirtual |
This method is called by Object::Dispose or by the object's destructor, whichever comes first.
Subclasses are expected to implement their real destruction code in an overriden version of this method and chain up to their parent's implementation once they are done. i.e., for simplicity, the destructor of every subclass should be empty and its content should be moved to the associated DoDispose method.
It is safe to call GetObject from within this method.
Reimplemented from ns3::Object.
Definition at line 152 of file lte-ue-rrc.cc.
References m_asSapProvider, m_cmacSapUser, m_cphySapUser, m_drbMap, m_drbPdcpSapUser, m_rrcSapProvider, and NS_LOG_FUNCTION.
|
private |
Definition at line 487 of file lte-ue-rrc.cc.
References IDLE_WAIT_SYSTEM_INFO, m_cellId, m_cphySapProvider, m_dlEarfcn, NS_LOG_FUNCTION, SwitchToState(), and ns3::LteUeCphySapProvider::SyncronizeWithEnb().
Here is the call graph for this function:
|
privatevirtual |
This method is called only once by Object::Initialize. If the user calls Object::Initialize multiple times, DoInitialize is called only the first time.
Subclasses are expected to override this method and chain up to their parent's implementation once they are done. It is safe to call GetObject and AggregateObject from within this method.
Reimplemented from ns3::Object.
Definition at line 347 of file lte-ue-rrc.cc.
References ns3::LteUeCmacSapProvider::AddLc(), ns3::LteUeCmacSapProvider::LogicalChannelConfig::bucketSizeDurationMs, ns3::LteUeCmacSapProvider::LogicalChannelConfig::logicalChannelGroup, m_cmacSapProvider, m_macSapProvider, m_rnti, m_rrcSapUser, m_srb0, NS_LOG_FUNCTION, ns3::LteUeCmacSapProvider::LogicalChannelConfig::prioritizedBitRateKbps, ns3::LteUeCmacSapProvider::LogicalChannelConfig::priority, ns3::LteUeRrcSapUser::Setup(), ns3::LteUeRrcSapUser::SetupParameters::srb0SapProvider, and ns3::LteUeRrcSapUser::SetupParameters::srb1SapProvider.
Here is the call graph for this function:
|
private |
Definition at line 480 of file lte-ue-rrc.cc.
References NS_LOG_FUNCTION.
Referenced by ns3::UeMemberLteUeCmacSapUser::NotifyRandomAccessFailed().
Here is the caller graph for this function:
|
private |
Definition at line 446 of file lte-ue-rrc.cc.
References CONNECTED_HANDOVER, CONNECTED_NORMALLY, IDLE_CONNECTING, IDLE_RANDOM_ACCESS, m_cellId, m_handoverEndOkTrace, m_imsi, m_lastRrcTransactionIdentifier, m_randomAccessSuccessfulTrace, m_rnti, m_rrcSapUser, m_state, NS_FATAL_ERROR, NS_LOG_FUNCTION, ns3::LteRrcSap::RrcConnectionReconfigurationCompleted::rrcTransactionIdentifier, ns3::LteUeRrcSapUser::SendRrcConnectionReconfigurationCompleted(), ns3::LteUeRrcSapUser::SendRrcConnectionRequest(), SwitchToState(), ns3::ToString(), and ns3::LteRrcSap::RrcConnectionRequest::ueIdentity.
Referenced by ns3::UeMemberLteUeCmacSapUser::NotifyRandomAccessSuccessful().
Here is the call graph for this function:
Here is the caller graph for this function:
|
private |
Definition at line 429 of file lte-ue-rrc.cc.
References m_asSapUser, NS_LOG_FUNCTION, ns3::LtePdcpSapUser::ReceivePdcpSduParameters::pdcpSdu, and ns3::LteAsSapUser::RecvData().
Here is the call graph for this function:
|
private |
Definition at line 536 of file lte-ue-rrc.cc.
References ns3::LteRrcSap::MasterInformationBlock::dlBandwidth, IDLE_CAMPED_NORMALLY, IDLE_WAIT_SYSTEM_INFO, m_cphySapProvider, m_dlBandwidth, m_receivedMib, m_receivedSib2, m_state, NS_LOG_FUNCTION, ns3::LteUeCphySapProvider::SetDlBandwidth(), and SwitchToState().
Here is the call graph for this function:
|
private |
Definition at line 871 of file lte-ue-rrc.cc.
References ApplyMeasConfig(), ApplyRadioResourceConfigDedicated(), ns3::LteRrcSap::MobilityControlInfo::carrierBandwidth, ns3::LteRrcSap::MobilityControlInfo::carrierFreq, ns3::LteUeCphySapProvider::ConfigureUplink(), CONNECTED_HANDOVER, CONNECTED_NORMALLY, DisposeOldSrb1(), ns3::LteRrcSap::CarrierBandwidthEutra::dlBandwidth, ns3::LteRrcSap::CarrierFreqEutra::dlCarrierFreq, ns3::LteRrcSap::MobilityControlInfo::haveCarrierBandwidth, ns3::LteRrcSap::MobilityControlInfo::haveCarrierFreq, ns3::LteRrcSap::RrcConnectionReconfiguration::haveMeasConfig, ns3::LteRrcSap::RrcConnectionReconfiguration::haveMobilityControlInfo, ns3::LteRrcSap::MobilityControlInfo::haveRachConfigDedicated, ns3::LteRrcSap::RrcConnectionReconfiguration::haveRadioResourceConfigDedicated, m_cellId, m_cmacSapProvider, m_connectionReconfigurationTrace, m_cphySapProvider, m_drbMap, m_handoverStartTrace, m_imsi, m_lastRrcTransactionIdentifier, m_rnti, m_rrcSapUser, m_srb0, m_srb1, m_srb1Old, m_state, ns3::LteRrcSap::RrcConnectionReconfiguration::measConfig, ns3::LteRrcSap::RrcConnectionReconfiguration::mobilityControlInfo, ns3::LteRrcSap::MobilityControlInfo::newUeIdentity, NS_ASSERT, NS_ASSERT_MSG, NS_FATAL_ERROR, NS_LOG_FUNCTION, NS_LOG_INFO, ns3::LteRrcSap::MobilityControlInfo::rachConfigDedicated, ns3::LteRrcSap::RrcConnectionReconfiguration::radioResourceConfigDedicated, ns3::LteRrcSap::RachConfigDedicated::raPrachMaskIndex, ns3::LteRrcSap::RachConfigDedicated::raPreambleIndex, ns3::LteUeCphySapProvider::Reset(), ns3::LteUeCmacSapProvider::Reset(), ns3::LteRrcSap::RrcConnectionReconfiguration::rrcTransactionIdentifier, ns3::LteRrcSap::RrcConnectionReconfigurationCompleted::rrcTransactionIdentifier, ns3::Simulator::ScheduleNow(), ns3::LteUeRrcSapUser::SendRrcConnectionReconfigurationCompleted(), ns3::LteUeCphySapProvider::SetDlBandwidth(), ns3::LteUeCphySapProvider::SetRnti(), ns3::LteUeCmacSapProvider::StartNonContentionBasedRandomAccessProcedure(), SwitchToState(), ns3::LteUeCphySapProvider::SyncronizeWithEnb(), ns3::LteRrcSap::MobilityControlInfo::targetPhysCellId, ns3::ToString(), ns3::LteRrcSap::CarrierBandwidthEutra::ulBandwidth, and ns3::LteRrcSap::CarrierFreqEutra::ulCarrierFreq.
Here is the call graph for this function:
|
private |
Definition at line 942 of file lte-ue-rrc.cc.
References CONNECTED_REESTABLISHING, m_state, NS_FATAL_ERROR, and ns3::ToString().
Here is the call graph for this function:
|
private |
Definition at line 958 of file lte-ue-rrc.cc.
References CONNECTED_REESTABLISHING, LeaveConnectedMode(), m_state, NS_FATAL_ERROR, NS_LOG_FUNCTION, and ns3::ToString().
Here is the call graph for this function:
|
private |
Definition at line 982 of file lte-ue-rrc.cc.
References IDLE_CAMPED_NORMALLY, m_cmacSapProvider, NS_LOG_FUNCTION, ns3::LteUeCmacSapProvider::Reset(), and SwitchToState().
Here is the call graph for this function:
|
private |
Definition at line 976 of file lte-ue-rrc.cc.
References NS_LOG_FUNCTION.
|
private |
Definition at line 847 of file lte-ue-rrc.cc.
References ApplyRadioResourceConfigDedicated(), CONNECTED_NORMALLY, IDLE_CONNECTING, m_asSapUser, m_cellId, m_connectionEstablishedTrace, m_imsi, m_rnti, m_rrcSapUser, m_state, ns3::LteAsSapUser::NotifyConnectionSuccessful(), NS_FATAL_ERROR, NS_LOG_FUNCTION, ns3::LteRrcSap::RrcConnectionSetup::radioResourceConfigDedicated, ns3::LteRrcSap::RrcConnectionSetup::rrcTransactionIdentifier, ns3::LteRrcSap::RrcConnectionSetupCompleted::rrcTransactionIdentifier, ns3::LteUeRrcSapUser::SendRrcConnectionSetupCompleted(), SwitchToState(), and ns3::ToString().
Here is the call graph for this function:
|
private |
Definition at line 824 of file lte-ue-rrc.cc.
References ns3::LteUeCmacSapProvider::ConfigureRach(), ns3::LteUeCphySapProvider::ConfigureUplink(), ns3::LteRrcSap::SystemInformationBlockType2::freqInfo, ns3::LteRrcSap::SystemInformation::haveSib2, IDLE_CAMPED_NORMALLY, IDLE_WAIT_SYSTEM_INFO, m_cmacSapProvider, m_cphySapProvider, m_receivedMib, m_receivedSib2, m_state, m_ulBandwidth, m_ulEarfcn, NS_LOG_FUNCTION, ns3::LteUeCmacSapProvider::RachConfig::numberOfRaPreambles, ns3::LteRrcSap::PreambleInfo::numberOfRaPreambles, ns3::LteRrcSap::RachConfigCommon::preambleInfo, ns3::LteUeCmacSapProvider::RachConfig::preambleTransMax, ns3::LteRrcSap::RaSupervisionInfo::preambleTransMax, ns3::LteRrcSap::RadioResourceConfigCommonSib::rachConfigCommon, ns3::LteRrcSap::SystemInformationBlockType2::radioResourceConfigCommon, ns3::LteUeCmacSapProvider::RachConfig::raResponseWindowSize, ns3::LteRrcSap::RaSupervisionInfo::raResponseWindowSize, ns3::LteRrcSap::RachConfigCommon::raSupervisionInfo, ns3::LteRrcSap::SystemInformation::sib2, SwitchToState(), ns3::LteRrcSap::FreqInfo::ulBandwidth, and ns3::LteRrcSap::FreqInfo::ulCarrierFreq.
Here is the call graph for this function:
|
private |
Definition at line 816 of file lte-ue-rrc.cc.
References NS_LOG_FUNCTION.
|
private |
Definition at line 549 of file lte-ue-rrc.cc.
References ns3::LteUeRrc::VarMeasConfig::aRsrp, ns3::LteUeRrc::VarMeasConfig::aRsrq, ns3::LteRrcSap::ReportConfigEutra::EVENT, ns3::LteRrcSap::ReportConfigEutra::EVENT_A2, ns3::LteRrcSap::ReportConfigEutra::EVENT_A3, ns3::LteRrcSap::ReportConfigEutra::EVENT_A4, m_cellId, m_storedMeasValues, ns3::LteUeCphySapUser::UeMeasurementsParameters::m_ueMeasurementsList, m_varMeasConfig, m_varMeasReportList, ns3::LteUeRrc::VarMeasReport::measId, ns3::LteUeRrc::VarMeasConfig::measIdList, ns3::LteUeRrc::VarMeasConfig::measObjectList, ns3::Simulator::Now(), NS_ASSERT, NS_ASSERT_MSG, NS_FATAL_ERROR, NS_LOG_FUNCTION, NS_LOG_LOGIC, ns3::LteUeRrc::VarMeasConfig::reportConfigList, ns3::LteRrcSap::ReportConfigEutra::RSRP, ns3::LteUeRrc::MeasValues::rsrp, ns3::EutranMeasurementMapping::RsrpRange2Dbm(), ns3::LteRrcSap::ReportConfigEutra::RSRQ, ns3::LteUeRrc::MeasValues::rsrq, ns3::EutranMeasurementMapping::RsrqRange2Db(), SendMeasurementReport(), ns3::LteRrcSap::ThresholdEutra::THRESHOLD_RSRP, and ns3::LteRrcSap::ThresholdEutra::THRESHOLD_RSRQ.
Here is the call graph for this function:Definition at line 380 of file lte-ue-rrc.cc.
References Bid2Drbid(), ns3::Packet::GetSize(), m_drbMap, m_rnti, NS_ASSERT_MSG, NS_LOG_FUNCTION, NS_LOG_LOGIC, and ns3::LtePdcpSapProvider::TransmitPdcpSduParameters::pdcpSdu.
Here is the call graph for this function:
|
private |
Definition at line 437 of file lte-ue-rrc.cc.
References m_cphySapProvider, m_rnti, m_srb0, NS_LOG_FUNCTION, and ns3::LteUeCphySapProvider::SetRnti().
Referenced by ns3::UeMemberLteUeCmacSapUser::SetTemporaryCellRnti().
Here is the call graph for this function:
Here is the caller graph for this function:| LteAsSapProvider * ns3::LteUeRrc::GetAsSapProvider | ( | ) |
Definition at line 270 of file lte-ue-rrc.cc.
References m_asSapProvider.
| uint16_t ns3::LteUeRrc::GetCellId | ( | ) | const |
Definition at line 296 of file lte-ue-rrc.cc.
References m_cellId, and NS_LOG_FUNCTION.
Referenced by GetTypeId().
Here is the caller graph for this function:| uint8_t ns3::LteUeRrc::GetDlBandwidth | ( | ) | const |
Definition at line 311 of file lte-ue-rrc.cc.
References m_dlBandwidth, and NS_LOG_FUNCTION.
| uint16_t ns3::LteUeRrc::GetDlEarfcn | ( | ) | const |
Definition at line 318 of file lte-ue-rrc.cc.
References m_dlEarfcn.
| uint64_t ns3::LteUeRrc::GetImsi | ( | void | ) |
Definition at line 283 of file lte-ue-rrc.cc.
References m_imsi.
| LteUeCmacSapUser * ns3::LteUeRrc::GetLteUeCmacSapUser | ( | ) |
Definition at line 236 of file lte-ue-rrc.cc.
References m_cmacSapUser, and NS_LOG_FUNCTION.
| LteUeCphySapUser * ns3::LteUeRrc::GetLteUeCphySapUser | ( | ) |
Definition at line 222 of file lte-ue-rrc.cc.
References m_cphySapUser, and NS_LOG_FUNCTION.
| LteUeRrcSapProvider * ns3::LteUeRrc::GetLteUeRrcSapProvider | ( | ) |
Definition at line 250 of file lte-ue-rrc.cc.
References m_rrcSapProvider, and NS_LOG_FUNCTION.
| uint16_t ns3::LteUeRrc::GetRnti | ( | void | ) | const |
Definition at line 289 of file lte-ue-rrc.cc.
References m_rnti, and NS_LOG_FUNCTION.
Referenced by GetTypeId().
Here is the caller graph for this function:| LteUeRrc::State ns3::LteUeRrc::GetState | ( | void | ) |
Definition at line 332 of file lte-ue-rrc.cc.
References m_state, and NS_LOG_FUNCTION.
|
static |
Definition at line 164 of file lte-ue-rrc.cc.
References GetCellId(), GetRnti(), m_connectionEstablishedTrace, m_connectionReconfigurationTrace, m_drbMap, m_handoverEndOkTrace, m_handoverStartTrace, m_randomAccessSuccessfulTrace, m_srb0, m_srb1, m_stateTransitionTrace, ns3::MakeObjectMapAccessor(), ns3::MakeTraceSourceAccessor(), and ns3::TypeId::SetParent().
Here is the call graph for this function:| uint8_t ns3::LteUeRrc::GetUlBandwidth | ( | ) | const |
Definition at line 304 of file lte-ue-rrc.cc.
References m_ulBandwidth, and NS_LOG_FUNCTION.
| uint16_t ns3::LteUeRrc::GetUlEarfcn | ( | ) | const |
Definition at line 324 of file lte-ue-rrc.cc.
References m_ulEarfcn, and NS_LOG_FUNCTION.
|
private |
Definition at line 1546 of file lte-ue-rrc.cc.
References IDLE_CAMPED_NORMALLY, m_asSapUser, m_bid2DrbidMap, m_cmacSapProvider, m_drbMap, m_imsi, m_srb1, ns3::LteAsSapUser::NotifyConnectionReleased(), NS_LOG_FUNCTION, ns3::LteUeCmacSapProvider::RemoveLc(), and SwitchToState().
Referenced by DoDisconnect(), and DoRecvRrcConnectionReestablishmentReject().
Here is the call graph for this function:
Here is the caller graph for this function:
|
private |
Definition at line 1418 of file lte-ue-rrc.cc.
References ns3::EutranMeasurementMapping::Db2RsrqRange(), ns3::EutranMeasurementMapping::Dbm2RsrpRange(), ns3::LteRrcSap::MeasResults::haveMeasResultNeighCells, m_cellId, m_rrcSapUser, m_storedMeasValues, m_varMeasConfig, m_varMeasReportList, ns3::LteRrcSap::MeasResults::measId, ns3::LteUeRrc::VarMeasConfig::measIdList, ns3::LteRrcSap::MeasResults::measResultListEutra, ns3::LteRrcSap::MeasurementReport::measResults, ns3::LteRrcSap::ReportConfigEutra::MS480, NS_ASSERT, NS_FATAL_ERROR, NS_LOG_ERROR, NS_LOG_FUNCTION, NS_LOG_INFO, NS_LOG_WARN, ns3::LteRrcSap::MeasResultEutra::physCellId, ns3::LteUeRrc::VarMeasConfig::reportConfigList, ns3::LteRrcSap::ReportConfigEutra::RSRP, ns3::LteRrcSap::MeasResults::rsrpResult, ns3::LteRrcSap::ReportConfigEutra::RSRQ, ns3::LteRrcSap::MeasResults::rsrqResult, ns3::Simulator::Schedule(), and ns3::LteUeRrcSapUser::SendMeasurementReport().
Referenced by DoReportUeMeasurements().
Here is the call graph for this function:
Here is the caller graph for this function:| void ns3::LteUeRrc::SetAsSapUser | ( | LteAsSapUser * | s | ) |
Set the AS SAP user to interact with the NAS entity
| s | the AS SAP user |
Definition at line 264 of file lte-ue-rrc.cc.
References m_asSapUser, and s.
| void ns3::LteUeRrc::SetImsi | ( | uint64_t | imsi | ) |
| imsi | the unique UE identifier |
Definition at line 276 of file lte-ue-rrc.cc.
References m_imsi, and NS_LOG_FUNCTION.
| void ns3::LteUeRrc::SetLteMacSapProvider | ( | LteMacSapProvider * | s | ) |
set the MAC SAP provider. The ue RRC does not use this directly, but it needs to provide it to newly created RLC instances.
| s | the MAC SAP provider that will be used by all newly created RLC instances |
Definition at line 257 of file lte-ue-rrc.cc.
References m_macSapProvider, NS_LOG_FUNCTION, and s.
| void ns3::LteUeRrc::SetLteUeCmacSapProvider | ( | LteUeCmacSapProvider * | s | ) |
set the CMAC SAP this RRC should interact with
| s | the CMAC SAP Provider to be used by this RRC |
Definition at line 229 of file lte-ue-rrc.cc.
References m_cmacSapProvider, NS_LOG_FUNCTION, and s.
| void ns3::LteUeRrc::SetLteUeCphySapProvider | ( | LteUeCphySapProvider * | s | ) |
set the CPHY SAP this RRC should use to interact with the PHY
| s | the CPHY SAP Provider |
Definition at line 215 of file lte-ue-rrc.cc.
References m_cphySapProvider, NS_LOG_FUNCTION, and s.
| void ns3::LteUeRrc::SetLteUeRrcSapUser | ( | LteUeRrcSapUser * | s | ) |
set the RRC SAP this RRC should interact with
| s | the RRC SAP User to be used by this RRC |
Definition at line 243 of file lte-ue-rrc.cc.
References m_rrcSapUser, NS_LOG_FUNCTION, and s.
| void ns3::LteUeRrc::SetUseRlcSm | ( | bool | val | ) |
| val | true if RLC SM is to be used, false if RLC UM/AM are to be used |
Definition at line 339 of file lte-ue-rrc.cc.
References m_useRlcSm, and NS_LOG_FUNCTION.
|
private |
Definition at line 1537 of file lte-ue-rrc.cc.
References IDLE_RANDOM_ACCESS, m_cmacSapProvider, m_connectionPending, NS_LOG_FUNCTION, ns3::LteUeCmacSapProvider::StartContentionBasedRandomAccessProcedure(), and SwitchToState().
Referenced by DoConnect(), and SwitchToState().
Here is the call graph for this function:
Here is the caller graph for this function:
|
private |
Definition at line 1579 of file lte-ue-rrc.cc.
References CONNECTED_HANDOVER, CONNECTED_NORMALLY, CONNECTED_REESTABLISHING, IDLE_CAMPED_NORMALLY, IDLE_CELL_SELECTION, IDLE_CONNECTING, IDLE_RANDOM_ACCESS, IDLE_WAIT_SYSTEM_INFO, m_cellId, m_connectionPending, m_imsi, m_rnti, m_state, m_stateTransitionTrace, NS_LOG_FUNCTION, NS_LOG_INFO, StartConnection(), and ns3::ToString().
Referenced by DoDisconnect(), DoForceCampedOnEnb(), DoNotifyRandomAccessSuccessful(), DoRecvMasterInformationBlock(), DoRecvRrcConnectionReconfiguration(), DoRecvRrcConnectionReject(), DoRecvRrcConnectionSetup(), DoRecvSystemInformation(), LeaveConnectedMode(), and StartConnection().
Here is the call graph for this function:
Here is the caller graph for this function:
|
friend |
Definition at line 55 of file lte-ue-rrc.h.
|
friend |
Definition at line 56 of file lte-ue-rrc.h.
|
friend |
Definition at line 57 of file lte-ue-rrc.h.
|
friend |
Definition at line 58 of file lte-ue-rrc.h.
|
friend |
Definition at line 53 of file lte-ue-rrc.h.
Referenced by LteUeRrc().
|
friend |
Definition at line 54 of file lte-ue-rrc.h.
|
private |
Definition at line 285 of file lte-ue-rrc.h.
Referenced by DoDispose(), GetAsSapProvider(), and LteUeRrc().
|
private |
Definition at line 286 of file lte-ue-rrc.h.
Referenced by DoReceivePdcpSdu(), DoRecvRrcConnectionSetup(), LeaveConnectedMode(), and SetAsSapUser().
|
private |
Definition at line 271 of file lte-ue-rrc.h.
Referenced by ApplyRadioResourceConfigDedicated(), Bid2Drbid(), and LeaveConnectedMode().
|
private |
Definition at line 292 of file lte-ue-rrc.h.
Referenced by DoForceCampedOnEnb(), DoNotifyRandomAccessSuccessful(), DoRecvRrcConnectionReconfiguration(), DoRecvRrcConnectionSetup(), DoReportUeMeasurements(), GetCellId(), SendMeasurementReport(), and SwitchToState().
|
private |
Definition at line 277 of file lte-ue-rrc.h.
Referenced by ApplyRadioResourceConfigDedicated(), DoInitialize(), DoRecvRrcConnectionReconfiguration(), DoRecvRrcConnectionReject(), DoRecvSystemInformation(), LeaveConnectedMode(), SetLteUeCmacSapProvider(), and StartConnection().
|
private |
Definition at line 276 of file lte-ue-rrc.h.
Referenced by DoDispose(), GetLteUeCmacSapUser(), and LteUeRrc().
|
private |
Definition at line 314 of file lte-ue-rrc.h.
Referenced by DoRecvRrcConnectionSetup(), and GetTypeId().
|
private |
true if a connection request by upper layers is pending
Definition at line 322 of file lte-ue-rrc.h.
Referenced by DoConnect(), StartConnection(), and SwitchToState().
|
private |
Definition at line 316 of file lte-ue-rrc.h.
Referenced by DoRecvRrcConnectionReconfiguration(), and GetTypeId().
|
private |
Definition at line 274 of file lte-ue-rrc.h.
Referenced by ApplyRadioResourceConfigDedicated(), DoForceCampedOnEnb(), DoRecvMasterInformationBlock(), DoRecvRrcConnectionReconfiguration(), DoRecvSystemInformation(), DoSetTemporaryCellRnti(), and SetLteUeCphySapProvider().
|
private |
Definition at line 273 of file lte-ue-rrc.h.
Referenced by DoDispose(), GetLteUeCphySapUser(), and LteUeRrc().
|
private |
downlink bandwidth in RBs
Definition at line 303 of file lte-ue-rrc.h.
Referenced by DoRecvMasterInformationBlock(), and GetDlBandwidth().
|
private |
downlink carrier frequency
Definition at line 306 of file lte-ue-rrc.h.
Referenced by DoForceCampedOnEnb(), and GetDlEarfcn().
|
private |
Definition at line 297 of file lte-ue-rrc.h.
Referenced by ApplyRadioResourceConfigDedicated(), DoDispose(), DoRecvRrcConnectionReconfiguration(), DoSendData(), GetTypeId(), and LeaveConnectedMode().
|
private |
Definition at line 283 of file lte-ue-rrc.h.
Referenced by ApplyRadioResourceConfigDedicated(), DoDispose(), and LteUeRrc().
|
private |
Definition at line 320 of file lte-ue-rrc.h.
Referenced by DoNotifyRandomAccessSuccessful(), and GetTypeId().
|
private |
Definition at line 318 of file lte-ue-rrc.h.
Referenced by DoRecvRrcConnectionReconfiguration(), and GetTypeId().
|
private |
Definition at line 290 of file lte-ue-rrc.h.
Referenced by ApplyRadioResourceConfigDedicated(), DoNotifyRandomAccessSuccessful(), DoRecvRrcConnectionReconfiguration(), DoRecvRrcConnectionSetup(), GetImsi(), LeaveConnectedMode(), SetImsi(), and SwitchToState().
|
private |
Definition at line 301 of file lte-ue-rrc.h.
Referenced by DoNotifyRandomAccessSuccessful(), and DoRecvRrcConnectionReconfiguration().
|
private |
Definition at line 282 of file lte-ue-rrc.h.
Referenced by ApplyRadioResourceConfigDedicated(), DoInitialize(), and SetLteMacSapProvider().
|
private |
Definition at line 312 of file lte-ue-rrc.h.
Referenced by DoNotifyRandomAccessSuccessful(), and GetTypeId().
|
private |
true if MIB was received for the current cell
Definition at line 323 of file lte-ue-rrc.h.
Referenced by DoRecvMasterInformationBlock(), and DoRecvSystemInformation().
|
private |
true if SIB2 was received for the current cell
Definition at line 324 of file lte-ue-rrc.h.
Referenced by DoRecvMasterInformationBlock(), and DoRecvSystemInformation().
|
private |
Definition at line 291 of file lte-ue-rrc.h.
Referenced by ApplyRadioResourceConfigDedicated(), DoInitialize(), DoNotifyRandomAccessSuccessful(), DoRecvRrcConnectionReconfiguration(), DoRecvRrcConnectionSetup(), DoSendData(), DoSetTemporaryCellRnti(), GetRnti(), and SwitchToState().
|
private |
Definition at line 280 of file lte-ue-rrc.h.
Referenced by DoDispose(), GetLteUeRrcSapProvider(), and LteUeRrc().
|
private |
Definition at line 279 of file lte-ue-rrc.h.
Referenced by ApplyRadioResourceConfigDedicated(), DoInitialize(), DoNotifyRandomAccessSuccessful(), DoRecvRrcConnectionReconfiguration(), DoRecvRrcConnectionSetup(), SendMeasurementReport(), and SetLteUeRrcSapUser().
|
private |
Definition at line 294 of file lte-ue-rrc.h.
Referenced by ApplyRadioResourceConfigDedicated(), DoCompleteSetup(), DoInitialize(), DoRecvRrcConnectionReconfiguration(), DoSetTemporaryCellRnti(), and GetTypeId().
|
private |
Definition at line 295 of file lte-ue-rrc.h.
Referenced by ApplyRadioResourceConfigDedicated(), DoCompleteSetup(), DoRecvRrcConnectionReconfiguration(), GetTypeId(), and LeaveConnectedMode().
|
private |
Definition at line 296 of file lte-ue-rrc.h.
Referenced by DisposeOldSrb1(), and DoRecvRrcConnectionReconfiguration().
|
private |
Definition at line 288 of file lte-ue-rrc.h.
Referenced by ApplyRadioResourceConfigDedicated(), DoConnect(), DoDisconnect(), DoNotifyRandomAccessSuccessful(), DoRecvMasterInformationBlock(), DoRecvRrcConnectionReconfiguration(), DoRecvRrcConnectionReestablishment(), DoRecvRrcConnectionReestablishmentReject(), DoRecvRrcConnectionSetup(), DoRecvSystemInformation(), GetState(), and SwitchToState().
|
private |
Definition at line 310 of file lte-ue-rrc.h.
Referenced by GetTypeId(), and SwitchToState().
|
private |
Definition at line 364 of file lte-ue-rrc.h.
Referenced by DoReportUeMeasurements(), and SendMeasurementReport().
|
private |
uplink bandwidth in RBs
Definition at line 304 of file lte-ue-rrc.h.
Referenced by DoRecvSystemInformation(), and GetUlBandwidth().
|
private |
uplink carrier frequency
Definition at line 307 of file lte-ue-rrc.h.
Referenced by DoRecvSystemInformation(), and GetUlEarfcn().
|
private |
Definition at line 299 of file lte-ue-rrc.h.
Referenced by ApplyRadioResourceConfigDedicated(), and SetUseRlcSm().
|
private |
Definition at line 352 of file lte-ue-rrc.h.
Referenced by ApplyMeasConfig(), DoReportUeMeasurements(), and SendMeasurementReport().
|
private |
Definition at line 354 of file lte-ue-rrc.h.
Referenced by ApplyMeasConfig(), DoReportUeMeasurements(), and SendMeasurementReport().