Modelize the propagation loss through a transmission medium. More...
#include <propagation-loss-model.h>
Inheritance diagram for ns3::PropagationLossModel:
Collaboration diagram for ns3::PropagationLossModel:Public Member Functions | |
| PropagationLossModel () | |
| virtual | ~PropagationLossModel () |
| int64_t | AssignStreams (int64_t stream) |
| double | CalcRxPower (double txPowerDbm, Ptr< MobilityModel > a, Ptr< MobilityModel > b) const |
| Ptr< PropagationLossModel > | GetNext () |
| Gets the next PropagationLossModel in the chain of loss models that act on the signal. More... | |
| void | SetNext (Ptr< PropagationLossModel > next) |
| Enables a chain of loss models to act on the signal. More... | |
Public Member Functions inherited from ns3::Object | |
| Object () | |
| virtual | ~Object () |
| void | AggregateObject (Ptr< Object > other) |
| void | Dispose (void) |
| AggregateIterator | GetAggregateIterator (void) const |
| virtual TypeId | GetInstanceTypeId (void) const |
| template<typename T > | |
| Ptr< T > | GetObject (void) const |
| template<typename T > | |
| Ptr< T > | GetObject (TypeId tid) const |
| void | Initialize (void) |
Public Member Functions inherited from ns3::SimpleRefCount< Object, ObjectBase, ObjectDeleter > | |
| SimpleRefCount () | |
| SimpleRefCount (const SimpleRefCount &o) | |
| uint32_t | GetReferenceCount (void) const |
| SimpleRefCount & | operator= (const SimpleRefCount &o) |
| void | Ref (void) const |
| void | Unref (void) const |
Public Member Functions inherited from ns3::ObjectBase | |
| virtual | ~ObjectBase () |
| void | GetAttribute (std::string name, AttributeValue &value) const |
| bool | GetAttributeFailSafe (std::string name, AttributeValue &attribute) const |
| void | SetAttribute (std::string name, const AttributeValue &value) |
| bool | SetAttributeFailSafe (std::string name, const AttributeValue &value) |
| bool | TraceConnect (std::string name, std::string context, const CallbackBase &cb) |
| bool | TraceConnectWithoutContext (std::string name, const CallbackBase &cb) |
| bool | TraceDisconnect (std::string name, std::string context, const CallbackBase &cb) |
| bool | TraceDisconnectWithoutContext (std::string name, const CallbackBase &cb) |
Static Public Member Functions | |
| static TypeId | GetTypeId (void) |
Static Public Member Functions inherited from ns3::Object | |
| static TypeId | GetTypeId (void) |
Static Public Member Functions inherited from ns3::SimpleRefCount< Object, ObjectBase, ObjectDeleter > | |
| static void | Cleanup (void) |
Static Public Member Functions inherited from ns3::ObjectBase | |
| static TypeId | GetTypeId (void) |
Private Member Functions | |
| PropagationLossModel (const PropagationLossModel &o) | |
| virtual int64_t | DoAssignStreams (int64_t stream)=0 |
| virtual double | DoCalcRxPower (double txPowerDbm, Ptr< MobilityModel > a, Ptr< MobilityModel > b) const =0 |
| PropagationLossModel & | operator= (const PropagationLossModel &o) |
Private Attributes | |
| Ptr< PropagationLossModel > | m_next |
Additional Inherited Members | |
Protected Member Functions inherited from ns3::Object | |
| Object (const Object &o) | |
| virtual void | DoDispose (void) |
| virtual void | DoInitialize (void) |
| virtual void | NotifyNewAggregate (void) |
Protected Member Functions inherited from ns3::ObjectBase | |
| void | ConstructSelf (const AttributeConstructionList &attributes) |
| virtual void | NotifyConstructionCompleted (void) |
Modelize the propagation loss through a transmission medium.
Calculate the receive power (dbm) from a transmit power (dbm) and a mobility model for the source and destination positions.
ns3::PropagationLossModel is accessible through the following paths with Config::Set and Config::Connect:
No Attributes are defined for this type.
No TraceSources are defined for this type.
Definition at line 49 of file propagation-loss-model.h.
| ns3::PropagationLossModel::PropagationLossModel | ( | ) |
Definition at line 50 of file propagation-loss-model.cc.
|
virtual |
Definition at line 55 of file propagation-loss-model.cc.
|
private |
| int64_t ns3::PropagationLossModel::AssignStreams | ( | int64_t | stream | ) |
If this loss model uses objects of type RandomVariableStream, set the stream numbers to the integers starting with the offset 'stream'. Return the number of streams (possibly zero) that have been assigned. If there are PropagationLossModels chained together, this method will also assign streams to the downstream models.
| stream |
Definition at line 85 of file propagation-loss-model.cc.
References AssignStreams(), DoAssignStreams(), and m_next.
Referenced by ns3::YansWifiChannel::AssignStreams(), and AssignStreams().
Here is the call graph for this function:
Here is the caller graph for this function:| double ns3::PropagationLossModel::CalcRxPower | ( | double | txPowerDbm, |
| Ptr< MobilityModel > | a, | ||
| Ptr< MobilityModel > | b | ||
| ) | const |
| txPowerDbm | current transmission power (in dBm) |
| a | the mobility model of the source |
| b | the mobility model of the destination |
Definition at line 72 of file propagation-loss-model.cc.
References CalcRxPower(), DoCalcRxPower(), and m_next.
Referenced by CalcRxPower(), MatrixPropagationLossModelTestCase::DoRun(), RangePropagationLossModelTestCase::DoRun(), JakesPropagationExample::Next(), ns3::SimpleOfdmWimaxChannel::Send(), ns3::YansWifiChannel::Send(), ns3::SingleModelSpectrumChannel::StartTx(), ns3::MultiModelSpectrumChannel::StartTx(), TestDeterministic(), TestDeterministicByTime(), and TestProbabilistic().
Here is the call graph for this function:
Here is the caller graph for this function:
|
privatepure virtual |
Subclasses must implement this; those not using random variables can return zero
Implemented in ns3::RangePropagationLossModel, ns3::MatrixPropagationLossModel, ns3::FixedRssLossModel, ns3::NakagamiPropagationLossModel, ns3::ThreeLogDistancePropagationLossModel, ns3::LogDistancePropagationLossModel, ns3::TwoRayGroundPropagationLossModel, ns3::FriisPropagationLossModel, ns3::RandomPropagationLossModel, ns3::BuildingsPropagationLossModel, ns3::Cost231PropagationLossModel, ns3::ItuR1411LosPropagationLossModel, ns3::ItuR1411NlosOverRooftopPropagationLossModel, ns3::OkumuraHataPropagationLossModel, ns3::Kun2600MhzPropagationLossModel, ns3::ItuR1238PropagationLossModel, and ns3::JakesPropagationLossModel.
Referenced by AssignStreams().
Here is the caller graph for this function:
|
privatepure virtual |
Implemented in ns3::RangePropagationLossModel, ns3::MatrixPropagationLossModel, ns3::FixedRssLossModel, ns3::NakagamiPropagationLossModel, ns3::ThreeLogDistancePropagationLossModel, ns3::LogDistancePropagationLossModel, ns3::TwoRayGroundPropagationLossModel, ns3::FriisPropagationLossModel, ns3::RandomPropagationLossModel, ns3::Cost231PropagationLossModel, ns3::BuildingsPropagationLossModel, ns3::ItuR1411LosPropagationLossModel, ns3::ItuR1411NlosOverRooftopPropagationLossModel, ns3::OkumuraHataPropagationLossModel, ns3::Kun2600MhzPropagationLossModel, ns3::ItuR1238PropagationLossModel, and ns3::JakesPropagationLossModel.
Referenced by CalcRxPower().
Here is the caller graph for this function:| Ptr< PropagationLossModel > ns3::PropagationLossModel::GetNext | ( | void | ) |
Gets the next PropagationLossModel in the chain of loss models that act on the signal.
This method of chaining propagation loss models only works commutatively if the propagation loss of all models in the chain are independent of transmit power.
Definition at line 66 of file propagation-loss-model.cc.
References m_next.
|
static |
Definition at line 42 of file propagation-loss-model.cc.
References ns3::TypeId::SetParent().
Here is the call graph for this function:
|
private |
| void ns3::PropagationLossModel::SetNext | ( | Ptr< PropagationLossModel > | next | ) |
Enables a chain of loss models to act on the signal.
| next | The next PropagationLossModel to add to the chain |
This method of chaining propagation loss models only works commutatively if the propagation loss of all models in the chain are independent of transmit power.
Definition at line 60 of file propagation-loss-model.cc.
References m_next.
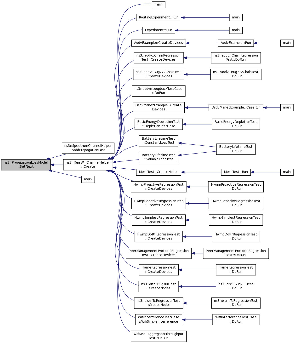
Referenced by ns3::SpectrumChannelHelper::AddPropagationLoss(), ns3::YansWifiChannelHelper::Create(), and main().
Here is the caller graph for this function:
|
private |
Definition at line 114 of file propagation-loss-model.h.
Referenced by AssignStreams(), CalcRxPower(), GetNext(), and SetNext().