A Discrete-Event Network Simulator
API
 All Classes Namespaces Files Functions Variables Typedefs Enumerations Enumerator Properties Friends Macros Groups Pages
ns3::RraaWifiManager Class Reference

Robust Rate Adaptation AlgorithmThis is an implementation of RRAA as described in "Robust rate adaptation for 802.11 wireless networks" by "Starsky H. Y. Wong", "Hao Yang", "Songwu Lu", and, "Vaduvur Bharghavan" published in Mobicom 06. More...

#include <rraa-wifi-manager.h>

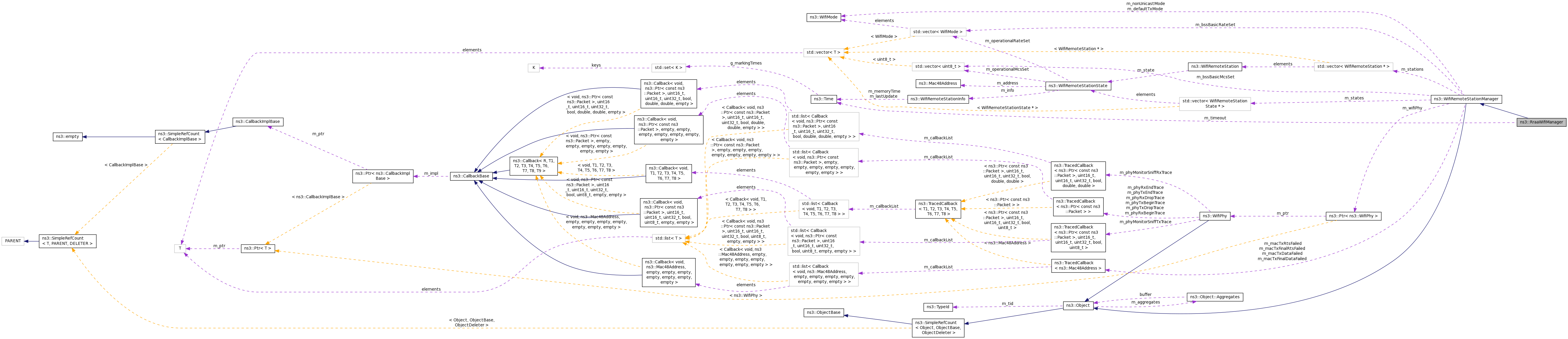
+ Inheritance diagram for ns3::RraaWifiManager:
+ Collaboration diagram for ns3::RraaWifiManager:

Classes

struct  ThresholdsItem
 

Public Member Functions

 RraaWifiManager ()
 
virtual ~RraaWifiManager ()
 
- Public Member Functions inherited from ns3::WifiRemoteStationManager
 WifiRemoteStationManager ()
 
virtual ~WifiRemoteStationManager ()
 
void AddBasicMcs (uint8_t mcs)
 
void AddBasicMode (WifiMode mode)
 
void AddStationHtCapabilities (Mac48Address from, HtCapabilities htcapabilities)
 
void AddSupportedMcs (Mac48Address address, uint8_t mcs)
 
void AddSupportedMode (Mac48Address address, WifiMode mode)
 
WifiTxVector DoGetCtsToSelfTxVector (void)
 
WifiTxVector GetAckTxVector (Mac48Address address, WifiMode dataMode)
 
uint8_t GetBasicMcs (uint32_t i) const
 
WifiMode GetBasicMode (uint32_t i) const
 
WifiTxVector GetBlockAckTxVector (Mac48Address address, WifiMode dataMode)
 
WifiTxVector GetCtsToSelfTxVector (const WifiMacHeader *header, Ptr< const Packet > packet)
 
WifiTxVector GetCtsTxVector (Mac48Address address, WifiMode rtsMode)
 
WifiTxVector GetDataTxVector (Mac48Address address, const WifiMacHeader *header, Ptr< const Packet > packet, uint32_t fullPacketSize)
 
uint8_t GetDefaultMcs (void) const
 
WifiMode GetDefaultMode (void) const
 
uint8_t GetDefaultTxPowerLevel (void) const
 
uint32_t GetFragmentationThreshold (void) const
 
uint32_t GetFragmentOffset (Mac48Address address, const WifiMacHeader *header, Ptr< const Packet > packet, uint32_t fragmentNumber)
 
uint32_t GetFragmentSize (Mac48Address address, const WifiMacHeader *header, Ptr< const Packet > packet, uint32_t fragmentNumber)
 
bool GetGreenfieldSupported (Mac48Address address) const
 
WifiRemoteStationInfo GetInfo (Mac48Address address)
 
uint32_t GetMaxSlrc (void) const
 
uint32_t GetMaxSsrc (void) const
 
uint32_t GetNBasicMcs (void) const
 
uint32_t GetNBasicModes (void) const
 
WifiMode GetNonUnicastMode (void) const
 
uint32_t GetNumberOfTransmitAntennas (void)
 
uint32_t GetRtsCtsThreshold (void) const
 
WifiTxVector GetRtsTxVector (Mac48Address address, const WifiMacHeader *header, Ptr< const Packet > packet)
 
bool HasHtSupported (void) const
 
bool IsAssociated (Mac48Address address) const
 
bool IsBrandNew (Mac48Address address) const
 
bool IsLastFragment (Mac48Address address, const WifiMacHeader *header, Ptr< const Packet > packet, uint32_t fragmentNumber)
 
bool IsWaitAssocTxOk (Mac48Address address) const
 
bool NeedCtsToSelf (WifiTxVector txVector)
 
bool NeedDataRetransmission (Mac48Address address, const WifiMacHeader *header, Ptr< const Packet > packet)
 
bool NeedFragmentation (Mac48Address address, const WifiMacHeader *header, Ptr< const Packet > packet)
 
bool NeedRts (Mac48Address address, const WifiMacHeader *header, Ptr< const Packet > packet)
 
bool NeedRtsRetransmission (Mac48Address address, const WifiMacHeader *header, Ptr< const Packet > packet)
 
void PrepareForQueue (Mac48Address address, const WifiMacHeader *header, Ptr< const Packet > packet, uint32_t fullPacketSize)
 
void RecordDisassociated (Mac48Address address)
 
void RecordGotAssocTxFailed (Mac48Address address)
 
void RecordGotAssocTxOk (Mac48Address address)
 
void RecordWaitAssocTxOk (Mac48Address address)
 
void ReportDataFailed (Mac48Address address, const WifiMacHeader *header)
 
void ReportDataOk (Mac48Address address, const WifiMacHeader *header, double ackSnr, WifiMode ackMode, double dataSnr)
 
void ReportFinalDataFailed (Mac48Address address, const WifiMacHeader *header)
 
void ReportFinalRtsFailed (Mac48Address address, const WifiMacHeader *header)
 
void ReportRtsFailed (Mac48Address address, const WifiMacHeader *header)
 
void ReportRtsOk (Mac48Address address, const WifiMacHeader *header, double ctsSnr, WifiMode ctsMode, double rtsSnr)
 
void ReportRxOk (Mac48Address address, const WifiMacHeader *header, double rxSnr, WifiMode txMode)
 
void Reset (void)
 
void Reset (Mac48Address address)
 
void SetDefaultTxPowerLevel (uint8_t txPower)
 
void SetFragmentationThreshold (uint32_t threshold)
 
void SetHtSupported (bool enable)
 
void SetMaxSlrc (uint32_t maxSlrc)
 
void SetMaxSsrc (uint32_t maxSsrc)
 
void SetRtsCtsThreshold (uint32_t threshold)
 
virtual void SetupPhy (Ptr< WifiPhy > phy)
 
- Public Member Functions inherited from ns3::Object
 Object ()
 
virtual ~Object ()
 
void AggregateObject (Ptr< Object > other)
 
void Dispose (void)
 
AggregateIterator GetAggregateIterator (void) const
 
virtual TypeId GetInstanceTypeId (void) const
 
template<typename T >
Ptr< T > GetObject (void) const
 
template<typename T >
Ptr< T > GetObject (TypeId tid) const
 
void Initialize (void)
 
- Public Member Functions inherited from ns3::SimpleRefCount< Object, ObjectBase, ObjectDeleter >
 SimpleRefCount ()
 
 SimpleRefCount (const SimpleRefCount &o)
 
uint32_t GetReferenceCount (void) const
 
SimpleRefCountoperator= (const SimpleRefCount &o)
 
void Ref (void) const
 
void Unref (void) const
 
- Public Member Functions inherited from ns3::ObjectBase
virtual ~ObjectBase ()
 
void GetAttribute (std::string name, AttributeValue &value) const
 
bool GetAttributeFailSafe (std::string name, AttributeValue &attribute) const
 
void SetAttribute (std::string name, const AttributeValue &value)
 
bool SetAttributeFailSafe (std::string name, const AttributeValue &value)
 
bool TraceConnect (std::string name, std::string context, const CallbackBase &cb)
 
bool TraceConnectWithoutContext (std::string name, const CallbackBase &cb)
 
bool TraceDisconnect (std::string name, std::string context, const CallbackBase &cb)
 
bool TraceDisconnectWithoutContext (std::string name, const CallbackBase &cb)
 

Static Public Member Functions

static TypeId GetTypeId (void)
 
- Static Public Member Functions inherited from ns3::WifiRemoteStationManager
static TypeId GetTypeId (void)
 
- Static Public Member Functions inherited from ns3::Object
static TypeId GetTypeId (void)
 
- Static Public Member Functions inherited from ns3::SimpleRefCount< Object, ObjectBase, ObjectDeleter >
static void Cleanup (void)
 
- Static Public Member Functions inherited from ns3::ObjectBase
static TypeId GetTypeId (void)
 

Private Member Functions

void ARts (RraaWifiRemoteStation *station)
 
void CheckTimeout (RraaWifiRemoteStation *station)
 
virtual WifiRemoteStationDoCreateStation (void) const
 
virtual WifiTxVector DoGetDataTxVector (WifiRemoteStation *station, uint32_t size)
 
virtual WifiTxVector DoGetRtsTxVector (WifiRemoteStation *station)
 
virtual bool DoNeedRts (WifiRemoteStation *st, Ptr< const Packet > packet, bool normally)
 
virtual void DoReportDataFailed (WifiRemoteStation *station)
 
virtual void DoReportDataOk (WifiRemoteStation *station, double ackSnr, WifiMode ackMode, double dataSnr)
 
virtual void DoReportFinalDataFailed (WifiRemoteStation *station)
 
virtual void DoReportFinalRtsFailed (WifiRemoteStation *station)
 
virtual void DoReportRtsFailed (WifiRemoteStation *station)
 
virtual void DoReportRtsOk (WifiRemoteStation *station, double ctsSnr, WifiMode ctsMode, double rtsSnr)
 
virtual void DoReportRxOk (WifiRemoteStation *station, double rxSnr, WifiMode txMode)
 
uint32_t GetMaxRate (RraaWifiRemoteStation *station)
 
uint32_t GetMinRate (RraaWifiRemoteStation *station)
 
struct ThresholdsItem GetThresholds (WifiMode mode) const
 
struct ThresholdsItem GetThresholds (RraaWifiRemoteStation *station, uint32_t rate) const
 
virtual bool IsLowLatency (void) const
 
void ResetCountersBasic (RraaWifiRemoteStation *station)
 
void RunBasicAlgorithm (RraaWifiRemoteStation *station)
 

Private Attributes

bool m_basic
 
uint32_t m_ewndfor12
 
uint32_t m_ewndfor18
 
uint32_t m_ewndfor24
 
uint32_t m_ewndfor36
 
uint32_t m_ewndfor48
 
uint32_t m_ewndfor54
 
uint32_t m_ewndfor6
 
uint32_t m_ewndfor9
 
double m_pmtlfor12
 
double m_pmtlfor18
 
double m_pmtlfor24
 
double m_pmtlfor36
 
double m_pmtlfor48
 
double m_pmtlfor54
 
double m_pmtlfor9
 
double m_porifor12
 
double m_porifor18
 
double m_porifor24
 
double m_porifor36
 
double m_porifor48
 
double m_porifor6
 
double m_porifor9
 
Time m_timeout
 

Additional Inherited Members

- Protected Member Functions inherited from ns3::WifiRemoteStationManager
virtual void DoDispose (void)
 
bool GetGreenfield (const WifiRemoteStation *station) const
 
uint32_t GetLongRetryCount (const WifiRemoteStation *station) const
 
uint8_t GetMcsSupported (const WifiRemoteStation *station, uint32_t i) const
 
uint32_t GetNMcsSupported (const WifiRemoteStation *station) const
 
uint32_t GetNSupported (const WifiRemoteStation *station) const
 
uint32_t GetNumberOfReceiveAntennas (const WifiRemoteStation *station) const
 
uint32_t GetNumberOfTransmitAntennas (const WifiRemoteStation *station) const
 
bool GetShortGuardInterval (const WifiRemoteStation *station) const
 
uint32_t GetShortRetryCount (const WifiRemoteStation *station) const
 
bool GetStbc (const WifiRemoteStation *station) const
 
WifiMode GetSupported (const WifiRemoteStation *station, uint32_t i) const
 
- Protected Member Functions inherited from ns3::Object
 Object (const Object &o)
 
virtual void DoInitialize (void)
 
virtual void NotifyNewAggregate (void)
 
- Protected Member Functions inherited from ns3::ObjectBase
void ConstructSelf (const AttributeConstructionList &attributes)
 
virtual void NotifyConstructionCompleted (void)
 

Detailed Description

Robust Rate Adaptation Algorithm

This is an implementation of RRAA as described in "Robust rate adaptation for 802.11 wireless networks" by "Starsky H. Y. Wong", "Hao Yang", "Songwu Lu", and, "Vaduvur Bharghavan" published in Mobicom 06.

Config Paths

ns3::RraaWifiManager is accessible through the following paths with Config::Set and Config::Connect:

  • /NodeList/[i]/DeviceList/[i]/$ns3::WifiNetDevice/RemoteStationManager/$ns3::RraaWifiManager

Attributes

  • Basic: If true the RRAA-BASIC algorithm will be used, otherwise the RRAA wil be used
    • Set with class: BooleanValue
    • Underlying type: bool
    • Initial value: false
    • Flags: construct write read
  • Timeout: Timeout for the RRAA BASIC loss estimaton block (s)
    • Set with class: ns3::TimeValue
    • Underlying type: Time -9223372036854775808.0ns:+9223372036854775807.0ns
    • Initial value: +50000000.0ns
    • Flags: construct write read
  • ewndFor54mbps: ewnd parameter for 54 Mbs data mode
  • ewndFor48mbps: ewnd parameter for 48 Mbs data mode
  • ewndFor36mbps: ewnd parameter for 36 Mbs data mode
  • ewndFor24mbps: ewnd parameter for 24 Mbs data mode
  • ewndFor18mbps: ewnd parameter for 18 Mbs data mode
  • ewndFor12mbps: ewnd parameter for 12 Mbs data mode
  • ewndFor9mbps: ewnd parameter for 9 Mbs data mode
  • ewndFor6mbps: ewnd parameter for 6 Mbs data mode
  • poriFor48mbps: Pori parameter for 48 Mbs data mode
    • Set with class: ns3::DoubleValue
    • Underlying type: double -1.79769e+308:1.79769e+308
    • Initial value: 0.047
    • Flags: construct write read
  • poriFor36mbps: Pori parameter for 36 Mbs data mode
    • Set with class: ns3::DoubleValue
    • Underlying type: double -1.79769e+308:1.79769e+308
    • Initial value: 0.115
    • Flags: construct write read
  • poriFor24mbps: Pori parameter for 24 Mbs data mode
    • Set with class: ns3::DoubleValue
    • Underlying type: double -1.79769e+308:1.79769e+308
    • Initial value: 0.1681
    • Flags: construct write read
  • poriFor18mbps: Pori parameter for 18 Mbs data mode
    • Set with class: ns3::DoubleValue
    • Underlying type: double -1.79769e+308:1.79769e+308
    • Initial value: 0.1325
    • Flags: construct write read
  • poriFor12mbps: Pori parameter for 12 Mbs data mode
    • Set with class: ns3::DoubleValue
    • Underlying type: double -1.79769e+308:1.79769e+308
    • Initial value: 0.1861
    • Flags: construct write read
  • poriFor9mbps: Pori parameter for 9 Mbs data mode
    • Set with class: ns3::DoubleValue
    • Underlying type: double -1.79769e+308:1.79769e+308
    • Initial value: 0.1434
    • Flags: construct write read
  • poriFor6mbps: Pori parameter for 6 Mbs data mode
    • Set with class: ns3::DoubleValue
    • Underlying type: double -1.79769e+308:1.79769e+308
    • Initial value: 0.5
    • Flags: construct write read
  • pmtlFor54mbps: Pmtl parameter for 54 Mbs data mode
    • Set with class: ns3::DoubleValue
    • Underlying type: double -1.79769e+308:1.79769e+308
    • Initial value: 0.094
    • Flags: construct write read
  • pmtlFor48mbps: Pmtl parameter for 48 Mbs data mode
    • Set with class: ns3::DoubleValue
    • Underlying type: double -1.79769e+308:1.79769e+308
    • Initial value: 0.23
    • Flags: construct write read
  • pmtlFor36mbps: Pmtl parameter for 36 Mbs data mode
    • Set with class: ns3::DoubleValue
    • Underlying type: double -1.79769e+308:1.79769e+308
    • Initial value: 0.3363
    • Flags: construct write read
  • pmtlFor24mbps: Pmtl parameter for 24 Mbs data mode
    • Set with class: ns3::DoubleValue
    • Underlying type: double -1.79769e+308:1.79769e+308
    • Initial value: 0.265
    • Flags: construct write read
  • pmtlFor18mbps: Pmtl parameter for 18 Mbs data mode
    • Set with class: ns3::DoubleValue
    • Underlying type: double -1.79769e+308:1.79769e+308
    • Initial value: 0.3722
    • Flags: construct write read
  • pmtlFor12mbps: Pmtl parameter for 12 Mbs data mode
    • Set with class: ns3::DoubleValue
    • Underlying type: double -1.79769e+308:1.79769e+308
    • Initial value: 0.2868
    • Flags: construct write read
  • pmtlFor9mbps: Pmtl parameter for 9 Mbs data mode
    • Set with class: ns3::DoubleValue
    • Underlying type: double -1.79769e+308:1.79769e+308
    • Initial value: 0.3932
    • Flags: construct write read

Attributes defined in parent class ns3::WifiRemoteStationManager

  • IsLowLatency: If true, we attempt to modelize a so-called low-latency device: a device where decisions about tx parameters can be made on a per-packet basis and feedback about the transmission of each packet is obtained before sending the next. Otherwise, we modelize a high-latency device, that is a device where we cannot update our decision about tx parameters after every packet transmission.
  • MaxSsrc: The maximum number of retransmission attempts for an RTS. This value will not have any effect on some rate control algorithms.
  • MaxSlrc: The maximum number of retransmission attempts for a DATA packet. This value will not have any effect on some rate control algorithms.
  • RtsCtsThreshold: If the size of the data packet + LLC header + MAC header + FCS trailer is bigger than this value, we use an RTS/CTS handshake before sending the data, as per IEEE Std. 802.11-2007, Section 9.2.6. This value will not have any effect on some rate control algorithms.
  • FragmentationThreshold: If the size of the data packet + LLC header + MAC header + FCS trailer is biggerthan this value, we fragment it such that the size of the fragments are equal or smaller than this value, as per IEEE Std. 802.11-2007, Section 9.4. This value will not have any effect on some rate control algorithms.
  • NonUnicastMode: Wifi mode used for non-unicast transmissions.
    • Set with class: WifiModeValue
    • Underlying type: WifiMode
    • Initial value: Invalid-WifiMode
    • Flags: construct write read
  • DefaultTxPowerLevel: Default power level to be used for transmissions. This is the power level that is used by all those WifiManagers that do notimplement TX power control.

No TraceSources are defined for this type.

TraceSources defined in parent class ns3::WifiRemoteStationManager

  • MacTxRtsFailed: The transmission of a RTS by the MAC layer has failed
  • MacTxDataFailed: The transmission of a data packet by the MAC layer has failed
  • MacTxFinalRtsFailed: The transmission of a RTS has exceeded the maximum number of attempts
  • MacTxFinalDataFailed: The transmission of a data packet has exceeded the maximum number of attempts

Definition at line 39 of file rraa-wifi-manager.h.

Constructor & Destructor Documentation

ns3::RraaWifiManager::RraaWifiManager ( )

Definition at line 182 of file rraa-wifi-manager.cc.

ns3::RraaWifiManager::~RraaWifiManager ( )
virtual

Definition at line 185 of file rraa-wifi-manager.cc.

Member Function Documentation

void ns3::RraaWifiManager::ARts ( RraaWifiRemoteStation station)
private
void ns3::RraaWifiManager::CheckTimeout ( RraaWifiRemoteStation station)
private

Definition at line 303 of file rraa-wifi-manager.cc.

References ns3::RraaWifiRemoteStation::m_counter, ns3::RraaWifiRemoteStation::m_lastReset, m_timeout, ns3::Simulator::Now(), and ResetCountersBasic().

Referenced by DoReportDataFailed(), and DoReportDataOk().

+ Here is the call graph for this function:

+ Here is the caller graph for this function:

WifiRemoteStation * ns3::RraaWifiManager::DoCreateStation ( void  ) const
privatevirtual
WifiTxVector ns3::RraaWifiManager::DoGetDataTxVector ( WifiRemoteStation station,
uint32_t  size 
)
privatevirtual
Parameters
stationthe station with which we need to communicate
sizesize of the packet or fragment we want to send
Returns
the transmission mode to use to send a packet to the station

Note: This method is called before sending a unicast packet or a fragment of a unicast packet to decide which transmission mode to use.

Implements ns3::WifiRemoteStationManager.

Definition at line 273 of file rraa-wifi-manager.cc.

References ns3::WifiRemoteStationManager::GetDefaultTxPowerLevel(), ns3::WifiRemoteStationManager::GetLongRetryCount(), ns3::WifiRemoteStationManager::GetNumberOfReceiveAntennas(), ns3::WifiRemoteStationManager::GetNumberOfTransmitAntennas(), ns3::WifiRemoteStationManager::GetShortGuardInterval(), ns3::WifiRemoteStationManager::GetStbc(), ns3::WifiRemoteStationManager::GetSupported(), ns3::RraaWifiRemoteStation::m_initialized, ns3::RraaWifiRemoteStation::m_rate, ns3::Min(), and ResetCountersBasic().

+ Here is the call graph for this function:

WifiTxVector ns3::RraaWifiManager::DoGetRtsTxVector ( WifiRemoteStation station)
privatevirtual
Parameters
stationthe station with which we need to communicate
Returns
the transmission mode to use to send an rts to the station

Note: This method is called before sending an rts to a station to decide which transmission mode to use for the rts.

Implements ns3::WifiRemoteStationManager.

Definition at line 284 of file rraa-wifi-manager.cc.

References ns3::WifiRemoteStationManager::GetDefaultTxPowerLevel(), ns3::WifiRemoteStationManager::GetNumberOfReceiveAntennas(), ns3::WifiRemoteStationManager::GetNumberOfTransmitAntennas(), ns3::WifiRemoteStationManager::GetShortGuardInterval(), ns3::WifiRemoteStationManager::GetShortRetryCount(), ns3::WifiRemoteStationManager::GetStbc(), ns3::WifiRemoteStationManager::GetSupported(), and ns3::Min().

+ Here is the call graph for this function:

bool ns3::RraaWifiManager::DoNeedRts ( WifiRemoteStation station,
Ptr< const Packet packet,
bool  normally 
)
privatevirtual
Parameters
stationthe station with which we need to communicate
packetthe packet to send
normallyindicates whether the normal 802.11 rts enable mechanism would request that the rts is sent or not.
Returns
true if we want to use an RTS/CTS handshake for this packet before sending it, false otherwise.

Note: This method is called before a unicast packet is sent on the medium.

Reimplemented from ns3::WifiRemoteStationManager.

Definition at line 290 of file rraa-wifi-manager.cc.

References ARts(), m_basic, and ns3::RraaWifiRemoteStation::m_rtsOn.

+ Here is the call graph for this function:

void ns3::RraaWifiManager::DoReportDataFailed ( WifiRemoteStation station)
privatevirtual
void ns3::RraaWifiManager::DoReportDataOk ( WifiRemoteStation station,
double  ackSnr,
WifiMode  ackMode,
double  dataSnr 
)
privatevirtual
void ns3::RraaWifiManager::DoReportFinalDataFailed ( WifiRemoteStation station)
privatevirtual

Implements ns3::WifiRemoteStationManager.

Definition at line 268 of file rraa-wifi-manager.cc.

void ns3::RraaWifiManager::DoReportFinalRtsFailed ( WifiRemoteStation station)
privatevirtual

Implements ns3::WifiRemoteStationManager.

Definition at line 264 of file rraa-wifi-manager.cc.

void ns3::RraaWifiManager::DoReportRtsFailed ( WifiRemoteStation station)
privatevirtual

Implements ns3::WifiRemoteStationManager.

Definition at line 228 of file rraa-wifi-manager.cc.

void ns3::RraaWifiManager::DoReportRtsOk ( WifiRemoteStation station,
double  ctsSnr,
WifiMode  ctsMode,
double  rtsSnr 
)
privatevirtual

Implements ns3::WifiRemoteStationManager.

Definition at line 248 of file rraa-wifi-manager.cc.

References NS_LOG_DEBUG.

void ns3::RraaWifiManager::DoReportRxOk ( WifiRemoteStation station,
double  rxSnr,
WifiMode  txMode 
)
privatevirtual

Implements ns3::WifiRemoteStationManager.

Definition at line 243 of file rraa-wifi-manager.cc.

uint32_t ns3::RraaWifiManager::GetMaxRate ( RraaWifiRemoteStation station)
private

Definition at line 216 of file rraa-wifi-manager.cc.

References ns3::WifiRemoteStationManager::GetNSupported().

Referenced by ResetCountersBasic(), and RunBasicAlgorithm().

+ Here is the call graph for this function:

+ Here is the caller graph for this function:

uint32_t ns3::RraaWifiManager::GetMinRate ( RraaWifiRemoteStation station)
private

Definition at line 221 of file rraa-wifi-manager.cc.

Referenced by RunBasicAlgorithm().

+ Here is the caller graph for this function:

struct RraaWifiManager::ThresholdsItem ns3::RraaWifiManager::GetThresholds ( RraaWifiRemoteStation station,
uint32_t  rate 
) const
private

Definition at line 361 of file rraa-wifi-manager.cc.

References ns3::WifiRemoteStationManager::GetSupported(), and GetThresholds().

+ Here is the call graph for this function:

bool ns3::RraaWifiManager::IsLowLatency ( void  ) const
privatevirtual
Returns
whether this manager is a manager designed to work in low-latency environments.

Note: In this context, low vs high latency is defined in IEEE 802.11 Rate Adaptation: A Practical Approach, by M. Lacage, M.H. Manshaei, and T. Turletti.

Implements ns3::WifiRemoteStationManager.

Definition at line 459 of file rraa-wifi-manager.cc.

Member Data Documentation

bool ns3::RraaWifiManager::m_basic
private

Definition at line 83 of file rraa-wifi-manager.h.

Referenced by DoNeedRts(), and GetTypeId().

uint32_t ns3::RraaWifiManager::m_ewndfor12
private

Definition at line 90 of file rraa-wifi-manager.h.

Referenced by GetThresholds(), and GetTypeId().

uint32_t ns3::RraaWifiManager::m_ewndfor18
private

Definition at line 89 of file rraa-wifi-manager.h.

Referenced by GetThresholds(), and GetTypeId().

uint32_t ns3::RraaWifiManager::m_ewndfor24
private

Definition at line 88 of file rraa-wifi-manager.h.

Referenced by GetThresholds(), and GetTypeId().

uint32_t ns3::RraaWifiManager::m_ewndfor36
private

Definition at line 87 of file rraa-wifi-manager.h.

Referenced by GetThresholds(), and GetTypeId().

uint32_t ns3::RraaWifiManager::m_ewndfor48
private

Definition at line 86 of file rraa-wifi-manager.h.

Referenced by GetThresholds(), and GetTypeId().

uint32_t ns3::RraaWifiManager::m_ewndfor54
private

Definition at line 85 of file rraa-wifi-manager.h.

Referenced by GetThresholds(), and GetTypeId().

uint32_t ns3::RraaWifiManager::m_ewndfor6
private

Definition at line 92 of file rraa-wifi-manager.h.

Referenced by GetThresholds(), and GetTypeId().

uint32_t ns3::RraaWifiManager::m_ewndfor9
private

Definition at line 91 of file rraa-wifi-manager.h.

Referenced by GetThresholds(), and GetTypeId().

double ns3::RraaWifiManager::m_pmtlfor12
private

Definition at line 105 of file rraa-wifi-manager.h.

Referenced by GetThresholds(), and GetTypeId().

double ns3::RraaWifiManager::m_pmtlfor18
private

Definition at line 104 of file rraa-wifi-manager.h.

Referenced by GetThresholds(), and GetTypeId().

double ns3::RraaWifiManager::m_pmtlfor24
private

Definition at line 103 of file rraa-wifi-manager.h.

Referenced by GetThresholds(), and GetTypeId().

double ns3::RraaWifiManager::m_pmtlfor36
private

Definition at line 102 of file rraa-wifi-manager.h.

Referenced by GetThresholds(), and GetTypeId().

double ns3::RraaWifiManager::m_pmtlfor48
private

Definition at line 101 of file rraa-wifi-manager.h.

Referenced by GetThresholds(), and GetTypeId().

double ns3::RraaWifiManager::m_pmtlfor54
private

Definition at line 100 of file rraa-wifi-manager.h.

Referenced by GetThresholds(), and GetTypeId().

double ns3::RraaWifiManager::m_pmtlfor9
private

Definition at line 106 of file rraa-wifi-manager.h.

Referenced by GetThresholds(), and GetTypeId().

double ns3::RraaWifiManager::m_porifor12
private

Definition at line 97 of file rraa-wifi-manager.h.

Referenced by GetThresholds(), and GetTypeId().

double ns3::RraaWifiManager::m_porifor18
private

Definition at line 96 of file rraa-wifi-manager.h.

Referenced by GetThresholds(), and GetTypeId().

double ns3::RraaWifiManager::m_porifor24
private

Definition at line 95 of file rraa-wifi-manager.h.

Referenced by GetThresholds(), and GetTypeId().

double ns3::RraaWifiManager::m_porifor36
private

Definition at line 94 of file rraa-wifi-manager.h.

Referenced by GetThresholds(), and GetTypeId().

double ns3::RraaWifiManager::m_porifor48
private

Definition at line 93 of file rraa-wifi-manager.h.

Referenced by GetThresholds(), and GetTypeId().

double ns3::RraaWifiManager::m_porifor6
private

Definition at line 99 of file rraa-wifi-manager.h.

Referenced by GetThresholds(), and GetTypeId().

double ns3::RraaWifiManager::m_porifor9
private

Definition at line 98 of file rraa-wifi-manager.h.

Referenced by GetThresholds(), and GetTypeId().

Time ns3::RraaWifiManager::m_timeout
private

Definition at line 84 of file rraa-wifi-manager.h.

Referenced by CheckTimeout(), and GetTypeId().


The documentation for this class was generated from the following files: