A Discrete-Event Network Simulator
API
 All Classes Namespaces Files Functions Variables Typedefs Enumerations Enumerator Properties Friends Macros Groups Pages
DualStackTestCase Class Reference
+ Inheritance diagram for DualStackTestCase:
+ Collaboration diagram for DualStackTestCase:

Public Member Functions

 DualStackTestCase ()
 
- Public Member Functions inherited from ns3::TestCase
virtual ~TestCase ()
 

Private Member Functions

virtual void DoRun (void)
 Implementation to actually run this TestCase. More...
 
virtual void DoTeardown (void)
 Implementation to do any local setup required for this TestCase. More...
 
void ServerHandleConnectionCreated1 (Ptr< Socket > s, const Address &addr)
 
void ServerHandleConnectionCreated2 (Ptr< Socket > s, const Address &addr)
 
void ServerHandleConnectionCreated3 (Ptr< Socket > s, const Address &addr)
 
void ServerHandleConnectionCreated4 (Ptr< Socket > s, const Address &addr)
 
void SetUpSim ()
 

Private Attributes

Ptr< Nodenode0
 
Ptr< Nodenode1
 
Address receivedAddr1
 
Address receivedAddr2
 
Address receivedAddr3
 
Address receivedAddr4
 
Ptr< Socketserver1
 
Ptr< Socketserver2
 
Ptr< Socketserver3
 
Ptr< Socketserver4
 
Ptr< Socketsource1
 
Ptr< Socketsource2
 
Ptr< Socketsource3
 
Ptr< Socketsource4
 

Additional Inherited Members

- Public Types inherited from ns3::TestCase
enum  TestDuration { QUICK = 1, EXTENSIVE = 2, TAKES_FOREVER = 3 }
 How long the test takes to execute. More...
 
- Protected Member Functions inherited from ns3::TestCase
 TestCase (std::string name)
 
void AddTestCase (TestCase *testCase) NS_DEPRECATED
 Add an individual child TestCase case to this TestCase. More...
 
void AddTestCase (TestCase *testCase, enum TestDuration duration)
 Add an individual child TestCase to this test suite. More...
 
std::string CreateDataDirFilename (std::string filename)
 
std::string CreateTempDirFilename (std::string filename)
 
bool GetErrorStatus (void) const NS_DEPRECATED
 
std::string GetName (void) const
 
bool IsStatusFailure (void) const
 
bool IsStatusSuccess (void) const
 
bool MustAssertOnFailure (void) const
 
bool MustContinueOnFailure (void) const
 
void ReportTestFailure (std::string cond, std::string actual, std::string limit, std::string message, std::string file, int32_t line)
 
void SetDataDir (std::string directory)
 

Detailed Description

Definition at line 55 of file ipv6-dual-stack-test-suite.cc.

Constructor & Destructor Documentation

DualStackTestCase::DualStackTestCase ( )

Member Function Documentation

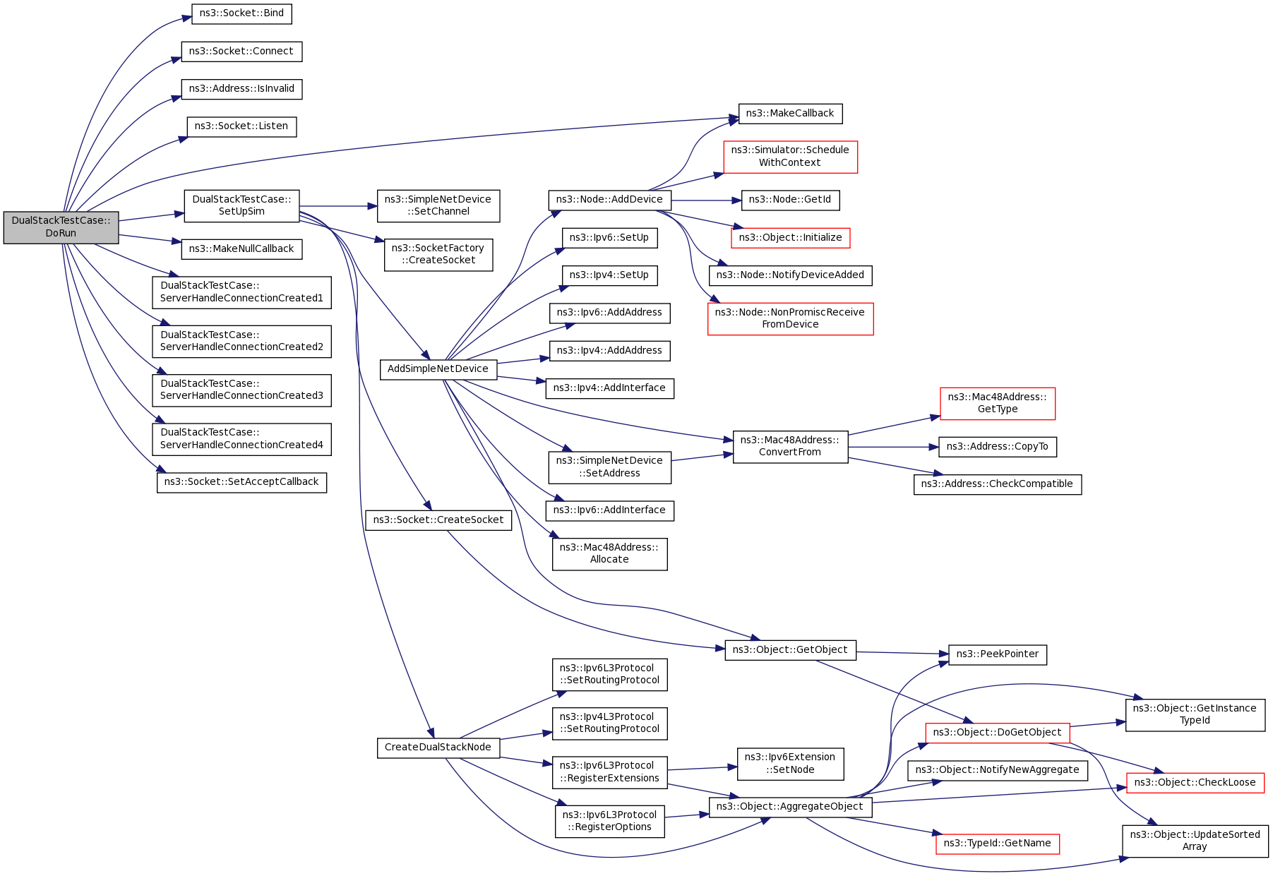
void DualStackTestCase::DoRun ( void  )
privatevirtual
void DualStackTestCase::DoTeardown ( void  )
privatevirtual

Implementation to do any local setup required for this TestCase.

Subclasses should override this method to perform any costly per-test teardown

Reimplemented from ns3::TestCase.

Definition at line 297 of file ipv6-dual-stack-test-suite.cc.

void DualStackTestCase::ServerHandleConnectionCreated1 ( Ptr< Socket s,
const Address addr 
)
private

Definition at line 194 of file ipv6-dual-stack-test-suite.cc.

Referenced by DoRun().

+ Here is the caller graph for this function:

void DualStackTestCase::ServerHandleConnectionCreated2 ( Ptr< Socket s,
const Address addr 
)
private

Definition at line 201 of file ipv6-dual-stack-test-suite.cc.

Referenced by DoRun().

+ Here is the caller graph for this function:

void DualStackTestCase::ServerHandleConnectionCreated3 ( Ptr< Socket s,
const Address addr 
)
private

Definition at line 208 of file ipv6-dual-stack-test-suite.cc.

Referenced by DoRun().

+ Here is the caller graph for this function:

void DualStackTestCase::ServerHandleConnectionCreated4 ( Ptr< Socket s,
const Address addr 
)
private

Definition at line 215 of file ipv6-dual-stack-test-suite.cc.

Referenced by DoRun().

+ Here is the caller graph for this function:

void DualStackTestCase::SetUpSim ( )
private

Definition at line 163 of file ipv6-dual-stack-test-suite.cc.

References AddSimpleNetDevice(), CreateDualStackNode(), ns3::SocketFactory::CreateSocket(), ns3::Socket::CreateSocket(), and ns3::SimpleNetDevice::SetChannel().

Referenced by DoRun().

+ Here is the call graph for this function:

+ Here is the caller graph for this function:

Member Data Documentation

Ptr<Node> DualStackTestCase::node0
private

Definition at line 64 of file ipv6-dual-stack-test-suite.cc.

Ptr<Node> DualStackTestCase::node1
private
Address DualStackTestCase::receivedAddr1
private

Definition at line 82 of file ipv6-dual-stack-test-suite.cc.

Referenced by DoRun(), and DualStackTestCase().

Address DualStackTestCase::receivedAddr2
private

Definition at line 83 of file ipv6-dual-stack-test-suite.cc.

Referenced by DoRun(), and DualStackTestCase().

Address DualStackTestCase::receivedAddr3
private

Definition at line 84 of file ipv6-dual-stack-test-suite.cc.

Referenced by DoRun(), and DualStackTestCase().

Address DualStackTestCase::receivedAddr4
private

Definition at line 85 of file ipv6-dual-stack-test-suite.cc.

Referenced by DoRun(), and DualStackTestCase().

Ptr<Socket> DualStackTestCase::server1
private

Definition at line 72 of file ipv6-dual-stack-test-suite.cc.

Referenced by DoRun().

Ptr<Socket> DualStackTestCase::server2
private

Definition at line 73 of file ipv6-dual-stack-test-suite.cc.

Referenced by DoRun().

Ptr<Socket> DualStackTestCase::server3
private

Definition at line 74 of file ipv6-dual-stack-test-suite.cc.

Referenced by DoRun().

Ptr<Socket> DualStackTestCase::server4
private

Definition at line 75 of file ipv6-dual-stack-test-suite.cc.

Referenced by DoRun().

Ptr<Socket> DualStackTestCase::source1
private

Definition at line 77 of file ipv6-dual-stack-test-suite.cc.

Referenced by DoRun().

Ptr<Socket> DualStackTestCase::source2
private

Definition at line 78 of file ipv6-dual-stack-test-suite.cc.

Referenced by DoRun().

Ptr<Socket> DualStackTestCase::source3
private

Definition at line 79 of file ipv6-dual-stack-test-suite.cc.

Referenced by DoRun().

Ptr<Socket> DualStackTestCase::source4
private

Definition at line 80 of file ipv6-dual-stack-test-suite.cc.

Referenced by DoRun().


The documentation for this class was generated from the following file: